Мысленный эксперимент
Представьте: в герметичной кабине лифта горит свеча. Лифт начинает двигаться вверх с ускорением, превышающим ускорение свободного падения (a > g).
Вопрос: Что произойдёт с пламенем свечи?
UPD
Правильный #4
Голосовалка на момент upd
Объяснение:
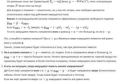
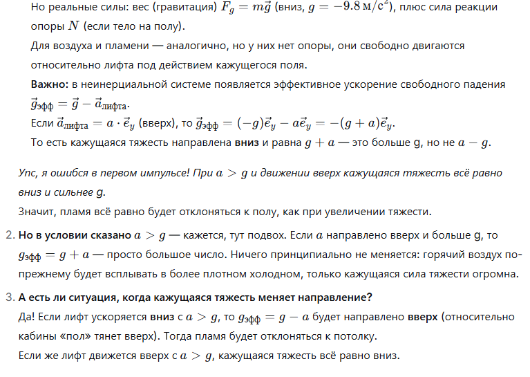
В обычных условиях пламя направлено вверх из-за конвекции. Горячий воздух легче холодного, поэтому он поднимается вверх под действием архимедовой силы (выталкивающей силы). Холодный воздух занимает его место снизу, поддерживая горение.
Теперь рассмотрим ситуацию в лифте, движущемся вверх с ускорением a > g:
В неинерциальной системе отсчёта (внутри лифта) появляется эффективная сила тяжести, направленная вниз, равная:
g_эфф = g + a
Если a > g, то эффективное ускорение направлено вниз и превышает обычное земное тяготение.
Что происходит с воздухом:
Горячий разреженный воздух у пламени испытывает меньшую силу в эффективном поле тяжести, чем холодный плотный воздух.
В результате холодный воздух "падает" быстрее относительно системы отсчёта лифта, а горячий — всплывает в направлении, противоположном эффективной силе тяжести.
Но эффективная сила тяжести направлена вниз сильнее обычного. Поэтому горячий воздух начинает двигаться вверх относительно кабины — но это означает, что пламя вытягивается вниз, туда, куда устремляется менее плотный газ в системе отсчёта лифта.




