Основы работы с телефонной коммутацией
Проведём небольшой ликбез по работе телефонной коммутации. Полученные знания помогут освоить настройку автоматических телефонных станций (АТС).
Основная задача телефонной станции
Основная задача АТС – соединять абонентов. Абонент А совершает вызов абонента B. Станция должна определить, где находится абонент B, и передать ему вызов. В простейшем случае:
А-номер – это телефонный номер вызывающего абонента (инициатора вызова);
B-номер – это номер вызываемого абонента (набранный номер).
В зависимости от принадлежности указанных абонентов (номеров) нашей станции, вызовы можно разделить на:
внутренний вызов – оба абонента принадлежат одной и той же станции;
внешний вызов – один из абонентов принадлежит другой станции;
транзитный – ни один из абонентов не принадлежит рассматриваемой станции.
Сигнализация
Процесс телефонного вызова можно разделить на составляющие:
Установка соединения – абонент А ищет абонента B и направляет ему вызов. Если абонент B готов этот вызов принять, то абоненты договариваются о технических подробностях и организуют разговорный канал между собой. Это работа сигнализации.
Непосредственно разговор – между абонентами передается голос.
Завершение вызова – один из абонентов завершает вызов, другой абонент узнает об этом (например, короткие гудки в трубке), и разговорный канал освобождается (или «разбирается»).
Существуют разные виды сигнализаций, которые можно разделить по типу (абонентская, межстанционная) или по среде передачи (SIP, H.323, H.248 для ip; ОКС-7, DSS-1, QSIG)
Сценарии вызовов
Внутренний вызов
Внутренний вызов – это вызов внутри одной станции и одной номерной ёмкости. Как правило, набранный абонентом номер сразу проверяется на принадлежность к внутренней нумерации, и при подтверждении вызов передаётся адресату. Если набранный номер соответствует внутренней номерной ёмкости, то станция будет искать этот номер среди своих абонентов. Если такой номер существует, то сделает на него вызов.
Внешний вызов
При внешнем вызове один из участников соединения не является абонентом рассматриваемой станции. При исходящем внешнем вызове будет проверяться, имеет ли право данный абонент совершать вызовы за пределы станции. Если эта станция имеет несколько присоединений к другим АТС, встаёт вопрос о выборе направления – по какому именно соединению направить вызов.
Сценарий транзитного вызова
При таком сценарии ни один из участников вызова не является абонентом данной станции. Здесь задача станции – проверить право на совершение транзитного вызова, выбрать правильный исходящий маршрут и привести формат номеров входящего вызова к формату, удовлетворяющему исходящее направление.
Участники вызова
Источником и пунктом назначения вызова обычно являются:
внутренние абоненты телефонной станции, а также другие интерфейсы АТС, работающие с вызовами, например, автоинформаторы, интерактивные голосовые меню (IVR) и прочие;
внешние присоединения, то есть абоненты других станций. Эти присоединения могут иметь различный формат, например, SIP-транки (присоединение по ip), транки ОКС-7 и ISDN (транспорт по E1), или же обычные телефонные линии.
Параметры вызова
Это информация о вызове и его участниках, на основании которой будет вызов обработан.
К основным параметрам телефонного вызова относятся:
А-номер (calling party number, CgPN) – номер вызывающего;
B-номер (called party number, CdPN) – вызываемый номер.
Далее рассмотрим ещё несколько параметров вызова, которые несут дополнительную информацию и могут использоваться для обработки вызовов.
Категория абонента – параметр, описывающий тип абонентской линии (квартирный абонент, гостиничный номер, организация, уличный таксофон и т. д.), задающий право пользования платными услугами (междугородная и международная связь, передача данных и факсимильных сообщений и т. д.). В современных условиях этот параметр используется для обозначения, какой оператор междугородней/международной связи используется абонентом.
Тип номера – может использоваться для определения типа вызова (местный, междугородный и прочие) и принимать следующие значения:
unknown,
subscriber number,
national number,
international number,
network specific
План нумерации указывает на порядок составления из различных частей адресной информации (например, коды стран, абонентский номер или национальный значащий номер), согласно синтаксису и семантике, определённых для частного плана нумерации.
Для вызовов с переадресацией добавляются параметры:
Original Called Party Number, OCdPN – изначально вызываемый номер. Используется при переадресации;
Redirecting Number – переадресующий номер.
Вышеперечисленные параметры универсальны для большинства телефонных станций: при вызове оборудование может обмениваться этими данными друг с другом и однозначно интерпретировать их. Однако внутри станций применяются и дополнительные параметры, присваиваемые абонентам, точкам присоединения или иным сущностям, чтобы иметь дополнительные инструменты управления. Внутри станции можно:
указать, разрешён ли доступ к междугородней связи для данного абонента;
разделить абонентов по каким-либо районам или зонам и маршрутизировать их исходящие вызовы по-разному: например, направлять вызов 02 на телефон ближайшего РОВД;
с определённого присоединения могут совершаться транзитные вызовы, а со всех остальных – нет.
Такие дополнительные параметры не могут быть переданы по протоколам сигнализации на соседнюю станцию и используются только внутри данного оборудования.
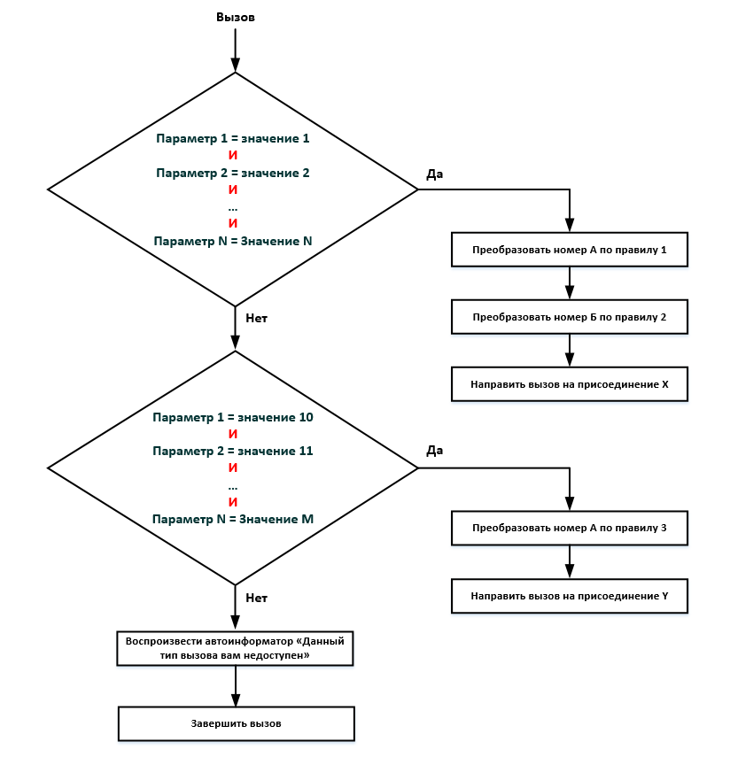
Обработка вызова
Обработка вызова – направление вызова к определённому абоненту (и через определённое направление) в зависимости от определённых условий.
Это проверка любых из приведённых выше параметров на соответствие конкретным значениям во всевозможных сочетаниях. При совпадении всех условий АТС выполняет соответствующий набор действий и направляет вызов по заданному направлению. К действиям можно отнести преобразование различных параметров вызова (изменить тип номера, категорию абонента и прочее) и даже полную замену всех символов А и B номеров.
Для настройки АТС необходимо определиться:
какие группы номеров и присоединения будут в станции;
на какие категории их можно разделить;
кому и какие привилегии будут доступны;
по каким признакам нужно будет различать разные группы и категории.
Тогда общая схема маршрутизации может выглядеть так:
Схема обработки вызовов внутри станции Huawei SoftX3000 условного оператора связи.
Мы разобрались в основах работы телефонной коммутации: узнали о сценариях, участниках, параметрах и принципах обработки вызовов. В следующих материалах мы опишем некоторые аспекты настройки конкретного оборудования.







Лига программистов
2.1K постов11.9K подписчика
Правила сообщества
- Будьте взаимовежливы, аргументируйте критику
- Приветствуются любые посты по тематике программирования
- Если ваш пост содержит ссылки на внешние ресурсы - он должен быть самодостаточным. Вариации на тему "далее читайте в моей телеге" будут удаляться из сообщества