420

Топор

Доброго всем  времени суток. И снова я хочу показать вам, что можно сделать на станках с ЧПУ и немного поработав своими руками. Это мое первое изделие, которое я начал делать года два назад, и доделал совсем недавно, благодаря Пикабу.

в этот раз более подробно о том, как это делалось


Топор делался как сувенирный.


сделана 3д модель

найдена картинка для гравировки. Попутно осваивается Photoshop для  работы с этой картинкой, чтобы она хорошо легла на самом топоре.

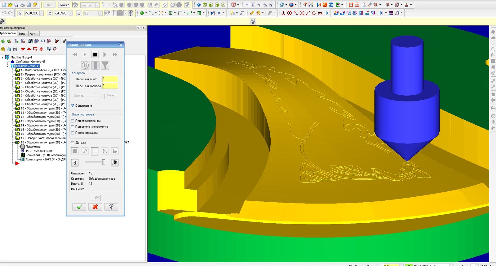
Переносится в рабочую CAM систему

задается траектория и все параметры обработки

проверяется

далее прошу прощения за качество фото, снималось на древний телефон.

Получаем половину головки топора

переворачивается заготовка. Делается зеркальная обработка-вырезается вторая половина. примеряется топорище. В связи с экономией времени задавался большой шаг обработки. Поэтому поверхность получилась довольно грубой. Пришлось хорошенько поработать болгаркой с зачистным кругом, потом грубой наждачкой. Далее железяка воронилась и опять зачищалась мелкой наждачкой.

Затем полировка. Топорище покрыл морилкой. Результат мне не понравился. Хотел уже было переделывать, но решил сначала попробовать обмотать льняным жгутом. Стало намного лучше, решил так и оставить. вот собственно, что получилось