Технологии: "80 PLUS и КПД" параметры и выходная мощность
Что такое КПД? Применимо к блокам питания (PSU), коэффициент полезного действия — это отношение отдаваемой мощности к потребляемой. Идеальных преобразователей не бывает, поэтому часть электрической энергии переходит в тепло из-за ненулевого сопротивления компонентов преобразователя. Это потери на полупроводниковых элементах и трансформаторах, в меньшей степени на конденсаторах, катушках и даже на токопроводящих дорожках печатной платы. Совокупность этих потерь и есть обратная величина КПД. Сертификация 80 PLUS обозначает, в рамках какого диапазона КПД работает блок питания.
Влияет ли КПД на выдаваемую блоком питания мощность?
Не влияет.
Возьмем за пример качественный БП, который действительно может выдать заявленную мощность. Если на нем написано 850 Вт, то он должен выдавать 850 Вт не зависимо от того, каким именно сертификатом 80 PLUS он промаркирован. Либо не промаркирован вовсе. Если БП заявленную мощность не выдает — вопросы уже к качеству самого БП и его производителю. Нам только важно знать, что выходная мощность не зависит от КПД.
По отношению к компьютерным PSU коэффициент полезного действия влияет только на потребляемую мощность из розетки. Зная КПД и выходную мощность, мы так же можем вычислить, сколько мощности переходит в тепло. Вспомним уроки физики:
А — полезная работа, она же отдаваемая блоком питания мощность — Pout;
Q — затраченная энергия, она же потребленная из розетки мощность — Pin;
η — коэффициент полезного действия.
η = А / Q = Pout / Pin
Соответственно, чтобы понять, сколько блок питания заберет из розетки, нужно поделить выходную мощность на КПД:
Q = А / η
Pin = Pout / η
Возьмем БП на 600 Вт (Pout), у которого, предположим, на полной мощности КПД (η) = 80 % или 0,8. Следовательно, 20 % — это потери.
600 / 0,8 = 750 Вт — столько БП берет из розетки.
Именно так, а не наоборот. Некоторые почему-то считают, что нарисованные на блоке 600 Вт — потребляемая мощность, а КПД 80 % означает, что БП отдает на 20 % меньше, т.е. 600 * 0,8 = 480 Вт. Это в корне неверное суждение.
750 − 600 = 150 Вт — столько энергии уходит в тепло.
Довольно много. К счастью, производители блоков питания за последние пару десятков лет научились собирать столь эффективные девайсы, что КПД порой достигает 96 и более процентов. Чтобы оценить блок питания, вступает в игру небезызвестная сертификация 80 PLUS от CLEAResult (в девичестве 80plus.org), которая по отработанной и проверенной методике тестирует практически все компьютерные БП на рынке.
Какие сертификаты 80 PLUS существуют?
Всего шесть видов сертификата. Один базовый и пять «металлических»: бронзовый, серебряный, золотой, платиновый и титановый. Чтобы блоку питания получить заветную наклейку, он должен соответствовать требованиям организации CLEAResult.
Небольшая, но важная ремарка. Многие авторы и издания ошибочно приводят цифры из таблицы 230V Internal Redundant — она для серверных PSU, а тесты выполняются в американских сетях 60 Гц. Redundant — «избыточный, резервный» — конфигурация с резервным питанием, когда в сервере используются два или более PSU для непрерывной подачи питания в случае выхода из строя одного из блоков. Определенно не наш клиент. К сожалению, сила копипасты непоколебима, и интернет просто заполонен неправильными таблицами с отсебятиной в верхней строчке.
Нас же интересует раздел 230V EU Internal Non-Redundant:
На странице Power Supplies and Manufacturers, вкладка 230V EU Internal, вы можете ознакомиться с результатами тестов некоторых блоков питания для настольных компьютеров. Titanium в отличии от всех остальных обязан держать 90 % КПД даже на 10 % мощности. У импульсных блоков питания на малых мощностях с этим всегда проблемы из-за особенностей их работы — приходится идти на разные ухищрения и усложнять топологию. Отсюда берет начало еще один постулат:
Чем круче сертификат 80 PLUS, тем совершенней схемотехника блока питания и качественней элементарная база.
На что еще влияет 80 PLUS?
Чтобы попадать в требования 80 PLUS, производителям приходится разрабатывать максимально эффективную схемотехнику и применять при сборке компоненты с минимальным паразитным сопротивлением. Каждый лишний Ом в цепи преобразования — это дополнительные ватты электрической энергии, которые не дают ничего, кроме бесполезного нагрева. Если взять блок с обычным «неметаллическим» сертификатом или вообще без, то скорее всего перед нами динозавр. Простой как пень, на классической схеме без резонансного преобразователя LLC, с выпрямителем на диодах (шоттки в лучшем случае), трансформатор с отдельными обмотками на +5 и +3,3 вольта, которые стабилизируются старыми добрыми магнитными усилителями на катушках, иногда даже групповых.
Просто — не всегда плохо. Да, «деревянные» блоки питания уступают своим более совершенным собратьям по параметрам, но они могут быть не менее надежными. Проверенная десятилетиями схемотехника, примитивная топология без лишних узлов и наворотов.
С появлением Bronze, во многих платформах начали добавлять резонансный преобразователь LLC. Он превращает прямоугольный сигнал в синусоидальный, разгружает трансформатор и добавляет эффект переключения транзисторов при нулевом напряжении, который снижает паразитные потери на ключевых MOSFET основного преобразователя.
Вместо диодов после трансформатора синхронные выпрямители на мосфетах — сопротивление значительно ниже, чем у шоттки, соответственно меньше нагрев и выше КПД. А еще они занимаю меньше места — можно установить на отдельную плату, либо вынести на обратную сторону основной PCB. И их проще охлаждать — радиаторы обычно вообще не нужны, хватает самой печатной платы и напаенных токоведущих пластин.
А еще их проще распараллелить. У полуторакилловатного платинового Corsair HX1500i на выпрямителе стоят двенадцать (по шесть на плечо) Vishay SiR626DP с сопротивлением (Rds) 1.7 мОм. Или 0,0017 Ом. Каждый из этих полевиков на 100 А. Запас по току практически пятикратный. Зачем вообще столько? Чтобы транзисторы работали в максимально щадящем режиме.
На некоторых передовых моделях не только низкое напряжение выпрямляется транзисторами. Например, у титановых be quiet! Dark Power 13 высоковольтный выпрямитель тоже собран на мосфетах вместо обычных диодных мостов.
В старых БП для получения 12, 5 и 3,3-вольтовых линий приходилось мотать три вторичные обмотки. В трансформаторах продвинутых моделей используется одна вторичная обмотка, благодаря чему удалось увеличить сечение многожильного провода либо уменьшить габариты сердечника. А 3,3 В и 5 В теперь получаем с дополнительных DC-DC преобразователей, чаще всего установленных на отдельную плату.
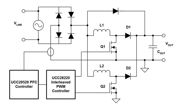
Еще одна интересная технология — Interleaving PFC Pre-Regulator (для просмотра потребуется VPN). В некоторых БП называется Boost Interleaved PFC. Например у XPG CyberCore 1300 Platimun на платформе CWT CST. Вместо одного boost-конвертера, который играет роль корректора мощности (PFC) ставят два параллельно со сдвигом 180°.
Это позволяет уменьшить габариты катушек, уменьшить силу тока, проходящего через полупроводники, в два раза, снизить пульсации и потери на переключении. Узел становится более компактным и эффективным.
На высоких мощностях у блоков Titanium и Platinum преобразователь может быть распараллелен: ставится два независимых трансформатора и дублируются сопутствующие им компоненты.
В некоторых моделях даже напаивают дополнительные медные пластины по форме дорожек, чтобы максимально снизить сопротивление. Правда, это, на мой взгляд, уже немного перебор. Чаще просто усиливают припоем.
Самое главное — чем выше КПД, тем ниже нагрев компонентов, выше надежность и срок жизни блоков питания. В частности конденсаторов, чей ресурс напрямую зависит от температурных показателей. А еще можно экспериментировать с системой охлаждения.
Вместо итогов
80 PLUS — давно уже не только про экономию электроэнергии. Чтобы дотянуться до сертификатов Gold, Platinum, Titanium, особенно на высоких мощностях, инженеры находятся в процессе непрерывного поиска технологий с целью улучшить показатели КПД, а следовательно и качество, надежность источников питания. Снизить нагрев, установить тихую или полупассивную систему охлаждения, повысить частоту преобразования и уменьшить габариты PSU — все это определенно на пользу индустрии. Да, блоки питания с топовыми сертификатами — это дорого относительно более простых моделей. Но с другой стороны, купив один раз хороший БП, можно забыть о его апргейде чуть ли не на десятилетие.











