Переменное сопротивление
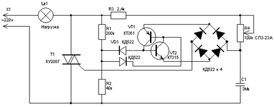
Мне нужно сделать такую штуку. Имеется 2 провода с переменным напряжением от 0 до 250 В, но почти всегда от 5 до 35 В переменного тока 50 Гц. Нужно к этим проводам подключить что то, например симистор, чтобы ток был от 0,5 до 3 А с возможностью регулирования. Вот как всем этим управлять.



Сообщество Ремонтёров - Помощь
11.4K постов14.7K подписчиков
Правила сообщества
Посты с процессом ремонта создавайте в родительском сообществе pikabu.ru/community/remont.
В этом сообществе, можно выкладывать посты с просьбами о помощи в ремонте электро-техники. Цифровой, бытовой и т.п., а про ремонт картин, квартир, ванн и унитазов, писать в других сообществах :)
Требования к оформлению постов:
1. Максимально полное наименование устройства.
2. Какие условия привели к поломке, если таковые известны.
3. Что уже делали с устройством.
4. Какое имеется оборудование.
5. Ну и соответственно, уровень знаний.