Microlab A-6301
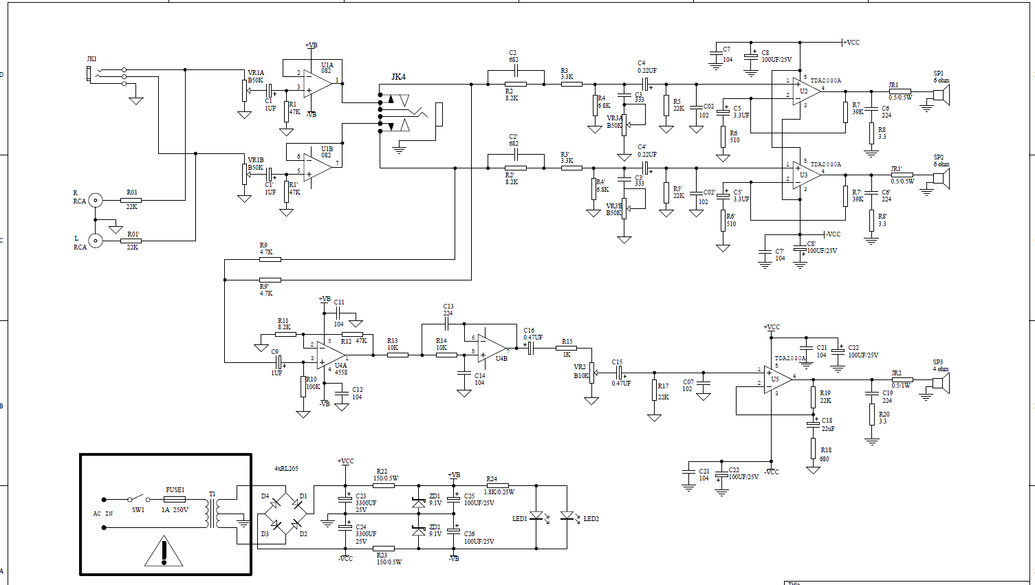
Вопрос по схеме - честно читаю их хреново,тем более в плане звука, ткните носом дурака, какая область отвечает за фильтр средних\высоких частот чтобы выдрать ее и пустить в обход. Да, усилитель говно, да, ищу живые соло3 чтобы вытащить усилок оттуда, хорошая ямаха или сони стоят слишком хороших денег, а в полумеры не хочется.

Сообщество Ремонтёров - Помощь
11.4K постов14.7K подписчика
Правила сообщества
Посты с процессом ремонта создавайте в родительском сообществе pikabu.ru/community/remont.
В этом сообществе, можно выкладывать посты с просьбами о помощи в ремонте электро-техники. Цифровой, бытовой и т.п., а про ремонт картин, квартир, ванн и унитазов, писать в других сообществах :)
Требования к оформлению постов:
1. Максимально полное наименование устройства.
2. Какие условия привели к поломке, если таковые известны.
3. Что уже делали с устройством.
4. Какое имеется оборудование.
5. Ну и соответственно, уровень знаний.