Металлоискатель Garrett Ace
Не знаю актуальна ли еще эта крупица информации. Чинил давно. Деталей уже не вспомню, но выложу, пусть не пропадет совсем. Дело было либо в кабеле, либо в катушке - не помню. Моих - 1 рисунок и 3 последних фотки, остальное с инета вытащено. Возможно где-то есть вся инфа в полном объеме. Просто прошелся по диску и буду многое чистить за ненадобностью.
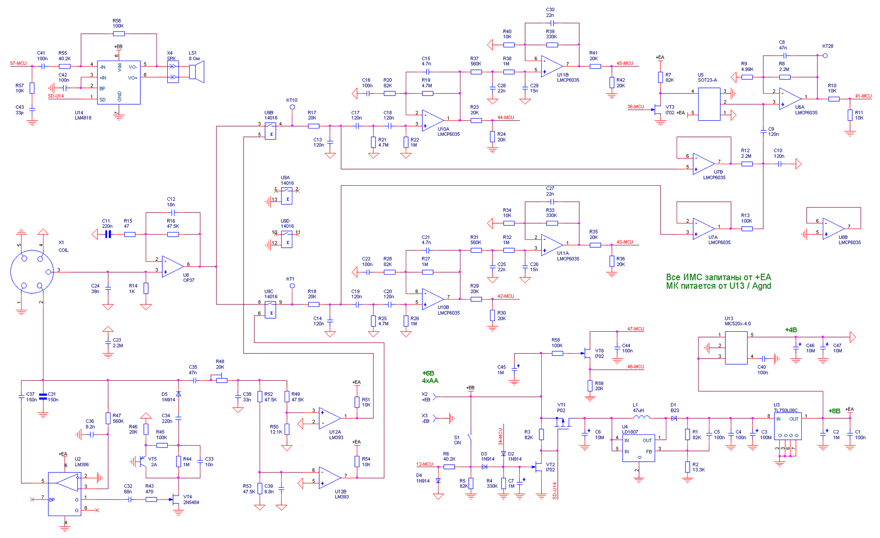
Схема какая-то:
Тут в лучшем качестве: https://fastpic.org/view/124/2025/0128/_e35d305bb079421075c4...
Видать сопротивление между контактами разъема катушки.
Распайка кабеля на катушке. Почерк у меня так себе.
Тут кто-то тоже разбирал.
Здесь я снимал заливку для проверки.
Больше инфы нет.
UPD:
Ссылка на ту же схему в нормальном качестве. Не уверен, что она именно от этого прибора. Проводов в кабеле больше, хотя и катушки к нему сменные.







Сообщество Ремонтёров
8.1K постов44.3K подписчиков
Правила сообщества
ЕСЛИ НЕ ХОТИТЕ, ЧТОБЫ ВАС ЗАМИНУСИЛИ НЕ ПУБЛИКУЙТЕ В ЭТОМ СООБЩЕСТВЕ ПРОСЬБЫ О ПОМОЩИ В РЕМОНТЕ, ДЛЯ ЭТОГО ЕСТЬ ВТОРОЕ СООБЩЕСТВО:
Посты с просьбами о помощи в ремонте создаются в дочернем сообществе:
К публикации допускаются только тематические статьи с тегом "Ремонт техники".
В сообществе строго запрещено и карается баном всего две вещи:
1. Оскорбления.
2. Реклама.
В остальном действуют базовые правила Пикабу.