Сенсорная скрипка на Arduino
Когда много полезных вещей люди делают на микроконтроллерах, хочется и самому сделать что-то бесполезное. Особенно когда не умел, да ещё и не знал. Итак, детская игрушка - скрипка с сенсорными струнами для юных Паганини.
В одном китайском интернет-магазине была куплена детская игрушка - электрическая скрипка на трех батарейках АА. Скрипка и пластиковый смычок с резинкой от трусов вместо тетивы. Алгоритм работы был такой. Смычок используется лишь для вида, а звуки извлекаются второй рукой. При зажимании струн пальцами левой руки воспроизводилась мелодия. Одно нажимание на струны - одна нота. В памяти микросхемы около 4 или 5 мелодий. Звук теоретически напоминал скрипку, но слишком громко и резко.
Через некоторое время было решено переделать вот это вот всё в более приемлемый вид для окружающих.
Новый алгоритм такой. При зажимании рукой струн начинает воспроизводиться mp3 мелодия. В момент отпускания струны мелодия ставится на паузу. При повторном нажимании воспроизведение продолжается. Чтобы мелодия не заикалась, пауза включается не сразу, а через полсекунды или секунду. То есть, пока держишь или перебираешь струны, мелодия воспроизводится. Остается только в такт водить смычком второй рукой. Убираешь пальцы со струн, все замолкает. Аплодисменты.
P.S. К сожалению китайский алгоритм понотного воспроизведения реализовать не удалось, а в принципе он тоже прикольный (кроме звука).
Используемые детали:
- Arduino Nano, а лучше Pro Mini (для энергосбережения);
- mp3 плеер DFPlayer (китайский аналог);
- сенсорная кнопка ttp223;
- тактовые кнопки с длинными кнопками (чтоб длины хватило с учетом толщины корпуса) 2 шт;
- Движковый (ползунковый) выключатель с длинным рычагом (чтоб длины хватило с учетом толщины корпуса) 1 шт;
- резисторы 1кОм и 10 кОм;
- конденсаторы SMD разных номиналов в диапазоне 0~50 пФ, для настройки чувствительности струн;
- провода, термоусадка, изолента и т.п.
Примечание: Динамик и батарейный отсек были уже в корпусе игрушки, поэтому я их не приобретал отдельно.
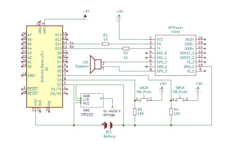
Схема:
Реализация:
Подключаем модуль кнопки TTP223 к пину D2, а сенсор припаиваем к струнам дополнительным проводом.
Подключаем кнопки 2 и 3 с подтягивающими к земле (pull-down) резисторами 10 кОм к пинам D3 и D4.
Подключаем DFPlayer к питанию, а также RX и TX через резисторы 1кОм к пинам D10 и D11: TX от плеера к RX Arduino, а RX плеера к TX Arduino.
Динамик подключаем к выводам DFPlayer SPK1 и SPK2 не более 3Вт. Возможно, потребуется установить резистор 1кОм, чтобы звук был лучше.
Ставим движковый выключатель на разрыв минусового провода от батарейного отсека.
В корпусе были просверлены отверстия под кнопки и переключатели, а одна кнопка задействована из старой схемы. Также было сделано отверстие под microSD/TF Card сбоку.
Крепление Arduino и DFPlayer’а было сделано из куска разъема PCI старой материнской платы. Я его распилил вдоль ножовкой, вытащил контакты. Нарезал по размеру. Получилась пластиковая планка с отверстиями для ножек модулей с нужным шагом. Ее на проволоку припаял к корпусу, залил термоклеем. Получился разъем, куда удобно вставлять модули. Но, поскольку в разобранном PCI разъеме контактов уже нет, немного переделал выводы плат. Перепаял ножки таким образом, чтобы снизу была достаточная длина для вставки в импровизированный разъем, а сверху ножка тоже торчала для подпайки навесным монтажом.
То же самое сделал с кнопками: на проволоку припаял к корпусу, залил термоклеем.
Кнопка на пине 3 - это перемотка трека вперед ( короткое нажатие) и назад (длинное нажатие).
Кнопка на пине 4 - это громкость. Короткое нажатие - увеличение громкости на единицу, длинное нажатие - уменьшение сразу на 3 единицы (чтоб не маяться с длинными нажатиями).
Остальные кнопки в процессе разработки и переделки девайса самовыпилились.
Энергосбережение:
После полной отладки и тройной перепроверки выпаял светодиоды RX, TX, LED13 и питания с Arduino.
Подключил питание через VIN в обход стабилизатора напряжения.
Стандартные батарейки заменил на первые попавшиеся аккумуляторы размера AA. Плата питается от 4,5В. Этого достаточно.
Также в скетч добавлена функция увода Arduino в сон. DFPlayer победить не удалось. После ухода в сон, он отказывался возвращаться в нормальный режим, а лишь полностью перезагружался, что не подошло мне. Поэтому отказался от этого.
Подводные камни:
Это был мой первый проект, поэтому я не стал делать печатную плату, а все сделано навесным монтажом с максимальным колхозингом. При этом проект несколько раз переделывался.
Основная сложность была с сенсорными струнами. Сначала сенсор был реализован силами самой Arduino через библиотеку CapacitiveSensor. Срабатывания сенсора были не предсказуемыми. В какой-то момент подвернулась красная сенсорная кнопка TTP223. Удобство заключается в том, что на плате сразу распаяна микросхема с автоподстройкой сенсора и возможностью за счет добавления конденсатора регулировать чувствительность сенсора. Также можно подпаяться к сенсору со специальной площадки или сразу на конденсатор.
Кстати, с автоподстройкой есть один неприятный момент. Кнопка самокалибруется при подаче питания. В даташите написано, что первые 0,5 секунды нельзя касаться кнопки. Если включаешь питание игрушки, при этом держась рукой за струны - струны перестают работать до следующей автокалибровки. Надо просто отпустить струны и подождать пару секунд. Та же история, когда на пластиковом корпусе накапливается статика. Но вообще в реальной жизни это не сильно портит удовольствие и случается редко.
Еще один нюанс, это при подборе конденсатора для кнопки TTP223 необходимо тестировать чувствительность сенсорных струн именно в собранном корпусе. Иначе может быть такая ситуация, что струны начнут срабатывать на расстоянии нескольких сантиметров от руки или наоборот, только если браться за них двумя руками. На чувствительность влияет всё. И корпус и длина струн, и длина провода от сенсорной кнопки, припаянной к струнам. Поэтому я и не указал емкость конденсатора. На фотографии видно, что у меня запаяны два конденсатора в параллель, потому что не оказалось нужной емкости. Кстати конденсаторы были выпаяны из старой материнской платы компьютера. Проблема smd конденсаторов, что по ним никак не определить номинал. Благо нашелся правильный мультиметр. С какой-то не нужной платы нашел два подходящих, и то пришлось запараллелить. Диапазон конденсаторов настройки из даташита на TTP223 0~50пФ.
Mp3 модуль DFPlayer также оказался с особенностями. Поскольку у меня был китайский аналог, то возникали проблемы с управлением. В итоге реализована самая простая схема без обратной связи и энергосбережения. Просто отдаем команды плееру от Arduino без обратной связи. Библиотека DFRobotDFPlayerMini не во всех версиях оказалась совместима с модулем плеера. В итоге методом тыка подошла версия 1.0.5 с ограничениями. Ну и еще неприятный момент, связанный с невнимательностью – ошибка полярности или подача напряжения на неправильные пины убивают модуль плеера сразу без возможности восстановления. В Ардуине можно хотя-бы диод шоттки заменить или регулятор напряжения.







Arduino & Pi
1.5K постов20.9K подписчика
Правила сообщества
В нашем сообществе запрещается:
• Добавлять посты не относящиеся к тематике сообщества, либо не несущие какой-либо полезной нагрузки (флуд)
• Задавать очевидные вопросы в виде постов, не воспользовавшись перед этим поиском
• Выкладывать код прямо в посте - используйте для этого сервисы ideone.com, gist.github.com или схожие ресурсы (pastebin запрещен)
• Рассуждать на темы политики
• Нарушать установленные правила Пикабу