Паяльная станция «Магистр НеоТерм-3Т». Что внутри?
Автор текста: Kopcheniy
Больше интересных фото и комментариев в оригинале материала
Вы любите паять? А я очень! В любом занятии важен инструмент. Вот и пайка не исключение. А если работать с другом, то всё становится гораздо интереснее и веселее. Сегодня познакомимся со станцией «НеоТерм-3Т», заглянем внутрь. Узнаем простое, но эффективное и красивое схемное решение и некоторые забавные, но весьма удобные хитрости пайки.
❯ Что за станции такие – «НеоТерм»?
У саратовской компании «Магистр» целая линейка симпатичных паяльных станций «НеоТерм». Отличаются они составом и количеством инструмента, который можно одновременно к ним подключать.
Ранее я приобрёл трёхканальную станцию «НеоТерм-3Т».
Два паяльника позволяют работать одновременно с другом.
Или паять сразу в две руки, для чего я их и взял. Это очень удобно, особенно для демонтажа:
Тут главное не жалеть флюса и наляпать хорошую колбаску припоя, чтобы он покрыл все выводы сразу и был проводником тепла. Процесс происходит очень быстро и микросхемы не перегреваются.
Кроме того, в паяльники можно вставить разные жала:
В один побольше, в другой поменьше. Для ювелирных работ это может быть полезным.
Часто бывают ситуации, когда нужно залудить что-то (например, тоненький проводок), а потом сразу припаять к крохотному разъёму с мелким шагом, который только и ждёт, чтобы засосать соплю между своими маленькими выводами.
Делать это одним паяльником не очень удобно: для лужения хорошо бы взять на жало побольше припоя, а для ювелирной пайки, наоборот, почти полностью убрать припой. У разъёмов обычно много выводов, и эти операции чередуются. Гораздо удобнее лудить и паять отдельными паяльниками.
Если паять вдвоём всё-таки скучно, то можно выбрать станцию с тремя паяльниками («НеоТерм-3С»).
И паять не только в две руки, но и левой ногой.
Вместо двух паяльников можно подключить вот такой термопинцет.
Термозачисткой можно снимать изоляцию.
Станцией я доволен.
❯ Что внутри?
Когда в руки попадает какой-нибудь приборчик, всегда интересно, что там у него внутри.
Снимаем переднюю панель.
На передней панели установлена основная плата с микроконтроллером STM32F071RBT6, энергонезависимой памятью 24LC02B-I/SN, пищалкой, экраном, кнопками и прочей мелочёвкой.
Питается станция от тороидального трансформатора ПКФЛ 671113.678ш мощностью 148 ВА, изготовленного белорусским предприятием «Юджэн».
Кроме управляющей платы есть ещё силовая. Все выводы трансформатора подключены к этой плате. На ней интересных деталей уже побольше: беленькие оптопары MOCD207R2M, 3 пары транзисторов (IRF7493 и IRFH6200), разъёмы для термоинструментов, 2 ОУ OP07C и разная мелочь.
❯ Как же работает управление нагрузкой?
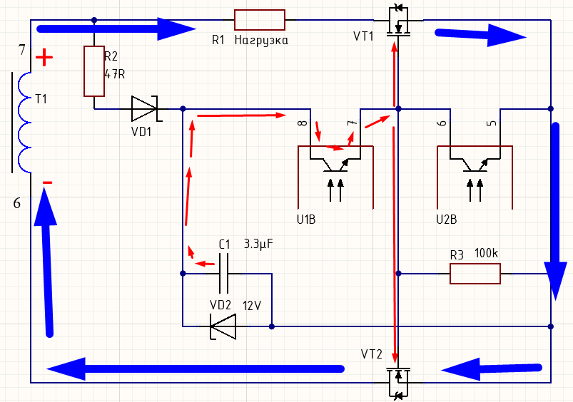
Можно заметить, что транзисторы включены попарно и встречно – любопытненько! Вооружившись мультиметром срисовываем схему, приводим её в понятный читаемый вид (показана только одна из вторичных обмоток трансформатора).
Заодно можно помоделировать в Spice симуляторе.
Пусть на выводе 7 обмотки плюс, а на выводе 6 минус (положительная полуволна). Ток через R2, диод VD1 и обратный диод ключа VT2 заряжает конденсатор С1.
По каналам ключей VT1, VT2 ток не течёт, так как они закрыты.
Постепенно накопительный конденсатор С1 заряжается до напряжения, равного амплитуде синусоиды минус падение на диоде VD1 и обратном диоде транзистора VT2.
Теперь можно использовать заряд этого конденсатора для открывания полевых транзисторов. Если открыть транзистор оптопары U1B, то ключи VT1, VT2 откроются и ток нагрузки потечёт через них.
Закрыть транзисторы VT1, VT2 можно открыванием оптопары U2B, которая разрядит ёмкости затворов.
Посмотрим на графики SPICE модели. Сверху видим ток нагрузки и напряжение на ней. А также Напряжение на обмотке трансформатора, питающей схему. По центру – короткие прямоугольные импульсы открывания и закрывания (подаются на светодиоды оптопар U1B и U2B соответственно). Снизу приведены напряжения сток-исток VT1 и VT2.
Что здесь происходит?
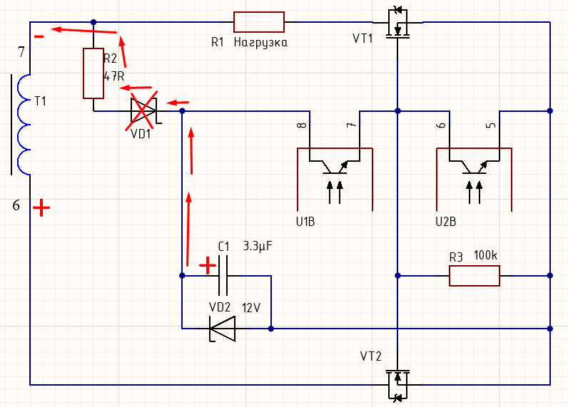
В обмотке трансформатора положительная полуволна, напряжение нарастает. Напряжение сток-исток ключа VT1 так же нарастает, а вот напряжение на ключе VT2 остаётся низким. Почему так происходит? Дело в том, что диод ключа VT2 при такой полярности открыт, а диод VT1 закрыт. Если поменять полярность полуволны, то состояния их диодов поменяются местами.
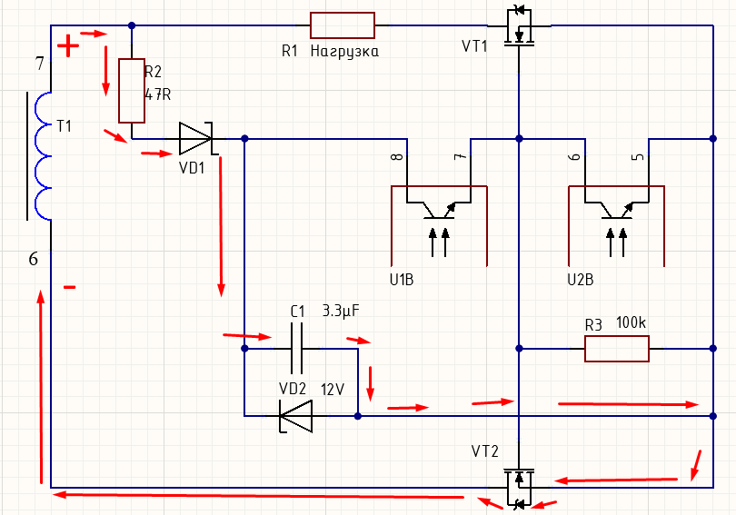
Даём короткий импульс на открывающую оптопару, открывая её на время длительности импульса. Этого достаточно, чтобы зарядить ёмкости затвором зарядом из С1 и открыть транзисторы.
Транзисторы VT1, VT2 открыты (напряжения сток-исток на них малы).
Даём короткий импульс на закрывающую оптопару, открывая её на время длительности импульса. Этого достаточно, чтобы разрядить ёмкости затворов и закрыть транзисторы.
Транзисторы закрыты. Диод ключа VT1 закрыт, а VT2 открыт.
Такое управление похоже на фазовое управление тиристорами (симисторами), но здесь мы можем закрыть транзисторы в любой момент, а не ждать, пока напряжение анод-катод уменьшится до нуля и тиристоры (симисторы) закроются сами.
Значительный плюс – малое сопротивление канала полевого транзистора, по сравнению с сопротивлением открытого тиристора или симистора. Посмотрим на график из даташита транзистора IRFH6200.
При 4 В затвор-исток сопротивление канала в районе 1 мОм. При токе 50 А будет падение 50 мВ. У тиристора прямое падение напряжения на участке анод-катод будет более 1 В. Например, у тиристора CLA50E1200HB при 50 А будет падение 1,25 В.
У более низковольтного КУ202Г максимальное напряжение в открытом состоянии указано 1,5 В. 1500 мВ/50 мВ=30 раз. Разница значительная.
Стабилитрон VD2 на 12 В защищает затворы транзисторов от превышения напряжения. Резистор между затвором и истоком препятствует самопроизвольному открыванию и поможет закрыть транзисторы, если контроллер вдруг отвалится.
Зачем диод VD1? Представим, что его нет. Тогда накопленный в С1 при положительной полуволне заряд утёк бы из конденсатора во время отрицательной полуволны.
Вот такая любопытная схема. Очень интересное, простое и красивое схемное решение, на мой взгляд.
Мы рассмотрели схему управления нагрузкой в канале термозачистки. Аналогичным образом управляются паяльники в двух других каналах.
Хороший инструмент есть – время творить!

























TECHNO BROTHER
2.3K постов14.1K подписчиков
Правила сообщества
1-Мы А-политическое сообщество. 2-Запрещено оскорбление: Администрации Пикабу, сообщества, участников сообщества а также родных, близких выше указанных.
3-Категорически запрещается разжигание межнациональной розни или действий, направленных на возбуждение национальной, расовой вражды, унижение национального достоинства, а также высказывания о превосходстве либо неполноценности пользователей по признаку их отношения к национальной принадлежности или политических взглядов. Мат - Нежелателен. Учитесь выражать мысли без матерщины