Горячее
Лучшее
Свежее
Подписки
Сообщества
Блоги
Эксперты
Войти
Забыли пароль?
или продолжите с
Создать аккаунт
Регистрируясь, я даю согласие на обработку данных и условия почтовых рассылок.
или
Восстановление пароля
Восстановление пароля
Получить код в Telegram
Войти с Яндекс ID Войти через VK ID
ПромокодыРаботаКурсыРекламаИгрыПополнение Steam
Пикабу Игры +1000 бесплатных онлайн игр Классическая игра в аркадном стиле для любителей ретро-игр. Защитите космический корабль с Печенькой (и не только) на борту, проходя уровни.

Космический арканоид

Арканоид, Аркады, Веселая

Играть

Топ прошлой недели

  • Oskanov Oskanov 9 постов
  • Animalrescueed Animalrescueed 46 постов
  • AlexKud AlexKud 33 поста
Посмотреть весь топ

Лучшие посты недели

Рассылка Пикабу: отправляем самые рейтинговые материалы за 7 дней 🔥

Нажимая «Подписаться», я даю согласие на обработку данных и условия почтовых рассылок.

Спасибо, что подписались!
Пожалуйста, проверьте почту 😊

Помощь Кодекс Пикабу Команда Пикабу Моб. приложение
Правила соцсети О рекомендациях О компании
Промокоды Биг Гик Промокоды Lamoda Промокоды МВидео Промокоды Яндекс Маркет Промокоды Отелло Промокоды Aroma Butik Промокоды Яндекс Путешествия Постила Футбол сегодня
0 просмотренных постов скрыто
94
Provereno.Media
Provereno.Media
2 дня назад
Лига историков
Серия История

Правдива ли история о мошеннике, которому удалось дважды продать Эйфелеву башню?⁠⁠

Во многих статьях о знаменитых мошенниках можно встретить упоминание Виктора Люстига, ухитрившегося продать главную достопримечательность Парижа. Два раза. Разбираемся, правдива ли история французского Остапа Бендера.

Фото на обложке: Поль-Луи Деланс, «Строительство Эйфелевой башни», 1888 / Wikimedia Commons

Фото на обложке: Поль-Луи Деланс, «Строительство Эйфелевой башни», 1888 / Wikimedia Commons

Рассказ о знаменитом аферисте Викторе Люстиге публиковали многие издания — например, он есть на сайтах газеты «Коммерсантъ», исторического журнала «Дилетант» и журнала «Вокруг света». Делились этой историей и в соцсетях: Facebook, «» и LiveJournal. Кроме того, в 1964 году афере была посвящена новелла режиссёра Клода Шаброля «Человек, который продал Эйфелеву башню» в фильме «Самые прекрасные мошенничества в мире» (1964).

История Виктора Люстига хорошо известна, но нередко подобные рассказы оказываются городскими легендами (Например, на британских сайтах можно встретить биографию некоего Артура Фергюсона, который, как утверждается, в 1923 году продал американскому туристу колонну Нельсона, стоящую на Трафальгарской площади в Лондоне. Также он якобы продал Биг-Бен, Букингемский дворец, Белый дом в Вашингтоне и статую Свободы в Нью-Йорке. Но никаких документальных доказательств существования Фергюсона так никто и не привёл — ни уголовных дел, ни свидетельства о смерти, ни хотя бы могилы. В отличие от нашего героя :)

Следы Виктора Люстига находятся гораздо проще. Он родился в 1890 году на территории Австро-Венгрии и всю свою жизнь посвятил разнообразному мошенничеству. Самым знаменитым случаем стала афера с Эйфелевой башней. 13 марта 1925 года Люстиг (вернее, граф Люстиг, как он представлялся, хотя никаким графом не был) принимал гостей в роскошном парижском отеле на площади Согласия.

Hôtel de Crillon, в котором снимал номер Виктор Люстиг

Hôtel de Crillon, в котором снимал номер Виктор Люстиг

Он выдал себя за официальное лицо и созвал представителей сталелитейных компаний, которым по секрету рассказал о судьбе Эйфелевой башни. Люстиг уверял, что содержание башни слишком дорого обходится городу, к тому же в ней найдены технические дефекты. Кроме того, говорил он, у решения снести башню есть и некая политическая подоплёка. Его предложение было следующим: тот, кто предложит наибольшую сумму, получит право забрать башню себе.

На самом деле интрига была ещё интереснее: на той встрече настоящим был только один предприниматель — Андре Пуассон, остальные состояли в сговоре с аферистом. В итоге через пять дней Пуассон выписал Люстигу чек. Когда обман вскрылся, Пуассон постеснялся заявить в полицию. А подробности этой истории всплыли спустя десять лет в США, когда Люстига арестовали за другие преступления. Джефф Мэйш, автор книги о Люстиге, нашёл свидетельства агента Секретной службы США Джеймса Джонсона, изучавшего прошлое знаменитого афериста.

О втором случае продажи Эйфелевой башни известно гораздо меньше. Тот же Мэйш пишет, что Люстиг вскоре решил ещё раз провернуть ту же схему. Но затем «граф» узнал, что один из потенциальных покупателей обратился в полицию, после чего Люстиг поспешно уехал в США. Доподлинно не известно, удалось ли ему на этом заработать какие-то деньги.

Карточка ФБР и министерства юстиции с отпечатками пальцев Виктора Люстига, 1935 год. Источник: архив Джеффа Мэйша

Карточка ФБР и министерства юстиции с отпечатками пальцев Виктора Люстига, 1935 год. Источник: архив Джеффа Мэйша

В США Люстиг жил с 1917 года, но его мошенничество приобрело внушительный масштаб уже в 1930-е годы, после аферы с башней. Он подделывал банкноты, причём делал это весьма качественно. Журнал Smithsonian Magazine приводит слова Джозефа Боулинга из Американской нумизматической ассоциации, главного специалиста по фальшивым купюрам:

«Это были банкноты прекрасного качества. Люстиг в своё время составлял серьёзную конкуренцию Казначейству США»

Тогда и началась охота за аферистом. Его делом занимался агент Секретной службы Питер Рубано. В течение нескольких лет Люстиг скрывался от правоохранительных органов, пока в мае 1935 года агент Рубано не поймал его прямо на улице в Нью-Йорке. В сентябре того же года Люстиг бежал из тюрьмы самым живописным способом — он подпилил прутья решётки и сделал верёвку из разорванных простыней. Через месяц его вновь арестовали в Питтсбурге.

В газетах того времени Люстиг иногда фигурирует под другим именем: Роберт В. Миллер. У афериста были десятки поддельных паспортов, и следователи затруднялись определить, какое имя настоящее. После громкого судебного процесса Виктора Люстига приговорили к 20 годам лишения свободы и отправили в знаменитую тюрьму Алькатрас, где, как писали газеты, «он присоединился к Аль Капоне и другим Наполеонам преступного мира».

Люстиг много болел и скончался в марте 1947 года в Миссури, в медицинском центре для заключённых. Свидетельство о смерти выписано на то имя, под которым его приговорили, — Роберт В. Миллер.

Свидетельство о смерти Люстига. Источник: архив Джеффа Мэйша

Свидетельство о смерти Люстига. Источник: архив Джеффа Мэйша

Таким образом, история Виктора Люстига, продававшего Эйфелеву башню, подтверждена свидетельствами сотрудников Секретной службы США, а его другие преступления — документами ФБР, министерства юстиции и других официальных ведомств.


Наш вердикт: правда

«Проверено» в Телеграм
В сообществе отсутствуют спам, реклама и пропаганда чего-либо (за исключением здравого смысла)

Показать полностью 5
[моё] Проверка История (наука) Мошенничество Научпоп Исследования Познавательно Эйфелева башня Франция США ФБР Расследование Длиннопост Негатив
8
3
dyadkatolyanich
dyadkatolyanich
2 дня назад
Мы худеем!

Продолжение поста «ЭКСПЕРИМЕНТ: влияние зеленого кофе на сахар и похудение заодно»⁠⁠1

Немного научпопа: (ДЛИННОПОСТ)

Ученные при измерении качества зерна кофе в различных местах его произрастания, измеряют наличие и количество таких веществ как:

кофеин, тригонеллин и хлорогеновая кислота.

Почему кофеин понятно, а почему тригонеллин и хлорогеновая кислота?

Из-за их дюже полезных свойств для организма. Оба этих веществ, являются мощными антиоксидантами, гепатопротекторами, обладают отличным антидиабетическим эффектом.

Начнем с тригонеллина:

это природное соединение, которое в наибольших количествах содержится в:

Пажитнике

Кофе (особенно в зеленых зернах).

В меньших количествах — в горохе, овсе, семенах конопли.

При обжарке кофе тригонеллин распадается, образуя часть ароматических соединений, включая никотиновую кислоту (витамин B3). Именно поэтому кофе еще и ценится как источник этого витамина

Для чего нужен тригонеллин?

Исследования говорят, что тригонеллин обладает широким диапазоном полезных для здоровья свойств.

Первое и главное для многих, это регуляция уровня сахара в крови

Это одно из самых изученных и мощных свойств тригонеллина

Как работает: Тригонеллин может повышать чувствительность тканей к инсулину, замедлять всасывание глюкозы в кишечнике и снижать выработку глюкозы в печени.

Результат: Помогает предотвращать резкие скачки сахара в крови после еды, что крайне важно для людей с диабетом 2-го типа или преддиабетом.

Нейропротекторное действие (Защита мозга)

Как работает: Считается, что тригонеллин может защищать нервные клетки от повреждений, вызванных токсичными белками (например, бета-амилоидом при болезни Альцгеймера). Он также может стимулировать рост и восстановление нейронов.

Результат: Потенциально может замедлять когнитивное снижение и использоваться для профилактики нейродегенеративных заболеваний.

Думаю всем будет полезно, особенно ближе к старости

Антибактериальная и противокариесная активность

Тригонеллин подавляет рост некоторых бактерий. Исследования показывают, что он может препятствовать размножению бактерий, вызывающих кариес. Полоскание настоем зеленого кофе, полости рта после еды, снизит риск кариеса. ИМХО

Защита печени

Тригонеллин демонстрирует способность защищать клетки печени от повреждений, вызванных токсинами и окислительным стрессом.

Сосудорасширяющий эффект

Может способствовать расслаблению стенок кровеносных сосудов, а значит снижению артериального давления и улучшению кровообращения.

Сразу скажу, не как замена лекарствам, а как вспомогательное средство. А то накинуться особо одаренные граждане.

Ну а теперь про хлорогеновую кислоту. По сути, действия такие же как и у тригонеллина

Польза кислоты, связана в основном с ее антиоксидантной активностью и влиянием на метаболизм глюкозы.

Антиоксидантное и противовоспалительное действие

Это основное и наиболее доказанное свойство.

ХГК нейтрализует свободные радикалы — нестабильные молекулы, которые повреждают клетки и вызывают окислительный стресс. Это повреждение лежит в основе старения и многих хронических заболеваний (сердечно-сосудистых, нейродегенеративных и др.). ХГК выполняет роль по защите клеток от повреждений, снижение общего воспаления в организме и укрепление иммунитета.

Помощь в контроле веса и метаболизма

Это самое известное свойство, благодаря которому прославился зеленый кофе.

ХГК может воздействовать на печень, уменьшая накопление жира.

Так же она замедляет всасывание углеводов в кишечнике, предотвращая резкие скачки сахара в крови. Это, в свою очередь, снижает выброс инсулина — гормона, который способствует отложению жира.

Я так понимаю, это один из механизмов ожирения от сладкого. Много сладкого > много инсулина > много жира

Что говорит наука: Исследования показывают, что ХГК может способствовать снижению веса, но эффект обычно умеренный и наиболее выражен в сочетании со здоровой диетой и физической активностью. Не стоит ждать чудес без изменения образа жизни.

Регуляция уровня сахара в крови и профилактика диабета 2-го типа

Механизм, описанный выше (замедление всасывания глюкозы), очень важен для диабетиков и людей с преддиабетом. Более плавный рост сахара после еды снижает нагрузку на поджелудочную железу и как результат, учшение чувствительности клеток к инсулину и снижение риска развития инсулинорезистентности.

Снижение артериального давления

ХГК способствует расслаблению стенок кровеносных сосудов (за счет стимуляции выработки оксида азота), что приводит к их расширению и снижению давления.

А что говорит наука?

Эффект подтвержден рядом исследований, но он, как правило, незначительный и не может заменить медикаментозную терапию при серьезной гипертонии. ( я пока эффекта по снижению АД не заметил, вот по сахару да. Сегодня первый раз с начала мая, сахар на тощак был 6.0)

Нейропротекторный эффект (Защита мозга)

Борьба с окислительным стрессом в мозге — ключевой фактор в профилактике болезней Альцгеймера и Паркинсона. ХГК помогает защитить нейроны от повреждений.

Кардиопротекторный эффект (Защита сердца)

Комбинация эффектов — снижение окислительного стресса, легкое снижение давления и улучшение липидного профиля (снижение "плохого" холестерина ЛПНП) — благотворно влияет на здоровье сердечно-сосудистой системы.

Про (снижение "плохого" холестерина ЛПНП) подробнее:

"Плохой" холестерин (ЛПНП) сам по себе не так опасен. Опасность возникает, когда он подвергается окислению свободными радикалами.

Почему это плохо?

Именно окисленные частицы ЛПНП распознаются иммунной системой как "чужеродные". Макрофаги (клетки-уборщики) поглощают их и превращаются в "пенистые клетки", которые оседают на стенках сосудов, образуя атеросклеротические бляшки.

Будучи мощным антиоксидантом, хлорогеновая кислота нейтрализует свободные радикалы и предотвращает окисление ЛПНП. Таким образом, она борется не с самим холестерином, а с ключевым процессом, который делает его опасным.

А для борьбы с холестерином есть статины.

Показать полностью
[моё] Кофе Диета Сахарный диабет Похудение Лишний вес Правильное питание Длиннопост Ответ на пост Текст Научпоп
5
4
Vihrihausa
Vihrihausa
3 дня назад
Серия Вихревая инженерия

Воздушные вихри, которые греют и охлаждают: не открытые эффекты в вихревой динамике⁠⁠

Привет всем!

Сегодня расскажу о необычной идее в вихревой динамике. Представляете, два "воздушных бублика" крутятся в воздухе в противоположных направлениях и трутся друг о друга, один при этом, нагревается, другой охлаждается, и всё это в открытом пространстве! Назвали это эффектом открытого вихревого терморазделения.

Погнали разбираться, что это за зверь!

Что за такое?

Вы наверняка слышали про трубку Ранка-Хилша — штуку, где сжатый воздух закручивается в цилиндре, и на выходе получаются горячий и холодный потоки. Но есть загвоздка: для этого нужны стенки, сопла и замкнутая камера. А что, если убрать все эти ограничения и сделать то же самое прямо в открытом воздухе? Вот это и есть наша новая идея!

Мы создали два вихревых "бублика", которые крутятся в противоположных направлениях, как два танцующих партнёра и трутся друг о друге. Один становится горячим, другой — холодным, и при этом они ещё создают силу, которая может двигать платформу, как у реактивного двигателя. И всё это без стенок, просто в воздухе!

Как это работает?

Представьте, что вы крутите два пропеллера, но не просто так, а с хитринкой: они создают в воздухе два кольца-вихря, которые "держат" друг друга. Эти вихри — как два энергетических брата: один нагревается , другой охлаждается, и вместе они создают устойчивую систему. А ещё, если правильно настроить их вращение и установит угол атаки лопастей - появляется сила, которая толкает установку .

Для сравнения: в трубке Ранка воздух крутится внутри жёсткой трубы, а у нас — в свободном пространстве. Это как если бы вы взяли смерч, разобрали его на части и заставили работать на вас.

Как мы это сделали?

Мы собрали установку, которая выглядит примерно так.

- Дрель — наш главный "двигатель".

- Два редуктора, чтобы настроить скорость вращения винтов.

- Два винта диаметром 220 мм, расположенные на расстоянии 200 мм друг от друга, с углом атаки 20 градусов.

- Никаких труб, кожухов или стенок — всё открыто!

Мы запустили винты, и вот что получилось:

1. Воздух закрутился в два тороидальных вихря .

2. Один вихрь стал горячим, другой — холодным (разница температур до 4°C!).

3. Платформа начала двигаться вперёд или назад в зависимости от направления вращения.

Что мы увидели?

Когда винты крутятся в режиме потока воздуха "от центра наружу", в воздухе появляются два устойчивых вихревых кольца. Они:

- Вращаются в противоположных направлениях.

- Создают зоны с разной температурой: одно кольцо нагревается, другое охлаждается.

- "Держатся" друг за друга без внешней поддержки.

А ещё мы предположили для следующего эксперимента, что если винты вращаются в трёх плоскостях (как в сложном танце), вихри должны становиться ещё круче — их структура должна напоминать канат, свитый из нескольких воздушных жгутов.

Чем это лучше трубки Ранка?

Классическая трубка Ранка работает только в замкнутом пространстве, а наш эффект — в открытом воздухе. Это открывает кучу возможностей:

- Нагрев и охлаждение больших объёмов воздуха или воды (следующие эксперименты) без теплообменников.

- Вихревые двигатели!

- Фильтрация и очистка газов и жидкостей.

- Перемешивание веществ для промышленности.

- Биомиметика: можно создать дроны, которые машут крыльями, как птицы.

Что дальше?

Мы уже достигли разницы температур в 4°C между вихрями, и это круче, чем у многих трубок Ранка, если сравнивать размеры создаваемых вихревых потоков и их скоростные характеристики. Следующий шаг — добавить "обратную связь", чтобы вихри усиливали друг друга, как в двойном диффузоре. А ещё мы хотим проверить, как это работает в воде — должно получится ещё круче?

Итог:

Открытый вихревой терморазделитель — это новый взгляд на вихревую динамику, где воздушные "бублики" греют, охлаждают и даже создают тягу прямо в открытом пространстве. Это пока просто эксперимента, а завтра??? к новым технологиям: от вихревых двигателей до систем охлаждения и фильтрации.

Следите за нашими экспериментами — впереди ещё больше открытий! 🚀

Показать полностью 4
[моё] Физика Ученые Научпоп Энергия Наука Вихрь Торнадо Эксперимент Инновации Изобретения Будущее Инженер Длиннопост
2
1139
NaginiSnake
NaginiSnake
Топовый автор
Лига биологов
Серия Школьные факты
3 дня назад

Школьные факты #61⁠⁠

И вновь суббота, а это значит, что я несу вам четыре факта, которыми удивляю школьников на уроках биологии. Сегодня подборка посвящена животным с необычными зубами:

Школьные факты #61

Приглашаю вас также на свой канал Записки учителя биологии – там ещё больше интересного о живой природе.

Показать полностью 1
[моё] Биология Познавательно Животные Удивление Факты Природа Научпоп В мире животных Рыба Млекопитающие Удивительное Минога Пресмыкающиеся Черепаха Зубы
57
137
CatScience
CatScience
3 дня назад
Наука | Научпоп

Умираем по-английски⁠⁠

Нет, речь пойдет не о том, что
мы будем делать это тихонечко и ни с кем не попрощавшись ( ̄∀ ̄) Сегодня мы всего-навсего немного поговорим о метафорах смерти в английском языке.
Как и в любой другой культуре их очень много, поэтому я выбрала самые забавные и разделила их по небольшим категориям :3

Итак.Метафоры, связанные с профессией:Bought the farm – купить ферму.
Использовалось в основном пилотами или если речь шла о смерти во время военных действий.
И есть несколько теорий о происхождении этого выражения:если самолёт сбивали или он падал из-за собственных технических неполадок, то при столкновении с землёй он частенько зарывался довольно глубоко, и таким образом «приобретал свой земельный участок», то бишь ферму;
кто-то считает, что всё дело в том, что обучение набранных во время второй мировой пилотов проходило на довольно старых и не самых исправных порой самолётах, и чтобы свести разрушения при падении к минимуму, их отправляли летать над сельской местностью, и встречи с чужими сараями и полями особой редкостью не были;
и, третий, самый сентиментальный вариант произошёл от клише «когда всё это закончится, я уйду на покой и куплю ферму для своей семьи» и, соответственно, когда человек погибал, говорили, что он уже ушёл на свою ферму.

Дальше у нас два выражения с общим смыслом: sleeping with the fishes – спать с рыбами и gone to Davy Jones's locker – отправиться в рундук Дэви Джонса, то бишь утонуть.Логично связано с профессией моряка, но первое выражение обрело ещё и повсеместное употребление после фильма «Крёстный отец» и теперь также обозначает и самую обычную насильственную смерть.А со вторым интереснее. Изначально рундук Дэви Джонса — это метафора для огромной океанской бездны, и, само собой, в случае гибели моряк так или иначе отправлялся прямиком туда.
Но кто есть Дэви Джонс вообще? Сказать сложно. Самое раннее литературное упоминание относят к 1726 году, но там без особых подробностей, и только в книге 1751 года нам дают его описание как некого злого существа, с огромными глазами, тремя рядами зубов, рогами, хвостом и синим дымом, выходящим из ноздрей (вполне себе такой морской чертила, а не ваши эти гламурные пираты карибского моря).
Считалось, что он повелевает всеми злыми духами морских глубин и его можно заметить на корабле накануне ураганов и штормов или как предвестника скорого кораблекрушения.

И четвертая метафора, связанная с определённой профессией – gone to last roundup – отправиться на последний сгон скота. Употреблялась исключительно на диком западе, сейчас массового хождения не имеет, но, мне кажется, сам образ достаточно красивый.

Червивые метафоры:Counting worms – считать червей и started a worm farm – организовать червячью ферму.Первое выражение на самом деле отсылка к подсчёту овечек перед сном. А раз нас ждёт вечный сон, да ещё и на глубине шести футов, то кого же нам ещё считать, как не червей? Тем более со временем их будет становиться всё больше и больше!А второе выражение пришло из стихотворения «Nobody loses all the time» – «Никто не проигрывает постоянно», и повествует оно о крайне неудачливом человеке по имени Сол, который никак не может создать свою ферму.
Он начинает с овощей, но их съедают цыплята, поэтому он разводит цыплят, но их съедают скунсы, затем появляется скунсиная ферма, но скунсы простужаются и умирают. Фермер-неудачник с горя тоже умирает, его хоронят и в могиле он… Наконец устраивает крайне успешную червячью ферму!

Птичьи метафоры:Fallen off the perch – упасть с насеста. Изначально применялась по отношению к домашним птицам, которые в связи с собственной смертью на насесте, соответственно, удержаться не могли и брякались вниз.
Но, по сути, у каждого из нас в итоге свой собственный метафорический насест, с которого мы однажды упадём.И dead as a dodo – мёртв как дронт додо. Благодаря Льюису Кэрролу все знают эту чудесную птичку, а благодаря морякам и натуралистам он окончательно вымер к тысяче семисотому году.Две просто метафоры:Pushing up daisies – выталкивать маргаритки. Появилось это выражение веке примерно в девятнадцатом, стало особенно популярно во время первой мировой.
Как известно, в загробном мире заняться особо нечем, лежать и разлагаться скучно, так почему бы и не помочь растениям побыстрее выглянуть из земли?Kicked the bucket – пнуть ведро. Есть две версии происхождения: самоубийственная – когда вешаешься в одиночестве, сам выбиваешь из-под себя ведро, на котором стоял, ибо больше это сделать некому; и смертоказненная – и там ты опять же сам выбиваешь из-под себя ведро, чтоб напоследок мелочно лишить палача этой маленькой радости.И музыкальные метафоры:Bite the dust – кусать пыль. Используется специфически, в случае смерти-проигрыша – поражения в бою или драке. И, конечно, все знают это выражение благодаря одноименной песне the queen.И финалом – knockin' on heaven's door – стучать в двери рая. Ушло в народ в 1973 году, благодаря старине Бобу Дилану.
И вся песня там наполнена метафорами смерти, начиная от названия и заканчивая оборотами вроде put my guns in the ground – зарой моё оружие в землю и заканчивая that long black cloud is coming down – это длинное чёрное облако опускается на меня.На этом на сегодня всё, мои пока ещё живые котики :3

Автор - Анастасия Кастенхольц

Ещё нас можно читать в ВК, телеге и Дзене

Показать полностью 3
[моё] Научпоп Метафоры Наука Английский язык Длиннопост
23
VVycheslaVV
VVycheslaVV
3 дня назад

Хвостатые люди – так ли это необычно?⁠⁠

Хвостатые люди – так ли это необычно? Рудиментарные хвосты относительно редки и встречаются примерно у одного из 10 000 новорожденных во всем мире.

Рудиментарный хвост человека представляет собой продолжение структуры позвоночного столба, обычно не превышает нескольких дюймов в длину и покрыт кожей и волосами, как и хвост животного. Считается, что втягивание хвостов в ходе эволюции человека привело к образованию рудиментарного хвоста, который является эволюционным остатком наших предков-приматов.

В большинстве случаев рудиментарные хвосты безвредны, крайние случаи могут вызвать медицинские осложнения, такие как инфекции, повреждение нервов или косметические проблемы, которые могут потребовать хирургического вмешательства для удаления.

Хотя некоторые культуры и суеверия считают, что рудиментарные хвосты обладают мистическими или сверхъестественными способностями, важно отметить, что они представляют собой просто необычную генетическую вариацию, которая может возникнуть из-за генетических мутаций или аномалий развития во время эмбрионального развития.

Хотя и редко, люди могут рождаться с рудиментарными хвостами, которые являются остатками нашего эволюционного прошлого. Эти хвосты, как правило, безвредны, но в крайних случаях может потребоваться медицинское вмешательство.

Хотя рудиментарные хвосты могут иметь культурное или символическое значение, важно помнить, что они представляют собой просто редкую генетическую вариацию, не имеющую внутренних мистических или сверхъестественных свойств.

Когда у людей были хвосты?

Люди, какими мы их знаем, не имеют хвостов. Со временем люди произошли от предков приматов, у которых были хвосты, но мы потеряли их в процессе естественного отбора. Потеря хвоста у людей произошла в течение миллионов лет эволюции, и трудно точно определить точное время или дату, когда у людей последний раз были хвосты.

Процесс эволюции человека начался около 7 миллионов лет назад, и у одного из наших ближайших предков-приматов, шимпанзе, до сих пор есть хвост. Однако по мере эволюции людей наши тела адаптировались к вертикальному положению, а хвосты постепенно исчезли.

Этот процесс эволюции происходил постепенно в течение длительного периода времени, при этом различные эволюционные изменения в организме человека способствовали потере хвоста.

Одна из основных причин, по которой люди потеряли хвосты, заключалась в возросшей важности прямохождения и бега на двух ногах. По мере того, как люди переходили на прямохождение, хвост стал менее полезен для равновесия и передвижения, и поэтому хвост в конечном итоге полностью исчез. Это позволило людям стать более умелыми в ходьбе, беге и прыжках, что, в свою очередь, помогло им стать умнее по мере расширения их мозга.

Хотя у людей, возможно, больше нет физического хвоста, остатки их эволюционного прошлого все еще можно увидеть в копчике, небольшой кости у основания позвоночника, где когда-то был хвост. Эта рудиментарная структура является напоминанием о хвостах наших предков и сегодня у людей она не служит никакой функциональной цели.

У людей уже давно нет хвостов – по крайней мере, последние несколько миллионов лет. Постепенный процесс эволюции привел к потере хвоста, поскольку люди перешли к прямохождению и развили более специализированный набор навыков, из-за которых хвост устарел. Однако остатки этого эволюционного прошлого все еще можно увидеть у людей сегодня в виде копчиковой кости.

Существуют ли люди, у которых есть хвост?

Нет, не существует людей, у которых еще есть хвосты, по крайней мере, не функциональные хвосты. Хотя человеческое тело произошло от животных, у которых были хвосты, таких как обезьяны и человекообразные обезьяны, со временем эти хвосты развились из человеческого тела. Однако в редких случаях некоторые люди могут родиться с небольшой шишкой или выступом на пояснице, похожим на хвост.

Это явление известно как «рудиментарный хвост» и является лишь косметическим дефектом. Это связано с тем, что во время внутриутробного развития клетки, ответственные за формирование хвоста, поглощаются телом или перенаправляются на формирование других структур, таких как позвоночник. Рудиментарные хвосты нефункциональны и не имеют костей, мышц или нервной ткани.

Фактически, их часто удаляют в младенчестве, чтобы предотвратить любые осложнения, которые могут возникнуть из-за их присутствия. Хотя могут существовать люди, внешне внешне имеющие рудиментарный хвост, функциональных человеческих хвостов не существует.

Как будут выглядеть люди через 1000 лет?

Предсказать, как будет выглядеть человеческая раса через 1000 лет, — сложная и трудная задача, основанная не только на научных достижениях, но также на социальных, культурных и экологических факторах. Тем не менее, несколько учёных предположили ряд возможностей, благодаря которым люди смогут развиваться в следующем тысячелетии.

Одним из наиболее важных факторов, которые могут повлиять на эволюцию человечества в ближайшие годы, являются новые технологии. С развитием технологий люди могут получить возможность манипулировать своей собственной ДНК, что приведет к генной инженерии. Прогнозируется, что это может привести к развитию новой породы людей, которые физически и умственно превосходят нынешнюю человеческую расу.

Недавно появившиеся люди могут обладать улучшенными способностями, такими как больший интеллект, увеличенная сила и обостренные чувства, что позволяет им выдерживать различные климатические нагрузки, болезни и изменения окружающей среды.

Во-вторых, предполагается, что люди могли бы стать более однородными по внешнему виду. Поскольку наш мир становится все более взаимосвязанным, генетическое разнообразие может сократиться, что приведет к более единообразным физическим особенностям. Это может проявляться у людей, имеющих более схожую пигментацию кожи, форму тела или черты лица.

Изменение климата также может повлиять на физические особенности человека. Поскольку мы становимся более восприимчивыми к стихийным бедствиям или болезням, такие проблемы, как устойчивость к стихийным бедствиям, могут стать все более важными в процессе эволюции человека. Людям, возможно, потребуется иметь более толстую кожу, лучше защищенные глаза или более эффективную дыхательную систему, чтобы противостоять суровым климатическим условиям.

Кроме того, изменения образа жизни, вызванные технологическими достижениями, такими как более сидячий образ жизни или достижения в пищевой промышленности, которые приводят к увеличению количества нездорового питания, могут привести к таким изменениям, как общее снижение или увеличение роста, веса и мышечной массы.

Наконец, изменения в социокультурном поведении человека могут также повлиять на физические изменения в организме человека через 1000 лет. Концепция брака и воспроизводства может еще больше отойти от репродуктивного секса или традиционных семей в пользу более утилитарных механизмов, которые могут переопределить концепции семьи, обязанностей по уходу и определения ролей.

Это также может изменить идеологию и отношение людей к беременности и родам, что приведет к новым нормам в воспитании детей и ожиданиям общества.

1000 лет — это еще очень далеко, и предсказать, как будут выглядеть люди в будущем, в лучшем случае сложно. Однако мы можем предположить, что новые технологии, давление окружающей среды и изменения в образе жизни и социальных практиках могут стать движущей силой физического развития людей в будущем.

Насколько редки хвостатые люди?

Человеческие хвосты, или рудиментарные хвосты, встречаются крайне редко. На самом деле, они настолько редки, что, по оценкам, только в одном случае из каждых 3000–5000 рождений ребенок будет иметь хвост. Более того, даже среди этих случаев большинство будет представлять собой небольшие нефункциональные выступы, а не полностью сформированные хвосты.

Существование человеческих хвостов можно проследить до нашей эволюционной истории. Считается, что в далеком прошлом наши предки имели хвосты, которые использовались для равновесия и передвижения. Со временем, когда люди научились прямоходить, эти хвосты стали ненужными и постепенно исчезли в результате процесса, известного как рудиментация.

Несмотря на это, были редкие случаи, когда ребенок рождался с настоящим хвостообразным придатком. Эти хвосты могут иметь размер от нескольких миллиметров до нескольких сантиметров и обычно расположены у основания позвоночника. В некоторых случаях хвост может даже быть гибким или содержать костную, хрящевую и мышечную ткань.

Медицинские эксперты полагают, что эти хвосты являются результатом аномалии развития во время беременности. В частности, считается, что они образуются, когда клетки, составляющие копчик, не могут полностью интегрироваться с остальной частью развивающегося позвоночника.

Хотя человеческие хвосты, безусловно, встречаются редко, они обычно не представляют риска для здоровья и при желании могут быть удалены хирургическим путем. В некоторых культурах они даже рассматриваются как знак удачи, а истории о людях с хвостами стали увлекательной частью фольклора и мифологии по всему миру.

Сколько людей еще рождаются с хвостами?

Точное количество таких случаев неизвестно, а имеющиеся данные в основном основаны на сообщениях о случаях заболевания и неофициальных свидетельствах.

Человеческий хвост, также известный как хвостовой придаток, представляет собой редкую врожденную аномалию, возникающую, когда тонкий, но заметный нарост выступает из конца позвоночника. Считается, что это состояние вызвано неполной регрессией хвостообразной структуры, присутствующей на ранних этапах развития человека.

Распространенность человеческого хвоста колеблется от 1 на 10 000–24 000 рождений или меньше. Поскольку аномалию обычно удаляют хирургическим путем вскоре после рождения, точную статистику ее частоты получить трудно.

К счастью, в большинстве случаев человеческие хвосты доброкачественны и не приносят существенного вреда. Однако в других случаях хвосты могут вызывать некоторые проблемы, например, трудности с сидением, ходьбой или лежанием. В редких случаях хвост может вызывать неврологические симптомы или дисфункцию мочевого пузыря и кишечника.

Хотя невозможно подсчитать, сколько людей до сих пор рождается с хвостами, ясно, что это заболевание встречается невероятно редко. Тем не менее, важно, чтобы люди с этим заболеванием получали надлежащую медицинскую помощь и уход, чтобы гарантировать предотвращение или устранение потенциальных осложнений.

Какой самый длинный хвост у человека?

Это связано с тем, что люди относятся к приматам, а не к млекопитающим, что объясняет тот факт, что у них нет хвостов. Однако есть редкие случаи, когда люди рождаются с небольшим выступом в нижней части позвоночника, который иногда называют «копчиком». Эта маленькая кость известна как копчик и прочно прикреплена к позвонкам человека.

Копчик иногда изогнут, что создает впечатление крошечного хвостика, но он не функционален и не служит никакой цели. Это эволюционный остаток, который больше не нужен человеку.

Самого длинного хвоста у человека не существует, поскольку люди не имеют хвостов от природы. Хотя в редких случаях люди рождаются с выступом, напоминающим хвост, на самом деле это всего лишь небольшая кость, известная как копчик, которая не функционирует и не служит никакой цели. Эволюция устранила необходимость в хвостах у людей, и поэтому у подавляющего большинства людей хвост никогда не появится.

Можно ли поставить хвостовой имплант?

Да, можно получить хвостовой имплантат, также известный как хвостовой протез. Однако это нечастая процедура и обычно выполняется только в косметических целях, а не по функциональным причинам.

Хвостовые имплантаты чаще всего встречаются в сообществе фурри, которое представляет собой субкультуру людей, интересующихся антропоморфными животными или существами, имеющими человеческие качества. В этом сообществе наличие хвоста часто рассматривается как способ выразить свою индивидуальность и связь с животными.

Фактическая процедура установки хвостового имплантата включает хирургическое введение силиконового или резинового удлинителя хвоста в нижнюю часть спины. Хвост может быть выполнен в виде хвоста конкретного животного или просто представлять собой уникальный дизайн, созданный человеком или художником.

Хотя сама процедура относительно проста, важно отметить, что существуют потенциальные риски и осложнения, связанные с любой хирургической процедурой. Кроме того, хвостовые имплантаты могут подходить не всем, например людям с уже существующими заболеваниями или тем, у кого может быть аллергия на материалы, используемые в имплантате.

Установка хвостового имплантата – это личный выбор, и его следует тщательно обдумать, прежде чем предпринимать какие-либо действия. Прежде чем принимать решение, важно провести тщательное исследование, проконсультироваться с медицинскими работниками и взвесить потенциальные риски и преимущества.

Другой путь эволюции человека – генетические мутации. Мутации — это изменения в нашей ДНК, которые происходят спонтанно и затем передаются нашему потомству. Хотя большинство мутаций не оказывают существенного влияния на наше здоровье или выживание, некоторые мутации могут привести к появлению новых черт, которые могут дать людям преимущество в определенных условиях.

Одним из примеров недавней эволюции человека является толерантность к лактозе. Люди не всегда были способны переваривать лактозу — сахар, содержащийся в молоке. Однако около 10 000 лет назад у некоторых культур возникла генетическая мутация, которая позволила им переваривать лактозу во взрослом возрасте. Эта мутация дала этим культурам возможность пить молоко и другие молочные продукты, которые стали важным источником питания, особенно во времена дефицита.

Сегодня эта мутация распространена во многих культурах по всему миру.

Еще одним примером эволюции человека является увеличение роста. За последнее столетие средний рост человека значительно увеличился. Хотя улучшение питания и здравоохранения сыграло значительную роль в этом росте, есть данные, позволяющие предположить, что генетические факторы также могут иметь значение.

Человечество все еще развивается. Хотя этот процесс может быть медленным и не всегда заметным, эволюция — это непрерывный процесс, формирующий будущее нашего вида. По мере изменения нашей окружающей среды и образа жизни изменится и наш генетический состав, и невозможно предсказать, какие черты или адаптации могут появиться в будущем.

Как называется хвост человека?

Человеческий хвост не существует в подавляющем большинстве случаев, поскольку это рудиментарная структура, которая была утрачена за миллионы лет эволюции, чтобы помочь людям более эффективно ходить прямо. Однако в редких случаях может возникнуть заболевание, известное как «человеческий хвост» или «киста копчика», при котором у основания позвоночника можно обнаружить небольшое выступание кожи и/или кости.

Это состояние обычно присутствует при рождении и может быть вызвано генетической мутацией или фактором окружающей среды, влияющим на развитие плода. Медицинский термин для этого состояния — «хвостовой придаток», но его часто называют «человеческим хвостом» из-за его внешнего вида, похожего на хвосты других животных. Важно отметить, что человеческий хвост нефункционален и не несет никакой пользы для человека, что делает его наличие скорее медицинской аномалией, чем функциональной частью тела.

Каково назначение хвоста?

Назначение хвоста различается в зависимости от вида животного. У таких животных, как собаки и кошки, хвост в первую очередь служит инструментом общения. Например, виляющий хвост у этих животных обычно является признаком волнения или счастья, а поджатый хвост может указывать на страх или агрессию.

У других животных, например приматов, хвост может выполнять множество функций. Некоторые приматы, такие как бабуины и макаки, используют хвост для балансировки при лазании или ходьбе по узким ветвям. Другие, например обезьяны-пауки, цепко используют свои хвосты, чтобы хвататься за предметы и удерживать их вес, свисая с ветвей.

Тем не менее, другие животные используют хвост для самообороны. У некоторых видов, таких как скорпионы и некоторые ящерицы, есть хвосты с жалами или другими ядовитыми шипами, которые они используют для защиты от хищников.

У водных животных, таких как рыбы и киты, хвост служит средством движения. Эти животные двигают хвостом взад и вперед, создавая поступательную инерцию в воде.

Назначение хвоста варьируется в зависимости от вида животного. Некоторые животные используют хвост для общения, другие полагаются на него для поддержания равновесия, самозащиты или движения.

Какой была бы жизнь, если бы у людей были хвосты?

Если бы у людей были хвосты, жизнь в том виде, в каком мы ее знаем, была бы совершенно другой. Наша эволюционная структура отличалась бы от нынешней, а наше общество, культура и повседневная практика были бы изменены, чтобы приспособиться к физическим изменениям. Интересно размышлять о том, какие изменения мы бы испытали, если бы у нас были решки, поэтому давайте углубимся в это.

Во-первых, хвост играет существенную роль в балансировке тела, а это означает, что люди, возможно, стали лучшими альпинистами и акробатами. Люди смогут лазить и передвигаться гораздо легче, а регулярные задачи станут более подходящими для людей с хвостами, чем для тех, у кого их нет.

Например, может быть проще переносить или балансировать предметы во время перемещения, особенно если они длиннее или имеют неправильную форму. Человеческие хвосты потенциально можно использовать для захвата, хватания и удерживания предметов, но такие движения могут потребовать значительной ловкости и координации, а это означает, что людям, возможно, пришлось со временем адаптироваться к таким способностям.

Более того, людям придется носить одежду, адаптированную к хвосту, поскольку для обеспечения комфорта и мобильности в одежде придется создавать отверстия для хвоста или разрезы. Одежда для людей с хвостами должна быть специально создана, чтобы обеспечивать свободу движений и одновременно защищать хвосты от травм и повреждений.

Социальные обычаи и стандарты красоты, несомненно, изменятся в результате присутствия хвостов. Хвост может стать символом красоты и сексуальной привлекательности, что повлияет на модные тенденции и поведение.

Кроме того, наши дома будут модифицированы с учетом присутствия хвостов. Стулья и другая мебель в наших домах должна быть спроектирована с учетом хвоста, чтобы людям не приходилось регулировать вручную, прежде чем сесть или встать. Домашние украшения и мебель также могут изменить стиль, чтобы соответствовать эстетике хвостов.

Потенциально люди могли бы даже создавать мебель или удобства, специально предназначенные для использования людьми с хвостами, подобно тому, как владельцы домашних животных покупают мебель для собак или кошек.

Наконец, наличие хвостов может повлиять на социальное поведение и общение между людьми. Хвосты могут помочь нам передавать эмоции, такие как счастье или волнение, или использоваться для демонстрации агрессии или подчинения, подобно тому, как животные могут выражать значения своими хвостами. Вероятно, также будут разработаны явные социальные протоколы о том, как общаться с хвостом.

Если бы у людей были хвосты, это повлияло бы на наш эволюционный путь и на то, как мы общаемся, живем и работаем. Эволюционные адаптации, которые могли произойти в результате наличия хвостов, могли привести к появлению новых профессий или изменениям в нашей повседневной жизни. Хотя это всего лишь гипотетически, рассмотрение этого вопроса иллюстрирует мощный эффект биологической эволюции и то, как прошлые адаптации сформировали нашу нынешнюю реальность.

Насколько редко рождение с хвостом?

Рождение с хвостом — чрезвычайно редкое явление среди людей, поскольку структура хвоста не присутствует в генетическом коде человека. Генетическая программа человека развивалась на протяжении миллионов лет, и человеческий копчик (копчик) представляет собой эволюционную структуру, которая остается рудиментарным остатком наших предков.

Копчик состоит из 3-5 позвонков и расположен в нижней части позвоночника. В ходе эмбрионального развития человека хвостообразная структура может появиться на пятой-восьмой неделе беременности, но она регрессирует и исчезает в течение нескольких недель.

В редких случаях человек может родиться с настоящим хвостом, представляющим собой выступ, выходящий за пределы копчика. Это состояние называется рудиментарностью человека и встречается крайне редко: за последнее столетие во всем мире было зарегистрировано всего несколько десятков случаев. Настоящий хвост обычно состоит из костей, хрящей, мышц, нервов и кровеносных сосудов и может иметь длину 2–5 см.

Настоящий хвост у человека — это врожденная аномалия, вызванная генетической аномалией или мутацией. Оно может быть наследственным или спорадическим и может встречаться у обоих полов, хотя немного чаще встречается у мужчин. Однако наличие настоящего хвоста не является смертельным заболеванием, и люди с настоящим хвостом могут вести нормальную жизнь.

Хотя родиться с хвостом не невозможно, это случается невероятно редко и обычно является признаком генетической аномалии. Человеческие хвосты или рудиментарные остатки обычно небольшие и исчезают во время развития плода. Настоящие хвосты отличаются от послеродовых тем, что они совершенно отдельные и способны двигаться.

У кого самый короткий хвост?

Трудно определить, у кого самый короткий хвост, поскольку существуют разные животные с разной длиной хвоста. У некоторых животных вообще нет хвоста, а у других хвосты короткие и короткие. Среди животного мира есть несколько претендентов на звание обладателей самого короткого хвоста.

Одним из животных, которое можно считать претендентом на самый короткий хвост, является мэнская кошка. Мэнкс — порода кошек, известная отсутствием хвоста или очень коротким хвостом. Они родом с острова Мэн, а их короткий хвост обусловлен генетической мутацией. Длина хвоста мэнской кошки может варьироваться от нескольких дюймов до полного отсутствия хвоста.

Таким образом, мэнских кошек можно считать животными с самым коротким хвостом.

Еще одно животное, у которого можно считать короткий хвост, — это кальмар-кубик. Кальмар-куцехвост — небольшое ночное головоногое моллюск, обитающее в Тихом океане. Их хвост, также известный как мантия, используется для плавания и передвижения по воде. Однако, несмотря на свою важность в движении, хвост кальмара-кубика относительно короткий по сравнению с другими головоногими моллюсками.

Поэтому кальмара-куцехвоста тоже можно отнести к числу животных с самым коротким хвостом.

Еще одно существо, которое можно отнести к числу животных с самыми короткими хвостами, — это ящерица анол. Ящерицы-анолы обитают в Северной и Южной Америке и на Карибах и известны своей яркой окраской и способностью менять свой цвет. Их хвосты, которые можно использовать для отвлечения хищников и помощи им в бегстве, относительно короткие по сравнению с другими видами ящериц.

В зависимости от вида длина хвоста ящерицы анолиса может варьироваться от одной трети всей ее длины до половины.

Существует большое разнообразие животных, каждое из которых имеет хвост разной длины или вообще не имеет хвоста. Длина их хвостов может варьироваться в зависимости от различных факторов, таких как генетика, окружающая среда или адаптивность. Поэтому в целом сложно определить, у какого животного самый короткий хвост.

Тем не менее, мэнская кошка, кальмар-бобхвост и ящерица анол — это некоторые виды, у которых можно считать короткие хвосты.

Как исчез человеческий хвост?

Существование хвоста у предков человека можно было проследить еще миллионы лет назад, когда наши предки-приматы бродили по земле. Наша эволюция как вида привела к тому, что мы потеряли хвост, и появилось несколько теорий, объясняющих его исчезновение.

Одна из теорий состоит в том, что среда обитания наших предков стала причиной исчезновения хвоста. Древние люди жили в древесной среде, а это значит, что они жили на деревьях, и хвост мог быть преимуществом. Однако, когда окружающая среда изменилась и люди начали ходить прямо, хвост стал скорее недостатком, чем преимуществом.

Вес хвоста, который был бы необходим для равновесия на деревьях, вызывал бы дискомфорт и боль, из-за чего люди со временем постепенно теряли его.

Другая теория предполагает, что хвост был утерян в результате полового отбора человека. Согласно этой теории, хвост больше не был желательной характеристикой для потенциальных партнеров. Это могло произойти потому, что хвост мог рассматриваться как признак отсутствия у человека человеческих качеств или способностей к человеческим умственным и физическим способностям.

Из-за этого особи с хвостами стали реже размножаться, что привело к постепенному исчезновению хвоста из поколения в поколение.

Наконец, генетическая причина исчезновения хвоста — мутация ДНК. Ген, ответственный за развитие хвоста у других млекопитающих, называется геном Sonic Hedgehog. У людей ген был изменен, что привело к отсутствию развития хвоста. Эта мутация произошла где-то в ходе эволюции нашего вида, что привело к потере способности развивать хвосты.

В заключение можно сказать, что исчезновение человеческого хвоста, вероятно, можно объяснить такими факторами, как изменение окружающей среды, половой отбор человека и генетическая мутация. Эта потеря в конечном итоге оказалась выгодна для людей, позволив нам ходить прямо, иметь лучший баланс и движения, а также другие эволюционные преимущества, уникальные для нашего вида.

Показать полностью 10
Эволюция Биология Наука Научпоп Исследования Отклонения Длиннопост Контент нейросетей
9
5
kukonkov1996
4 дня назад
Лига математиков

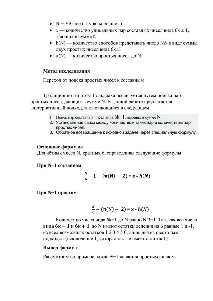
Статья: Бинарная гипотеза Гольдбаха⁠⁠

Аннотация

В данной статье проводится исследование бинарной гипотезы Гольдбаха, утверждение о том, что любое чётное число, большее чем 4, представимо в виде суммы двух простых чисел. В данной работе предлагается оригинальный подход к доказательству этой гипотезы. Основанный на плавном переходе от поиска пар простых чисел, дающих в сумме N, к поиску пар составных чисел вида 6к-1 и 6к+1, далее производится возврат к исходной задаче через формулу, связывающую два этих представления числа в виде суммы. Данный метод позволяет определить нижнюю границу, при которой гипотеза Гольдбаха выполняется.

Заключение

Предложенный в данной работе метод позволяет установить нижнюю границу, при которой гипотеза Гольдбаха гарантированно выполняется. А именно, доказано, что при N>(1.95143 × 10^3992657)^2 гипотеза Гольдбаха верна.

Разработанный подход открывает новые перспективы для исследования гипотезы Гольдбаха и может послужить основой для дальнейших исследований в этой области.

Показать полностью 10
[моё] Исследования Наука Научпоп Математика Мозг Длиннопост
4
6
RapidGlibAlex
4 дня назад

Машина времени для мозга: как ученые обратили вспять старение и вернули память⁠⁠

Лабораторные мыши с болезнью Альцгеймера снова узнавали своих сородичей — благодаря революционной терапии стволовыми клетками

Источник: Shutterstock

Источник: Shutterstock

Прорыв, который изменит наше представление о старости

В тихих лабораториях медицинского центра Cedars-Sinai произошло почти невозможное: ученые не просто замедлили старение мозга — они обратили его вспять. Пожилые мыши, которые уже забывали дорогу в лабиринте, снова стали находить из него выход. Те, у кого была модель болезни Альцгеймера, снова начали узнавать сородичей.

Это не фантастика, а результат работы «омолаживающих» иммунных клеток, созданных из стволовых клеток человека. «Мы фактически перезапустили биологические часы мозга», — объясняет суть открытия доктор Клайв Свендсен.

Как выглядит старение мозга изнутри?

Представьте, что ваш мозг — это идеально отлаженный механизм. С возрастом некоторые шестеренки начинают заедать:

  • Микроглия — клетки-уборщики, которые должны выносить "мозговой мусор", — ленятся и теряют свои длинные отростки

  • Зернистые клетки в гиппокампе, отвечающие за обучение и память, постепенно исчезают

  • Нейронные связи истончаются, как старые провода

Именно этот процесс ученым удалось не просто остановить, а развернуть вспять.

Укол молодости: как создавали «омолаживающий эликсир»

Исследователи пошли сложным, но гениальным путем. Они взяли обычные клетки взрослого человека и перепрограммировали их в индуцированные плюрипотентные стволовые клетки — фактически, вернули их в "эмбриональное" состояние.

Из этих универсальных клеток-заготовок они вырастили молодые иммунные клетки — мононуклеарные фагоциты. Это те самые "боевые единицы", которые обычно циркулируют в крови, обезвреживая все вредное. С возрастом их эффективность падает, но ученые создали их "молодые" версии.

Невероятные превращения: что увидели ученые

Когда эти юные иммунные клетки ввели стареющим мышам, произошло почти чудо:

  • Память вернулась — мыши стали значительно лучше проходить тесты на запоминание

  • Мозг помолодел — количество "мшистых клеток" в гиппокампе, обычно снижающееся с возрастом, осталось прежним

  • Клетки-уборщики активизировались — микроглия снова отрастила свои длинные ветви и принялась за работу

«Мы наблюдали, как мозг буквально восстанавливает себя», — делится впечатлениями Александра Мозер, ведущий автор исследования.

Самое загадочное: как это работает?

Самое удивительное, что молодые иммунные клетки даже не проникают в мозг. Они работают как дирижеры на расстоянии, посылая сигналы, которые пробуждают собственные восстановительные ресурсы организма.

Ученые предполагают несколько механизмов:

  • Клетки выпускают антивозрастные белки, которые проникают в мозг

  • Они производят целебные микрочастицы, несущие "омолаживающие инструкции"

  • Или просто очищают кровь от вредных веществ, мешающих мозгу работать

Что это значит для нас? От мышей к людям

«Поскольку эти молодые иммунные клетки создаются из стволовых клеток, их можно производить в неограниченных количествах для персонализированной терапии», — объясняет доктор Джеффри Голден.

Перспективы открытия огромны:

  • Борьба с болезнью Альцгеймера на ранних стадиях

  • Восстановление когнитивных функций после инсультов

  • Профилактика возрастного снижения памяти

А что в России? Когда ждать?

Пока технология отрабатывается на животных, но российские ученые уже внимательно следят за исследованиями. В Институте стволовых клеток человека отмечают, что аналогичные разработки ведутся и в нашей стране, правда, пока на более ранних стадиях.

Этические вопросы: нужно ли останавлиить старение?

Открытие поднимает сложные вопросы:

  • Социальные последствия — как увеличение продолжительности жизни повлияет на общество?

  • Доступность — не станет ли это привилегией богатых?

  • Естественность — где граница между лечением и "улучшением" природы?

Что можно сделать уже сегодня?

Пока терапия стволовыми клетками не стала массовой, врачи рекомендуют то, что доступно каждому:

  • Регулярная физическая активность — улучшает кровоснабжение мозга

  • Когнитивные тренировки — изучайте языки, решайте головоломки

  • Социальная активность — общение стимулирует нейронные связи

Главное, что нужно запомнить

Ученые впервые обратили вспять старение мозга у животных. Технология основана на "молодых" иммунных клетках из стволовых клеток. До применения у людей еще годы испытаний, но принципиальная возможность омоложения мозга доказана.

А как вы относитесь к возможности "омолодить" мозг? Готовы ли вы к таким процедурам, если они станут безопасными? Поделитесь мнением в комментариях!

Рекомендую: Новая технология создаёт «рентгеновские снимки из будущего»

Дзен

Показать полностью
[моё] Наука Ученые Исследования Медицина Стволовые клетки Старение Борьба со старением Научпоп Длиннопост
0
Посты не найдены
О нас
О Пикабу Контакты Реклама Сообщить об ошибке Сообщить о нарушении законодательства Отзывы и предложения Новости Пикабу Мобильное приложение RSS
Информация
Помощь Кодекс Пикабу Команда Пикабу Конфиденциальность Правила соцсети О рекомендациях О компании
Наши проекты
Блоги Работа Промокоды Игры Курсы
Партнёры
Промокоды Биг Гик Промокоды Lamoda Промокоды Мвидео Промокоды Яндекс Маркет Промокоды Отелло Промокоды Aroma Butik Промокоды Яндекс Путешествия Постила Футбол сегодня
На информационном ресурсе Pikabu.ru применяются рекомендательные технологии