Будущее за цифровой экономикой
Информационная модель организации
Конспект семинара "Информационная модель организации", который проводил в "Иннополисе" (вдруг кому )
Поднимая тему цифровизации организации или процессов важно не упускать контекст
В первую очередь речь идет об осознанности и согласованности цели, ради достижения которой затеваются перемены
Далее - важно четко осознавать существующий контекст самой организации, состоящий из ключевых объектов и процессов (не только внутри организации, но и во внешней среде)
Каждая организация - уникальна!
Данные - первичны - они отражают факты, из которых соткана жизнь
«Мир состоит из фактов, а не вещей» (объект, предмет). Это означает, что мир состоит не из объектов, а из того, что с этими объектами случается, происходит т.е. из фактов. Соединение разных объектов и есть атомарный факт
Людвиг Витгенштейн
Один из ключевых управленческих вопросов - на каком качественном уровне находится инфраструктура по сбору, обработке и передаче данных о всех значимых фактах в организации (в контексте ключевых процессов)
Эволюция информационных технологий (железо, софт, инфраструктура) достигла той стадии, на которой даже небольшая организация может позволить себе создание и эксплуатацию системы, собирающей и работающей с данными в логике тех фактов, которые нужны всем заинтересованным лицам
Озвученная система не обязательно должна быть реализована в виде эксплуатации одного единственного программного продукта (волшебный черный ящик). Все большее распространение набирает микросервисный подход или - Микросервисная архитектура
Прежде чем разрабатывать или покупать какое-либо программное обеспечение - в организации должна наступить относительная ясность и согласованность в вопросе о данных (какие данные нужны? кому? зачем? по каким правилам их обрабатывать?)
Необходимо отрефлексировать ключевые факты и объекты управления в организации и сформулировать понимание, как их отразить в цифре (данные в цифровом формате)
Качество процесса и результата рефлексии во многом зависит от используемого языка участниками процесса
Новые опьяняющие возможности "цифры" повышают требования к процессу и результату начального проектирования целевой информационной системы
При этом, как показывает практика, единого языка и стандартов проектирования информационных систем - не существует
Требования и необходимость создания "Информационной модели здания" (BIM, building information model) - яркий практический пример смещения акцентов в рамках новой парадигмы проектирования в конкретной отрасли - строительство
Эра информационных моделей организаций - уже началась
Один из ключевых вопросов текущей повестки дня - не про наличие или отсутствие информационной модели в конкретной организации, а - про качество компетенций в сфере построения информационной модели (мир постоянно меняется)
Одни из ключевых составляющих общей информационной модели организации являются:
1. Модель процессов
2. Модель данных (объектов управления)
Как показывает практика - феномен "модели процессов" худо-бедно существует в массовом сознании и фигурирует в российской управленческой культуре
Модели BPM-схем - не являются нераспознаваемыми египетскими иероглифами со стороны большинства руководителей и аналитиков
Ключевая атомарная единица в модели процесса - действие или условие
А вот "модель данных" - является полностью диковинной концепцией для российской (и не только) управленческой практики и мысли. Для подтверждения данного тезиса - изучите любое техническое задание на разработку информационной системы (даже со стороны самого продвинутого заказчика) - модели данных вы там не найдете (изредка встречаются модели процессов)
Вместе с тем - "под капотом" любого программного обеспечения "сидит" модель данных (1С, SAP, Битрикс24 и др.)
Модель данных - это система, отражающая ключевые сущности (объекты управления), их атрибуты и связи
Модель данных - логическое отражение конкретной управленческой (жизненной) ситуации (системы), которая рассматривается как совокупность объектов (сущностей) и их связей
Каждый элемент модели данных - это "цифровая полка" (контейнер) для размещения (отражения; учета) ключевых фактов конкретной деятельности конкретной организации
Атомарная единица модели данных - полка для факта
Мало кто знает, но сказку "О рыбаке и рыбке" я создавал на основе модели данных. Коллегам из NL!A удалось найти мои тайные рукописи и восстановить эту модель данных (ссылкав Михайловское)
Александр Сергеевич Пушкин
Прежде чем перейти к методологии построения модели данных и процессов важно подсветить риски, которые возникают при игнорировании указанных моделей на этапе проектирования
Как и в любой проектной деятельности - ключевой риск-следствие низкого качества проектной документации - срыв проекта; существенное отклонение реальности от ожиданий (по сроку, бюджету, итоговому результату)
Модель данных и процессов разумно рассматривать как корневой фактор управления ожиданиями всех участников проекта цифровизации
Игнорирование же моделей на этапе проектирования - приводит к росту энтропии
Анти-пример из практики - Техническое задание на разработку информационной системы объемом 280 страниц, в котором словосочетание "база данных" встречается лишь два раза (в тезаурусе); модель данных - отсутствует; модель процессов - описано 4 частных процесса (из десятков)
В итоге получили очередную иллюстрацию тезиса об отсутствии единого языка проектирования информационных систем - 280-страничное техническое задание в режиме потока мысли описывает желаемое поведение будущей системы "Елена" антропоморфным языком ("Елена должна", "Елена будет" и т.п.)
Резюме по данном конкретному ТЗ - все 280 страниц нужно перекладывать с языка "Елена должна" на языки модели данных, процессов, машины состояний, UX и иные
Переходим к языкам "модели данных" и "модели процессов"
Возьмем конкретный пример-факт: моя Дочь собирается сдавать ОГЭ по информатике, а в нашем замечательном НГУ есть Высший колледж информатики, в котором есть актуальный для нее курс:
Кратко - процесс "трудоустройства" на курс происходил следующим образом:
1. Изучение сайта и нахождение программы
2. Звонок - переговоры с менеджером
3. Заполнение договора (обсуждение по email)
4. Оплата
5. Получение паролей и явок для обучающегося
Ничего сложно
Теперь - переложим данную фактическую ситуацию на язык модели данных
Модель данных состоит из категорий-объектов (полок для размещения на них существенных фактов) и связей между ними
Информация - это различие
Проверьте себя: в представленной ниже модели данных (рисунок-схема) не хватает как минимум одного ключевого объекта (категории для фиксации факта), сможете "увидеть" какого?
Очень смахивает на настольную игру - не находите?
Обратите внимание на следующие различия:
1. Описание ситуации антропоморфным языком у меня состояло из 5 пунктов (буллит-поинтов)
2. Описание ситуации языком модели данных состоит из... одной картинки
3. При этом в модели данных выделены 9 ключевых объектов управления (полок для учета фактов) - что более полно отражает ситуацию
4. Картинка с моделью данных - не требует дополнительных письменных разъяснений традиционным языком для извлечения из нее смыслов (данные -- > информация --> знание)
P.S. У вас еще есть шанс найти пропущенный объект / сущность (полку для складирования значимого факта). Ответ - далее
В текущей конфигурации модели данных никоим образом невозможно учесть факты коммуникаций между заказчиком и менеджером - случился телефонный звонок, а также переписка по email'ам (что в конечном итоге привело к продвижению по воронке продаж - к заключению договора и оплате услуг)
Т.е. для учета факта коммуникаций (менеджер-заказчик) в модель данных необходимо добавить дополнительный объект (таблицу базы данных) "контакт с заказчиком" (рабочее название), в котором в последующем будет вестись учет фактов коммуникации (дата, время, участники, результат и пр.)
В итоге - полученная модель данных отражает логику CRM-решений
Кант давно уже говорил, что этот кусок мела содержит миллион потенциальных фактов (Tatsachen) , но лишь очень немногие станут подлинными фактами, воздействуя на поведение сущностей, способных реагировать на факты. Вместо кантовых Tatsachen я бы употребил слово различия и заметил бы, что количество потенциальных различий в этом меле бесконечно, но очень немногие из них станут эффективными различиями (т.е. единицами информации) в умственном процессе некоторой большей сущности. Информация состоит из действенных различий.
Грегори Бейтсон, "Разум и природа. Неизбежное единство", 1979г.
Далее нарисованная модель данных (хоть на ватмане) с легкостью перекладывается уже в решение, позволяющие проектировать боевые базы данных (разрабатывать цифровые решения)
Как показывает практика - также нарисованная модель данных является отличной диагностической картой для организации. После того как модель нарисована (спроектирована) диалог об управленческих проблемах в организации протекает на другом уровне качества, с большей эффективностью
В ответ на вопрос "где болит"? Руководители имеют возможность просто "ткнуть пальцем" в рентгеновский снимок организации
Коммуникация происходит на принципиально ином языке
В приведенном примере с трудоустройством на курс очевидное проблемное место - неэффективный обмен данными между заказчиком и менеджером (договор через email, отправка скана чека как доказательство оплаты и т.п.)
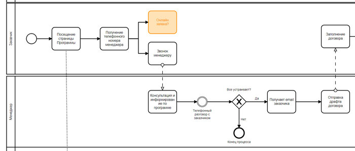
Для иллюстрация контраста между логикой и сутью моделей (данные VS процесс) - отразим пример с курсом - языком модели процесса (оригинал модели по ссылке)
Карта (модель) всего процесса выглядит следующим образом:
Детализация начала модели процесса (для понимания логики, без погружения в оригинал) - каждый элемент модели - это действие/событие (тоже факт) или условие ("все устраивает?")
Обратите внимание - язык модели процессов имеет строгую последовательность - в отличии от языка модели данных (важный нюанс!!!)
Модель процесса ВСЕГДА СЛОЖНЕЕ модели данных (см. количество элементов)
По мере наработки наших компетенций по проектированию информационных систем, наступая на грабли и набивая шишки, мы опытным путем пришли к тому, что модель данных - первична! (По отношению к модели процессов, равно как и в контексте создания информационной модели организации)
Качественно спроектированная модель данных организации - максимально близко, целостно и эффективно (минимум знаков) описывает конкретную уникальную управленческую ситуацию в организации
Спроектированная (нарисованная) модель данных становится новым языком (объектом и средством коммуникации) для обсуждения системы управления в организации, понимания сути ее деятельности, актуальных проблем и болей руководства; линейного персонала
Помимо того, что спроектированная (нарисованная) модель данных - уже становится самостоятельной ценностью для конкретной организации, также модель данных становится фундаментальным фактором успеха создания (или улучшения) будущей цифровой информационной системы управления организацией
Как цифра изменила бег. Или бег на основе данных
Рефлексия собственного опыта изменения подходов к бегу
Во время сегодняшней пробежки по лесам Новосибирского Академгородка произошла интересная рефлексия - насколько существенно цифра (гаджеты и данные) изменила мой подход к бегу за последние три года
При чем цифровая трансформация моего подхода к управлению бегом происходила именно постепенно - в течение 3 лет (2018-2021). Постепенно возникали новые сущности, новые данные, трансформировалось мое целеполагание в беге
Ламповый бег
До "цифры" (датчиков и гаджетов) мой подход к бегу выглядел следующим образом: у меня был один единственный маршрут - размеченные лесные тропинки Академгородка на карте в 2gis
Это был маршрут протяженностью около 5 километров. Я знал, что это плюс-минус комфортное расстояние для меня и если силы и будут покидать меня, то покинут меня они не далеко от дома)
Дальше весь управленческий интерес забега сводился к одной единственной метрике - за какое время я пробегу данный фиксированный маршрут
С приобретением фитнес-браслета в 2018 году мой подход к бегу начал претерпевать постепенные изменения
Бег на основе данных
В 2018 году я обзавелся фитнес-браслетом Mi Fit 3, который неожиданно поспособствовал созданию и эксплуатации моей цифровой беговой инфраструктурой
Ядром цифровой инфраструктуры стало мобильное приложение Mi Fit
Теперь во время каждого забега данные о шагах и пульсе отправлялись с браслета в телефон и далее - в приложение
Функционал телефона в забеге:
1. передача данных с GPS-трекера в приложение
2. "Озвучивание" обратной связи от приложения (статистика каждого километра, пульс, темп и прочие данные о полете)
Первая стадия цифровой трансформации бега - бег в режиме свободной охоты
Благодаря тому, что по факту каждого освоенного километра я теперь стал получать голосовой отчет от телефона, а быстрый взгляд на браслет позволял получать данные о километраже с точностью до десяти метров в режиме реального времени - я отвязался от своей "ламповой карты" и стал бегать по рандомным маршрутам, принимая управленческое решение в моменте
Как результат - вышел из зоны комфортного лампового пробега в 5 километров. Целеполагание по освоенному километражу корректировалось уже в процессе забега. так сказать - в режиме реального времени
В результате нового подхода объем пробежки увеличился на 50%+ (средняя температура по больнице)
Ключевой интригой финала каждого забега стало получение отчета - дэшборда в телефоне с кучей метрик - значений различных параметров забега (время, темп, калории, пульс, шаг и многое много другое)
Благодаря изучениям отчетов в телефоне открыл для себя великое знание - оказывается - пульс меняется в процессе бега :)))
Вторая стадия цифровой трансформации бега - бег по пульсу
Открыв для себя такую новую сущность, как пульс - приступил к изучению, что это такое и про что он в процессе бега
Собственно уже отчет в приложении тонко намекал, что в зависимости от значений твоего пульса, бег будет иметь различную направленность (аэробные/анаэробные нагрузки, сжигание жира и др.)
Стал внимательнее изучать собранную статистику по пульсу во время бега. Интересные данные от цифры, без нее - такую статистику собрать невозможно
По теме пульса при беге ключевое управленческое внимание было направлено на то, чтобы не бегать в "красной зоне" пульса - контролируем риск отбросить копыта
В настройках приложения есть возможность настроить алерты о превышении порогового значения пульса. В случае превышения порогового значения (140 ударов в минуту, например) - телефон начнет методично говорить тебе об этом каждые 2 минуты
Тут мы мы подходим к теме качества и достоверности данных
До сих пор помню этот забег по зимнему лесу в 2020 году: начав с оповещения о пульсе в 180 ударов, уже через 5-10 минут последующего забега телефон спокойно и методично рапортовал мне о пульсе в 210+
Забег пришлось остановить. Вот он - конкретный пример принятия управленческих решений на основе данных (data-driven management)
Последующие тестовые забеги также быстро загоняли меня в критическую зону пульса (по версии датчика и приложения), что весьма меня не радовало, мягко говоря
По итогам концентрации своего мыслительного процесса на теме высокого пульса при беге удалось изобрести велосипед - пульс можно замерить "ламповым" способом и сравнить с "цифрой"
Был оперативно проведен эксперимент со следующими результатами:
1. "Цифровой" пульс ~ 200
2. "Ламповый" пульс - 140-150
Вывод: мобильные цифровые датчики не очень точно (мягко говоря) справляются с задачей сбора данных о нашем пульсе (процесс сердцебиения)
Изучив тему пульса обратил внимание на следующую метрику процесса бега - каденс
Третья стадия цифровой трансформации бега - бег по каденсу
Если слово пульс было мне знакомо, то слово каденс - являлось для меня семиотической загадкой, разгадка которой очень сильно повлияла на мою тактику бега
Оказалось, что каденс - это фактическое количество шагов в минуту, которое ты совершаешь. Все просто
Очевидно, что собрать подобные данные, возможно исключительно при помощи цифровых технологий (любителей считать количество спичек в коробках - в расчет не берем)
Благодаря тому, что все ключевые данные о моих забегах хранятся в базы данных приложения - поднял метрики каденса в "докаденсную эпоху"
В общем мой фактический каденс (средний по больнице) при забегах находился на уровне ~120 шагов в минуту
Чтобы понять, насколько я каденс-молодец, а также чтобы быть во всеоружии в ситуации когда мне придется меряться своим каденсом с кем-либо, я направил все свои исследовательские ресурсы на ютуб и выяснил следующее:
Просвещенные люди бегают с каденсом 180
Продифференцировалась интересная диалектика бега:
1. Меньшее количество шагов, но зато шаг - от души - бег прыжками
2. Большее количество мелких шагов - логика швейной машинки
После каденс-просветления для меня стало чуть более понятнее - зачем разработчики приложения зашили в приложение метроном
Первый же забег с метрономом на 180 - показал значимый контраст с предыдущими забегами непросветленного человека (каденс 120)
Гипотеза, что рост частоты топанья ногами на 50% измотает значительно быстрее - не подтвердилась. Наоборот - случился определенный сдвиг в сторону состояния потока, явно снизилась нагрузка на колени, бегать стало лучше - бегать стало веселее!
Практикую бег под метроном уже больше года - качество процесса и результат - явно улучшили по сравнению с "ламповым" и непросвещенным бегом
Обратите внимание, как уменьшился разброс фактических значений каденса с бегом под менторством мудрого метронома - 174-177 шагов в минуту
Что такое метроном с 180 ударами в мнинуту - можете услышать в этом ролике:
Резюме
1. Практикуя ламповый бег, неожиданного - через покупку датчика на руку - погрузился во вселенную различных сущностей, отражающих качество такого бизнес-процесса как бег
2. Дэшборд с отчетом по каждому забегу - теперь неотъемлемая компонента бега
3. Без без цифры - деньги на ветер
4. Все данные о забегах с 2018 года хранятся в базе данных и доступны в любой момент времени (вплоть до статистики по конкретному километру)
5. Телефон стал не только пассивно фиксировать информацию о беге, но и стал субъектом управления бегом - через импульсы метронома
6. Через изучение зоопарка сущностей и эксперименты (забеги-гипотезы) удалось прокачать свои беговые компетенции, равно как и улучшить качество процесса - бега
7. Процесс цифровой трансформации бега занял 3 года
8. Важно - обобщить! Бег - это просто частный процесс! Аналогичная магия и метаморфозы начинают возникать, если плотно взяться за цифровизацию любого процесса в любой организации
9. Как показывает наша практика содействия в цифровизации систем управления компаниями - сознание собственников и руководство компаний также трансформируется по принципу "вкус приходит во время еды". Ключевое - с чего-то начать - задуматься о покупке "браслета", а там дальше ниточка цифровой прокачки и потянется...
Оригинал статьи на нашем сайте
Сказка о рыбаке и рыбке - строим модель данных
В рамках повышения технологической грамотности наших заказчиков - подготовили материал с пошаговым описанием создания модели данных по произведению А.С. Пушкина "Сказка о рыбаке и рыбке" (Золотая рыбка). Вдруг кому :)
Модель данных - ядро информационной системы
Давайте спроектируем модель данных на примере сказки (кейса) "О рыбаке и рыбке" Александра Сергеевича Пушкина
Модель данных - это система, отражающая ключевые сущности (объекты управления), их атрибуты и связи
Модель данных - логическое отражение конкретной управленческой (жизненной) ситуации (системы), которая рассматривается как совокупность объектов (сущностей) и их связей
Давайте разберем - какие ключевые сущности (объекты) мы видим?
Старик и Старуха - это люди. С точки зрения проектирования информационных систем это один объект (сущность) - человек. Однако, для наглядности визуализации и восприятия не погруженного в тему проектирования давайте создадим - два объекта
oldWoman - Старуха
oldMan - Старик
Движемся дальше. Тезис, что "Старуха своя" - толкуем таки, что Старик и Старуха сформировали ячейку общества - Family
Уже возникают интересные нюансы в проектировании и построении учетной информационной системы
Связь oldWoman - oldMan можно реализовать и без таблицы Family добавив Старику и Старухе по атрибуту (строке), содержащему ссылку на супруга spouseId и
указав взаимные связи между объектами
Такой подход с одной стороны - облегчит проектируемую систему (минус одна таблица), но с другой стороны и уменьшатся учетные возможности нашей информационной системы. Если Старик разведется со Старухой (удалится связь; сорри за спойлер), то мы потеряем данные, что они были женаты
Использование же таблицы Family (для учета семей), позволяет нам хранить в базе данных всю актуальную и архивную информацию о таком важно объекте управления, как - семья
Движемся дальше - фиксируем новые сущности (объекты)
See - море (которое "самое синие")
Land - суша, на которой живут Старик со Старухой
По сути - это два фундаментальных объекта управления в кейсе про "Золотую рыбку". Так что игнорирование данных объектов значительно снизит качество нашей будущей информационной системы
p.s. По уму See и Land это просто два разных представителя (конкретизация) такой сущности как Пространство (как Старик и Старуха - Человек), однако для простоты восприятия мы их различим
Они жили в ветхой землянке
Ровно тридцать лет и три года.
Старик ловил неводом рыбу,
Старуха пряла свою пряжу
Видим, что живут они не в чистом поле (Land), а в ветхой землянке - Building (называем так, потом что Building будет претерпевать значимые физические и информационные изменения; сорри за спойлер)
Стаж проживания в тридцать лет и три года можно отнести как к свойству Family, так и к связи Family - Building (Тонкое отличие: семье может быть 33 года, но проживали они в разных локациях). Однако не будем перегружать нашу модель в виду несущественности данной информации в нашем кейсе. Равно как и проигнорим пряжу, но не - невод
FishingTool - невод
Обратите внимание на связи:
Family связана (проживают) с Building, а Building в свою очередь находится (связано) на Land.
Ну а инвентарный номер fishingToolId логически закреплен за oldMan
Далее. От статической картинки дошли до процессов - "старик ловил"
Обратите внимание - бизнес-процесс "ловля неводом рыбы" (и его результат) пока никак не могут быть отражены в нашей модели данных. Пока у нас имеется только oldMan, fishingTool и связь между ними
Раз он в море закинул невод, —
Пришел невод с одною тиной.
Он в другой раз закинул невод,
Пришел невод с травой морскою
Заброс невода в море - транзакция
Дошли до более тонкой темы - как организовать учет процесса и его результата
FishingAct - один заброс невода в море
Обратите внимание на параметры (атрибуты) FishingAct:
id - уникальный идентификационный номер (уже случилось два FishingAct)
fisher_id - идентификационный номер рыбака (у нас рыбак один - oldMan, но в теории их может же быть много )
fishingTool_id - идентификационный номер FishingTool (у нас это - невод, но может быть и удочка и запрещенка же всякая с разными инвентарными номерами)
sea_id - идентификационный номер Sea, в котором рыбачим (предусмотрим возможность рыбалки в различных водоемах)
startTime - дата и время заброса FishingTool в Sea
endTime - дата и время извлечения FishingTool в Sea (по разнице endTime - startTime - можно вычислить продолжительность операции)
result - описание того бесполезного, что оказалось в FishingTool по результатам fishingAct (типа, трава морская и прочее)
isGoldFish - оказалась ли в FishingTool gGoldFish? (boolean)
Пока ход бизнес-процесса "ловля рыбы" и его результаты отражаются следующими данными в нашей информационной системе:
В третий раз закинул он невод, —
Пришел невод с одною рыбкой,
С непростою рыбкой, — золотою.
Как взмолится золотая рыбка!
Голосом молвит человечьим:
«Отпусти ты, старче, меня в море,
Дорогой за себя дам откуп:
Откуплюсь чем только пожелаешь.»
Удивился старик, испугался:
Он рыбачил тридцать лет и три года
И не слыхивал, чтоб рыба говорила.
Отпустил он рыбку золотую
И сказал ей ласковое слово:
«Бог с тобою, золотая рыбка!
Твоего мне откупа не надо;
Ступай себе в синее море,
Гуляй там себе на просторе».
Очевидно, что у нас возникает объект GoldFish. Но это еще не все!
Также возникает уже "невидимый" объект - обязательства GoldFish перед OldMan. И это будет отдельный объект, при чем он будет спроектирован в логике связей - "многие к многим" (Для сравнения - связь OldMan - FishingTool - "один ко многим" - у одного рыбака может быть несколько девайсов для рыбалки, но у каждого девайса будет ровно один хозяин-рыбак)
GoldFish_OldMan_commitment - таблица по учету обязательств GoldFish (могу быть разные) перед OldMan (тоже могут быть разные; отсюда и логика связи "многие-к-многим"). Таблица для учета "рыбьей дебиторки" OldMan'а
При этом пока эта таблица - пуста («Бог с тобою, золотая рыбка! Твоего мне откупа не надо; Ступай себе в синее море, Гуляй там себе на просторе»)
Обратите внимание, что мы установили связь между GoldFish и Sea (убираем риск, что oldMan может забыть к какому Sea потом идти с каждым новым Commitment; сорри - спойлер)
Также по уму напрашиваются два существенных атрибута для GoldFish_OldMan_Commitment - дата и время возникновения обязательства (дебиторки), и дата и время исполнения обязательства (погашения дебиторки), но мы опустим данные параметры для упрощения модели (к тому же - точные данные этих параметров - безвозвратно утеряны)
Также обращаем внимание, что дальше меняется структура бизнес-процессов. FishingAct более не происходит - вся дальнейшая движуха происходит на связях OldMan с OldWoman и GoldFish
Воротился старик ко старухе,
Рассказал ей великое чудо.
«Я сегодня поймал было рыбку,
Золотую рыбку, не простую;
По-нашему говорила рыбка,
Домой в море синее просилась,
Дорогою ценою откупалась:
Откупалась чем только пожелаю.
Не посмел я взять с нее выкуп;
Так пустил ее в синее море».
Старика старуха забранила:
«Дурачина ты, простофиля!
Не умел ты взять выкупа с рыбки!
Хоть бы взял ты с нее корыто,
Наше-то совсем раскололось».
Не будем плодить новую информационную сущность про "коммуникационный акт" между OldMan и OldWoman (кстати, до этого и не коммуницировали в нашей кейс) - с управленческой точки зрения для нас важен факт того, что OldWoman формулирует содержание GoldFish_OldMan_Commitment и ставит соответствующую задач OldMan
Теперь у нас в базе данных появляется следующая запись (по аналогии с FishingAct)
Вот пошел он к синему морю;
Видит, — море слегка разыгралось.
Стал он кликать золотую рыбку,
Приплыла к нему рыбка и спросила:
«Чего тебе надобно, старче?»
Ей с поклоном старик отвечает:
«Смилуйся, государыня рыбка,
Разбранила меня моя старуха,
Не дает старику мне покою:
Надобно ей новое корыто;
Наше-то совсем раскололось».
Отвечает золотая рыбка:
«Не печалься, ступай себе с богом,
Будет вам новое корыто».
Воротился старик ко старухе,
У старухи новое корыто.
Еще пуще старуха бранится:
«Дурачина ты, простофиля!
Выпросил, дурачина, корыто!
В корыте много ль корысти?
Воротись, дурачина, ты к рыбке;
Поклонись ей, выпроси уж избу».
Ускорим сказку и сразу отразим всю историю транзакций в таблице GoldFish_OldMan_commitment (осторожно - много спойлеров!!!)
isKorytoExist - true
isKorytoBroken - true
Теперь вспомним вот эту фразу:
"По сути - Sea и Land это два фундаментальных объекта управления в кейсе про "Золотую рыбку". Так что игнорирование данных объектов значительно снизит качество нашей будущей информационной системы"
В итоге у финальная модель данных кейса "Сказка о рыбаке и рыбке" сложилась следующим образом
Информация - это различие
Кант давно уже говорил, что этот кусок мела содержит миллион потенциальных фактов (Tatsachen) , но лишь очень немногие станут подлинными фактами, воздействуя на поведение сущностей, способных реагировать на факты. Вместо кантовых Tatsachen я бы употребил слово различия и заметил бы, что количество потенциальных различий в этом меле бесконечно, но очень немногие из них станут эффективными различиями (т.е. единицами информации) в умственном процессе некоторой большей сущности. Информация состоит из действенных различий.
Грегори Бейтсон, "Разум и природа. Неизбежное единство", 1979г.Оригинал статьи на нашем сайте
О контексте цифровизации
Наш опыт участия в проектах по цифровой трансформации крупных корпоративных заказчиков обнажил интересный и тонкий нюанс – заказчики игнорируют фон (контекст)
Каждый проект, подразумевающий запуск дополнительного цифрового решения, начинается с формулировки заказчиком технических требований к будущему решению
Так вот, обобщая опыт анализа изученных нами технических требований, мы обнаружили, что ни одно из них по сути не отвечают на два ключевых вопроса:
1. Для решения каких управленческих задач запрашивается новое цифровое решение (сервис)
2. С какими конкретными данными, должно работать новое цифровое решение
Для иллюстрации нашей мысли воспользуемся известной и общепринятой схемой превращения данных в знания или -процесса познания
Поскольку в управлении и бизнесе знания не представляют ценность саму в себе – дополним “пирамиду” двумя ключевыми сущностями – ”мыслью” и “действием” (С благодарностью позаимствовали из концепции «мыследеятельности» Щедровицкого Г.П.)
Как изящно подмечал Щедровицкий: «Мысль без действия – пустая болтовня, а действие без мысли – страшная вещь»
В контексте нашего повествования под действием следует понимать принятие конкретного управленческого решения в компании. Также представленная пятиуровневая пирамида есть логическая модель концепции data-driven менеджмента
Добавим еще теоретического контекста к иллюстрации:
1. Управленческие действия совершаются для достижения определенных целей; или же направлены на решение проблем (на что также можно посмотреть в логике достижения цели)
2. Данные (низ пирамиды) – это отражение реального мира – его объектов, фактов и процессов
Теперь наложим на модель контекст управления компанией (бизнесом) и получим ответ на вопрос – почему современные информационные технологии играют все бОльшую и бОльшую роль по мере своей стремительной эволюции
Данные и извлекаемая из них информация – это фундамент для принятия управленческих решений в любой системе, бизнесе
Постоянно развивающиеся информационные технологии позволяют оцифровывать все большее и большее количество данных
Ключевой вызов для каждого управленца любого бизнеса в 2021 году – можешь ли ты видеть свой бизнес в режиме реального времени на экране своего телефона?
Ключевые вопросы – насколько ты управленчески слеп? На основании чего ты принимаешь решение? Данные или авторитет и интуиция?
Почему критически важен фактор времени и качества данных?
...
Вы паркуете автомобиль задним ходом. У вас есть парктроник и камера заднего вида
Насколько вы будете счастливы, а ваш автомобиль - цел, если информация с камеры и сигналы от парктроника будут поступать с задержкой в 30-40 секунд?
...
Итак – разобрались с очевидной вещью, что данные важны для принятия качественных управленческих решений
Забрались по горке от данных к действиям
Теперь пройдемся по обратному склону – от действий к данным
Развернем ситуацию в обратную сторону и зададимся следующими вопросами: а как принимаются управленческие решения про данные?
- какие данные нужны?
- каких данных не хватает? (дефицит информации)
- все ли сотрудники видят необходимые им данные? (у каждого есть экран телефона)
- устраивает ли скорость прохождения данных в компании? (насколько real-time)
- С каким КПД извлекается информация из данных в компании (мусорные данные)
- Насколько стандартизированы данные в компании (информационная энтропия)
- Насколько надежны и защищены данные? (права доступа и резервное копирование)
Для рассмотрения ситуации добавим к нашей модели типовую характеристику традиционного IT-зоопарка, исторически сложившегося в каждой крупной (да и не только) российской компании
IT-зоопарк крупной компании: набор крупных систем “черных ящиков/монолитов” плюс информационные заплатки в виде практик работы с информацией в экселях
Цитата представителя крупного нефтегазового холдинга: «Мы сидим на SAP’е, а что не в нем – то в экселе»
Не будем разбирать все прелести лоскутной автоматизации – важно зафиксировать контекст – характеристики существующей; исторически-сложившейся информационной архитектуры и культуры
Итак, вызов: качество и количество информации в компании необходимо постоянно улучшать и повышать – как про это думать руководству и принимать решения?
Наличие существующей it-инфраструктуры и запрос на новую информацию в компании создают интересное диалектическое противоречие, качество и успех решения которого определяется уровнем «цифровых» компетенций руководства компании
Самый очевидный шаг, что на поверхности – купить очередную “коробку-черный ящик”, маркетологи которой с пеной у рта обещают закрытие всех незакрытых потребностей компании в данных, информации и функционале
Но посмотрим на реальность 2021 года и зафиксируем два ключевых факта:
1. Большинство руководителей уже имеет болезненный опыт попадания на удочку покупки «волшебной коробки» (и не одной). Как минимум интуитивно и где-то на уровне подсознания опытный руководитель понимает, что ему впарят что-то дорогое, таинственное, что будет жрать дополнительные ресурсы и энергию, будет вызывать раздражение и саботаж сотрудников; и далеко не факт, что изначальная потребность будет закрыта
2. Количество «коробок» во многих компаниях достигло нормы управляемости, числа – 7. «Коробки» невозможно покупать бесконечно, природа об этом позаботилась
Иллюстрация факта #2: операционисты одного из филиалов федерального банка вынуждены работать в 7 различных системах. И это является общепризнанной болью в банке
Еще одна иллюстрация: мы получили приглашение на участие в тендере на создание 14-й (!!!) it-системы для крупной пищевой компании, которая нацелена на нормализацию данных в используемых 13-ти it-системах (!!!)
Мир динамично меняется, а крупные компании в каком-то плане оказались в «цифровых кандалах» своего исторически приобретенного зоопарка it-систем
Альтернатива покупки новой «коробки» - допиливание существующих «коробок» под новые потребности силами внутренних разработчиков на фиксированном стеке технологий
Минусы такого подхода:
1. Программисты – дорожают быстрее газа
2. Использование устаревших технологий (legacy code)
3. Низкая производительность и мотивация программистов (товар дефицитный; на окладе; устаревшие технологии)
4. «Слепота» к новым технологическим возможностям, которые постоянно возникают во внешнем мире
Наконец третья альтернатива: решение текущих управленческих запросов за счет разработки и внедрения так называемых микросервисов
Микросервис создается под нужды конкретных функциональных заказчиков внутри компании (не обязательно топ-менеджмента), которые в первую очередь и являются ключевыми выгодоприобретателями от эксплуатации сервиса внутри компании
Внедрение и эксплуатация микросервисов никоим образом не требует какого-либо демонтажа существующего it-зоопарка. Микросервисы органично проникают и заполняют информационный вакуум, в образовавшихся информационных и функциональных щелях между “вековыми монолитами”
Плюсы микросервисного подхода к развитию it-инфраструктуры компании:
1. Высокие скорости (разработка, внедрение)
2. Низкая стоимость (меньше миллиона)
3. Наличие конкретного заказчика внутри компании (контроль качества, ответственность)
4. Бесшовная интеграция с существующими «коробками»
5. Использование современных информационных технологий
6. Работа именно с теми данными, которые нужны заказчику (ввод, вывод, визуализация)
7. Минимальные риски (прозрачность проектирования, разработки и эксплуатации)
8. Легкая возможность замены на иные решения в случае устаревания; потери актуальности
9. Современные user-friendly интерфейсы
10. Возможность работы с мобильных устройств (телефон, планшет)
Резюмируем – руководство компании в размышлениях о дальнейшей цифровой трансформации и последующих принимаемых управленческих решениях должно учитывать ключевые аспекты контекста, в котором находится компания
Ключевыми аспектами контекста являются:
1. Сформулированные и согласованные управленческие проблемы в компании, которые можно решить за счет расширения «фундамента пирамиды» - повышения количества и качества данных и информации (как основы принятия управленческих решений функциональным заказчиком)
2. Сформулированные гипотезы относительно возможных цифровых решений согласованных управленческих проблем (метрики: «было --> стало» - крайне желательны)
3. Сформулированный результат рефлексии к эксплуатируемому it-зоопарку всех ключевых стейкхолдеров в компании (Насколько устраивает? Каковы границы развития? Насколько устарели технологии? Разумно ли развивать? Оценка рисков эксплуатации)
4. Количество используемых в компании it-продуктов (коробок). Важно осознавать о норме управляемости – число 7
5. Цифровое распутье перед будущим представляет нам различные альтернативы: покупка новых коробок, допиливание существующих, разработка и эксплуатация микросервисов
P.S. Напоследок – про информацию, как источник знания в управлении компанией
В первую очередь речь идет не про сакральные и тайные знания о мироздании. Речь про то – есть ли у вас здесь и сейчас информация о взмахе крыла той самой бабочки, которая уже запустила процесс, влияющий на ваш бизнес?
Оригинал статьи - по ссылке
Наш телеграм канал - Восстание машин
Культура шеринга
Аренда — форма имущественного договора, при которой собственность передаётся во временное владение и пользование (или только во временное пользование) арендатору за арендную плату другому собственнику.
Прокат — разновидность аренды; соглашение, в соответствии с которым арендодатель обязуется за плату предоставить арендатору движимое имущество во временное владение и пользование.
Шеринг. Совместное использование — это совместное использование ресурса или пространства.
Очевидно, что эти понятия родственные, но отнюдь не идентичные. Широко известный прокат является составной частью шеринга, частной формой организации совместного использования чего-либо. В некоторых случаях шеринг будет представлен прокатом, в иных кредитным договором или ещё как-нибудь.
Аренда чего-либо в большинстве случаев предполагает не просто пользование переданным благом, но и передачу во владение. Например, когда мы брали видеокассеты в прокате, то физически получали их в своё владение, ограниченное рядом условий. В случае с шернином акцент смещается в сторону именно ресурса, пользования им при снижении значимости владения.
Думаю, нет смысла перечислять отдельные виды шеринговых сервисов у всех и так на слуху. Это здорово когда больше нет нужды содержать шикарный офис со штатом вспомогательного персонала, покупать представительный автомобиль и платить водителю ради возможности произвести впечатления на партнёров – сейчас стало возможно не просто арендовать офис на несколько часов, но и получить пакетный сервис начиная от подачи Майбаха с водителем лично вам и заканчивая встречей ваших гостей специально обученными людьми, сопровождение их в переговорную включая все сопутствующие остановки с чаем, кофе и прочими стандартными операциями.
Есть у этого и обратная сторона. Например, покупка того самого автомобиля, да любой в общем-то собственности начинает стремительно дорожать. Сравнение в рынке видеокарт тут было бы очень показательно, хоть и немного из другой оперы. Пока видеокарты использовались строго по своему целевому назначению, то никаких вопросов с их покупкой не возникало как в плане цен, так и физической доступности к заказу, а что теперь? Второй нюанс заключается в смещении с ценности приобретения чего-то материального и соответсвующими стремлениями к ценности обладания доступом к шеринговым платформам. Признаюсь, мне было приятно, когда ЯндексДрайв открыли мне доступ к шерингу Макана, но нет ли в этом эффекта подмены ценностей, когда вместо желания жить так, чтобы купить Макан у людей возникает стремление соответствовать несколько другим критериям для доступа к шеринговым платформам.
В общем для себя я так и не решил, чего в новом формате больше: хорошего или плохого.
Предлагаю это обсудить и поделиться собственными мыслями на тему.
Цифровизация бизнеса: Роль функционального заказчика и технологического брокера
Тема цифровой трансформации из элемента хайповой повестки уже конвертировалась в одну из пяти Национальных целей развития России до 2030 года (указ президента РФ)
Цифровая трансформация (или цифровизация) - это действительно крайне существенный феномен, составная часть протекающих вокруг нас процессов и изменений, в которые мы в той или иной степени вовлечены
Цифровизация - вполне конкретна. Каждый может ощутить ее на себе, если сфокусировать свое внимание и поставить такую задачу
Например - вчера я получил письмо от ГосУслуг с напоминанием и указанным дедлайном второго укола Спутником V
Никаких прозвонов и обходов квартир фельдшерами - просто сработала проверка записи в базе данных:
“дата первого укола + 21 день приближаются” = true --> выслать email пользователю c dmitry_markov
Просто?
Простейший функционал и логика!
Но, как показывает практика, для бизнеса такое - сложно…
Сложно для осознания, принятия и применения на практике - в своей бизнес-модели
Небольшое отступление:
В этом моменте мне пришла в голову мысль из книги Генриха Альтшуллера - автора ТРИЗ (Теория решения изобретательских задач):
В мире существует два вида систем:
1. природные (горы, реки, леса)
2. искусственные (страны, города, институты… созданные человеком)
Любая система - выполняет функцию (рассылка email’ов)
Идеальная система: системы нет, а функция - выполняется
Это очень важная методологическая диалектика - абстрактного (озеро) и конкретного (утолить жажду здесь и сейчас этому конкретному человеку)
Что мы видим, как активный участник процесса цифровизации бизнеса?
Тотальное доминирование абстрактного над конкретным.
Игнорирование конкретного со стороны бизнеса и конкретных людей - неумение сфокусироваться и работать над конкретикой, деталями
Да вы и сами с этим все сталкиваетесь регулярно - вот типовой уровень повестки и постановки задач цифровизации:
“Что будем внедрять - 1С или SAP?”
“Какую CRM выберем - Битрикс или АМО?”
“У нас есть CRM и WMS-системы, но не хватает ERP и чат-бота в нашей архитектуре”
Какая конкретика стоит за этими абстракциями?
Данный вопрос не то что никому не интересен, зачастую - люди не обладают компетенциями для того, чтобы начать мыслительный процесс об этом
Так - руководители попадают в ловушку цифрового базара, кишащего цыганами-маркетологами, продающих “легендарные it-продукты”
При этом в 2021 году мы находимся в интересном моменте - российский бизнес накопил многолетний опыт использования цифровых продуктов в контексте своих бизнес-моделей
Большинство руководителей набили себе хороший объем шишек в процессе многочисленных попыток автоматизировать/цифровизировать свои процессы “легендарными it-продуктами”
Боль есть у каждого управленца
При этом, зачастую, управленец не может сформулировать - дать ответ на вопрос - что и где болит?
Пример из нашей практики:
Консалтинговая компания, ядром бизнес-модели которой является ведение длинных проектов, купила CRM-систему для контроля исполнения задач
Эксплуатируя систему в течение года - руководство компании пришло к выводу, что CRM-система не заточена под логику управления проектами (логика диаграммы Ганта)
Обратились к нам - мы разработали кастомную систему по управлению проектами (Гант), но на следующей итерации выяснилось, что руководству компании нужна система по управлению продажами (логика воронки продаж - CRM)
Такая ситуация - типовая для подавляющего количества российских компаний
В компании есть боль, непонятно какая и где. Если руководство берется за лечение, то лечится методом тыкания пальцем в небо
Переходим к хорошим новостям
В 2021 году мы видим, как все больше и больше крупных российских корпораций переводят свой процесс цифровизации на рельсы логики работы с технологическими брокерами
Все продукты на цифровом базаре перепробованы, многие боли не решены - крупные компании по сути опустились на уровень собирательства
Ключевыми элементами/ролями процесса собирательства являются:
1. Функциональный заказчик с болью
2. Технологический брокер (посредник)
3. Носитель/владелец технологии (доктор)
Процесс собирательства выглядит следующим образом:
1. Функциональный заказчик формулируют свою бизнес проблему (боль, задачи)
2. Формулируются гипотезы - как эту проблему можно решить
3. Формулируются ожидания относительно того - насколько станет лучше жить с решенной проблемой (метрики, финансовые эффекты и др.)
4. К процессу подключается технологический брокер (по сути - риэлтор)
5. Во вселенную посылается клич - “Доктор - найдись!”
5. Собираются разнообразные доктора
7. Запускается процесс диалога с вовлечением всех участников (ФЗ, брокер, доктор)
8. Формируется пул рецептов по лечению боли от всех докторов
9. Технологический брокер и функциональный заказчик выбирают лучшие рецепты из предложенного (по их мнению/оценке)
10. Носителем технологий оперативно создается новый цифровой продукт под конкретные нужды функционального заказчика
11. Запускается локализованный процесс тестового лечения новым продуктом на 3 месяца (пилот со сформулированными метриками успеха/провала лечения)
12. По прошествии тестового периода - 3 месяца использования нового цифрового продукта (окончание пилота) функциональный заказчик совместно с технолоcическим брокером подводят итог лечения/пилота
13. Если результат попадает или превосходит ожидания - принимается решение о закупке и масштабировании использования нового цифрового продукта на всем бизнес-ландшафте компании (сшитый костюм на заказ пришелся в пору - можно носить)
Одна итерация цифровой трансформации закончена
Подходит ли данная технология/методология для цифровизации малого и среднего бизнеса?
Абсолютно! Ничего космического здесь нет
Ключевыми факторами успешного собирательства нового цифрового продукта под свои нужды являются:
1. Наличие воли и интереса руководства/акционеров
2. Наличие организационного ресурса - сотрудники (функциональные заказчики) должны быть вовлечены в проект
3. Наличие посредника (технологического брокера) - умеющего понимать и разговаривать, как на языке заказчика - так и на языке носителя технологии
4. Связь/контакт с носителями технологий
5. Способность организовать процесс собирательства по перечисленным выше 13 пунктам
6. Толерантность к риску - тонкий момент связанный с культурой (пилот может и не выстрелить)
Разберемся с абстракцией - технологический брокер
На практике данная сущность может приобретать следующие формы:
1. In-house ТехБрокер в крупных корпорациях (центры инноваций, цифровизации, трансформации и т.п.)
2. Внешний посредник-институт - Акселераторы, консалтинговые компании (кстати, жизнь вынудила топовые консалтинговые компании идти именно по этому пути)
3. ТехБрокер-методолог со стороны технологической компании (мы по такому пути эволюционировали)
4. Независимый технологический эксперт с соответствующей репутацией, как в бизнес, так и в технологическом сообществе/среде
Резюмируем
Цифровизация - вполне конкретна
При этом успешность процесса цифровизации во многом зависит от слаженности и скоординированности деятельности следующих ее участников:
1. Функционального заказчика
2. Технологического брокера
3. Носителя/владельца технологии






















































