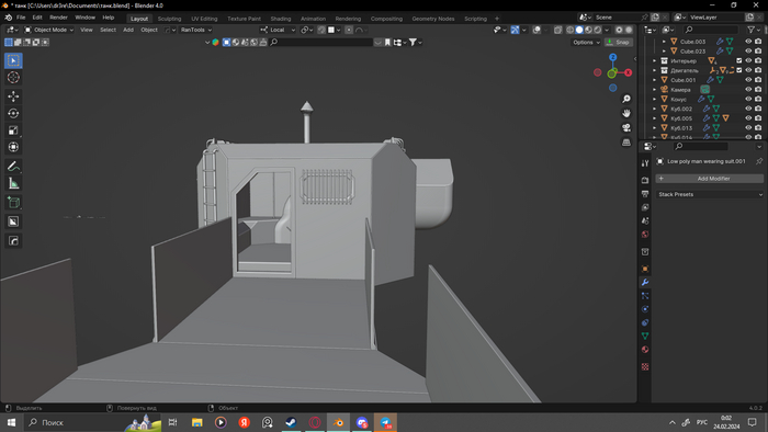
Первый пост, начинаю 3д художничать
Занимаюсь 3D уже года 3, по крайней мере стараюсь учиться чему-то. Плотненько так подошел последние полгода, но опыт небольшой уже есть. Решил скидывать процесс работы на пикабу, мб кому-то интересно будет, подсмотрят какие-то идеи, меня чему-то научат и сами научатся + все в этом духе
Короче, главная идея: тяжеленный стим-панк танк который одним видом подчеркивает всю брутальность и мощь паровых технологий.
Если идейки есть - пишите, мб учту их) Только делается все в стиле технологий до века, этак, 19, так что из оружия - пушки, мортиры и мушкеты.
Пока планирую добавить ещё деталей на корпус, а дальше заняться внутренностями и уже перейти к текстурам.
P.S.
Кстати, если кто-то может поделиться 3д материалами животных, желательно лошадей, желательно крайне реалистичных, можно и с АП, то очень и очень буду рад
Малыши нашли дом
Фигурки выполнены в смешанной технике, подвижные, ростик 18см. Персонажи мультфильма девять.
Малышы близнецы третий и четвертый, они очень любят читать, их убежище оборудовано в старой библиотеке. Они не наделены даром речи, зато при помощи быстро мигающих глаз-ламп способны общаться друг с другом и даже показывать слайд-шоу. В интерпретации Глуховского в них заложены воспоминания о сыновьях-близнецах профессора, первоклашках, как утверждает сам Девятый.
Глава 2 Научный подход
У бронированной в заклёпках двери, Лев критически посмотрел на своего нерасторопного спутника. Вячеслав бережно держал квадратный блестящий термос с жареной скумбрией и бутылкой водки. Трикотажная фуфайка в широкую полоску не гармонировала с его ношей.
– Вячеслав, а почему вы в таком виде?
– Нормальный вид. Я на приём не собирался. И вообще, если что, то могу и пойти. У меня всё есть, – при этих словах он проглотил слюну. – А вы сами как-нибудь уж там.
Подобный вариант Лев не рассматривал в принципе, поэтому возмутился:
– Вы вот что, идея ваша – ваша. И нечего кобениться. Ишь, девица под окном. У нас важное дело, а вы только о гастрономии думаете.
Всё, я нажимаю.
Обнаружив на месте кнопки непонятное устройство в виде металлической спирали ДНК, Лев чертыхнулся:
– У этих академиков всё с приветом. Нормальной кнопки поставить не могут. Как тут? Ага надпись для придурков. Повернуть нужно. Хорошо-с, потерпим.
С тяжёлым вздохом толстая дверь, более всего подходящая для банковского хранилища, открыла взору посетителей черноволосую молодую женщину с крыльями за спиной.
– По какому вопросу? – спросила Персефона, находившаяся с раннего утра в дурном расположении духа.
– Общественному! – вытаращив глаза, заявил Лев Константинович, для удостоверения оглянувшись на своего спутника. Вячеслав кивнул, не сумев произнести ни звука от впечатления.
– Утром? Вы с ума сошли! Академик работает!
– Мы пройдём? – Не дожидаясь согласия, Лев протиснулся мимо Персефоны в прихожую и уже оттуда крикнул медлительному Вячеславу:
– Ты чего там? Не отставай! У хозяйки наверняка дел невпроворот. А ты задерживаешь. Мадам, куда идти?
Ошеломлённая натиском уверенного в своём праве человека, Персефона повернула отполированный частыми прикосновениями латунный штурвал. После чего загремела цепь с большими звеньями, увлекаемая вниз чугунный противовес. Тяжёлая дверь пришла в движение. Вячеслав еле успел заскочить вовнутрь, как вошедших обдала плотная волна воздуха. Включилась вытяжка и ультрафиолетовые лампы.
– Дезинфекция, – небрежно сообщила крылатая женщина.
На выпуклом экране засветился рентгеновский снимок посетителей. Под мышкой у крупного скелета в квадратном контейнере виднелись рыба и бутылка водки.
– Это что? – Персефона удивлённо подняла брови.
– Торопились. Вопрос возник срочно, пришлось взять с собой. Завтрак, в общем, – немедленно нашёлся Лев.
– Занятно… Ну, что ж, идёмте.
В огромном кабинете с рядами книжных шкафов стоял академик в стёганом халате и шлёпанцах на босу ногу, на которых было вышито золотой нитью ВАСХНИЛ. В руках он держал серебряный подстаканник с дымящимся чаем.
Чтобы предотвратить общие вопросы, Лев тут же спросил, указывая на шлёпанцы:
– Мстите коллегам?
– Что?! Это? – академик посмотрел на ноги и с усмешкой ответил: – Так, для самоидентичности.
– Ну как везде. В общем, мы по делу. Но, но требуется создать платформу, так сказать. Какой стол свободен? Впрочем, у вас здесь просторно. Это Вячеслав, – Лев показал на своего спутника. – Можете звать Большой или Слава. Это уж как душе будет угодно.
Фуфайка это так, утро, сами понимаете. Ну, мы здесь устроимся.
Отодвинув в сторону лежащие, на его взгляд, в беспорядке бумаги, Лев потребовал взглядом, чтобы Вячеслав поставил там свой контейнер. Ещё раз осмотрев огромный кабинет, словно Наполеон поле предстоящей битвы, Лев воскликнул:
– Ну что же вы стоите, Фрол Демидович, как неродной.
– Вы собственно кто?
– Вот это точно неважно! Так, представитель общественности. Впрочем, я уже об этом сообщил вашей очаровательной хозяйке. Вам невероятно повезло с женой – такая красавица. Просто чудо!
– Какая такая общественность? Послушайте, я чрезвычайно занят, – академик в раздражении поставил начатый чай, да так, что выплеснул часть на свои бумаги, отчего немедленно взвился:
– Если не объясните, зачем вы пришли, то я вас вышвырну вон к чёрной матери в дыру!
– Энергично так. Вот, Вячеслав, учись настоящей дискуссии, а то эльты мне, эльты. Вот как надо спорить. Я прав, академик? А как не прав? Конечно, прав! С наукой не поспоришь. Итак, господин академик, общество волнует наше будущее. А оно, извините, у нас общее. И никакие двери не помогут. Я говорю про этих отвратительных эльтов. У меня, к примеру, развился ревматизм от ихней сырости.
– От их, их сырости, – сморщился академик.
– Ну вот, я и говорю: от ихней сырости. И возник вопрос, что там такого необычного обнаружили в голове у всеми уважаемого Чигина, что чик, и исчезли, как их и не было. Общество волнуется: а вдруг на следующий раз не будет с нами этого товарища. И что тогда? Вот я вас спрашиваю: что тогда? Полнейшая неопределённость, должен сказать. И мы, группа обеспокоенных граждан, – здесь Лев кивнул на своего спутника, – взяли вопрос в свои руки, и в инициативном порядке решили посодействовать науке. Что скажите? – Лев положил правую руку на контейнер и перебрал пальцами, указывая на непростое содержимое.
– Большей ахинеи в жизни не слышал! Вы по какому, собственно, вопросу?
– Сейчас Вячеслав подробнейшим образом всё расскажет. Он у нас большой любитель всяких там логических тонкостей. Не, как я. Я человек действия. Мне все эти фигли-мигли ни к чему. Пока остальные рассуждают, что да как, я беру секиру, фигурально, конечно, и рублю гордиев узел, словно жареного цыплёнка пополам. И всё, заметьте, во имя науки. А как иначе-то?
– Вячеслав, у вас вроде лицо разумного человека против этого вздорного субъекта, объясните, пожалуйста, в чём дело? – попробовал академик выяснить цель визита необычной парочки.
Вячеслав в недоумении развёл пустыми руками, так как и сам теперь не понимал, зачем они припёрлись ранним утром в квартиру известного учёного.
– Скромный, скромный товарищ и воспитанный. Отличительная черта интеллигенции. А что они будут делать, когда явятся печальные эльты? Голову в песок начнут втыкать! А как иначе-то, обязательно начнут. На языке-то мы все мастера, а как до дела дойдёт, так сразу на попятную, сразу финтить-винтить начинают. Но ничего, на этот случай мы всегда подставим своё крепкое плечо, – здесь Лев Константинович задрал подбородок, изображая самоотверженность. – Пришлось, пришлось пойти на непопулярные меры. А как иначе? Иначе никак. Если у нашего уважаемого инспектора в голове имеется тайна, то объявите, пожалуйте всем на обозрение. Народ имеет право знать, чего опасаться. Вот-с мы и решили, что требуется жертва во имя науки. И вы, вы, наш светоч, надежда всего подъезда, разрешите эту загадку.
– Начинает что-то проясняться. Вас интересуют эльты? Ну так смею уверить, что страхи напрасны. В ближайшем будущем уж наверняка. Исчезли они, как только познакомились с личностью инспектора, в полнейшем страхе бежали. А теперь вот что, вы уж извините, но мне нужно работать.
– Чай что ли пить? Ну так мы не мешаем, можете продолжать со всем удовольствием. Допьёте и продолжим дискуссию.
– Персефона, проводи товарищей.
– А вот уж и нет. Вы не имеете на это право! Мы старались, злодейство совершили ради вас, – здесь Лев опять зачем-то постучал по таинственной блестящей коробке на столе. – А вы, вы нас гоните. Да что же это такое! На вас теперь вся надежда. Ведь если не вы, то кто нас спасёт, когда не будет товарища Чигина. Вы только представьте себе, метафорически, конечно, вот его и нет уже. И нагрянули эти распроклятые эльты. А защитника нет. В вашей-то голове они ничего не нашли. Тогда что? Тогда смерть человечеству? А могли поспособствовать, разрешить загадку. Тем более что и все карты уже здесь. Прямо рядом с вами.
– Я вас не понимаю. Что там у вас в коробке?
Услышав вопрос, Персефона попробовала объяснить, но была остановлена грозным окриком академика, который не любил, когда ему мешают:
– Подожди, тебя ещё здесь не хватает. Здесь второй демагог, да ещё покрепче тебя будет. Уж, изволь, дай коллеге слово.
От возмущения Персефона взмахнула крыльями. На пол полетели исписанные крупным почерком листы бумаги, освободив пространство вокруг блестящего контейнера с круглыми углами, более всего похожего на медицинский термос. Академик нахмурился:
– Нут-с, отвечайте.
– Ага, стало интересно? Проснулся учёный, а я знал, знал, что вы не оставите родной подъезд своим вниманием. Вы же всё-таки наш человек!
– Это, действительно, то, на что я и думаю? – академик показал длинным сухим пальцем на контейнер.
– А то, конечно! Мы уж постарались. Вячеслав правда возражал, говорил, сами справимся, но я решил, что без вас мы ничего не узнаем. Взяли с собой, только упаковали, чтобы не протекло. Ну вы меня, конечно, понимаете?
– И что можно узнать от мёртвых? Нужно сначала вербальный контакт наладить. Провести исследования, а потом уже вскрывать.
Лев озабоченно посмотрел на академика. Он, конечно, знал, что все они с придурью, но не до такой же степени. Какой такой контакт? И с кем?
– Ну уж извините, но назад хода нет. Я не бог, чтобы оживлять. Да и зачем, когда можно и так всё разглядеть при нужде?
В глазах академика зажглось научное любопытство.
– Надеюсь, в лёд положили? Впрочем, о чём я! Персефона, давай, готовь инструменты. Надо успеть, пока клетки не начали разрушаться. С полицией потом будем разбираться!
– Зачем же разрушатся? У нас отличный спирт припасён. Вы не думайте. Мы обо всём побеспокоились.
Отмахнув крылом от стола приятелей, Персефона принесла бормашину с дисковой пилой и эмалированные кюветы с набором хирургических инструментов. Академик тем временем облачился в белый костюм хирурга и дерматиновый фартук в бурых пятнах.
Лев Константинович понимающе переглянулся с Вячеславом и многозначительно поднял палец:
– Интеллигенция! Ну что стоишь, иди помогай хозяйке.
– Может, пойдём. Неловко как-то.
– Стой, у нас с тобой идеологический спор. И он не решён.
Глава 3 Эмпирический подход – скоро...
Я влюбилась в этого замечательного персонажа запал в душу навсегда
Первые работы в новом году
После праздников довольно долго не было заказов. Пришлось устраивать аукционы старых работ. Но положения спас заказчик, которому очень нужно было реставрировать нож для устриц (нож этот у него 25 лет и дорог как память). Потом пришли 2 сумки и ремень. Жизнь налаживается. друзья обычно спрашивают - Как приходят заказчики? А все очень нерегулярно - иногда завал, а иногда нет никого. Так и работаю.
Цели Величайшей Игры: портал в Город Парового Солнца
Всем привет. Сегодня расскажем про политическую обстановку в Европе перед событиями дополнения про Большую Игру разведок и глобальных целях ее участников.
С точки зрения неискушенного наблюдателя, Величайшая Игра ведётся вокруг трона императора Священной Римской Империи, но цели игроков глубже, чем просто получение титула. Империя не является значимой фигурой на политической доске Европы уже почти два столетия, многие земли, которые ещё не обрели независимость в ходе предыдущих войн, признают лишь церемониальную власть Франца Иосифа I, но не платят налогов и тем более не готовы давать свои войска. Если бы в 19 веке случилась крупная война в Европе, скорее всего это бы зафиксировало конец империи, и лишь длительное затишье позволило ей просуществовать ещё сколько-то времени. Безусловно, титул императора давал определённые финансовые возможности, но это далеко не тот масштаб, ради которого стоило бы затевать всю возню. Однако, постройка Города Солнца и Затмение изменили многое. Остров Крк, на котором изначально строился город, относится к коронным землям императора Священной Римской Империи Германской Нации, а значит тот, кто сидит на троне, контролирует торговлю с Паутиной. Франц Иосиф I сразу же вложился в портовую инфраструктуру и железную дорогу до города Кральевиц, через который было удобно торговать с Городом Солнца, но в тот момент он не представлял, какой куш сорвёт в будущем.
После Затмения, прямое морское сообщение с Паутиной стало невозможным, поэтому Кральевиц стал главными вратами в Лимб, через которые идёт весь поток инфернита, красной стали и инженерных новинок, разработанных в Паутине. Но даже деньги от торговых пошлин не главное, ведь от того, кто будет контролировать портал, зависит будущий облик Европы. И у каждого участника Величайшей Игры свое видение этого будущего и свои цели. Подробнее о них мы расскажем в следующем посте.
Ответ на пост «Самый известный стимпанк на русском языке: цикл "Герметикон" Вадима Панова»1
Давно хотел написать что-то вроде разбора или обзора - кому как нравится - на серию приключенческих романов Вадима Панова "Герметикон". А тут и повод подходящий подвернулся. Надеюсь, почтеннейшей публике будет небезынтересно ознакомиться с моим скромным мнением по поводу этого произведения. По тексту будут щедро разбросаны спойлеры, enter at your own risk. Да, чуть не забыл: заклепочную часть романов о Герметиконе я намеренно не рассматриваю. Читатели сами могут решить, насколько возможно втащить на дирижабль корабельное орудие, насколько эффективным в бою будет танк, высотой четыре или пять метров, и обо всех остальных диковинках науки и техники, описанных в романах.
В первую очередь стоит сказать о мире, в котором развиваются события романов. Точнее - о целой Вселенной, ведь мир там далеко не один. Есть миры богатые и развитые, есть миры попроще, есть совсем отсталые. Есть потерянные миры, связь с которыми прервалась "давным-давно" во время страшной эпидемии, уничтожившей половину человечества. Есть даже один легендарный мир, про который все знают, но дороги к которому почти никому неизвестны, а те, кому они все-таки ведомы, никому о них не расскажут. Все миры Герметикона населены людьми. Никаких разумных раков, коллективно разумных муравьев и прочих зеленых человечков в мире Герметикона нет. Есть спорки - потомки людей, переживших эпидемию, но из-за этого получившие разнообразные мутации; в романах о Герметиконе их называют "спорки" или "порченные". Самыми богатыми и развитыми мирами по задумке автора правят адигены. Адигены - это что-то вроде дворян, с тем отличием, что они не относятся к королевским дворам, их на адигенских мирах просто нет. Да и королей, который в мирах Герметикона все-таки встречаются, адигены не считают себе ровней и относятся к ним с таким же высокомерием, как и ко всем остальным. Высокомерие адигенов - их характерная черта, о которой автор не забывает время от времени напоминать читателю. Среди адигенов выделяются так называемые дары (с ударением на первый слог). К ним положено обращаться исключительно на "вы" и используя слово "мессер". Каждый дар правит своим дарством, границы которого незыблемы, и освящены древней традицией. Даже в результате войны между дарами границы дарства не могут измениться. Общественное устройство на таких мирах я бы назвал абсолютной недомонархией или недоабсолютной монархией: в своем дарстве дар - царь, бог и воинский начальник, но только в своем дарстве. При этом даже на мирах, которыми правят дары, семимильными шагами развивается технический прогресс, а значит и общественная мысль. Как в таких условиях могут существовать и процветать подобные формы правления и общественного устройства - представить затрудняюсь. Но речь все-таки не об историческом труде, а о художественном произведении, поэтому вполне можно списать такое на авторский произвол. Что, кстати, совершенно не удивительно. Судя по тому, что автор говорит и пишет, автор - монархист. Поэтому и дары, а шире - и адигены, выписаны в романах о Герметиконе как люди без старха и упрека, неотступно следующие древней традиции и кодексу чести. И вовсе не потому, что это для них жизненно необходимо, а просто по факту рождения. Адиген или дар в романах не может быть подлецом или негодяем - просто потому, что выше этого. Адиген может совершать неблаговидные поступки, может убивать других людей и даже пользоваться услугами отъявленных негодяев - но делает это непременно ради высокой цели, достижение которой оправдывает если не все, то очень многие средства.
В противовес благородным адигенам в мире выписаны агенты могущественной Компании. Когда-то жители мира под названием Галана физически уничтожили всех адигенов, живших в их мире, основали собственную религию, во многом отличающуюся от религии адигенов, и стали управлять своим миром сами по своему усмотрению. Руководство и агенты Компании, в противовес адигенам, в достижении своих целей не гнушаются никакими методами, с нескрываемым презрением относятся к жителям всех миров, кроме собственного, а рассуждения о чести и ее правилах, которые любят вести адигены, считают пустопорожней болтовней и между собой и не только открыто над ними насмехаются.
Автор, таким немудрящим образом прозрачно намекает читателю: посмотри, читатель, вот благородные адигены, которые по факту рождения наделены властью управлять людьми, награждать, казнить и миловать; а потому они лучше и выше всех остальных - просто потому, что родились в очередном поколении великолепной дворянской семьи. А вот негодяи без роду и племени, предки которых в свое время не просто посягнули на святое - власть адигенов, а мерзейшим образом над этой святыней надругались и теперь пируют на ее обломках, гнусно при этом кривляясь. И мало того, мерзавцы снова тянут свои скользкие щупальца бесчестных дельцов к другим мирам, стремясь подчинить их своей воле и вновь посягая на святое - власть, влияние и интересы адигенов. Среди прочего негодяи из Компании посягают и на доходы адигенов и адигенских миров, но прямо в романе об этом не говорится. Как не говорится и о том, что же стало причиной, по которой жители Галаны в один день восстали против древней традиции и устроили кровавую расправу над адигенами. Сами адигены и их методы управления вполне очевидно не могут быть причиной - ведь это люди особого сорта, генетически приспособленные к тому, чтобы править на благо своих подданных. Но что же тогда? На этот вопрос автор ответа не дает, предоставляя читателям строить версии самостоятельно.
Это лишь малая часть того, что я хотел бы рассказать о мире Герметикона, людях, его населяющих, и событиях, в нем происходящих. Если вам, дорогие читатели, понравилось прочитанное, если он показалось вам интересным - не стесняйтесь сказать об этом в комментариях. Если вы со мной не согласны и желаете подискутировать - тем более не стесняйтесь.
Если пост наберет сто плюсов, я опубликую следующий - об основном персонаже и команде его цеппеля. Смею надеяться, что так и будет - поэтому говорю вам, дорогие читатели: до новых встреч!













