Ремонт электронного трансформатора, часть вторая
Upd. #comment_246378243
В продолжение решённой с помощью @Dr.Nimnul темы Грозовой электронный трансформатор [Решено] про электронный трансформатор, нарисовалась ещё одна, подобная, для закрепления. Два трансформатора на одинаковой плате но немного разной мощности.
Внешний вид:
Это фото уже после восстановления. Изначально на одном была сгоревшая дорожка, на обоих разорваны предохранители, пробиты наглухо все 4 диода выпрямителя, сгоревшие резисторы по 1,5 ома в базах сгоревших 13007 транзисторов, маленькие транзисторы 1N5551 тоже ушли, ну и резисторы в эмиттерных цепях R6 И R5 тоже сказали "давай, досвиданья".
После того, как бегло осмотрел и нашёл эти повреждения, заменил детальё, собрал и включил через балластную лампочку. Обе платы стартанули, зажгли нагрузочную лампочку 12V 55W, но балластная лампа осталась гореть в полнакала, а на нагрузку полную мощность платы не выдали. Тут меня посетила гениальная идея, что это балласт не даёт трансформаторам стартовать в полную силуу, и я врубил одну из плат без балласта. В итоге замены деталей стало не две, а три, вышибло почти столько же, разве что не пострадал диодный мост.
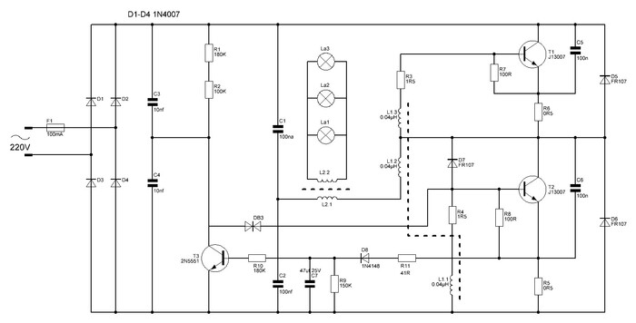
Снял все детали с платы, отсканировал обе стороны:
Немного фотошопа, и стало намного легче рисовать схему:
По большому счёту, схема идентична, только не хватает конденсаторов в базах силовых транзисторов и позиционные обозначения другие.
Дальше, к сожалению, скринов не будет, осцилл наотрез отказался подключаться к компу и отдавать скриншоты. Потому-фоточки:
Это выход с диодного моста.
Это после R1.
Это после R2.
Ну и это после диака, она же база V2.
Предварительно могу утверждать только одно. Замена всех деталей на аналогичные номиналы, проверка и пропайка всей платы помогла лишь частично. Как и в прошлый раз, работа схемы по штатным номиналам деталей не восстановилась. Красивую пилу диак не формирует.
Советская реклама Автоприцепа "Скиф", СССР 1970 год
Скиф был пригоден к буксировке любым советским автомобилем — от Запорожца до Волги.
По габаритам прицеп-дача в транспортном состоянии был не больше обычных прицепов.
Интерьер роскошью не блистал, но был вполне приличный.
Предыдущие мои посты:
Туристический легковой прицеп "Скиф" – мечта советского автотуриста
А вы помните такие сундучки с сюрпризами?
После таких упражнений, ребёнок начинал ходить раньше
Фотография сделанная в 1943 году и ставшая символом мужества и героизма советских солдат
Первое селфи последнего императора Николая Второго
Последствия радиационного облучения. СССР, 1987 г
Живое дыхание и сила рук а также знание техники срочной реанимации спасает жизни,1975 год,СССР
Дети очень подвижны и сделать рентгеновский снимок целая проблема. Provident Hospital, Чикаго, США, 1942 год
Дети очень подвижны и сделать рентгеновский снимок целая проблема. Provident Hospital, Чикаго, США, 1942 год
Эй Арнольд!
Отрывок из книги: Р. Тараборелли. «Мэрилин Монро: тайная жизнь самой известной женщины в мире.»
Чудаки - простые любители, изобретатели, фильм СССР
Группа Мальчишник, 1992г
Девушки на сборе камыша, Латвия 1920-е гг. Старое фото
Любительское Фото 1982 года. СССР
Coветcкий peaктивный поeзд, поcтpoенный в 70x годаx
Детская копилка
Оригинальный твит (англ.): https://twitter.com/molly7anne/status/1208777999698550785
Личинка дальнобойщика. Часть 1. Мама, мне дали грузовик
Итак, я взболтнул на Пикабу лишнего и теперь люди ждут от меня красивых историй, умных слов и даже некоторых фотографий. Я попробую.
Погнали. Каких то 4 года назад мы с братом пошли получать С категорию. Пришли мы к этому после закрытия своего автосервиса по ремонту легковых автомобилей и краткого диалога с нашим дедом. Вопрос был поставлен просто: идём либо на категорию D, либо на категорию С. Дед велел топать на С, ибо на автобусе по его мнению мы бы не вытянули работу. В общем то он прав, нести ответственность за многомиллионный груз это одно, а нести ответственность за жизни живых людей коих полный салон это совсем другое.
Ладушки, категорию получить дело двух месяцев, едем дальше искать работу.
Мне на тот момент 21 год, не был в армии, грузовики видел только на улице и в euro truck simulator. Короче идеальный вариант для работодателя(не-а). С братом всё лучше, у него и возраст за тридцатник, и на какой работе он только не был, да и взрослому человеку доверия больше. Долго ли коротко ли, а единственное куда взяли меня это Почта России. Брат пошёл со мной, привык он меня оберегать от всего, да и как говорил бандит в прекрасном фильме Брат "мы с Утюгом вместе" :)
На почту мы пришли в начале 2019 года в феврале, тогда в родимом Нижнем Новгороде лютовала зима. График был 2/2 с шикарной зарплатой 23800 до вычета налогов. Что поделать, нужен хотя бы годик стажа. Грузовик нам дали просто огонь. Полностью лысый задний мост, не работает печка, да и заводили его последний раз при царе горохе.
Вот он красавец 536, номер который врезался мне в память как первый грузовик который мне доверили и на котором мне предстоит работать. Пропустим моменты моего первого рабочего дня когда я чуть не снёс автобус в аэропорту и то как я трясся катаясь по городу на лысых колёсах по гололёду.
Вообще о ПР у меня довольно хорошие воспоминания. Это хороший опыт по маневрированию на грузовике по дворам, какой никакой а всё же опыт в ремонте грузового автомобиля. Это сейчас для меня ГАЗон как легковушка, а тогда он мне казался огромным грузовиком с непонятными внутренностями, а я прям как в фильмах Шукшина весь из себя дядька шофёр.
Такими вот были виды. Фотография брата, ощущение будто в гостях у сказки. Если память не изменяет, то это почтовое отделение в Зелёном городе.
Так вот, проработали мы в/на Почте России ровно год. За год успели получить СЕ категорию, мы же хотели стать настоящими дальнобойщиками. Дальняя дорога грезилась нам романтикой, зарплатой миллионеров с дороги и прочими радостями дальнобоя.
И вот в марте 2020 года мы совершили большую ошибку. Ушли с насиженного места в никуда вновь оббивать пороги частных контор/шаражек/крупных транспортных компаний в поисках работы. Само собой в начале марта мы знать не знали, что через пару недель за коронавирус возьмутся конкретно и работы нам не видать.
Прошёл март, апрель, а в начале мая у меня стали заканчиваться заканчиваться деньги именуемые денежной подушкой. Брату нужно было чем то кормить семью, а мне девушку и трёх котов. Так мы пришли с братом к выводу: надо возвращаться к собственному делу.
Это я сейчас понимаю, что для меня это было каким то баловством что ли, а на брата легла ещё большая ответственность. Только когда я покупал свою фуру, то понял что он тогда ощущал. Нужно было с первого раза всё сделать правильно и не обосраться в глазах семьи. Наверно тогда у него и появилась первая седина на висках.
Продолжу во второй части в которой опишу покупку первой своей машины. Нет, не фуры, тогда мы замахнулись на газельку.
P.S. За орфографию и пунктуацию ругайте, авось чему то научусь. Составление дальнейших постов будет +- такое же, лучше увы не будет. До скорых встреч мои 30 подписчиков. Откуда вы только взялись, не зазвездиться бы :D
@Manyn9, @Makkays, @BasterDoggy, налетайте. Если зайдёт - продолжу
Язык тролля в Кабардино-Балкарии
Язык тролля или, как называют местные - язык великана находится в нескольких километрах от поселка Безенги в Кабардино-Балкарии. В самом поселке грунтовка резко набирает вверх и после многочисленных извивов минут за 20 приводит к подножию небольшой живописой горы. Виды вокруг просто завораживают: ползущие вверх зеленые бугристые холмы, заканчивающиеся стенами голых скал, на которых словно животами навалились густые белые облака. Машину трясет на каменистой терке и лучше перед поездкой озаботиться покупкой крепкой олроудной резины. Правда, мы проехали на обычной шоссейке - главное не спешить.
Дорога, ведущая к языку тролля берет начало от небольшой площадки, на которой расположилось импровизированное кафе.
Балкарская семья из Безенги год назад решила сделать небольшой бизнес: кормить туристов Хычинами (такие тонкие лепешки с мясом или сыром) и поить чаем, настоенным на горных травах.
Эльмира готовит здесь уже почти год. Рассказывает, что первые Хычины сделала дома в Безенги, завернула в платок и привезла на продажу. Некий турист Генадий первым купил порцию за 150 рублей и торговля пошла во всю. А Генадию так понравилась выпечка, что он до сих пор за ней наведывается.
Безенгийское ущелье очень красиво. В какую бы сторону не посмотрел - везде открываются восхитительные пейзажи.
Особенно удивляет и радует - почти полное безлюдье этих мест. За исключением тонких петель дороги далеко внизу ничто не напоминает о цивилизации. И над все этим великолепием безмолвно парит уникальный язык тролля.
По дороге назад остановились у каскадного, поросшего мхом водопада. Тонкие струйки воды, искрясь на солнце, серебристой бахромой стекают с одного яруса на другой.
Great Ragnar Lothbrok
Рагнар Лодброк (Лодброг) — легендарный датский конунг. Личность Рагнара Лодброка считается полумифической, так как достоверных исторических данных о его существовании нет, однако мифы, легенды, былины говорят о том, что Рагнар всё-таки существовал, был известным датским королём, предводителем, ярлом, одним из самых известных представителей рода Инглингов (не путать с современной сектой инглингов). Инглинги — первые исторические правители Швеции и Норвегии.
Рагнар Лодброк известен как Рагнар Кожаные Штаны. Такое прозвище Рагнар получил за то, что носил кожаные штаны, сшитые его женой Лагертой (легендарная женщина-воительница) и которые были для него чем-то вроде амулета или оберега. По другой версии, прозвище Кожаные Штаны Рагнар получил за то, что в детстве носил жёсткие кожаные штаны, и когда случайно упал в змеиное логово, сумел выжить благодаря тому, что змеи не смогли их прокусить. Ещё одним прозвищем известного конунга было «Судьбознамённый». Прозвище является переводом имени Лодброг: lod — судьба, brog — знамя. Легенда гласит, что на знамени Рагнара, которое представляло его войско, изображён ворон Одина, который указывал крылом направление похода.
Рагнар Лодброк считается сыном короля Дании VIII века (после 770 года) Сигурда Кольцо, который также происходил из рода инглингов. Сигурд Кольцо известен как превосходный военачальник, который одержал победу в одной из самых кровопролитных битв, описанных в сагах, над Харальдом Боезубом в битве при Бравеллире в Восточном Гаутланде. Сигурд Кольцо правил Датским государством до самой смерти.


























