22 Февраля 2023

Индикатор Превышения Напряжения на СТАБИЛИТРОНЕ TL431 с ГИСТЕРЕЗИСОМ для АВТО Аккумулятора

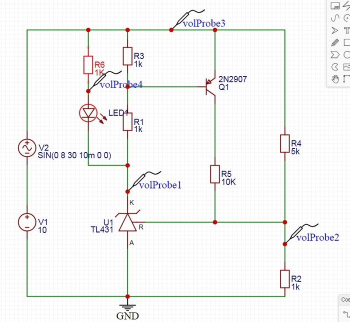
Если вам нужна схема индикатора превышение порогового напряжения Да ещё с ГИСТЕРЕЗИСОМ то однозначно нужно остановиться на стабилитроне tl-431.

◀️ 🎥 Схема подключения индикаторного светодиода нужно заменить с первого варианта На второй

____________________________________________________________________________________________________

Подсказкой к этому обзору был пост Dr.Nimnul

19 часов назад

Да можно и не от руки. Наприсовал от балды с порогом в 5в, с гистерезисом -40мв (порог 4.96в после срабатывания). Номиналы относительно легко рассчитываются для желаемых значений.

Исполнитель - не показан (там хоть светодиод через доп резистор, хоть реле через полевик - уже вопрос десятый)

Показать полностью 3
77

Atomic Heart: наш или не наш?

Atomic Heart — вышел! За время разработки проекту пришлось пережить множество проблем, а перед самым релизом его и вовсе попытались отменить. Причем в нагнетании негатива участвовали не только тролли, но и вполне лояльные российские фанаты — мол, игра уже не совсем российская! А может даже и совсем не российская! Поэтому мы решили разобраться: как Atomic Heart выдержала эту атаку, и можно ли до сих пор считать ее российским проектом?

Это текстовая версия разбора запуска одной из самых ожидаемых игр этого года! Но на случай если читать буковки не хочется, этот материал есть также и в видео-формате:

Наезды на Atomic Heart начались еще в августе 2022 года. Обиженные украинские товарищи решили поднять волну в Твиттере, обвиняя Atomic Heart в страшных преступлениях. В первую очередь в том что это российская игра, платит налоги в российский бюджет, пропагандирует Советский Союз, а разработчики, вы только подумайте какой кошмар, не ходят на митинги и не пытаются свергнуть правительство.

Попытка была хорошая, но всё испортили западные геймеры, которым на всё это было строго наплевать. Типа, да какая вообще разница, кто игру делает? Главное чтобы интересная была! Сразу стало ясно, почему игроки на Западе считаются максимально токсичной аудиторией. Да что с них взять, они до сих пор думают что есть только два гендера, а инклюзивность важна только при выборе сорта пива! Темные люди, позор планеты.

В общем, первая попытка отменить Atomic Heart полностью провалилась. Но ее организаторы не отчаялись, и к январю 2023 года подготовили вторую, гораздо более успешную атаку. Atomic Heart обвинили в том что она сливает информацию ФСБ, в социальных сетях начали призывать отменять предзаказы, а в адрес Microsoft направили требование прекратить финансирование игры. Попутно слили сперва огромное видео геймплея, а затем и всю игру целиком. А еще был забавный фейк, будто в игре есть шестичасовая сцена секса с андроидами, что привело всех геймеров в буйный восторг.

Вообще, похоже что вторая атака шла не только против Atomic Heart, но и других российских проектов, хотя точно сказать сложно. Просто одновременно в Стиме кто-то попытался развести фанатов Escape From Tarkov, заведя копию странички игры. Также мошенники пытались собрать деньги на Кикстартере под видом российского хоррора ILL. Но больше всего в этот момент пострадал якутский зомби-экшен The Day Before: у него преступники сумели отнять права на название, забанили в Стиме, а затем еще и часть роликов на Ютубе удалили.

А вот Atomic Heart от этой волны наездов, казалось бы, опять не пострадала. Студия пояснила что с ФСБ она конечно же не сотрудничает, да и вообще с Россией никак не связана. Но от таких слов вполне ожидаемо бомбануло уже у российских фанатов. Они страшно удивились — как это, главный российский проект, и вдруг не связан с Россией?

Многие, в том числе и мы, решили что разработчики просто шифруются, не желая обострять ситуацию перед релизом. Глава студии даже уверял, будто они с 2017 года работают на Кипре — хотя всем известно что это был лишь адрес регистрации компании. Вообше, за последние двадцать лет на Кипр переехало столько российских айтишников, что впору считать его российским анклавом, типа Калининградской области.

Кипр работает по британским законам, что облегчает работу с инвесторами. Да еще климат хороший, налоги низкие, бюрократии меньше. Та же Варгейминг себе столько домов на улице ведущей к президентскому дворцу в Никосии купила, что сотрудники шутили — мол, ее можно в проспект имени Варгейминга переименовывать. В общем, никто бы не удивился если Atomic Heart реально делали на Кипре, но нет — по факту основной офис студии работал именно в Москве. Туда не раз приезжали разные журналисты и смотрели, как продвигается работа над проектом.

В общем, был шанс что интервью главы студии, в котором он намекнул что игру в России не разрабатывают вообще, это чистой воды вранье. Сами разработчики в ответ на все вопросы упорно молчат, поэтому нашей редакции пришлось самим поспрашивать у знающих людей.

И внезапно выяснилось что да, злые языки были правы: студия Mundfish закрыла российские офисы. Случилось это совсем недавно, вероятно как раз после завершения разработки игры. Таким образом Atomic Heart действительно сделали в России, но вот прямо сейчас компания в России не присутствует. Поэтому в интервью, формально, разработчики не соврали, просто подали свежую новость как нечто уже давно само собой разумеющееся.

Но как, спрашивается, на все это реагировать российским фанатам? Может нам уже пора удалить игру, разгрызть зубами диски и предать разработчиков анафеме?

Тут конечно каждый решает сам, но что стоит понять в первую очередь: из России уехали не только разработчики Atomic Heart. Были и другие, кто ушел с помпой и скандалом, как Варгейминг. Была даже настоящая уголовщина, как со студией Гейм Инсайт, руководство которой кинуло российских сотрудников на зарплату и преднамеренно обанкротила компанию.

Однако при этом порой приходилось уезжать и нормальным людям, настоящим патриотам России — просто потому что иначе им пришлось бы похоронить бизнес и лишить заработка множество отличных разработчиков. И с Atomic Heart, похоже, именно это и случилось. Ведь это была не какая-то мобилочка, а блокбастер, полностью зависящий и от западной аудитории, и от западных площадок. В игру вложили средства крупнейшее в мире издательство Тенсент, а также крупный российский издатель Гайдзин Энтертейнмент. Поэтому провалиться проекту было никак нельзя. Но не смотря на это, студия повела себя максимально достойно.

Во-первых, от нее так и не добились никаких скандалов и никаких политических заявлений. Во-вторых, она не подвела российских игроков, начав тесное сотрудничество с сервисом ВК Плэй. Позаботилась о российских журналистах, организовав для них шикарную презентацию игры. И кстати получила за это очередную порцию критики. И наконец, студия ушла максимально тихо — так, что до сих пор невозможно найти об этом никакой официальной информации, и приходится полагаться исключительно на слухи.

В общем, разработчики сделали всё чтобы спасти проект, и не потерять лицо перед российскими фанатами. И возникает вопрос, насколько хорошо у них это получилось. Сразу скажу: могло быть и лучше, но даже то что есть — очень и очень неплохо. На метакритике версия для ПК набрала 77 баллов из ста. И главное в этой оценке — то что она совершенно адекватная. То есть вся эта волна наездов не смогла повлиять на мнение журналистов и заставить их занизить оценки.

Если честно, получилось скорее наоборот — многие оценки кажутся откровенно завышенными, а одно испанское издание вообще бахнуло игре десять из десяти. В Стиме уже более тысячи оценок, причем 87% отзывов положительные. В качестве главных плюсов игры указывают сексуальных близняшек, сексуально озабоченную Элеонору, и шестичасовую сцену секса с роботами, которую нельзя скипнуть.

А в целом да, для тех кто вообще не верил в игру, она станет приятным сюрпризом, потому что это реально большой, красивый и увлекательный блокбастер с интересным сюжетом. И для тех кто устал от стерильных беззубых западных блокбастеров игра тоже станет глотком чистого воздуха.

Но без минусов, увы, не обошлось. Отсутствие опыта у студии чувствуется буквально везде. Они почему-то решили что чем больше тем лучше, и накрутили в геймплей вообще всего, до чего могли дотянуться. Но вместо того чтобы стать глубоким и разнообразным, геймплей стал скорее просто утомительным.

Также очень ощущается нехватка бюджета. Все решили что Atomic Heart будет супер-блокбастером на сотни часов прохождения. И разработчикам волей-неволей пришлось соответствовать. Но чтобы растянуть игру хотя бы часов на 20 им пришлось пойти на существенные жертвы, заставив игрока постоянно посещать уже пройденные локации и выполнять порой весьма раздражающие квесты.

В целом это нормально, например в той же метроидвании. Но студия все же не смогла обыграть эти моменты достаточно грамотно. Разве что постаралась сгладить ситуацию с помощью шуток главного героя, который словно угадывает мысли и сам начинает жаловаться на раздражающие моменты.

Вообще, первая половина игры получилась не слишком удачной. И это тем более обидно, что во второй половине многие недочеты наконец исправляются и мы получаем как раз тот топовый блокбастер, о котором всегда мечтали. Сюжет начинает радовать внезапными поворотами, прокачавшемуся герою уже не нужно занудно пилить врагов топором. И возникает вопрос — а что, так можно было? А почему сразу-то не сделали? Однако радует что основная часть претензий нацелена именно на баланс и завышенную в начале сложность. Так что с патчами это еще могут поправить.

Ну а теперь ответим на главный вопрос: успех это или провал? Для фанатов игры — конечно же успех. Для разработчиков — скорее всего тоже успех, потому что бюджет был небольшой и им не нужны продажи в десять миллионов чтобы выйти в плюс. Вообще, они уже могли окупить разработку за счет денег Майкрософт, полученных после выхода игры в Геймпасс.

А вот для российской игровой индустрии успех Atomic Heart может создать совершенно ненужные и даже опасные иллюзии что нам нужны блокбастеры. На самом деле нет. Блокбастеры это изобретение западной игровой индустрии, и даже там уже начали думать, как бы от них избавиться. Та же Майкрософт давно смотрит на блокбастеры косо и пытается сместить акцент на создание более мелких проектов.

Впрочем, это уже совсем другая история, и может быть когда-нибудь мы ее отдельно разберем… А пока — остается лишь поздравить игроков, разработчиков и издателей, всех тех кто верил в игру, и всех кто помогал ей состояться! Также хочется поздравить всех кто пытался ей помешать — ну, просто с тем что они такие неудачники. Вопреки всему, Атомное Сердце все же завелось, и под его стук российская игровая индустрия вступает в новую эпоху.

В добрый путь!

Показать полностью 1
237

Кандидат на укотовление

Тёмочка - ласковый зверёк, которому повезло, что его заметили и спасли с промзоны

Теперь он сидит на передержке в клетке, но очень хотел бы оказаться дома, где его будут любить, гладить, кормить, а он в ответ подарит вам уйму хорошего настроения ❤️‍🩹

Ему 1,5 года, здоровый, чистый по анализам, кастрирован и привит. В общем, к домашней жизни готов на 100%

Осталось, чтобы заметили

С радостью расскажем подробности по телефону/WhatsApp/Telegram 8 999 890 88 24

Москва

Показать полностью
424

Что кажется законным, но на самом деле таковым не является?

Материал был взят и переведен с Рэддита. Приятного прочтения!

1. Работодатель не имеет права запрещать сотрудникам обсуждать свою зарплату, даже если это прописано в контракте.

2. Подростки курят, бухают, употребляют наркотики, но во многих странах власть не считает это большой проблемой и смотрит сквозь пальцы.

3. В Британии запрещено находиться в баре бухим, а в Техасе можно пить только у себя дома. Разумеется, никто это не соблюдает.

4. Скачивать с торрентов новинки киноиндустрии, смотреть что-то в интернете онлайн без регистрации.

5. Выбрасывать окурки из окна машины, и вообще мусорить.

6. Во Франции, находясь в общественном месте, нужно иметь при себе хотя бы 98 центов, иначе имеют право задержать за бродяжничество.

7. Заниматься сексом в своей машине. Во многих штатах за это предусмотрено наказание, как за непристойное поведение.

8. Фотографировать Эйфелеву башню ночью.

9. Переходить улицу в неположенном месте, даже если в пределах видимости нет машин.

10. Превышать установленную скорость на 20 км в час. На самом деле тоже нельзя, просто за это не штрафуют.

11. Ехать со скоростью потока, даже если поток сильно превышает разрешенную скорость.

12. Ездить на велосипеде без шлема.

13. У нас в Ирландии нельзя хранить в телефоне или на компьютере интимные фото и видео. Это считается хранением порнографии, за что предусмотрена ответственность.

14. В Нью-Йорке запрещено сигналить на дороге, кроме экстренной ситуации. Штраф 350 долларов. Но никто не штрафует, потому что под экстренную ситуацию можно подвести абсолютно все.

15. В Австралийском штате Виктория запрещено у себя дома менять электрическую лампочку, если ты не электрик.

16. Вешать всякие безделушки на зеркало заднего вида. Чисто технически они могут мешать обзору, и это повод тебя остановить. Но специально только из-за этого никто останавливать не будет.

17. Реклама эскорт услуг в телефонных справочниках.

18. Во многих штатах запрещено прелюбодеяние.

19. В Британии запрещено умирать в здании Парламента, потому что в этом случае организация и финансирование похорон ложиться на государство, что затратно.

20. В нашем городе дети часто подрабатывают, торгуя лимонадом у входа в парк. Но по закону для этого нужна лицензия. Копам на это пофиг, но всегда найдется какой-нибудь ублюдок, который позвонит в полицию и нажалуется. Тогда приходится реагировать, полиция приезжает и останавливает незаконную торговлю.

21. У нас запрещено плевать на тротуар, но все равно все везде заплевано, особенно у ночных баров.

22. Я проездил несколько лет на машине с тонировкой, прежде чем узнал, что в нашем штате она запрещена. Ей пользуются буквально все, и никто за это не тормозит. Даже копы на свои машины ставят тонировку.

23. Регистрация в соцсетях, если тебе не исполнилось 13 лет. Но в нашей стране никто в реальности это не проверяет. А еще у нас запрещено давать постороннему лицу свой пароль от сервисов платных подписок, петь на улице песни, защищенные авторским правом (приравнивается к публичному исполнению), создавать фейковые аккаунты.

24. В Массачусетсе есть закон, что если ты прискакал в школу на лошади, то ее обязаны на время занятий поместить в конюшню. Мой одноклассник жил на ферме, у них были лошади, и он умел держаться в седле. Он решил проверить действие закона, прискакал в школу на лошади. Директор распорядился разместить лошадь на школьном стадионе, так как настоящей конюшни не было. В результате у всех классов, где физкультура должна была проходить на стадионе, занятия перенесли в спортзал.

Похожие подборки без цензуры и купюр ежедневно выходят на моем канале https://t.me/realhistorys

Всем здоровья и добра!

Показать полностью
49

Чем плоха несвобода?

Чем плоха несвобода?

Чем плоха несвобода? Она порождает апатичность и безнаказанность.

Я люблю объяснять это на примере детей, которые без свободы ошибаться становятся взрослыми, неспособными выбрать сок в магазине или решить, нужны ли им носки с Гарри Поттером (да, нужны).

Представим, что свободу ребёнка ограничивают. Ему строго запрещают рисовать драконов (вредно для психики), играть на барабанах (вредно для соседей), дружить с Игорем (вредно для здоровья). С годами такого отношения ребёнок впадает в апатию с резонным убеждением: «Я не знаю, чего хочу, потому что не знаю, что мне можно». Чем меньше свободы было раньше, тем хуже мы управляем свободой сейчас, когда она сама плывёт нам в руки.

Так выученная беспомощность порождает апатичность.

Но причём здесь безнаказанность? Безнаказанность касается тех, кто этой свободой управляет: родителей, «сильных» партнёров, начальников.

По умолчанию любой мозг старается сберечь энергию. И мозг, например, родителя не исключение. Он ищет простых решений. Для папы менее энергозатратно протащить ребёнка за ухо в детский сад, чем научиться с ним договариваться. И чем меньше свободы у ребёнка, тем чаще мозг родителя повторяет: «Зачем с ним разговаривать, дай ему пластилин, пусть займётся делом».

Выходит петля, которая сама себя затягивает. Свободу ребёнка ограничивают. Ребёнок становится апатичным. Родитель видит, что ребёнок не проявляет инициативы и подавляет его всё более жестокими методами, чувствуя свою безнаказанность.

Замените действующие лица, и петля обнаружится в любых отношениях.

Например, в рабочих. Если мы боимся уволиться, потому что «я больше никому не нужен», если работа – это всё, что у нас есть, и мы в ужасе от идеи признаться в ошибке коллеге, то в итоге впадём в апатию: будем проявлять меньше инициативы и больше тревожиться, потому что не позволяем себе сделать шаг в сторону. Суровый начальник же в таких условиях получает право посылать нас за своим обедом и вешать переработки, ведь мы всё равно не сбежим с корабля.

Или возьмём отношения романтические. Если я понимаю, что радуюсь только в объятиях человека, если он полностью меня обеспечивает, возникнет беспокойство в процессе принятия решений: «Что если ему не понравится мой выбор?», «Что если он обидится на мои слова?» Партнёр в свою очередь может почувствовать свободу навязывать свои желания, ведь сопротивления нет. Простыми словами, чем больше Маша зависит от Гены, тем больше Гена чувствует себя вправе давить на Машу. И наоборот.

Важный момент. Если апатичность неизбежно следует за несвободой, то безнаказанность вариативна. Некоторые начальники не будут гнобить даже апатичного сотрудника, как и некоторые «сильные» партнёры не будут использовать свои неуверенные половинки. Проблема в том, что апатичность не секси и не повышает продуктивность, а потому такие отношения часто заканчиваются трагедией.

Вывод?

Взаимоуважение и активный интерес в любых отношениях начинаются с внутренней свободы. С мысли о том, что я могу поступать так, как хочу, и готов за это отвечать. Я знаю, что могу сменить работу и не умереть с голоду. Я знаю, что могу уйти от человека и не загнуться от депрессии.

Конечно, внутренняя свобода не даётся бесплатно. Чтобы она зацвела, придётся говорить твёрдые (или робкие) «нет» и «не хочу», откладывать деньги на случай увольнения, заботиться о том, чтобы у меня были свои друзья, а не только друзья мужа (или жены).

Получить свободу трудно. Для ребёнка, например, практически невозможно, если родитель сам не сдаст назад. Но это не значит, что мы не должны бороться за свободу, когда стали большими мальчиками и девочками. Ведь альтернатива – апатичность и безнаказанность.

Самые важные вещи в жизни мы делаем наперекор. Наперекор тревогам, непониманию, равнодушию. Самые важные вещи мы делаем, когда чувствуем себя свободно.

Почему?

Потому что в несвободе расти просто некуда.

______________

Источник.

Показать полностью
139

Третий участник выставки Надо Брать Зимой 2023 от "Второй жизни" ждет встречи в это воскресенье!

Шикарный Савва будет ждать встречи на #НадоБратьЗимой2023 уже в это воскресенье!

Третий участник выставки Надо Брать Зимой 2023 от "Второй жизни" ждет встречи в это воскресенье!

Савва. Шикарен, мордат, чудесен и прекрасно об этом знает. Но не злоупотребляет этим знанием)

С удовольствием погоняет перышки лапкой, поиграет в догонялки с маленьким мячиком. Но больше предпочтет мягкую подушечку у окна: лёжа на мягеньком, очень удобно изучать окружающий мир. Любопытство должно быть комфортным!

А ещё Саввушка - лакомка. Вкусняшкам всегда очень рад, что заметно по бочкам, которые так и хочется почесать. Впрочем, Савва не бежит со всех лап угощаться, а подходит к лакомству деликатно, вежливо, с благодарностью в удивительном взгляде... Но с ещё большим удовольствием проведёт время со Своим Человеком, вглядываясь в него своими удивительными зеркальными глазами... Узнавая уже его, а не пейзаж за окном...

Приезжайте знакомиться!

Когда? 26 февраля

Где? Хлебозавод⁹, БОЙЛЕРНАЯ Новодмитровская улица, д.1, стр. 17, м. Дмитровская

Организатор: Проект "Надо брать!" @NADO_bratb (БФ "Вирта")

https://www.tvoya-sobaka.ru/winterfest.php

#надобратьзимой
#проектнадобрать
#виртафонд

Показать полностью 1
Мои подписки
Подписывайтесь на интересные вам теги, сообщества, авторов, волны постов — и читайте свои любимые темы в этой ленте.
Чтобы добавить подписку, нужно авторизоваться.

Отличная работа, все прочитано! Выберите