
Искусственный интеллект
Как улучшить фото в Midjourney V7 без Photoshop
В этой статье я дам советы по улучшению фото в Midjourney V7 без использования Photoshop, а также раскрою секреты редактирования и создания визуальных эффектов. Важным аспектом является правильное использование инструментов, позволяющих значительно улучшить оригинальное изображение. Необходимо экспериментировать с цветовой палитрой и освещением; их настройка способна создать удивительные эффекты и подчеркнуть нужные детали, добавляя профессиональный вид итоговым работам.
Почему изображения из нейросетей требуют доработки
Midjourney выдает впечатляющие фото, но часто они кажутся искусственными — словно что-то выбивается из реальности. Такое ощущение знакомо многим пользователям.
Причина в том, что искусственный интеллект не всегда угадывает задумку, а работает по заданным алгоритмам. Даже с выходом последней версии V7 обработка изображения остается необходимой.
За последние полгода я перепробовал разные способы доработки картинок. Понял одно: если грамотно отредактировать результат, его принимают за настоящее фото или профессиональную работу почти всегда. Только малая часть людей интересуется, каким редактором пользуюсь.
Однако даже продвинутые инструменты не помогут, если исходник слабо проработан. Поэтому начнем с самого начала.
Три этапа подготовки к ретуши фото
Подберите хороший исходник!
Грамотно составленный промт — основа качественного изображения. Но даже с самыми мощными инструментами невозможно полностью исправить неудачную картинку.
В последней версии V7 появились дополнительные параметры, усиливающие детализацию:
фото девушки, фотореалистичный стиль, 8к разрешение, студийный свет, мягкое боке --q 2 --stylize 750
--q 2 увеличивает время генерации, зато картинка получается более детализированной.
--stylize 750 добавляет художественный эффект.
Совет: чем точнее промт, тем меньше времени потратите на коррекцию. Указывайте конкретные оттенки, текстуры, тип света и атмосферу.
Новые возможности редактора Midjourney V7
Главное новшество — встроенный фоторедактор. Раньше приходилось открывать Photoshop или другие программы, чтобы доработать детали. Теперь большинство задач можно решить прямо в Midjourney.
Мне удобнее работать c нейросетями в Telegram. Пользуюсь ботом для Midjourney для создания изображений — так как использование нейросетей не требует покупки тарифов. Баланс можно пополнять небольшими суммами по мере необходимости.
Подберите подходящие референсы
Факт: нейросети эффективнее воспринимают визуальные примеры, чем описание словами. Если хочется получить определенный стиль или нужный эффект, стоит подобрать похожие картинки для референса.
Это экономит время: Midjourney быстрее схватывает нужную атмосферу и стиль, если видит референс вместо длинных текстовых пояснений.
Пошаговая инструкция по ретуши в Midjourney V7
Если редактор V7 для вас в новинку, вот пошаговые действия:
Перейдите в редактор по ссылке Midjourney.com (либо воспользуйтесь ботом)
Загрузите свою картинку или выберите подходящий вариант
Изучите панель инструментов: Move, Resize, Paint, Smart Select, Layers, Retexture
Пользователи Photoshop почувствуют себя как дома: интерфейс знакомый, но работает на базе искусственного интеллекта.
Самое интересное — все действия теперь производятся с помощью текстовых команд. Ниже рассмотрим возможности каждого инструмента.
Selective Editing (Vary Region) — точная локальная обработка
В отличие от функций Photoshop, инструмент Vary Region в Midjourney позволяет менять отдельные части изображения, не трогая остальное.
Как это происходит:
Выберите Smart Select
Отметьте фрагмент, который хотите откорректировать
Напишите текстовое описание нужного результата
Нажмите Apply
К примеру, выделил губы на портрете, написал "яркие алые губы с естественным блеском". Midjourney обработал только губы, остальное на фото осталось прежним.
Инструмент работает удивительно точно — как локальная ретушь в профредакторах, только без мороки со слоями и масками.
Retexture — смена фактур без полной перерисовки
Возможности Retexture — когда важна смена материала без изменения формы.
Иногда требуется заменить материал объекта на фото, сохранив его исходный вид и расположение — функция Retexture идеально подходит для таких случаев.
Допустим, на снимке изображен кожаный диван, а заказчик хочет увидеть его в исполнении велюром. Не нужно полностью перерисовывать картинку:
Активируйте Smart Select
Выделите нужный диван
Кликните по Retexture
Впишите "темно-синий велюр"
MJ аккуратно заменит только материал, оставив прежние очертания, светотени и баланс композиции. Это существенно ускоряет работу.
Creative Upscale — увеличение детализации и четкости
Раньше функция Upscale была, но Creative Upscale в V7 — это действительно новый шаг. Теперь это не просто увеличение размера — инструмент добавляет новые, реалистичные мелочи.
Порядок действий простой:
Найдите нужное изображение
Выберите Creative Upscale
Дождитесь завершения обработки
Что особенно приятно — MJ не просто растягивает картинку, а "додумывает" детали. На лице появляются натуральные морщины и текстура кожи, на зданиях — фактура кирпичей и мелкие декоративные элементы.
Это помогает избавиться от часто встречающейся проблемы искусственной гладкости в нейросетевой графике.
Цветокоррекция и фильтры — AI-ассистент для изображения
В обновленном редакторе V7 можно менять палитру, насыщенность, яркость фото. Но работает это иначе, чем стандартные ползунки в привычных редакторах — тут за дело берется искусственный интеллект.
Если ввести команду "сделать изображение более контрастным и теплым", Midjourney не просто меняет значения, а полностью пересматривает освещение сцены.
Вот несколько удачных вариантов для цветокоррекции:
"Добавить теплое золотое освещение"
"Увеличить контраст и выразительность теней"
"Сделать цвета мягче"
"Применить кинематографическую обработку"
Выглядит как магия, не так ли? Но еще интереснее то, что MJ анализирует все участки кадра и применяет эффекты с учетом расположения объектов — например, корректирует яркость лица отдельно от заднего плана.
Профессиональная ретушь: сочетание Vary Region и Creative Upscale
Часто начинаю с локальных изменений через Vary Region, а уже затем подключаю Creative Upscale.
Такой порядок сначала помогает устранить отдельные недочеты, а потом добавить четкости всему изображению. В результате снимок становится почти неотличимым от работы профессионального фотографа.
Редактирование по слоям — Layer-Based Editing
С появлением V7 доступ к работе со слоями стал настоящим переворотом для всех, кто привык к Photoshop.
Добавьте новый слой
Нарисуйте или разместите нужные элементы
Отрегулируйте прозрачность, измените режим смешивания
Совместите слой с основным изображением
Благодаря этому становится возможным создавать многослойные сложные сцены, внедрять новые объекты и эффекты, не затрагивая исходную картинку.
AI-рисование с помощью Paint Tool
Инструмент Paint в обновленном редакторе — не просто кисть, а умная система, которая помогает даже неуверенной рукой создавать детализированные элементы.
Допустим, нужно появление цветка на первом плане:
Активируйте Paint
Нарисуйте примерно контур цветка
Введите запрос: "реалистичная алая роза"
Нажмите Apply
Midjourney превратит этот эскиз в живой объект, органично вписывающийся в композицию.
Сложные задачи — нестандартные решения
Трюк с "обратным промтом"
Когда трудно подобрать подходящее текстовое описание для нужного изменения, поможет метод обратного промта:
Найдите изображение с интересным стилем или нужным эффектом
Загрузите его в Midjourney
Воспользуйтесь Describe, чтобы получить текстовое описание
Примените полученный текст в своих промтах для редактирования
Такой подход позволяет перенести стиль с одного изображения на другое, расширяя возможности генерации.
Как не допустить ошибок при ретуши фото в Midjourney
Проблема: некорректные пропорции
Во время корректировки часто встречается нарушение пропорций, особенно у людей — например, удлиненные руки, несимметричные глаза.
Рекомендация: использовать Vary Region с максимально точным указанием: "скорректировать левую руку, сохранить естественные пропорции" вместо неопределенного "исправить левую руку".
Проблема: Нарушение единства изображения
Несколько точечных изменений способны привести к тому, что детали картинки окажутся разобщенными и не будут смотреться вместе.
Рекомендация: после комплексных правок используйте легкий Vary Subtle на всем изображении с промтом "объединить стиль и светотень". Такой подход устранит разницу и вернет цельный вид.
Проблема: Избыточная коррекция
Чрезмерная ретушь способна сделать фотографию искусственной — подобно тому, как это бывает в классической съемке.
Рекомендация: следуйте принципу "лучше меньше, да лучше". Вносите только нужные изменения и регулярно сверяйтесь с исходником.
Вместо заключения
Если только начинаете работать с такими инструментами, не бойтесь пробовать новое. Сохраняйте все варианты работ, и, если результат не радует — всегда можно вернуться назад.
Важно помнить: даже самый умный искусственный интеллект — всего лишь помощник. Ваш вкус и чувство гармонии остаются на первом месте.
Дерзайте, ищите новые подходы — и вы удивитесь, насколько сильно творческие навыки усиливаются с возможностями нейросетей.
Коллекция промтов для нейросети Midjourney доступна абсолютно бесплатно в галерее на нашем форуме.
Промт для осенних фоток
Где эта ваша золотая осень? А всё, закончилась пару недель назад. Если успели нафоткаться — мои поздравления, а если нет, то у меня хорошие новости. Я написал для вас промт, с которым вы снова сможете ощутить эту атмосферу и наделать своих фоток, не выходя из дома 🍂
Сразу скажу: НЕЙРОСЕТЬ БЕСПЛАТНАЯ, а точнее у нее есть ежедневное бесплатное количество генераций, так что платить не придется.
Сам промт:
close-up photo of my face on the street; wearing the same clothes as in the photo; head facing directly towards the camera; looking straight ahead; sunny weather, sunset; I press an orange autumn maple leaf against my face with my right hand horizontally; leaf covers half of my face; in the background, you can see an autumn park with a grey pavement, lampposts and benches; background in the colours of late dark autumn; the sun directly behind my head, its rays visible, falling on me from behind directly into the camera and illuminating the edges of the leaf; the background is slightly blurred; my expression is calm, restrained, with a slight smile, and my gaze conveys depth
Инструкция по применению:
1. Заходим в нейронку по ссылке app.reve.com (понадобится ВПН).
2. Входим в аккаунт удобным способом (я входил через Google).
3. Нажимаем на "+".
4. Выбираем свою фотку, можно парочку, где обязательно хорошо видно ваше лицо и загружаем; фотки может загрузить не сразу, так что немного подождите.
5. Копируем промт, вставляем в чат с нейронкой.
6. Отправляем это всё, ждём результат и выбираем понравившиеся варианты (нейросеть генерирует сразу 3).
Если у вас с первого раза не получились хорошие варианты, то не нужно сдаваться и думать, что нейронка плохая. Скажите ей сделать ещё раз, написав после сгенерированных вариантов "again" или по-русски. Так генерируйте, пока не понравится (бесплатных попыток предостаточно).
Буду благодарен, если вы будете делиться этим промтом с друзьями со ссылкой на меня 😌
Подписывайтесь на меня, чтобы не пропустить новые промты 🕷️
Результаты для наглядности прилагаю.) Да и когда ещё в этом году можно будет подержать яркий кленовый лист 🍁
OpenAI хочет допросить друзей погибшего подростка и это называют травлей
Компания OpenAI потребовала у семьи Рейн полный список гостей с похорон их 16-летнего сына Адама, который покончил с собой после долгих разговоров с ChatGPT.
Компания также запросила все видео, фото и тексты речей с мемориала, намекая, что может вызвать друзей и родных на допрос. Адвокаты семьи, по данным Financial Times, назвали это "намеренной травлей".
И вот тут начинается по-настоящему мрачное. Семья обновила иск в среду, утверждая, что OpenAI в мае 2024-го выкатила GPT-4o с урезанным тестированием безопасности из-за конкуренции.
А в феврале 2025-го компания вообще убрала предотвращение суицида из списка "запрещённого контента", заменив это расплывчатым "будь осторожен в рискованных ситуациях".
А теперь самое жуткое. После этого изменения использование ChatGPT Адамом взлетело с десятков чатов в день до 300 в апреле — месяце его смерти. Доля контента о самоповреждении подскочила с 1,6% в январе до 17% в апреле.
Итог? OpenAI ослабила защиту, подросток погиб, а теперь компания требует список с похорон. Вот вам и ответственный ИИ.
Мне трудно тут принять какую-либо сторону, ибо ка по мне, тут есть доля вины и родителей и OpenAI. Мне противно, что лидер ИИ-рынка так себя ведёт...
--
Мой тг-канал: ИИ by AIvengo, пишу ежедневно про искусственный интеллект
Автономный автомобиль впервые в России проехал 400 км без вмешательства человека1
Недавно легковой автомобиль Яндекса проехал по маршруту Москва — Тула — Москва в полностью автономном режиме. Водитель-испытатель сидел за рулём, но не вмешивался в управление. Ни разу. Вот короткое видео в ускоренном темпе — можно посмотреть, как всё прошло:
Мы также опубликовали полную запись с камер продолжительностью 6 часов 7 минут — в ней нет ни одной склейки.
Всю дорогу автомобиль вела разработанная Яндексом технология автономного управления. В её основе лежит нейросеть-трансформер, которая обучена на массиве данных о действиях опытных водителей. Нейросеть предсказывает поведение других участников движения и планирует траекторию с учётом прогноза.
Реклама ООО «Яндекс», ИНН: 7736207543
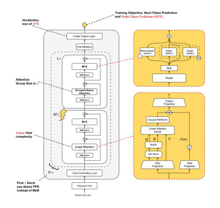
Каждый бит внимания на счету: как взломать LLM с помощью Ring-linear архитектуры
Автор: Денис Аветисян
Законы масштабирования раскрывают свои секреты: эти графики демонстрируют, как различные архитектуры и конфигурации слоёв влияют на производительность системы, позволяя понять её внутренние механизмы и найти точки для взлома.
В эпоху экспоненциального роста объемов данных и требований к контекстному пониманию, модели обработки естественного языка сталкиваются с парадоксом: чем длиннее последовательности, тем сложнее удержать вычислительную эффективность. В своей работе ‘Every Attention Matters: An Efficient Hybrid Architecture for Long-Context Reasoning’, авторы бросают вызов устоявшимся представлениям о квадратичной сложности механизма внимания, предлагая гибридный подход, призванный радикально снизить вычислительную нагрузку. Однако, стремясь к скорости и масштабируемости, не рискуем ли мы потерять нюансы и глубину понимания, необходимые для истинно интеллектуального анализа больших текстов? И действительно ли эффективность внимания измеряется только скоростью обработки, или же существуют более тонкие критерии, определяющие способность модели к осмыслению информации?
Разрушая Пределы: Цена Контекста и Вычислительной Мощи
Прогресс в области больших языковых моделей (LLM) неразрывно связан с расширением контекстного окна – способности модели учитывать всё больший объем предшествующего текста. Однако, эта кажущаяся благодать таит в себе серьёзные вычислительные трудности. Традиционный механизм внимания softmax, несмотря на свою мощь, страдает от квадратичной сложности. Это означает, что вычислительные затраты растут пропорционально квадрату длины последовательности. Другими словами, удвоение длины текста приводит к учетверенным затратам.
Этот вычислительный барьер препятствует разработке моделей, способных к сложному рассуждению и пониманию длинных текстов. Увеличить контекстное окно, не столкнувшись с непомерными затратами, — задача, требующая не просто оптимизации существующих решений, но и радикального пересмотра принципов работы внимания. Увеличение вычислительных ресурсов до бесконечности — путь тупиковый, и истинный прогресс лежит в поиске более эффективных алгоритмов.
Достижение истинной поддержки длинного контекста требует инновационных механизмов внимания, которые кардинально снижают вычислительные требования. Это не просто вопрос скорости, но и вопрос доступности. Модели, требующие непомерных ресурсов, останутся прерогативой немногих, а настоящий прогресс заключается в демократизации доступа к возможностям искусственного интеллекта. Авторы данной работы, осознавая эту необходимость, предприняли попытку взломать систему, найти её слабые места и предложить решение, которое позволит преодолеть существующие ограничения.
Именно поэтому, в рамках представленного исследования, особое внимание уделяется разработке и оптимизации альтернативных механизмов внимания, способных обеспечить высокую производительность при работе с длинными последовательностями. Их подход, как и положено хорошему хакеру, заключается не в слепом следовании установленным правилам, а в поиске нестандартных решений, позволяющих обойти ограничения и добиться желаемого результата. Они утверждают: «баг — это признание системы в собственных грехах», показывая её слабые места.
Гибридное Внимание: Искусство Баланса и Эффективности
В стремлении преодолеть ограничения традиционных архитектур, исследователи обратились к гибридному подходу, объединяющему сильные стороны как линейного, так и softmax-внимания. Идея проста, но элегантна: использовать каждый механизм там, где он наиболее эффективен. Вниманием softmax, с его способностью устанавливать сложные взаимосвязи, можно оперировать на небольших участках последовательности, где требуется высокая точность. Линейное внимание, напротив, идеально подходит для обработки длинных контекстов, где важна скорость и эффективность. Такое сочетание позволяет избежать компромиссов, характерных для традиционных подходов.
Этот гибридный подход не просто объединяет существующие технологии, но и открывает новые возможности для построения моделей, способных обрабатывать значительно более длинные последовательности без существенного увеличения вычислительных затрат. Традиционные модели страдают от квадратичной зависимости вычислительной сложности от длины последовательности, что делает их непригодными для задач, требующих анализа больших объемов данных. Гибридная архитектура, напротив, позволяет снизить эту зависимость до линейной, что открывает путь к созданию более эффективных и масштабируемых моделей. Это как перенастройка двигателя: не просто добавление лошадиных сил, а оптимизация конструкции для достижения максимальной производительности при минимальных затратах энергии.
Исследователи отметили, что ключевым аспектом успеха гибридной архитектуры является стратегическое применение каждого механизма внимания. Это не просто случайное сочетание, а тщательно продуманный баланс между точностью и эффективностью. Например, softmax-внимание может использоваться для обработки локальных контекстов, где требуется высокая точность, в то время как линейное внимание может использоваться для обработки глобальных контекстов, где важна скорость. Такой подход позволяет добиться оптимальной производительности при минимальных затратах. Это похоже на игру в шахматы: нужно умело использовать каждый инструмент, чтобы добиться победы.
В конечном итоге, гибридная архитектура открывает новые горизонты для развития искусственного интеллекта. Она позволяет создавать модели, способные понимать и обрабатывать информацию в масштабах, которые ранее были недоступны. Это не просто улучшение существующих технологий, а фундаментальный прорыв, который может изменить наше представление о возможностях искусственного интеллекта. Как говорил один мудрый человек: "Прогресс не всегда означает движение вперед, иногда это означает умение видеть вещи по-новому".
Масштабирование и Оптимизация: От Ring-Mini к Ring-Flash
Исследование границ возможного в области больших языковых моделей (LLM) требует не только увеличения их размера, но и поиска новых архитектурных решений, позволяющих эффективно обрабатывать растущие объемы данных и сложные задачи. Авторы данной работы сосредоточились на гибридной архитектуре, сочетающей преимущества традиционного внимания (softmax) и линейного внимания, что позволило создать модели, демонстрирующие высокую производительность при сохранении приемлемой вычислительной сложности.
Модель Ring-Mini-Linear-2.0, содержащая 1.6 миллиарда параметров, служит наглядной демонстрацией эффективности гибридного линейного внимания в компактном масштабе. Она демонстрирует, что даже относительно небольшие модели могут достигать впечатляющих результатов при правильном выборе архитектуры и оптимизации. Авторы подчеркивают, что это не просто уменьшение размера модели, а принципиально новый подход к организации вычислительных процессов.
Масштабирование этой архитектуры до модели Ring-Flash-Linear-2.0, содержащей 104 миллиарда параметров, и использование архитектуры Mixture of Experts (MoE) подтверждает её способность обрабатывать массивные наборы данных и решать сложные задачи. MoE позволяет модели распределять вычислительную нагрузку между различными экспертами, что повышает эффективность и масштабируемость. Авторы отмечают, что это не просто увеличение размера модели, а принципиально новый подход к организации вычислительных процессов.
Оптимизация этих моделей с использованием FP8 Precision и LingHe fused kernels значительно улучшает скорость обучения и вывода. FP8 Precision позволяет снизить требования к памяти и вычислительной мощности, а LingHe fused kernels объединяют несколько операций в одну, что повышает производительность. Авторы подчеркивают, что эти оптимизации не только ускоряют вычисления, но и снижают энергопотребление, что делает модели более экологичными.
Авторы рассматривают хаос не как врага, а как зеркало архитектуры, отражающее скрытые связи. В их понимании, эффективная модель – это не просто набор параметров, а сложная система, в которой каждый элемент играет свою роль. Они стремятся к созданию моделей, которые способны адаптироваться к изменяющимся условиям и находить оптимальные решения даже в самых сложных ситуациях.
Устранение Расхождений: Гармония Обучения и Вывода
Исследователи столкнулись с давней проблемой, присущей обучению с подкреплением (RL): расхождения между реализациями на этапах обучения и вывода могут вносить нестабильность в процесс обучения. Это не просто техническая деталь; это фундаментальное ограничение, которое препятствует раскрытию всего потенциала этих моделей. Если система непредсказуема в реальных условиях, все усилия по оптимизации на этапе обучения оказываются тщетными. Представьте себе сложный механизм, откалиброванный в идеальной лаборатории, но дающий сбой при малейшем колебании внешней среды – такова реальность RL без тщательной синхронизации между средами обучения и вывода.
Проблема заключается в том, что даже незначительные различия в таких аспектах, как точность вычислений, порядок операций или даже используемые библиотеки, могут накапливаться и приводить к значительным отклонениям в поведении модели. Это как попытка собрать точный прибор из деталей, изготовленных с разной степенью точности – результат неизбежно будет далек от идеала. Особенно остро эта проблема проявляется в сложных архитектурах, таких как гибридные модели с линейным вниманием, где даже небольшие погрешности могут привести к каскадным ошибкам.
Результаты экспериментов по отладке длительных кривых обучения RL после устранения расхождений между модулями гибридной линейной модели.
Решение, предложенное исследователями, заключается в тщательной калибровке и оптимизации конвейера вывода. Это не просто вопрос повышения эффективности; это вопрос обеспечения предсказуемости и надежности модели. Они систематически выявляют и устраняют все возможные расхождения между средами обучения и вывода, от настройки параметров до выбора алгоритмов. Это требует глубокого понимания как архитектуры модели, так и лежащих в ее основе вычислительных принципов. По сути, это акт реверс-инжиниринга реальности, чтобы гарантировать, что модель ведет себя именно так, как ожидается.
Устранение этого расхождения позволяет добиться значительных улучшений в производительности и обобщающей способности модели. Это не просто вопрос повышения точности на тестовых данных; это вопрос создания модели, которая способна адаптироваться к новым, непредсказуемым ситуациям. Это как отточить инструмент, чтобы он мог выполнять свою работу с максимальной эффективностью и надежностью. В конечном итоге, это вопрос создания модели, которая способна решать реальные проблемы и приносить реальную пользу.
Они утверждают: если система не может быть взломана, значит, вы ее не поняли. И в этом случае, понимание системы и устранение расхождений между ее различными компонентами является ключом к раскрытию ее полного потенциала. Это акт глубокого анализа, который позволяет увидеть скрытые взаимосвязи и закономерности, которые в противном случае остались бы незамеченными. И только тогда, когда система будет полностью понята, она сможет быть действительно взломана – в смысле, оптимизирована и усовершенствована.
Каждый эксплойт начинается с вопроса, а не с намерения. И в этой работе над Ring-linear моделями мы видим именно это – не просто следование существующим решениям, а попытку взломать систему внимания, оптимизируя её через линейные приближения и FP8 точность. Авторы как будто разбирают LLM на части, чтобы понять, как заставить её работать эффективнее. Как говорил Клод Шеннон: “Communication is the transmission of information, but to really understand something, you must first understand how it can be broken.” И в контексте длинных последовательностей, оптимизация внимания – это и есть взлом, позволяющий извлечь максимум информации с минимальными затратами. Это не просто улучшение производительности, это реверс-инжиниринг самой природы обработки информации.
Что дальше?
Итак, мы имеем дело с очередным «черным ящиком», который удалось немного поковырять. Ring-linear модели, оптимизированные под FP8 и усиленные обучением с подкреплением… неплохо. Но давайте начистоту: мы лишь перераспределили вычислительные ресурсы, словно алхимики, пытающиеся превратить свинец в золото. Вопрос в том, насколько устойчива эта трансформация к реальным, неидеальным данным. Оптимизация – это хорошо, но что, если сама архитектура внимания – это тупик? Не пора ли взглянуть на принципиально иные подходы, вдохновленные, скажем, нейрофизиологией, а не только математической элегантностью?
Сама идея «тестирования во время работы» (test-time scaling) заставляет задуматься. Мы как бы «взламываем» модель на ходу, пытаясь выжать из неё максимум. Но что, если эта «настройка» приводит к непредсказуемым последствиям, к появлению "побочных эффектов" в рассуждениях модели? Мы видим лишь симптомы, но не понимаем, что происходит внутри. Ирония в том, что чем больше мы оптимизируем, тем сложнее становится понять, почему всё работает (или не работает).
В конечном итоге, Ring-linear – это ещё один шаг в бесконечном реверс-инжиниринге интеллекта. И следующий шаг, вероятно, потребует от нас не только более эффективных алгоритмов, но и более глубокого понимания того, что вообще такое «рассуждение» – и может ли машина когда-нибудь действительно думать.
AGI хотят запретить, покупки в ChatGPT, цифровые люди - кто это?
Сегодня в выпуске про ИИ:
Глава Nvidia обещает, что люди будут работать вместе с цифровыми людьми
Более 1000 человек, включая сооснователя Apple, требуют запретить AGI
50% людей старше 35 лет полностью доверяют ИИ в медицине
Глава Anthropic публично защищается от обвинений в политической предвзятости ИИ
ИИ теперь создает новые языки как Толкин
45% ответов ИИ-помощников содержат серьезные ошибки
ВВП растет, а реальная занятость падает из-за ИИ
Walmart с OpenAI заставят вас покупать через ChatGPT
GM запустит автопилот без рук и глаз
Google использует монополию в поиске чтобы захватить рынок ИИ
Смотреть весь выпуск на VK Видео
Смотреть весь выпуск на YouTube
Приятного просмотра!
--
Мой тг-канал: ИИ by AIvengo, пишу ежедневно про искусственный интеллект
ИИ + бизнес-процессы
Знатоки, прошу помощи. У нас на предприятии 29 подразделений и управа. Провели описание бизнес-процессов. Получилось их порядка 15 тысяч. Так как описывали в каждом подразделении отдельно, то очень возможно, что есть перекосы. И даже не возможно, а они есть и их много. Вопрос: какой посоветуете ресурс с ИИ, который сможет все эти бизнес-процессы обработать и привести к одному знаменателю.








