Идея для будущей игры от Mundfish
Моё знакомство с серией игр Dаrk Souls началось в 2016 году. Повсюду хайп Dark Souls 3, пуканы игроков горят от сложности прохождения игры, Миядзаки гений, игра 12 юдедов из 10. Тогда я и задумался окунуться в этот неизвестный для меня мир. Но так как мой компьютер мог запустить только шашки на раздевание, мысль об игре отложилась на некоторое время. И вот, спустя годы, я уже фанат Dark Souls, за спиной почти тысяча часов, из них половина приходится на DS2. Именно с неё я и начинал этот тернистый путь к зажжению Эры огня.
А что если разработать игру по славянской мифологии? Прописать увлекательный лор, проработать уровни так, чтобы они переплетались между собой. А можно сделать и линейные локации, какие были в DS2. У нас очень насыщенный бестиарий: лихо, кикимора, баба яга, леший, водяной. Из эпических боссов можно добавить: Тугарин - змей, Горыныч (а-ля Мидир), Жар - птица, Кощей (после убийства которого дают реликвию - иглу Кощея, на подобии имба рапиры). А главных героев сделать Трёх Богатырей и их женские протипы: Любава, Настасья, Алёнушка. Вместо костров сделать колодцы с лечебной водой. Главной хаб - локацией сделать прорубь, если это снежная локация, а в ней щука говорящая, у которой можно повышать лвл и распределять боевые характеристики. Щука также даёт подсказки и наставляет главного героя на путь. Или вместо проруби сделать побережье, а вместо щуки - золотую рыбку. Во всех Дарк соулсах в хаб - локациях встречались опечалившиеся персонажи. Так вот можно рядом с золотой рыбкой поставить старика с неводом, а заключительным квестом этого старика сделать босса - Морская Царица, его бабку в лохмотьях, которая будет использовать в качестве оружия - треснутое корыто. В общем, идей для этой игры несметное количество, можно поэкспериментировать. Студия Mundfish показала всему миру, как российская игровая индустрия может в геймдев и это оказалось весьма недурственно. Спасибо за внимание)
Atomic Heart - кто и как это делал?
Собственно, на волне так сказать))). Игра отличная, прошел 2 раза - первый раз бегом, второй раз с чтением всего и вся, сейчас прохожу снова - медленно, с поиском всяких отсылок и пасхалок.
Стало очень интересно - что за люди это сделали и как делали. Я юрист-цивилист по профилю своей деятельности, поэтому инфу начал гуглить с некоторой профф. деформацией.)) Если кто еще подскажет интересных фактов в целом - буду благодарен. Просто интересно, как в целом такие отличные вещи делаются в реальности, да. Тем более русскими людьми.
Про команду.
Тут уже есть посты по этой теме, правда, там просто перепечатка с сайта Мундфиш.
Слева в очках и со стаканом - это руководитель/основатель/фаундер Максим Зацепин, который, почему-то, переименовался в "Роберта Багратуни" - никто не в курсе, зачем он это сделал?)) Просто странно.
Симпатичное существо в центре, в платье - у меня одного первая возникшая мысль была - "Интересно, кто из этой банды ее "любит""?)) Это Евгения Седова, согласно одним источникам - одна из основательниц Мундфиш, согласно другим источникам - коммерческий директор, согласно третьим источникам - финансовый директор. По факту, похоже, бухгалтерша, простым языком.)) Имела долю 49,5% в ООО "Мундфиш" (переименовано в ООО "Брейндев"), в 2019 году вышла из состава, контора переименована, а директором и учредителем, похоже, назначена "открытка".
Российские разрабы или нет? Таки, скорее да. Изначально было ООО "Мундфиш", которое в дальнейшем было переименовано в ООО "Брейндев".
ООО "Брейндев" 105120, город Москва, Нижняя Сыромятническая ул., д. 10 стр. 7, ком. 1а, ИНН 7709993087 ОГРН 1177746269271.
Кто-то из фанатов, видимо, хотел на работу к ним устроиться))) - "не фартануло!"
У меня, четно говоря, тоже мимолетно возникла, после прохождения игры, мысль, как бы стать причастным к процессу создания подобной годноты?)) Вот реально.))) Я даже пошел в раздел вакансий на сайт Мундфиша, но не смог найти там применения своим навыкам.)) В порыве патриотизма и находясь на пике эмоционального подъема, я даже решил написать что-нибудь им, типа "готов, умею то-то!" Но целевой контакт в телеге обозначил, что не появлялся там больше месяца. Пичаль)))
Продолжаем, однако.
ОООшка: на упрощенке, за 20й и 21й годы годовая выручка около 150 млн. рублей. В год. Интересно, какая может у них быть выручка до старта игры, от чего?? - у геймдевовской конторы?? Чего они продавали-то и кому?)) Уплаченных налохов за год - 3,5 млн. р. - ну, тут уже я по своему профилю могу сказать, оптимизаторы у них там .. более-менее, неплохо работают с налохами)) Сюда бы @boss1w , по-хорошему, позвать, он бы точнее рассказал, конечно)))
Сотрудников в конторе числится официально 9 человек, но, взносов с з/п уплачено всего 500к:
Источник - https://www.list-org.com/company/9699866/
Похоже, зарплаты платят белые в размере МРОТ чтоли?))) Остальное в конвертах? Или применяют "дробление" в полный рост, с аутсорсом людей в другие юрлица? А как же супер-пупер-раздутые зарплаты программистов по 500к мидлам и по 1М сеньерам?)) Тоже странно. Нехорошо, даже, я бы сказал.)))
Для тех кто не в курсе - взносы с любых "белых" зарплат составляют порядка 35% + 13% НДФЛ, т.е. из данных выше российский Мундфиш/Брейндев заплатил официально зарплатами примерно 1,5 миллиона - 9 сотрудникам, включая директора, за почти год. Это как раз МРОТ грубо, по 14 тысяч в месяц получится на человека. В Москве.))) Как-то я даже не знаю... Неожиданно.)) Ну, это если верить системе "За честный бизнес", или как ее там сейчас называют, которая показывает данные из ИФНС России. Надеюсь, таки, что ИФНС все врет.))
В общем-то, непонятный скандал трехгодичной давности, про то как разработчик не заплатил денег каких-то там сотрудникам-программерам - судя по фактам выше.. Ну.. Думаю, нет дыма без огня, скажем так, все возможно в этом мире.)))
В процессе "дип-манинга" всей этой "биг даты")), видел на форумах крики некоторых людей, типа: "я ни за што ни куплю это игору потому что тагда маи деньги пойдут на ракеты!!!!!1111" - ну, похоже, этим людям можно игру спокойно покупать - если что-то куда-то и пойдет - то совсем немного!)))
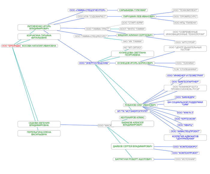
Дальше были нарыты связи по учредителям организации ООО Мундфиш/Брейндев.
Трудно сказать, насколько и в какой степени эти связи именно производственные, и именно в сфере гем-дева, но все равно впечатляет. Без шуток. Предположу, что это все некие подрядчики, которые выполняли какие-то задачи по разработке игрушки.
Я почему-то думал, что игроделание - это одна ОООшка, в которой 100 программеров, 10 дезигнеров, 5 тестировщиков, ну и т.д., которым платится зряплата (конская!)))) - и вот они сидят там и кодят. А на выходе - ИГРА!) Но, как говорится, "Есть многое на свете, друг Горацио...". Да. Интересно.
Понравилась фотка из офиса разрабов, 2019 год, ее вроде нигде сейчас особо не афишируют, на сайте разрабов ее нет:
Спартанские, надо сказать, условия, однако!)) Никаких тебе Herman Miller Aeron'ов для сотрудников, как в офисах всяких Бефезд и Убиков - кто-то в комментах уже писал, что у кодеров кресла убогие.)) Драный пол, советские батареи, провода наружу. Понятно, что игра про советскую действительность, наверное это даже помогало в разработке, так сказать.))) Но это, даже, внушает уважение, ИМХО.))
Ну и напоследок, про симпатягу в центре на первом фото. Судя по интервью на ДТФ от 19 года, Евгения Седова вполне себе может использовать всякие "народные обороты", типа "на заборе много чего написано....", и вообще, в целом, производит впечатление довольно хабалистой тетки - не она ли диалоги для майора П3 писала?.))) Шутка.))
Кстати, про манеру речи майора П3, которая многим режет слух - ребята, по сюжету это вояка-дуболом, который работает не головой, а "в поле", пусть и в довольно высоком звании. Они вот примерно так и разговаривают, да.))) На мой взгляд, озвучили его отлично, и диалоги и интонации - практически 100% попадание в роль.))
Ответ на пост «Команда Atomic Heart»1
Весь пост состоит из простого копирования информации со страницы "о нас" сайта mundfish, во многих местах - слово в слово. Ты ведь даже не привёл старое описание, не провёл расследование, кто в компании кто, как компания поменяла информацию о себе с 24 февраля, кто такой Роберт Багратуни, и как он связан с Максимом Зацепиным.
НИЧЕГО НОВОГО, даже футажи все - с этой страницы. Для чего этот пост? Что в нём твоего?
Atomic Heart | About us — Atomic Heart (mundfish.com)
Atomic Heart врывается в чарты
Как же классно, что старые песни, хоть и немного переделанные, врываются в топ чартов. Спасибо ребятам из Mundfish, что просто перевернули нашу игровую индустрию и проникаете во все сферы развлечении! Продолжайте! Куйте железо!








