Инцест. Мифы, сказания
Предлагаю одним глазком взглянуть на отношение предков к половым отношениям между родственниками через мифы, сказания и действительность.
Обыкновенные самки плодовой мухи предпочитают спариваться со своими братьями, а не с неродственными самцами
"Инцест - дело семейное"
В большинстве современных культур половые отношения между близкими родственниками (между родителями и их детьми или между сиблингами, т.е. братьями и сестрами) являются табу. В большинстве древних культур было аналогично.
Однако в мифах мы можем наблюдать явные кровосмесительные отношения. Да и в некоторых сказках (сказаниях) тоже.
Что ж, давайте посмотрим, что откуда и почему.
Для ЛЛ: речь в большей степени будет идти об инбридинге. В мифах это естественно, в сказках осуждается, в реальности было по всякому.
Инбридинг - появление потомства от особей, связанных генетически достаточно близко.
Обычно это про животных. Например так:
Мифы
Самооплодотворение - крайняя форма инбридинга.
Самые популярные мифы в нашей культуре - мифы Древней Греции. Вот по ним и пройдемся.
Первой богиней была Гея, которая собой являла образ Матери-Земли. Она родила (сама, без оплодотворения извне) Урана (небо), Урей (горы, 10 шт.) и Понт (море).
После чего Гея начала рожать детей от своего сына Урана - так появились нимфы, титаны, циклопы и сторукие исполины гекатонхейры. Когда она устала от того, что Уран прятал детей обратно в Землю, она подговорила младшего сына Кроноса (изначально бога плодородия) оскопить своего отца. Что и было проделано специальным серпом. От своего сына Понта Гея произвела на свет морские божества. И дальше всё как завертелось... В общем, большая часть мифологических существ древнегреческой культуры была рождена в результате инбридинга.
Примерно также дело обстоит и в римской мифологии. Мгла как первоначало проявляет в себе мужскую и женскую ипостаси и рождает Эребус, Нокс, Этар и Диес, от соития которых появляются другие божественные сущности и далее по нарастающей.
Отсылки к подобным инбридинговым отношениям есть и в других мифологических культурах.
В подобных мифах, поясняющих появление богов, отсутствует негативное отношение к родственным бракам. В принципе, в этом нет ничего удивительного. Древние люди не были дураками, и понимали, что каждое существо должно быть кем-то рождено, за исключением первого божества, которое (или которая) проявляет акт схожий с самооплодотворением.
Аналогично происходит и с мифологическим представлением появления людей, если в основе лежит миф о первом человеке - например, Адам и Ева из его части тела, и далее уже дети от них плодятся. Так же нет осуждения подобным связям и в случае возобновления популяции людей после катастрофы, обычно потопа.
Не стоит думать, что мифы совсем уж нейтральны к близкородственным связям. Есть громадный пласт мифов, где Солнце и Месяц/Луна (или же Месяц и Луна) представляются сиблингами, совершившими инцест - так поясняется появление этих светил на небе. Согласно этим мифам либо верховный бог превращает согрешивших в небесные светила, или же они сами убегают на небо друг за другом, обнаружив свой грех. В некоторых "продвинутых" культурах говорится, что иногда Месяцу/Луне удаётся догнать Солнце, и тогда в затмение знаменует собой очередной акт кровосмешения:
эскимосы Лабрадора - "девушка мажет грудь сажей, чтобы опознать ночного любовника; утром видит сажу на лице брата; отрезает груди, кладет перед ним; Если меня желал, ешь теперь ; брат в гневе бросается за ней по дому, наружу, на небо; они становятся месяцем и солнцем; когда встречаются, происходят затмения."
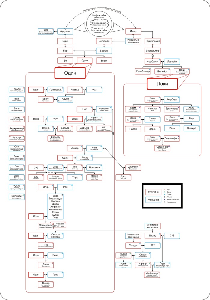
Реконструкция древа скандинавских богов. Инбридинг на первый взгляд в глаза не бросается. (Это следствие потерь в мифологии, либо её недоразвитость, а также включение финского субстрата и налёт христианизации.)
Сказки
Сюжеты, лежащие за пределами мифов о возникновении богов и людей, можно здесь смело относить к сказочным. Они, обычно, не имеют отношения к мифологическим воззрениям.
Такие сюжеты, посвященные инцесту, можно разбить на несколько групп.
В первой группе окажутся сюжеты, где инцест является доброй волей обоих участников. Обычно за этим следует наказание.
Острова Яп - "женщина умерла, велела сыну и дочери через семь дней выкопать ее из могилы; они выкопали, накормили, зарыли снова; так дважды; на третий раз сестра залезла на пальму, брат увидел ее гениталии, решил, что рана; сестра объяснила, что это; брат с сестрой сошлись, им понравилось, они научили других людей; а мать совсем умерла; с тех пор люди на возрождаются на седьмой день, а совсем умирают; люди хотели убить виновных, но те убежали на гору, разожгли костер, забрались на панданус и оттуда на столбе дыма поднялись в небо, стали созвездием."
В эту группу также попадают романтические сюжеты позднего происхождения, которые обычно не предполагают наказания, но возможно изгнание героев из общества.
Во второй группе будут сюжеты, где один из героев попадает в отношения непреднамеренно - на основании обмана, например, или изнасилования. Обычно за этим следует наказание, которое касается всех героев.
Алеуты - "брат изнасиловал сестру, а она, когда он выходил из дома, перерезала жилы у него под коленями; утром родители сообщают дочери, что ее брат пошел на промысел, упал со скалы, перерезал сухожилия, умер; сестра разодрала спереди парку и пришла в общую юрту, где лежал брат; запела весело: «брат ты брат мой, ей вставай, вставай смотреть на ту, для которой ты лишался сна», подходя к телу брата и открывая голое тело; брат ожил, бросился ее обнимать; она выскочила вон из юрты, он – за нею; девушка бросилась с утеса в море, а за нею и брат; они вынырнули каланами и поплыли в море – один на восток, другой на запад."
В этой группе можно отдельно выделить приключенческие истории про Койота из мифологии американских индейцев. Его проделки иногда остаются безнаказанными.
Северные шошони - "дочери Койота танцуют, он сдувает на сторону их одежду, видит гениталии; притворяется, что идет воевать; разводит дымный огонь как сигнал, что ранен; одна, затем вторая дочь несет его на спине, он пытается совокупляться, они бросают его на землю; жена приносит домой, не обращает внимание на совокупление; Койот притворяется умирающим, женится на дочерях."
Не стоит думать, что инициатива принадлежит лишь мужчинам в подобных кровосмесительных отношениях. В качестве инициатора может быть и мать. Так, у арабов Африки есть сказка про мать, которая попыталась убить невестку, притворилась ею и забеременела от сына. Сын выгнал её, когда узнал о подмене.
Также в этой группе находятся сюжеты, которые в каталоге Берёзкина имеют название "Предотвращенный инцест (сестра и брат)/(дочь и отец)". Обычно в этих сюжетах мужчине приходится выбирать родственницу в брак по причине того, что она подходит по какому-нибудь признаку, навязанному со стороны - например, умирающая жена/мать просит жениться на девушке, которой подойдёт платье, кольцо, туфелька и т.д., а такой девушкой оказывается дочь/сестра. Девушка обычно (но не обязательно) просит достать ей три уникальных платья, а потом сбегает. Здесь интересно, что эти сюжеты распространены среди индоевропейских народов и арабов по большей части, а также некоторых их соседей. На карте это выглядит примерно так:
В пользу достаточной древности этой подгруппы сюжетов говорит тот факт, что не смотря на общий схожий сюжет, сюжетные завязки внутри сказок существенно отличаются друг от друга.
Третья группа сюжетов повествует об инцесте, который случается непреднамеренно для всех сторон. Обычно это происходит, когда один из героев вынужденно покидает семью, позже возвращается, не узнает родственника и вступает с ним в брак. Правда выясняется по какой-нибудь примете - например, шраму. Сюжеты заканчиваются обычно самоубийством и/или добровольным изгнанием.
Здесь мы смело можем вспоминать миф про Эдипа, который вернулся, не зная свою настоящую семью, убил отца и женился на матери, что принесло несчастья царству, ослепление самого Эдипа и смерть его жены/матери и взаимное убийство сыновьями.
Распространение сюжета с Эдипом среди европейских народов носит достаточно поздний характер, и скорее всего связан с распространением христианства - сказания практически совпадают друг с другом.
Вместо вывода.
Мифология в большинстве своём относится к близкородственным связям как к необходимости для возникновения первых богов и людей.
Сказки обычно декларируют негативное отношение к инцесту, через устрашение в виде последствий. Отдельно интересен набор сказок, распространённых у индоевропейских народов, где девушка уклоняется от кровосмесительного брака.
В следующий раз в рамках этой темы поговорим о том, что было в исторической действительности и почему. Ведь это ж-ж-жжж в культуре неспроста.













