Мифы о средневековой войне
10 постов
10 постов
3 поста
6 постов
8 постов
5 постов
7 постов
4 поста
3 поста
3 поста
4 поста
Недавняя статья про средневековые ранения породила несколько вопросов. Традиционная реакция на разбитые головы - «Где, блядь, шлемы?!» и не менее традиционная «ошибка выжившего», то бишь пресловутые смерти от инфекций и поражения мягких тканей, которых на костях не видно (нет).
Начнем со шлемов, если кто вдруг не читал прошлую статью, то поясню суть – анализ массы воинских (и не очень) захоронений дает нам довольно ясное понимание цели средневекового воина. Она состоит в том, чтобы любой ценой поразить голову, поскольку это самый надежный способ мгновенно вывести противника из боя, что не гарантирует даже смертельная рана в иные части тела. Логично предположить, что именно эта часть тела должна защищаться наилучшим образом, однако, травмы воинских черепов как будто бы говорят, что шлемы мало кто носил. Отчасти это верно, среди ополчения в принципе, были проблемы с одоспешенностью, что подтверждается, в том числе смотрами. Тем интереснее рассмотреть историю гибели двух королей, чьи косточки до нас дошли.
22 августа 1485 года на Босвортском поле (Лестешир Англия) сошлись войска короля Ричарда III Йорка и Герниха VII Тюдора. Спор о престоле должна была разрешить битва. Ричард поставил все на дерзкую атаку против своего противника, взяв с собой 1000 (или чуть больше) преданных воинов [1]. Ричард лично убил Уильяма Брэндона, знаменосца Генриха – это означает, что король находился в считанных метрах от своего врага. Следом пал Джон Чейн, которого описывают как человека выдающейся силы. Телохранители Генриха смогли нерушимый заслон создать между своим командующим и Ричардом III. Тот потерял лошадь, но продолжал прокладывать себе путь оружием, солдаты предложили королю лошадь, чтобы он мог сбежать, но тот попросил топор и корону. Ричард III пал в кольце врагов. 4 сентября 2012 на кладбище францисканского монастыря Грейфрайарс в Лестере были найдены его останки, которые проливают свет на то, как погиб король [2].
Ричард получил 11 травм, 9 из которых приходилось на голову и 2 на тело, но последние были вероятно нанесены уже после его смерти в момент осквернения. Что можно совершенно точно сказать, все травмы были явно нанесены человеку без шлема.
На челюсти виден порез от кинжала
В правую щеку короля ударили кинжалом с жестким клинком, который пробил кость
Весь череп сверху был испещрен царапинами и имел отверстие, характерной формы (оно наверху)
Эти травмы очень похожи на рондельный кинжал
Характер травм говорит, что либо Ричард стоял на коленях, опустив голову на грудь, либо он уже лежал на земле. Смертельный удар был нанесен либо острием меча, либо шипом древкового оружия.
Английский билл XVI века, но в целом его форма должна быть аналогичной и на момент битвы при Босворте (Королевский арсенал VII.919)
Также были зарубки на ребре и тазовой кости, они соответствуют информации о том, что после смерти его тело перекинули через лошадь (уже раздетого), в этот момент по нему могли ударить уже ножом.
Смерть второго монарха произошла раньше – в битве при Креси 1346 года.
Иоанн Богемскй и Карл IV Люксембургский, отец и сын сражались на стороне французского короля. Судьба их сложилась по-разному, будучи слеп Иоанн Люксембургский, стоял в окружении собственных рыцарей, спрашивая о ходе боя и своем сыне. Сражение к этому моменту все больше напоминало разгром, а где находится сын богемского короля его воины не знали, поэтому он обратился к ним с речью [3]:
Тогда отважный рыцарь обратился к своим людям с речью, исполненной великой доблести: «Господа! Вы — мои вассалы, друзья и соратники! Я вас прошу и горячо заклинаю провести меня в сегодняшней битве столь далеко вперед, чтобы я мог нанести врагу один удар мечом». Все, кто находился рядом с королем, желая ему почета, а себе известности, согласились на это. Ле-Монн де Базель и многие добрые рыцари из графства Люксембург которые были в ближайшей свите короля, не пожелали его оставить. Дабы исполнить свой долг и не потерять короля в гуще битвы, они связали вместе поводья всех своих лошадей, и поместили короля, своего сеньора, впереди, дабы лучше исполнить его желание. И так двинулись на врагов.
<…>
Там был и мессир Карл Богемский [сын Иоанна, который слепой король], который уже именовался и подписывался королем Германии и носил соответствующий герб. В очень строгом порядке он доехал до самого места битвы, но когда увидел, что дело идет плохо для французов, то отступил. Я не знаю, какой путь он для этого избрал. Его отец [Иоанн], добрый король, поступил иначе: заехав далеко вперед, он нанес по врагу несколько ударов мeчoм и сражался очень отважно. Так же сделали и все его сопровождающие. Они столь хорошо ему послужили и так глубоко вклинились в порядки англичан, что все там и остались — никто не вырвался. На следующий день их нашли на том месте: они лежали вокруг короля, своего сеньора, и все их кони были связаны между собой.
Что сказать, умели они умирать пафосно. В 1980 году чешский антрополог Эммануэль Влчек изучил тело Иоанна, выделив повреждения [4]. Одна колотая рана нанесена сзади в левое плечо, и я бы предположил, что мы имеем дело с ударом в сочленение доспехов, поскольку прием поразительно похож на рекомендации по бою с одоспешенным противников Зигмунда Рингека [5].
Не ясно, был ли он в доспехах, когда был нанесен этот удар, но притягательным выглядит вывод, что ударили в стык, где доспехов нет.
Другая рана похожа на удар кинжалом в левый глаз, видимо, она и привела к смерти.
Еще один порез на пятке, явно свидетельствует, что он лежал и был без доспехов.
Видимо, с короля срывали все ценное после смерти, часть травм свидетельствует о попытках срезать с пальцев кольца и три удара по правой руке, видимо, кому-то приглянулся меч, но после смерти пальцы намертво сомкнулись на рукояти:
Очередность травм не ясна, но, похоже, что в глаз ему ткнули мизерикордом через забрало, сзади ударить могли пикой или также подобраться со спины и ткнуть кинжалом. Напомню, король был слеп, как считает Влчек, из-за катаракты, поэтому подобраться было не сложно. После того, как его убили, похоже же, что с короля сняли доспехи и одежду, пытаясь снять кольца (большой палец оторван в суставе), вырвать меч. Есть резаные раны на левой пятке и локте, видимо, какие-то уже хаотичные порезы, когда его раздели и делили добычу.
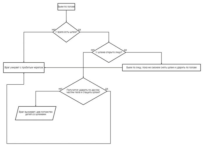
Что отличает этих двух королей от поражений скелетов, характерных для менее именитых воинов? Ничего. Если бы эти два тела были среди части скелетов массовых захоронений, то, скорее всего, исследователи даже не стали бы их выделять как особенные, ну разве что специфический порез на пятке Иоанна. Это же и говорит нам о том, как пробивались шлемы. Никак – даже травма черепа Ричарда, которая в теории могла быть нанесена ударным древковым оружием, чья судьба, согласно множеству статей, раскалывать доспехи, произошла в жизни короля, когда на нем уже не было шлема. Я сейчас работаю над большой обзорной статьей для воронежского клуба реконструкторов про извечную борьбу «меча и щита», вам спойлерну выводы – задача доспеха в большей степени не сделать воина неуязвимым (т.е. непробиваемым). Судя по всему, их роль сделать отдельные цели на теле воина невыгодными, хотя и теоретически пробиваемыми. Отсюда и характер травм, противники тратили силы не на то, чтобы молодецким ударом расколоть наголовье, а пытались поразить уколом открытые или плохо защищенные участки тела [6], дабы врагу стало настолько плохо, чтобы с него можно было стащить шлем и ебнуть по черепу. Вкратце блок-схема такая:
А что насчет ошибки выжившего?
Очевидно, что работая с костными останками, мы получаем ряд ограничений. Во-первых, увидеть мы можем только тех, кто получил травму, оставившую зарубку на костях. Во-вторых, только тех, кто умер и похоронен прямо там. Что почему-то приводит людей к странным выводам о том, что где-то по соседству лежит основная масса воинов, которых бактерии загрызли при отступлении. Ибо как мы помним из пространных рассуждений, умирали в средневековье по большей части от санитарных потерь (нет), за исключением малой части, кого рубанули мечом слишком сильно.
С травмами мягких тканей все довольно просто – ударить так, чтобы не зацепить ни одну кость и при этом убить человека, задача поистине для мастера меча. К примеру, удар в живот, хотя и является смертельным при средневековым уровне медицины, был непопулярен среди воинов. Отметить мы это можем по малому количеству зарубок на костях, которые мы можем соотнести с ближним боем, например, при Упсале – это всего 0.9 %
Основная часть травм с животом связана со стрелами, т.е. неприцельным огнем. Соответственно, если мы предполагаем, что какая-то значительная часть воинов получила удар в живот, и умерла после, такой прием должен фигурировать среди зарубок на тазовой кости или позвоночнике. В пылу боя никто не будет выверять силу так, чтобы вскрыть брюхо врагу, не зацепив ни одной косточки, как раз наоборот мы видим, популярность «чрезмерного насилия», когда травмы превосходят степень, требуемую для простого убийства. Не стоит видеть здесь лишние эмоции, в средневековом бою, пока остается малейший риск, что противник жив, никакое насилие не будет излишним – это в лучшем случае, оценка опасности врага, но не обязательно следствие ярости.
Удары по горлу также должны были приводить к смерти без теоретического цепляния костей, практическая сторона здесь такая же, мы видим их по зарубкам на позвонках. Что мы и зафиксировали у одного несчастного в битве при Таутоне [8]. Тем не менее, умершие без зарубок на костях встречаются, так при Таутоне из 43 скелетов на 13 не удалось обнаружить никаких травм, а значит, они могли умереть от кровопотери или иных повреждений мягких тканей. Увы, отсутствие контекста, также не дает нам понимания обстоятельств смерти, умерли ли они в ходе боя или сдались и их казнили, способом, не оставляющим следов на костях. Например, если они сдались в плен, то стандартным способом казни в средневековье было повешение. Оно с одной стороны, может оставить следы в виде «перелома палача», ну в фильмах может видели, как повешенные там в петле вниз летят под открывшийся пол на эшафоте и так хрясь [10]… И висят. Вот считалось, что оно гуманно, потому что сразу кости ломает и все. С другой стороны, в полевых условиях их просто развешивали по окрестным деревьям.
К счастью, такая картина встречается нечасто, и древние воины все-таки старались оставить нам следы, хренача от души.
Другой вопрос, который висит в воздухе – это выживаемость после ранений. Традиционно средневековью (точнее вообще всей истории, где воевали мечами, именуя ее широким термином «тогда») приписывается огромная смертность от антисанитарии и дремучего уровня медицины, который убивает пациента надежнее вражеской дубины. По большей части, такие выводы следуют просто из серии рассуждений (что говорят на этот счет исследования, я напишу ниже). Для начала бахнем хорошенького медицинского ада, прямо из средневековья. Обычно дремучие представления средневековых медиков восходят к популярному рассказу Усамы-ибн-Мункыза [9]
«Властитель аль-Мунайтыры написал письмо моему дяде, прося прислать врача, чтобы вылечить нескольких больных его товарищей. Дядя прислал к нему врача-христианина, которого звали Сабит. Не прошло и двадцати дней, как он вернулся обратно.
«Как ты скоро вылечил больных», – сказали мы ему. «Они привели ко мне рыцаря, – рассказывал нам врач, – на ноге у которого образовался нарыв, и женщину, больную сухоткой. Я положил рыцарю маленькую припарку, и его нарыв вскрылся и стал заживать, а женщину я велел разогреть и увлажнить ее состав. К этим больным пришел франкский врач и сказал: «Этот мусульманин ничего не понимает в лечении. Что тебе приятнее, – спросил он рыцаря, – жить с одной ногой или умереть с обеими?» – «Я хочу жить с одной ногой», – отвечал рыцарь.
«Приведите мне сильного рыцаря, – сказал врач, и принесите острый топор». Рыцарь явился с топором, и я присутствовал при этом. Врач положил ногу больного на бревно и сказал рыцарю: «Ударь по его ноге топором и отруби ее одним ударом». Рыцарь нанес [210] удар на моих глазах, но не отрубил ноги; тогда ударил ее второй раз, мозг из костей ноги вытек, и больной тотчас же умер. Тогда врач взглянул на женщину и сказал: «В голове этой женщины дьявол, который влюбился в нее. Обрейте ей голову». Женщину обрили, и она снова стала есть обычную пищу франков – чеснок и горчицу. Ее сухотка усилилась, и врач говорил: «Дьявол вошел ей в голову». Он схватил бритву, надрезал ей кожу на голове крестом и сорвал ее с середины головы настолько, что стали видны черепные кости. Затем он натер ей голову солью, и она тут же умерла. Я спросил их: «Нужен ли я вам еще?» И они сказали: «Нет», и тогда я ушел, узнав об их врачевании кое-что такое, чего не знал раньше»
Другой вопрос, что старина Усама, будучи арабским воинов XII века не особо сильно любил крестоносцев, поэтому в отношении «франков» в выражениях не стеснялся. Не то, чтобы я ставил под сомнение эту историю, просто не написать про нее он не мог. Но далее Усама рассказывает и о другом:
Был я свидетелем и противоположного этому в отношении врачевания. У франкского короля был казначей из рыцарей по имени Барнад, да проклянет его Аллах, один из самых проклятых и отвратительных франков. Лошадь лягнула его в ногу, и с ногой приключилась какая-то болезнь; на ней образовались раны в четырнадцати местах, и как только рана закрывалась в одном месте, она открывалась в другом. Я молил Аллаха, чтобы он погиб, но к нему пришел франкский врач, который снял с его ноги пластыри и стал обмывать ее крепким уксусом. Его раны затянулись, больной выздоровел и поднялся, подобный дьяволу.
Еще удивительный пример их врачевания. У нас в Шейзаре был ремесленник по имени Абу-ль-Фатх. У его сына образовалась на шее свинка, и каждый раз, когда болячка проходила в одном месте, она открывалась в другом. Абу-ль-Фатх поехал в Антиохию по какому-то делу и взял сына с собой. Один франк, увидев его, спросил о нем, и Абу-ль-Фатх ответил: «Это мой сын». – «Поклянись мне твоей верой, – сказал ему франк, – что, если я опишу тебе лекарство, которое вылечит его, ты не будешь брать ни с кого платы за лечение этим лекарством. В таком случае я укажу тебе лекарство, которое его вылечит». Абу-ль-Фатх поклялся, и рыцарь сказал ему: «Возьми нетолченого ушнана, сожги его, смешай с прованским маслом и крепким уксусом и смазывай этой смесью твоего сына, пока она не разъест болячку. Затем возьми пережженного олова, прибавь к нему жира и также помажь им болячки. Это лекарство вылечит твоего сына». Абу-ль-Фатх намазал своего сына этим составом, и тот выздоровел. Раны затянулись, и он стал таким же здоровым, как и прежде. Я советовал применять это лекарство всякому, кто заболевал такой болезнью. Оно приносило пользу, и страдания больных прекращались.
Куда более серьезной проблемой могло стать отношение к гною, довольно долго средневековые медики рассматривали нагноение раны как часть процедуры излечения [11]. В 1514 году была опубликована работа «Practica в Arte Chirurgica Copiosa» итальянским хирургом Джованни да Виго, который предлагал заливать огнестрельные ранения кипящим маслом и прижигать каленым железом. Пожалуй, рыцарь, которого прострелили из мушкета, а потом прижгли рану кипящим маслом, мог примерно понять, что я чувствую, купив акции Газпрома по 180.
И если вы думаете, что я собрал эти примеры дабы показать, что они там были отсталые коновалы, то все строго наоборот. Медицинский опыт средневековья был эмпирическим, поэтому он и включал в себя такие заблуждения, однако, то, что они могли оставаться долго в строю, говорило лишь о том, что человеческое тело прощало им такие ошибки в достаточной степени, чтобы они не замечали проблем с нагноением. В действительности, же хирургия находилась на высоком уровне, в том числе и благодаря контактами с мусульманским миром и богатом античном наследии. Как по мне, хирурги были наиболее адекватны в силу специфики работы в поле, в источниках содержатся сведения об уходе за ранами, за исключением странной толерантности к гною, они вполне разумны – удаление костей, омертвевших тканей, промывка раны и пр. Есть даже весьма оригинальные способы удаления детрита (омертвевших тканей) за авторством Анри де Мондевиля с помощью тетивы арбалета [12]. Выглядело это примерно так
Но самым ключевым источником здесь служат данные все тех же массовых захоронений. Я не касался подробно этим нюансов, но в каждой из исследованных битв, на скелетах было найдено огромное количество заживших прижизненных травм. Воины, погибшие в битве при Алджубарроте, имели прижизненных заживших травм больше, чем они получили в последнем бою [13]. Причем травмы были серьезные – у одного воина, например, не было руки. Ему ее отсекли в предыдущих битвах, она зажила, и пошел воевать дальше. И это не какая-то особая ситуация, все захоронения, которые я упоминал в прошлый раз, содержали воинов с зажившими травмами прошлых времен. Это, кстати, один из ориентиров, говорящих в пользу именно боевого столкновения, то что участники имеют зажившие травмы. Да и в целом, нарративные источники говорят о том, что даже после тяжелых травм предполагалось, что человек выживет, например, есть список различных санкций за нанесение телесных повреждений [15]. И скажем так, некоторые травмы описаны так, что судить там надо было бы в теории уже за убийство, однако, предполагается, что потерпевший выживет, будучи несколько обезображенным.
Тридцать черепов, исследованных на средневековых кладбищах Германии VI-VIII веков, 30 имеют травмы, нанесенные оружием, из которых 23 вполне себе хорошо зажили, т.е. выживаемость составили 75 % [14]. Следы инфекции мы тоже отследить по костям, хотя искать надо естественно уже на кладбищах, а не захоронениях после битвы. В упомянутых кладбищах Германии, признаки инфекции имели 12 % повреждений (10 % черепов, кстати, лечили трепанацией). Упомянутый боец из прошлой статьи из Сербского городища Лепенски-Вир тоже слег от инфекции. На туринском кладбище в Италии, один человек (датировка 1491-1498) получил травму головы (размеры оцените ниже), которая однако, не привела к смерти, ее залечили [17]. Она даже начала заживать, но человека свалила инфекция.
Что интересно, врачебная помощь не обязательна нужна была для выздоровления, так на кладбище Святой Маргарет в Норидже, которое использовалось с 1245 по 1468 хоронили преступников и отбросы общества (там удобно - рядом виселица) [14]. Однако, большая часть травм на скелетах были зажившими, причем как видно по переломам, их никто не пытался врачевать, как срослось, так и ладно. В отличие, например, от кладбища Святой Елены Йорка (1100-1550), где переломы заботливо фиксировали шиной. Но без обезбола - это могли быть непередаваемые ощущения, так на кладбище XII-XIII века в Йорке (jewbury) нашли человека, которому удар мечом по голове лечили хирургически - сначала лезвием сняли часть скальпа вокруг раны, чтобы лучше осмотреть травму, потом удалили обломки костей [14].
Интересные повреждения были на черепах крестоносцев из крепости Цафт (сейчас Израиль), двое из трех исследованных имеют зажившие повреждения [16]. Что характерно обоим в макушку прилетела стрела. Один получил травму от стрелы сверху, которая зажила, спустя некоторое время в голову ему прилетел уже меч, причем после этого он еще несколько недель или месяцев прожил. Хотя вспомнил я это захоронение, потому что один боец там также словил коварную инфекцию - он был болен сифилисом. Да, до Колумба.
Подытожим
Судя по всему, прорываться сквозь шлем к голове противника очень не любили. Старались его лишить (при наличии) сначала, потом проломить череп
Ошибка умершего есть и травмы мягких тканей мы не видим, от нее никуда не деться. Остается радоваться, что она занимает меньшую часть в травмах (до трети) – предки старались обогатить науку и рубануть так, чтобы дошло до кости. Потому что не хотели обогатить нашу науку собой.
Предки были на редкость живучи и их не брала даже средневековая медицина
Примечания
1. Ross C. Richard III. – Yale University Press, 2011. - August 1485 !!! НЕ ЗАБЫТЬ ПОСТАВИТЬ СТРАНИЦУ ПЕРЕД ПУБЛИКАЦИЕЙ БЛЕАТЬ !!!
2. Appleby J. et al. Perimortem trauma in King Richard III: a skeletal analysis //The Lancet. – 2015. – Т. 385. – №. 9964. – С. 253-259
3. Фруассар, Ж. Хроники. 1340-1350 / Пер. и примеч. М. В. Аникиева.— СПб.:Издательство РХГА; Ювента, 2012. — 856 с., ил. С. 511-512
4. Vlček E. Jak zemřeli: významné osobnosti českých dějin z pohledu antropologie a lékařství. – Academia, 1993. P. 97-104
5. Kellett R. E. 5 “… Vnnd schüß im vnder dem schwert den ort lang ein zů der brust”: The Placement and Consequences of Sword-blows in Sigmund Ringeck’s Fifteenth-Century Fencing Manual //Wounds and Wound Repair in Medieval Culture. – Brill, 2015. – С. 128-150.
6. Clements J. Swords against armour //Medieval Warfare. – 2011. – Т. 1. – №. 1. – С. 48-52.
7. Geldof M. R. 2 “And to describe the shapes of the dead”: Making Sense of the Archaeology of Armed Violence //Wounds and wound repair in medieval culture. – Brill, 2015. – С. 57-80.
8. Holst M., Sutherland T. Towton revisited: analysis of the human remains from the Battle of Towton 1461 //Schlachtfeld und Massengrab: Spektren Interdisziplinärer Auswertung von Orten der Gewalt. – 2014. – P. 125.
9. Усама-ибн-Мункыз. «Книга назиданий», Нравы франков
10. James R., Nasmyth-Jones R. The occurrence of cervical fractures in victims of judicial hanging //Forensic science international. – 1992. – Т. 54. – №. 1. – С. 81-91.
11. MacInnes I. A. 4 Heads, Shoulders, Knees and Toes: Injury and Death in Anglo-Scottish Combat, c. 1296–c. 1403 //Wounds and Wound Repair in Medieval Culture. – Brill, 2015. – С. 102-127.
12. Woosnam-Savage R. C., DeVries K. 1 Battle Trauma in Medieval Warfare: Wounds, Weapons and Armor //Wounds and wound repair in medieval culture. – Brill, 2015. – С. 27-56.
13. Cunha E., Silva A. M. War lesions from the famous Portuguese medieval battle of Aljubarrota //International Journal of Osteoarchaeology. – 1997. – Т. 7. – №. 6. – С. 595-599.
14. Mitchell P. D. Medicine in the Crusades: Warfare, wounds and the medieval surgeon. – Cambridge University Press, 2004. P. 108-124
15. DeVries K., Tracy L. Visible Prowess?: Reading Men’s Head and Face Wounds in Early Medieval Europe to 1000 CE //Wounds and wound repair in medieval culture. – 2015.
16. Mitchell P. D. The palaeopathology of skulls recovered from a medieval cave cemetery near Safed, Israel (thirteenth to seventeenth century) //Levant. – 2004. – Т. 36. – №. 1. – С. 243-250.
17. Giuffra V. et al. Weapon‐related cranial lesions from medieval and renaissance Turin, Italy //International Journal of Osteoarchaeology. – 2015. – Т. 25. – №. 5. – С. 690-700.
Когда-то давно эта статья выстрелила у меня на пикабу, сейчас же я переработал и расширил ее для волны ремейков.
Мы обычно смотрим на древние сражения сверху – правый фланг атакует левый, в центре король возглавляет строй… Красивые прямоугольники на картинки, где стрелочками показано кто и где на кого напал, но что творилось непосредственно в месте столкновения солдат? В рамках этой популярной статьи хочу рассказать про ранения и те способы, которыми они наносились. Современные методы криминалистической экспертизы позволяют понять по зарубкам на костях, как был нанесен удар, с какой стороны, можно восстановить даже очередность атак, поняв картину боя.
Наиболее известной битвой в этом смысле является сражение при Висбю (1361) между готландским ополчением и датскими войсками. Примечательной она является из-за найденного массового захоронения воинов, которое смогли соотнести с самим сражением. Это наиболее крупное захоронение на сегодня, включающее в себя около 1185 трупов (есть еще одна не раскопанная братская могила, предположительно на 400 плюс-минус человек). Проблема этого захоронения в его массовости и доступности информации – множество видео (включая Клима Жукова), научпоп статьи и фотография черепушки в кольчужном капюшоне.
Проблема Висбю в том, что оно отражает специфику конкретной битвы и распределение травм, хотя и бьется с другими захоронениями, но не то, чтобы «типично». Поэтому его мы рассмотрим в контексте иных - сражение при Таутоне (1461), стычка в Страстную пятницу (1520), битва при Алджубарроте (1381), могилы отдельных воинов, захоронения защитников разных замков в Европе в XV-XVII веках, кости крестоносцев, павших в боях с войсками Саладина в Вадум-Якоб в XII веке и похороненных в Сидоне в XIII веке и еще много всего.
Начнем с Висбю, я не буду подробно останавливаться собственно на предыстории сражения, нас в большей степени интересуют полученные в ней ранения [1]. Результат печальный для готландских ополченцев (среди них были инвалиды и старики) – их просто вырезали и побросали в братскую могилу. Причем, местами прямо в доспехах, а для средневековья это картина прямо скажем нетипичная (обычно с поле боя выносили все железное). Доспехи нас пока не интересуют, а вот на ранения посмотрим, вот собственно статистика травм по всем найденным скелетам:
Как можно видеть, основная цель воина – ноги, хотя я хотел бы подчеркнуть, что это картина боя характерная именно для Висбю, другие захоронения показывают несколько иное распределение ударов. Итак, большинство ударов пришлось в левую ногу, чтобы понять, как это выглядело вживую нужно посмотреть на боевую стойку солдата вооруженного мечом и щитом:
Как отмечает Джон Клементс, защита ноги, представляет собой крайне сложную задачу - противник может сделать ложный выпад в голову, что заставит поднять щит, прикрывая лицо, после чего перейдет в атаку по ногам.
На втором месте, как ни странно, находится правая нога – Ингельмарк связывает это с тем, что противник мог продолжить удар, рубанув по левой голени. Кроме того, часть травм приходится на внешнюю сторону, что позволяет говорить о том, что некоторые воины были на коне - всадник старается наоборот подъехать справа, чтобы ударить мечом, и в это время открыт для контратаки. Следующая часть тела, которая пострадала – это голова, причем с левой стороны. Как отмечает Бойлстон это обусловлено тем, что большинство воинов были правшами, соответственно удар наносился справа налево [3]. В наименьшей степени затронуты руки, а торс и вовсе невредим – это мы еще обсудим в выводах, когда посмотрим на другие сражения. Итак, получается наглядная картина боя – первый удар воины направляли в голень левой ноги противника (возможно предварительно совершив ложный выпад в голову), если он был удачен, то несчастный получал тяжелую травму и не мог продолжать поединок. Далее следовало добивание ударом в голову, продемонстрируем это на примере реконструкции судьбы воина из могилы под Цистерианским Аббатством Cara Insula на Ютланде. Поздоровайтесь с ним:
Точно датировать время смерти воина сложно, авторы исследования дают диапазон 1250-1350 годы [4]. Ему было от 25 до 30 лет, рост составлял 162,7 см (+/- 4,31 см) – парень был несколько ниже, чем готландские ополченцы, средний рост которых колебался около 168 см. Вот собственно места повреждений конечностей нашего героя:
Наиболее серьезные удары пришлись по ногам, плюс есть порезы на левом предплечье. После того, как он получил серьезные травмы ног, его добили несколькими сильными ударами в голову:
А вот собственно и реконструкция боя
Вернемся к Висбю – помимо собственно травм нанесенных в ближнем бою, есть также ранения полученные выстрелами из арбалетов. Причем, как отмечает Ингельмарк, нередко били в упор, от чего стрела могла пробить череп насквозь. Возможно, отряды стрелков были перемешаны с тяжелой пехотой или находились рядом, выцеливая зазевавшихся.
Фруассар описывает любопытный случай, который произошел под стенами Норвича в 1381 году. Проповедник Джон Бол в какой-то момент времени заметил, что положение крестьян в стране очень похоже на рабство и вообще несправедливо, в то время как все люди равны. Джон пришел к выводу, что неплохо было бы богатства справедливо распределить между всеми жителями Англии. Как Вы понимаете, в эпоху развитого феодализма идеи коммунизма знатью были приняты без восторга и проповедника от греха подальше закрыли в темнице. Отсидев срок, тот не образумился и понес в массы идеи всеобщего равенства и братства. Вот собственно со знаменем коммунизма и еще сорока тысячами сподвижниками из числа крестьян они и отправились в Лондон. Возле Норвича новоявленные большевики повстречали рыцаря Роберта Сэйла, коему сделали предложение возглавить пожар революции. Доблестный рыцарь дал ответ, в котором приличными были лишь предлоги (досточтимый сэр стал рыцарем не по праву рождения, а в силу ратных подвигов, поэтому в совершенстве владел лексиконом простого народа). Народ посыла не оценил и полез в драку, да и лошадь как назло сбежала. Тут-то рыцарь и продемонстрировал, что умел – Фруассар красочно описывает, как Роберт меткими ударами порубил плебсу руки и ноги (а некоторым и голову). Нет, чуда не случилось, в конечном счете, рыцаря свалили и разорвали на части. И да, вся эта история была нужна, чтобы упомянуть схожесть техники Роберта и ранений при Висбю. Но какая статья без хорошей истории?
Битва при Таутоне
Знаменитое кровопролитное сражение войны Алой и Белой розы 1461 г. - по разным оценкам в битве погибло от 13000 до 38000 человек с обеих сторон. Есть и небольшое захоронение на поле битвы, которое позволяет понять, что же происходило непосредственно с самими солдатами в бою [5].
Хотя по общим тенденциям, распределение ран и похоже на Висбю, есть и различия. Все также страдает голова и руки/ноги, в то время как торс вообще не затронут. Из общего количества травм 72 % приходится на голову и 28 % распределены по конечностям. Из 28 найденных черепов (вообще 29, но один был слишком сильно поврежден) 96 % (!) имеют травмы. Знаете, сколько ударов пришлось на эти 27 черепов? Сто тринадцать, примерно по 4 удара на каждого погибшего, причем треть приходится на левую сторону черепа, треть на лицо и только треть на затылок. Это весьма показательно и свидетельствует о том, что бой был ожесточенным и шел лицом к лицу. Кроме того, треть черепов имеют следы прошлых и заживших боевых травм. По всей видимости, мы имеем дело преимущественно с профессиональными воинами, которые вели ожесточенный бой.
Чем били
Преимущественно рубящее оружие (мечи, возможно, топоры) – 65 %, еще 25 % нанесены тупым оружием (булавы, молоты и пр.), 10 % приходится на колющее оружие (здесь не только стрелы, но и, например шипы на боевых молотах).
Распределение травм черепа по типам оружия
Это говорит о том, что воинов ловили на контратаке, нанося удар по его правой руки, в которой был сжат меч.
Повышенное внимание Шеннон Новак уделила скелету за номером 25 – это мужчина в возрасте 26-35 лет, который уже ранее был травмирован в бою, на черепе есть след зажившей раны. Скорее всего, он был опытным воином, о чем свидетельствует как старая рана, так и реакция врагов на него. Он получил 5 (!) ударов в голову, которые не были смертельными, причем возможно, что те (или тот), кто нанес три из них, смерть своего обидчика могли и не увидеть. Прикрыть спину, этому воину, видимо, уже некому было, и он получил смертельный удар в затылок, что привело к летальному повреждению мозга. Шеннон отмечает, что после этого воина, скорее всего, перевернули на спину (от удара он должен был упасть вперед лицом), причем переворачивали с помощью меча, от чего осталась еще одна зарубка. И наконец, последний удар раскроил голову воину практически пополам – от левого глаза, до правого резца, чтобы восстановить всю картину боя исследователям пришлось собирать череп буквально по частям.
Сражение в Страстную Пятницу и захоронение возле города Упсала
Это захоронение близ замка Упсала исследователи соотносят с битвой в Страстную пятницу 6 апреля 1520 года [6]. Сражение состоялось между шведскими войсками, состоящими преимущественно из крестьянского ополчения и датскими наемниками, явно более опытными в части военного искусства. Как это часто бывает, ополчение ничего не смогло противопоставить профессионалам, и шведские крестьяне были перебиты. Всего в братской могиле было обнаружено не менее 60 человек, в возрасте от 24 до 35 лет, кстати, довольно высоких – средний рост составляет 174,5 см. Абсолютное большинство (89 %) травм приходится на голову, причем распределение их довольно любопытно.
Сражение при Упсале как раз демонстрирует то, что оказывает сильнейшее влияние на ход битвы. То, что мы не видим в фильмах, о чем редко пишут. Страх. Далеко не всегда битва представляла собой лихую рубку лицом к лицу, нередко целые отряды обращались в бегство, просто увидев врага. Большая часть ранений в битве при Упсале была нанесена сзади по голове, возможно во время преследования. Но что интересно, тело воина все также оставалось невредимым – основной целью, как и в других битвах, была голова.
Ну что? Коротенькая история про травмы головы, чтобы отдохнуть от черепков? Датский летописец, живший в конце XII начале XIII веков, Саксон Грамматик изложил несколько саг, упоминающих любопытные подробности поединков (Деяние Данов, 2.6.10). Так на свадьбе некоего Агнера, друзья жениха забавлялись, кидая кости и на беду попали в Бьярку, который свернул шею мазиле. Агнер весьма опечалился и вызвал Бьярко на бой. В ходе дуэли сначала Агнер бахнул по шлему Бьярко, но железка и череп сдюжили. Потом поменялись местами, и Бьярко разрубил противника напополам, посек нескольких недовольных, а через некоторое время и вовсе взял в жены суженую Агнера. Ненуачо?
Отдохнули? Берем лопаты и едем в Португалию.
Битва при Алджубарроте
Это сражение произошло в 1385 году между кастильскими и португальскими войсками. Найденное массовое захоронение исследователи, которое отнесено к этой битве [7,8]. Всего найдено не менее 400 трупов, средний рост который составлял около 166 см, чуть меньше, чем при Висбю, Таутоне и Упсале.
В принципе, по характеру повреждений эта битва ближе всего к Висбю – больше 60 % пришлось на ноги и около 18 % являются травмами черепа. Есть впрочем, и различия при Алджубарроте били преимущественно в бедра, причем тупым оружием – в ход шли молоты, чеканы и палицы. Вероятно, в этом бою противники старались сломать врагу бедро, а потом добить ударом в голову. Распределение ударов по костям приводится ниже:
На этом моменте в прошлый раз я закончил статью, но… Вы же не устали? Копнем еще черепков?
Могилы крестоносцев
Замок Вадум Яакоб (современное название «Атерет») находился на территории королевства крестоносцев после завоевания Иерусалима в 1099 году. Замок начали строить для защиты переправы через реку Иордан («Брод Иакова») в октябре 1178 года, часть работ была завершена в апреле 1179. Для защиты стройки был оставлен внушительный гарнизон из 80 рыцарей-тамплиеров, 750 пехотинцев, но тут вмешался Саладин. В августе 1179 он взял штурмом замок, перебив часть защитников – кого-то согласно источникам бросили в цистерну, а кого-то в горящие здания. Цистерну так и не нашли, а вот трупы гарнизона под слоем пепла, были исследованы археологами - пять скелетов рассказывают краткую историю защиты замка [9]. Среди останков были найдены предметы, свидетельствующие о повышенном содержании железа в организме, вот так они выглядели
У одного воина (возраст 30-40 лет) стрела была обнаружена тазу (слева от мочевого пузыря), другой (20-30 лет) получил ее в плечо, но до кости она не дошла. Третий мужчина (30-40 лет) поймал три стрелы, вошедшие в район шейных позвонков, ему досталось больше всех. Левая рука была полностью отсечена чуть выше локтя (ее он лишился даже до того, как попал в здание). Кроме того, он получил тяжелую травму лица – удар прошел через левую щеку (бил правша) фактически разрубив челюсть надвое. Второй удар мечом пришелся на череп, войдя в мозг и разрубив голову напополам. Еще один воин имел всего одну травму от клинка на плече, но не глубокую. Последний крестоносец травм на костях вообще не имел и умер, видимо, от травм мягких тканей.
По итогу, картина контрастирует с более поздними захоронениями, во-первых, солдат явно засыпали стрелами, что гармонирует с тактикой армии Саладина, во-вторых, интересно расположение двух травм по рукам. Одна была полностью отсечена там, где должна была заканчиваться типичная кольчуга, другая же травма на плече могла быть компенсирована доспехом. Все удары воины получили «в лицо» (в прочих массовых захоронениях изрядное количество приходится на спину и затылок бегущих) – это были профессионалы, сражавшиеся до конца.
Продолжим изучать святую землю.
Сидон
В XIII веке Сидон был важным портовым узлом крестоносцев на юге современного Ливана. В 1253 г. и 1260 г. он подвергся нападениям со стороны мамлюкского султаната и монголов, соответственно. Раскопки недалеко от замка Святого Людовика обнаружили два захоронения с 25 мужскими скелетами [10].
Большая часть ран свидетельствует не столько о бое, сколько о резне. Некоторые скелеты демонстрировали зажившие раны, свидетельствующие о боевой профессии носителя, однако, в отличие от солдат из Вадум Яакоб здесь сражение, если и было, то скоротечным и быстрым психологическим сломом. Часть скелетов имеют травмы на руках – видимо, они закрывались от ударов. Большая часть поражений сконцентрирована на верхней части скелетов, их рубили всадники сверху. Обратите внимание на большую концентрацию полос на шейных позвонках – это следы казни с отсечением головы. Оружие присутствовало во всех вариациях, из любопытного я пометил удар острием с дробящим эффектом – это характерно для булавы с шипами. Острие шипа сначала входило в тело, следом булава дробила кость.
Еще пара-тройка могилок и будем подводить итоги?
Восточная Европа XVI-XVII век
Перенесемся в район Бухареста конца XVI века Михай Храбрый, князь Валахии вступил в переговоры с коллегами из Трансильвании и Молдавии, дабы покончить с зависимостью от Османской Турции. Миша был не только Храбрым, но и Хитрожопым, поэтому под шумок европейской перемоги, в 1594 г. перебил турецких кредиторов в Бухаресте, на чьи займы неплохо себя ощущал. Османы юмора не оценили и пошли разбираться, результаты чего, видимо, и раскопали [12]. В 35 метрах от кладбища храма Святого Саввы нашлась могила с тремя мужчинами, которые суммарно получили 24 удара.
Помимо непосредственно боевых травм, эти ребята и при жизни нахватали переломов (все они сведены на картинку выше). Непосредственно травм от оружия – 24.
Первый мужчина получил два удара по голове, что характерно одна травма была нанесена, вероятно, булавой (lesion 2), другая клинком (lesion 2). Прочие травмы на скелете были прижизненными.
Второму не повезло сильнее – 18 (!) травм. В правом ребре наконечник стрелы, на локтевом суставе с той же стороны зарубка от клинка, похожая на перехват при контратаке. Мушкетная пуля в шейном позвонке и рядом след от удара мечом. Череп изрублен в кашу, в нескольких местах. В общем, денек не задался.
Термин lesion я не перевожу, чтобы было легче ориентироваться на схеме выше
Скелет 2: lesion 6, травма мечом, проходящая через носовую кость, левую скулу кость и верхнюю челюсть (А); lesion 11, травма мечом 3-го шейного позвонка (Б); lesion 13, шестое правое ребро с наконечником стрелы (В); lesion 12, 4-е мушкетная пуля в позвонке
Вкратце, этот воин должен был выглядеть так
Третий мужчина, которому проломили голову и обезглавили, считай, легко отделался. Если подытожить, нападавших было от 3-5 человек, скорее 5 или даже больше, учитывая разнообразие оружия – булава, два типа сабель, лук и мушкет. Кроме того, повреждения пересекаются, т.е. это не один боец доставал из инвентаря разное оружие быстрым доступом, а одновременно нападали с нескольких сторон.
Захоронения XVII века, например, могила воинов погибших при Лютцене (1632) уже демонстрируют многочисленные травмы на корпусе, что можно связать с постепенным отказом от доспехов в силу развития огнестрела [13]. Но захоронения Тридцатилетней войны уже не так интересны – по ним уже видно, что первую скрипку играет огнестрельное оружие, чуть ли не половина скелетов прострелена.
Кратенько последняя черепушка XV века из Сербии и идем к выводам [14].
Выделяет ее то, что умер он не от травмы топором, а судя по пористому характеру вокруг раны, от инфекции спустя несколько месяцев.
Подводя итоги
Есть любопытная тенденция для всех захоронений – большинство травм приходится на голову, даже те, которые мы не можем сопоставить с какой-то битвой [17, 18]. Исключение составляет разве что скелеты с кладбища Fishergate, которые имеют большой процент травм на ребрах и грудной клетке [2]. Висбю тут несколько выбивается, но в остальном картина боя понятная. В фильмах мы часто видим, как воин наносит смертельный удар, протыкая оппонента мечом (тот еще обычно пучит глаза на противника), в действительности же сердце было малоинтересно древним бойцам. Что иронично, в кино стрелять любят в голову, а протыкать тело, но сравнивая захоронения XVIII-XIX и XV веков наблюдалась обратная картина [21].
Основная цель голова, причем вне зависимости от оружия – палица или меч. Дробящее оружие, к слову сказать, с одной стороны встречается во множестве захоронений, но в процентном отношении радикально уступает клинковому. Как будто на каждую катку берут дуболома с булавой, но одного достаточно.
Тело по очевидной причине было невыгодной целью – щит, ребра, внутренние органы, все это не гарантировало мгновенный вывод бойца из строя. Тем более, тот получив смертельную травму, мог задаться целью, забрать обидчика с собой, уже не глядя на свои раны.
Но возникает другой вопрос, на который все исследователи отвечают по-разному, ГДЕ ШЛЕМЫ?!
С одной стороны, мы часто видим на картинках воинов во впечатляющих шлемах в любой из рассмотренных эпох. Проблема в том, что это шлемы всадников, которые действительно были максимальное закрытыми, что невольно породило ошибочное представление, что чем больше железа, тем «лучше» доспех.




Типы шлемов у всадников по векам
Скелеты из исследованных захоронений погибли в пешем бою по большей части, а у пехотинцев совсем иные принципы. Они использовали открытые шлемы, например, один из самых лучших доспехов с точки зрения металлографии
Среднеуглеродистая сталь (0,5 %) с малым количеством шлаковых включений, шлем имеет твердость 415 HV по Виккерсу, левый наруч 517 HV, а один из тассетов 200 HV.
Броня XVI века одного из самых видных офицеров ландскнехтов Карла V, полевой доспех Конрада фон Бемельберга, изготовлен Вольфгангом Гроссшеделем, лицо открыто. Более старые шлемы типа шапель-де-фер не просто так называют «фамым лутфым флемом»
Возвращаясь к битве при Таутоне, можно вспомнить, что сначала воин получил несколько ударов в лицо, а потом его переворачивали мечом, от чего на черепе осталась зарубка, возможно, она указывает на последствия срывания шлема. Весьма вероятно, что удары в лицо имели цель вывести из строя воина, после чего снять с него шлем (мечом, ногами, как угодно в суматохе боя) и нанести финальный удар по черепу.
Но это профессиональный воин, насколько мы можем судить по зажившим ранам, большая же часть пехотинцев была образована из среды ополчения. Или попросту это были обычные мирные жители, которые сами себя снаряжали. И вот тут уже начинаются проблемы, я в своей статье касался вооружения ополченцев Невшателя (1470 года) и Монбельяра (1474). У первых, несмотря на то, что это были горожане, да и сам город богаче соседей, шлемов не имело больше половины военнообязанных. В Монбельяре статистика гуляет по смотрам очень сильно, включая как периоды серьезной ошлемезации в 1474 больше 80 % его имели, из которых 65 % приходится на кольчужные капюшоны (это вот та грустная черепушка на заглавном фото) и 15 % на салады.
Но другие периоды могли куда сильнее «гулять», сельские ополчения демонстрировали разлет 20-80 % шлемов. Например, на смотре 1480 спустя всего шесть лет после прошлого рекордного, показатели были куда скромнее всего 23 % с защитой головы. Городское ополчение было более однородно и стабильно обеспечивало 55-64 % [15].
В одном бургундском ордонансе шлем вообще не был обязателен для пикинеров в XV веке [16].
По таким разрозненным данным сложно дать общую цифру, но, похоже, что золотое сечение в виде половины ополченцев без шлемов давало хороший вклад в то, что могилы завалены пробитыми черепами.
Могли ли шлемы пробиваться? Ну, скажем, металлография ранних «шапелей» из эстонского музея XIII века дает печальные 150-190 единиц твердости по Виккерсу [19]. Это мягче мечей того времени, но травму вследствие пробития я поставлю под большой вопрос.
Стоит также учитывать тотальную бедность пехотинцев XV века, те же ландскнехты вообще изначально представляли собой нищий сброд, неудивительно, что по дырявым черепушкам немцев, погибших при Дорнахе нынче диссертации пишут [19]. Потерпите)))
Битва при Дорнахе 1499 г.
Финальное сражение Швабской войны в ходе которой силы Швейцарской Конфедерации разгромили объединенные войска Священной Римской Империи, в очередной раз подтвердив свою независимость и суицидальные (пока что) перспективы по войне с лучшем пехотой своего времени.
Вскоре после битвы была построена часовня, где и хранили кости павших бойцов. "Часовня скорбящих костей" (Kapelle zum elenden Gebein), где хранилось 4000 черепов в 1783 году. Как это часто бывает, до наших дней сохранилась малая часть
Из подходящих для исследования сохранилось 106 черепов и 33 бедренных кости (19 правых, 14 левых) - это немного, но это честные косточки.
Из 106 черепушек повреждено было 102 (!), т.е. 96 %, суммарно они выловили 417 повреждений, примерно по 4 на брата. Было повреждено 4 бедренных кости суммарно шестью ударами, тут все скромнее - четыре резаных и две колотых раны. Распределение травм по типам оружия довольно типично и бьется с прочими битвами
Большая часть травм резаные, к ним относятся удары клинком, скорее всего большая их часть приходится на алебарды и мечи. Что интересно, авторы провели серию натурных испытаний, перековав несколько образцов швейцарского оружия из Музея Золотурна, детально воспроизведя из размеры. После чего поколотили манекены полученными вундерфавлями, получив набор типов повреждений от каждого оружия. Любопытно, но травма от алебарды в целом была идентична и неотличима от удара мечом. Я поясню, в чем для меня интерес - удар топором достаточно легко в других исследованиях фиксировался за счет сколов кости. Т.е. грубо говоря, топор проламывает, а алебарда и меч прорезает, причем как отмечают авторы одно не отделить от другого. Огнестрельные ранения составляют 1 %, что меньше погрешности, что неудивительно, по состоянию на конец XV века погоды он еще не делал. Колотые раны объединяли в себе, как удары пиками или копьями, так и травмы от оружия с наконечником типа клюв - чекан или крюк алебарды, а то и вовсе стрелы/арбалетные болты. Дробящее оружие как всегда в меньшинстве (но обязательно присутствует), на его долю пришлось всего 7 % ударов. Для сравнения с другими битвами
Как я и говорил, Висбю выбивается из общей картины, по сравнению с прочими битвами, голова там не так уж страдала. Процент повреждений головы, хотя и кажется астрономическим, что некоторые историки в начале века даже пытались объяснить тем, что солдаты не успели надеть шлемы [22]. Но он почти процент в процент совпадает с Таутонским соотношением, поэтому Висбю отражает специфические приемы боя [23].
Самым примечательным из диссертации я бы выделил, вот этого бравого зольднера, который получил в голову специфическим мечом с «пламенеющим» клинком или попросту фламбергом:
Спасибо, брат, поработал головой во благо науки.
Не многие имеют стиль, не многие могут соблюдать стиль. Не все пехотинцы имеют стиль, но у каждого ландскнехта он есть. Когда наемник покупает на деньги не доспехи, а платье - в этом есть стиль. Стиль был у Фрундсберга, Винкельрида и Бемельберга.
На нем ремастер и закончим – берегите голову пикабушники.
Примечания
1. Ingelmark, B. (1939) The Skeletons. Глава IV в книге B. Thordeman, ed. (1939) Armour from the Battle of Wisby 1361. Chivalry Bookshelf. Highland Village, TX.
2. Диссертация Matzke J. K. W. Armed and Educated: Determining the Identity of the Medieval Combatant. – University of Exeter (United Kingdom), 2011.
3. Boylston A. Evidence for weapon-related trauma in British archaeological samples //Human osteology in archaeology and forensic science. – 2000. – С. 357-380.
4. Eva Forsom, Lene Warner Thorup Boel, Bo Jaque, Lene Molleru. The death of a medieval Danish warrior. A case of bone trauma interpretation. Scandinavian journal of FORENSIC SCIENCE Nordisk rettsmedisin. VOLUME 23 - No 1 - 2017 - Page 13-20
5. Shannon Novak Battle Related Trauma. In Blood Red Roses: The Archaeology of a Mass Grave from the Battle of Towton AD 1461, second revised edition, edited by Veronica Fiorato, Anthea Boylston and Christopher Knüsel, pp. 90-102. Oxbow Press, Oxford.
6. Kjellström A. A sixteenth‐century warrior grave from Uppsala, Sweden: the Battle of Good Friday //International Journal of Osteoarchaeology. – 2005. – Т. 15. – №. 1. – С. 23-50.
7. Fernández Á. P. et al. Perimortem fractures in the osteological collection of Aljubarrota (Portugal) //Journal of Anthropological Archaeology. – 2015. – Т. 40. – С. 82-88.
8. Cunha E., Silva A. M. War lesions from the famous Portuguese medieval battle of Aljubarrota //International Journal of Osteoarchaeology. – 1997. – Т. 7. – №. 6. – С. 595-599.
9. Mitchell P. D., Nagar Y., Ellenblum R. Weapon injuries in the 12th century Crusader garrison of Vadum Iacob Castle, Galilee //International Journal of Osteoarchaeology. – 2006. – Т. 16. – №. 2. – С. 145-155.
10. Mikulski R. N. R. et al. Weapon injuries in the crusader mass graves from a 13th century attack on the port city of Sidon (Lebanon) //Plos one. – 2021. – Т. 16. – №. 8. – С. e0256517.
11. Giuffra V. et al. Weapon‐related cranial lesions from medieval and renaissance Turin, Italy //International Journal of Osteoarchaeology. – 2015. – Т. 25. – №. 5. – С. 690-700.
12. Constantinescu M. et al. Fighting to the death: weapon injuries in a mass grave (16th–17th Century) from Bucharest, Romania //International Journal of Osteoarchaeology. – 2017. – Т. 27. – №. 1. – С. 106-118.
13. Nicklisch N. et al. The face of war: Trauma analysis of a mass grave from the Battle of Lützen (1632) //PLoS One. – 2017. – Т. 12. – №. 5. – С. e0178252.
14. Roksandic M., Wood C., Vlak D. Death in the line of duty: late medieval burials at the site of Lepenski Vir, Serbia //International journal of osteoarchaeology. – 2007. – Т. 17. – №. 6. – С. 635-642.
15. Pégeot P. L’armement des ruraux et des bourgeois à la fin du Moyen Âge: l’exemple de la région of Montbéliard’ //Guerre et société en France, en Angleterre et en Bourgogne, xive–xve siècle. – 1991. – С. 237-60.
16. А. Куркин, «Бургундские войны. Том 3. Часть 2. Армия Великих герцогов Запада», М., Фонд «Русские Витязи», 2023. – 248 с., С. 91
17. Bennike P., Rebellion, combat and massacre: a medieval mass grave at Sandbjerg near Næstved in Denmark, In: Otto T., Thrane H., Vandkilde H. (Eds.), Warfare and Society, Aarhus University Press, Aarhus, 2006, 305-318
18. Weapon-related Cranial Lesions from Medieval and Renaissance Turin, Italy V. GIUFFRA, L. PEJRANI BARICCO, M. SUBBRIZIO AND G. FORNACIARI. International Journal of Osteoarchaeology Int. J. Osteoarchaeol. 25: 690—700 (2015)
19. Mäll J. Un casco de tipo kettlehat o chapel-de-fer del s. XIII procedente de Kodasoo, Estonia //Gladius. – 2011. – Т. 31. – С. 83-92.
20. Cooper C. Forensisch-anthropologische und traumatologische Untersuchungen an den menschlichen Skeletten aus der spätmittelalterlichen Schlacht von Dornach (1499 n. Chr.) : дис. – Verlag nicht ermittelbar, 2009. P. 151
21. Cooper C. Kriegsverletzungen an historischen Skeletten aus der Schweiz. In book: Traumatologische und pathologische Veränderungen an prähistorischen und historischen Skelettresten - Diagnose, Ursachen und Kontext (pp.113-123) Editors: Jürgen Piek, Thomas Terberger
22. Schwerz F. Skelettreste aus dem Schlachtfelde von Dornach. – Verlag nicht ermittelbar, 1907.
23. Holst M., Sutherland T. Towton revisited: analysis of the human remains from the Battle of Towton 1461 //Schlachtfeld und Massengrab: Spektren Interdisziplinärer Auswertung von Orten der Gewalt. – 2014. – P. 125.
Часть 4. Битва при Гераклее
Первая часть здесь
Прежде чем мы сделаем шаг на поле битвы вместе с Пирром, необходимо оглядеться вокруг. Как выглядели римляне, мы знаем из прошлой статьи, теперь же пришла пора описать войска эпирского царя.
Армия Пирра должна была насчитывать около 20-25 тысяч человек, римляне же превосходили его по численности на 5 000-10 000. Оценки, естественно, приблизительные и в зависимости от исследователей могут гулять в пользу любой из сторон. У Пирра было около 3000 всадников (включая ударную конницу фессалийцев), 20 слонов, 2000 лучников, 500 пращников, а остальные воины относились к линейной тяжелой пехоте.Что она из себя представляла, до сих пор ведутся оживленные дискуссии – известно, что 5000 человек были классическими македонскими фалангитами.
Так вот, что из себя представляли тарентинцы и собственно национальные части Эпира (феспроты, хаоны, молоссы) мы доподлинно не знаем, но вероятно это могли быть классические гоплиты. Что касается защитного вооружения, то здесь мы можем экстраполировать сведения о защите македонских фалангитов, которым по уставу полагался льняной панцирь.
Всадники Пирра, включали фессалийцев, наряду с македонской конницей были самыми грозными кавалеристами ближнего боя того времени.Вооружение их состояло из ударного копья ксистона с двумя наконечниками (второй служил втоком и запасным оружием), корпус защищался все также льняным панцирем, а шлем был бронзовым беотийского типа.
Также Тарент славился собственной конницей о боеспособности, которой говорит то, что впоследствии термин «тарентинцы» стал собирательным, обозначая тип всадников. В отличие от фессалийцев, которые типологически относились к тяжелым всадникам, почему-то этот момент всегда вызывает возмущение в комментариях. Тарентинцы были «средней» конницей, т.е. по античным тактикам были би - сражались как в ближнем, так и дальнем бою. На вооружении они имели два-три дротика и щит в придачу, что отличало их от фессалийцев. Также, возможно, при Пирре были какие-то части из непосредственно личной гвардии, которые на вооружении могли иметь стальные кирасы и шлемы из того же материала, насколько мы можем судить по находкам из Продроми.
И наконец, двадцать слонов, о них поговорим уже в ходе битвы.
Плюс, легкая пехота
Обе стороны заняли позиции по разные стороны от реки Сирис, и Пирр лично отправился на разведку. Плутарх доносит знаменитый разговор царя со своим соратником:
Пирр верхом отправился к реке на разведку; осмотрев охрану, расположение и все устройство римского лагеря, увидев царивший повсюду порядок, он с удивлением сказал своему приближенному Мегаклу, стоявшему рядом: «Порядок в войсках у этих варваров совсем не варварский. А каковы они в деле — посмотрим».
Хотя фаланга вполне была способна форсировать реки и вступать с ходу в бой, что показали примеры битв Александра, Пирр явно осторожничал, предпочитая занять выгодную позицию за Сирисом, отдав право ломать строй при переправе противнику. Кроме того, он ждал подхода союзников, и бить первым не было никакого стимула. Публий Левин, командующий римской армией, допускать усиления противника не собирался, поэтому бросил войска через реку, причем не частями, которые могли бы быть отброшены немногочисленными эллинскими отрядами, которые сторожили переправу. Нет, в бой шла вся римская армия – пехота переходила вброд, а конница в нескольких местах, окружая авангард эпирского царя. Первый ход римлян был сильным, в какой бы выгодной позиции ни находилась пехота греков, фаланге требовалось время на развертывание и поймай легионеры их в этот момент, наступил бы коллапс. Этот маневр Пирру пришлось купировать самому, в бой царь лично вел три тысячи всадников. На этом этапе сражение развивалось драматично, конница эпирской армии завязла в бою с римскими всадниками, а самого царя чуть было не убил френтан(италийское племя) по имени Оплак, который поразил царского коня копьем.
Самого Пирра увезли телохранители, следом отступила и вся его кавалерия. Свой плащ царь молосов передалМегаклу, за которым начали с упоением гоняться римляне, а сам эпирот повел в бой фалангу, которая успела развернуть порядки. Интересно, что уловка с передачей царских одежд другому, хоть и отвела удар от самого Пирра, но чуть было не сыграла против него – Мегакла убил римлянин Дексий и поспешил показать трофейный плащ Левину. В итоге царю эпиротов пришлось открывать лицо и доказывать своим войскам, что он жив-здоров. В общем игра в сифу себя не оправдала.
Фаланга столкнулась с легионерами, которые только форсировали реку и…. Завязла. Плутарх риторически описывая ожесточенность боя, подчеркивает, что «семь раз противники поочередно то обращались в бегство, то пускались в погоню за бегущими». Это, конечно, звучит неправдоподобно, но факт в том, что прославленная фаланга не могла ничего сделать с римлянами. Впрочем, ничего страшного в этом не было, главный удар эллины наносили конницей, пока пехота держала центр. Но при Гераклее Публий Левин достал из рукава последний козырь, как сообщает историк Зонара, римляне спрятали часть конницы в засаде и, сейчас она шла в атаку.Фаланга связана боем с пехотой римлян, конница греков отступила – удар во фланг должен смять порядки Пирра. Публий Левин ставил шах тому, кого Ганнибал называл вторым после Александра.
Чтобы понять то, что произойдет дальше, вернемся на двадцать один год назад в 301 год до н.э. – битва при Ипсе. Полководцы Александра Великого делят его державу – Антигон Одноглазый со своим сыном Деметрием против коалиции Селевка, Лисимаха и Плейстарха. Семьдесят тысяч против шестидесяти четырех. Деметрий на правом фланге во главе со всадниками смял противостоящий левый фланг союзников, устремившись в погоню. Его отец, Антигон в центре вел ожесточенный бой – фалангу окружили, но он до последнего оставался в бою, ожидая прихода сына. Деметрий отчаянно пытался прорваться на помощь к отцу… Навстречу Деметрию выступил Селевк, будущий основатель могучей державы Селевкидов.
Он развернул слонов, отрезав всадников Деметрия. Антигон бился до конца, ища глазом сына, но тот пробиться не смог - отец пал под градом копий. Тогда же среди войск Деметрия был и молодой эпирский царевич, которому исполнилось восемнадцать. Он видел все и запомнил.
Итак, мы снова на берегу Сириса, фаланга изнемогает в битве с легионерами, а из засады в атаку идет римский конный отряд, который должен обрушить армию Пирра, но тот выводит на стол последнюю фигуру – двадцать слонов. Слишком мало, чтобы использовать против пехоты римлян, но достаточно чтобы отбить атаку всадников. Эпирот повторяет маневр Селевка при Ипсе, парируя удар римской конницы, и вместо удара во фланг эпиротам всадники Левина бросаются в бегство. Пирр делает последний ход - атака всадниками по связанной боем с фалангой римской пехоте. Шах и мат.
Фронт армии Левина рухнул, римляне бегут.Потери сторон разнятся по оценкам, но явно были значимыми у обеих армий, Иероним из Кардии дает наиболее близкие оценки – 4000 у Пирра и 7000 у римлян.
Фабриций, разбивший ранее луканов и бруттиев сказал тогда "Не эпироты победили римлян, а Пирр — Левин". В этом что-то есть, ведь если еще раз просмотреть ход битвы, то видно, что непосредственно армия греков, несмотря на более высокий уровень тактической организации никакого превосходства не показала. Сначала фессалийцы (а это лучшая греческая ударная конница) не могут отбросить италийских всадников, затем фаланга Пирра атакует легионеров сразу после переправы, явно находясь в лучшем положении, но увязает. Тем не менее несмотря на все неудачи своего войска, Пирр смог парировать ходы Левина, связав его силы и нанеся два сокрушительных удара – сначала слонами, затем вернув в бой всадников и опрокинув армию римлян. Чего это ему стоило, видно по потерям – 4000 человек, 13-15 % от общей численности, цифры характерные для поражения, впрочем, 7000 римлян уже разгром.Но «Пиррова победа» была еще впереди…
Часть 5. Битва при Аускуле.
Поражение при Гераклее для римлян было весьма унизительным. Конечно, мы погружены в источники, прошедшие через фильтр главенства Рима, поэтому на страницах античных авторов, Пирр в каждой битве с легионерами был в шаге от поражения, но между строк пощечина читается довольно явно.
Сильно по самолюбию римлян бил также тот факт, что в городе любили порассуждать на тему того, что загляни Александр к ним, никакого завоевания не случилось бы. Однако вместо Александра зашел эпирский царь, который по статусу не дотягивал даже до диадохов, стоящих явно ниже знаменитого македонянина.
Сейчас же Пирр уверенно двигался по «римской» земле, освобождая греческие и луканские города, заодно пополняя армию отрядами лояльных племен. Непосредственно в Рим жеэпирот направил свою правую руку фессалийца Кинея, который должен был взятками и речами заключить мир. По версии римских авторов, Киней там умолял римлян пощадить Пирр и закончить войну, заваливая все подарками.
И в целом сенат, видимо, был не особо против мира (по крайней мере, его часть), пусть даже с заметными потерями в части влияния, но тут слово взял Аппий Клавдий, бывший уважаемый государственный муж, который ослеп на старости лет. Его на носилках принесли к курии, а сыновья помогли войти. Аппий Клавдий сетовал на то, что самым страшным проклятием считал слепоту, но теперь хотел бы и потерять слух. Он распекал нерадивых сенаторов, которые быстро забыли свои бахвальские речи о том, что легко бы бросили вызов Александру. Клавдий требовал отвергнуть предложения Пирра:
«Вы боитесь молоссов и хаонов, которые всегда были добычей македонян, вы трепещете перед Пирром, который всегда, как слуга, следовал за каким-нибудь из телохранителей Александра, а теперь бродит по Италии не с тем, чтобы помочь здешним грекам, а чтобы убежать от своих тамошних врагов. И он обещает доставить нам первенство среди италийцев с тем войском, что не могло удержать для него самого и малую часть Македонии! Не думайте, что, вступив с ним в дружбу, вы от него избавитесь, нет, вы только откроете дорогу тем, кто будет презирать нас в уверенности, что любому нетрудно нас покорить, раз уж Пирр ушел, не поплатившись за свою дерзость, и даже унес награду, сделав римлян посмешищем для тарентинцев и самнитов»
Здесь стоит немного пояснить взгляды и философию римского общества того времени, Аппий Клавдий давил на самое больное – потерю римлянами virtus. Термин, ближайший аналог, которого в современном языке – честь, хотя, конечно, он был многогранным: добродетель, доблесть, достоинство. Естественно, отдавленное самолюбие было, вряд ли единственной причиной отказа от переговоров – Рим обладал значительными мобилизационными возможностями, не даром Киней сравнивал их с лернейской гидрой, которая отращивает голову на месте отрубленной. Кроме того, никуда не делись экспансионные амбиции вечного города, ну и плюс к моменту посольства Кинея римляне уже успешно завершили войну с этрусками, а значит, высвободили опытные войска. Кто знает, не тянул ли Рим время, играя в переговоры?Как бы то ни было, предложения Кинея отвергли, и он отправился к Пирру с ответом, что пока эпиротец не отступит до границ 280 года, мира не будет.
Следом из Рима было отправлено посольству к царю для переговоров о судьбе пленных. Среди послов был уже известный нам Гай Фабриций, чье слово по версии Кинея было для римлян решающим. Этим попытался воспользоваться Пирр, ура-патриотичная римская пропаганда в лице Флора приписывает царю готовность отписать в адрес Фабриция часть царства, поскольку "сразу же после своей первой победы этот изворотливый человек, познав римскую доблесть, тотчас же разуверился в оружии и принялся за происки". По Евтропию же посол отказался не много, ни мало, а от четверти эпирского царства, думаю, имей римский дипломат желание, он бы сторговался на половину и дочь царя Олимпиаду в придачу, ну или сына – времена были смутные. Впрочем, если отбросить римскую пропаганду, нет ничего странного в попытках сманить Фабриция, дипломатия и заговоры были эффективными инструментами эпирского царя, что на себе успел испытать Деметрий Полиоркет.
Однако даже убеждения в том, что это не взятка, а лишь щедрый подарок в знак гостеприимства, не убедили посла. Тогда Пирр решил прибегнуть к театральному жесту, на следующий день позади Фабриция спрятали слона занавесом и по знаку царя, отдернули его. Животное громко затрубило, что должно было впечатлить посла, который никогда не видел слонов, но тот лишь улыбнулся и произнес: "Право, сегодня вид этого чудовища смутил меня не больше, чем вчера — золото".Римлянин завоевал уважение Пирра и царь отпустил с ним пленных, чтобы те увиделись с близкими и отпраздновали Сатурналии (декабрьский праздник), но с условием, что они вернутся. Встречный жест Рима был не менее красноречив, Сенат постановил карать смертной казнью тех, кто отказался, быв возвращаться в плен к эпироту.
Пирр дошел до Анагнии города в 53 километрах от Рима и… И в общем-то, на этом наступательный потенциал эпирота был исчерпан, возможно, он рассчитывала на союз с этрусками и удар по Риму с двух сторон, но те были разбиты и уже замирились со своими победителями. В тылу зализывал раны Левин с остатками войска в Капуе и игнорировать его было нельзя, а территории вокруг Рима оказались куда лояльнее к нему, нежели к чужеземному царю. Кампания переставала быть томной, и эпирец отправился обратно, благо значительная добыча и множество пленников, перегружавшие войско, давали прекрасный повод завершить поход на этот год. На обратном пути Пирр встретился с остатками войска Левина, занявшего удобное место и, не желая биться в лоб о надежные позиции, царь приказал войскам громко кричать и бить в щиты, чтобы напугать римлян. Те, в свою очередь, ответили тем, что начали кричать еще громче и колотить в свои щиты сильнее эпиротов.
Вдоволь поорав друг на друга, стороны разошлись по зимним квартирам. Кампания 280 года завершилась несмотря ни на что в пользу Пирра - впереди был второй раунд противостояния.
Битва при Аускуле
Консулами в 279 году были назначены Публий Деций Мус и Публий Сульпиций Саверрион. Им было поручено командование войском, которое должно было выбить Пирра из Италии.
Сражение известно по трем относительно подробным сведениям Плутарха, Зонары и Дионисия Галикарнасского, прочие авторы ограничиваются весьма фрагментарными упоминаниями, некоторые из которых весьма занятны, но об этом позже.
Оценки численности войск довольно сильно гуляют – Дионисий сообщает о 70 тысячах с каждой стороны, в том числе 8 тысяч всадников у каждого. Фронтин же говорил о 40 тысячах в каждой армии. Исследователи по-разному относятся к этим цифрам, кто-то принимает цифры Дионисия, другие соглашаются с Фронтином. Я скорее разделяю оценку Фронтина, сами по себе возможности собрать армию в 70 тысяч человек для этого времени, не были чем-то невообразимым, но все же были характерны для крупных армий диадохов. Плюс 8 тысяч всадников с каждой стороны или же 16 тысяч на круг для обоих, при условии оторванности Пирра от своих источников пополнения, вызывают сомнения, хотя, конечно, нельзя сказать, что и это невозможно. С другой стороны, 40 тысяч с каждой стороны Фронтина выглядят притягательным объяснением того, что суммарная численность двух армий превратилась в иных источниках в оценку того, чем располагал каждый из противников. В любом случае, на текущем уровне источников, мы можем лишь принять чью-то точку зрения.
Дионисий сообщает, что битва шла два дня, первый был неудачным для эпиротов- римляне, пользуясь неудобством местности для войск Пирра, оттеснили царские силы. Однако успех, видимо, был довольно ограниченным, и развить его римляне не смогли, главный бой разыгрался уже на следующий день. В этот раз Пирр смог занять ровную местность, удобную для действия всех частей его армии.
Диспозиция сторон хорошо описана Дионисием, отмечу только наиболее важные части, прочих же нанесу на схему с пояснениями.
Центр войска занимали племена Эпира, правый фланг войска Пирра достался македонской фаланге – это было самое уязвимое место (крайний воин справа не прикрыт щитом), поэтому там размещали самые надежные войска. Между македонянами и эпиротами строй был заполнен наемниками и мобилизованными тарентинцами, левый фланг составляли греческие наемники, которых замыкали самниты. Оба фланга прикрывала конница, по большей части из местных племен, представляющая в основном дротикометателей, за исключением фессалийцев справа и, вероятно, македонян слева. За главной линией Пирр расположил на удалении по флангам слонов, усиленных легкой пехотой (танки с сопровождением), сам же с царской конной гвардией «агемой» в 2000 человек разместился позади центра.
Римляне развернули против Пирра линейную пехоту, кроме того, сумрачный латинский гений подготовил еще и повозки с крюками, горящими жердями, косами, в общем, всем тем, что по их версии, должно напугать слонов.
Поскольку обе армии усилили свои правые фланги, то наибольшего успеха они и добились – македоняне, действуя на ровной земле, отбросили противостоящий им первый легион. А вот на левом фланге и в центре, дела у Пирра шли не очень – середину его войска потеснили легионеры, и царю пришлось бросать в разрыв резерв из слонов. Тут-то в бой римляне и повели свои чудо-повозки, возничие направили горящие факелы в морды слонов, а быки толкали конструкции вперед.
Вот только на слонах были размещены башни с бойцами, которые начали щедро осыпать возниц повозок дротиками, а охранение из легких войск подрезало сухожилия быкам, в результаты обслуга попрыгала с конструкций и бросилась бежать, врезавшись в легионеров, которые еще недавно планировали войти в прорыв и покрыть себя славой.
Однако ситуация все еще была неопределенной. Побежали брутии и луканы, а вслед за ними и тарентинцы, образовав внушительную брешь между македонянами и центром войска. Эту дырку бросилась закрывать часть агемы, а также некоторые всадники с правого фланга. По всей видимости, там они действовали достаточно эффективно, сначала дротикометатели осыпали римских всадников, затем делали поворот направо, уступая место фессалийцам, которые наносили удар в ближнем бою уже с копьями. О возможностях противостоящих им римлян говорит тот факт, что они предпочли спешиться и воевать как пехота. Соответственно, у Пирра появилась возможность снять оттуда часть конницы на помощь центру.
В это время произошло весьма неприятное для царя событие – подошли заплутавшие войска, посланные в помощь консулам, они вышли прямо возле лагеря эпиротов. Перед четырьмя тысячами пехотинцев и четырёмстами всадниками возникла уникальная возможность – впереди грозные войска Пирра, но нападение с тыла может деморализовать их, дав возможность окончательно разгромить армию эпирота.
Конечно, многие погибнут, но разве не стоит того великая победа?
Выбор был очевиден - неожиданное подкрепление, правильно оценив обстановку, ринулось грабить царский лагерь, подальше от резни внизу. Узнав о том, что царский лагерь атакован, Пирр отправил на перехват лучшие конные части и слонов. Захватившие лагерь, узнав о том, что им в ближайшее время светит увековечить имена в бою, закинули на плечи трофеи и подожгли лагерь, бросившись на соседний холм, куда слонам забраться было уже непросто. Отогнав грабителей, слоны и всадники снова обратились против третьего и четвертого легионов в центре, те заняли оборону на лесистой вершине холма, куда не могли забраться животные, но царские лучники и пращники накрыли их плотным «огнем».
На выручку им римляне бросили всадников, Пирр же греческих наемников и самнитов. Греки, образуя тяжелую пехоту, по всей видимости, нанесли тяжелые потери римской коннице и, в конечном, счете, консульская армия отступила в лагерь. В этой битве царь был ранен в руку пилумом. Командующий римской армией Публий Деций Мус погиб в бою, как и его отец, Публий Деций Мус, и также дед Публий Деций Мус. Среди римлян ранение также получил легат Гай Фабриций.
Пирр вернулся на пепелище, еще недавно бывшее его лагерем, и глядя на своего воина, радующегося победе, мрачно произнес «Если мы одержим еще одну победу над римлянами, то окончательно погибнем».
Часть 6. Пиррова победа
Обычно словосочетание «Пиррова победа» означает битву при Аускуле, однако, на самом деле это сражение произошло позже и не в жизни, а на страницах римских историков. Потеристорон при Аускуле были велики, наиболее достоверными можно считать данные Иеронима, которые приводит Плутарх «шесть тысяч римлян, а воинов Пирра, как сказано в царских записках, было убито три тысячи пятьсот пять», плюс сгоревший лагерь царя. Это позволило части римских авторов включить воображение на всю катушку, например, Флор и Евтропий объявили римлян победителями, в принципе, это неплохо гармонировало с той частью их рассказа, где Пирр после победы при Гераклее предлагал Фабрицию часть своего царства. Греческая же традиция, как и большинство современных историков, в победе Пирра не сомневается. Для античного мира был скорее характерен термин «Кадмейская победа», его смысл раскрывает Диодор
"Кадмейская победа" - общеизвестное выражение. Оно означает, что победители претерпевают несчастье, а побеждённые не подвергаются опасности из-за величины своего превосходства.
(2) Царь Пирр лишился многих эпиротов, которые переправились с ним, и когда один из друзей спросил, каково ему пришлось в бою, он ответил: "Если я добьюсь победы ещё в одном бою с римлянами, у меня не останется ни одного солдата из тех, кто переправились вместе со мной". Истинная правда, что все его победы были согласно пословице кадмейскими, ибо враг, хотя и побеждённый, никоим образом не были унижен, так как его власть была очень велика, в то время как победителю были причинены бедствия и несчастья, которые обычно сопутствуют поражению.
Римляне смогли нанести Пирру серьезный урон, многие его командиры погибли, также как и цвет войска. Но Рим проиграл, и гибель консула явно свидетельствовала об ожесточенности битвы, пусть остатки армии и смогли отступить в лагерь. Положение вечного города ухудшалось, но весной 278 года в дело вступил новый могущественный игрок. На Апеннинский полуостров прибыли 120 (или 130) кораблей во главе с Магоном. Карфаген выражал поддержку римскому народу и предлагал помощь в борьбе с иноземным захватчиком. Юстин и Валерий Максим, рассказывающие об этом посольстве, также говорят, как римляне отвергли предложения пунийцев с заверением, что привыкли вести войны собственными силами. Учитывая, что затем Ливий упоминает заключенный мирный договор, а Полибий приводит его полный текст, можно с уверенностью утверждать – миссия Магона была успешна, а принципиальность Рима в сообщениях Юстина и Валерия Максима относится к той же сфере, что и «Пиррова победа». Итак, текст мирного договора звучал следующим образом:
«Если римляне или карфагеняне пожелают заключить письменный договор с Пирром, то оба народа обязаны выговорить себе дозволение помогать друг другу в случае вторжения неприятеля, какая бы из двух стран ни подверглась нападению. (4) Если тот или другой народ будет нуждаться в помощи, карфагеняне обязаны доставить суда ластовые и военные, но жалованье своим воинам каждая сторона обязана уплачивать сама. (5) Карфагеняне обязуются помогать римлянам и на море в случае нужды; но никто не вправе понуждать команду к высадке на сушу, раз она того не желает»
После победы при Аускуле к Пирру начали прибывать послы, так что ему даже пришлось выбирать – Птолемей Керавн пал в битве с галатами и самое время занять Македонию или отбыть в Сицилию, чтобы выбить оттуда карфагенян. Непостоянство македонян явно сидело в печенках у эпирота, а вот удар по владениям Карфагена был вполне логичным продолжением кампании против римлян, которые как раз объединились против него с пунийцами.
В конце августа 278 года Пирр отплывает на Сицилию. Совокупные силы царя насчитывали 30 тысяч пехотинцев, из которых 8000 прибыли вместе с царем и 2500 всадников по большей части из числа сицилийцев. Как можно видеть, Пирра местные греки встретили с энтузиазмом, предоставив свои войска, чему явно способствовала деятельность верного Кинея, который подготовил отличную почву к прибытию царя.
После гибели тестя Пирра тирана Сиракуз Агафокла, Сицилия погрузилась в пучину гражданской войны. Наибольших успехов в ней добились двое – Соситрат, происходившей из враждебной Агафоклу семьи и командир наемников Фенон. Объединившись с ними, Пирр за короткое время разбил досаждавших грекам племя мамертинцев и выбил карфагенян из большей части городов, отбросив пунов к последней их оплоту на Сицилии городу Лилибей. Карфагенянам ясно светила потеря собственной колонии, поэтому они предлагали царю деньги и военную помощь в борьбе с Римом, об отчаянности их положение явно говорит, что фактически они шли на нарушение союзного договора. Пирр же гордо ответил, что заключит с ними соглашение, только когда они покинут Сицилию и принялся набирать гребцов для похода уже в Африку. Царь уже мало напоминал себя прежнего, обходительного дипломата, предпочитающего привлекать к себе сторонников обаянием. Сейчас он был больше похож на тирана, сицилийские греки откровенно роптали, а Фенон и Соситрат перестали ему доверять. Сосистрат перешел на сторону карфагенян, а Фенона царь убил, подозревая в измене. Это повлекло лавинообразную реакцию – сицилийцы, вчера приветствовавшие Пирра как освободителя, массово открывали ворота перед пунийцами и мамертинцами. Кроме того, двор царя атаковали письма тарентинцев, которые изнемогали под натиском римлян, что охотно перешли в наступление.
Покидая остров, Пирр бросил на прощание, «Какое ристалище для состязаний оставляем мы римлянам и карфагенянам, друзья!».
В ходе переправы обратно в Италию, по версии некоторых античных авторов, Пирр традиционно потерял в море всех. Ну, и по славной традиции с воскресшим из ниоткуда войском, разбил мамертинцев в количестве 10 000 человек. Сам царь получил ранение головы и пока его прикрывали гипасписты (личная гвардия), из рядов мамертинцев вышел грозный воин, вызывая Пирра на поединок, пока полководец не умер. Раздраженный эпирот растолкал телохранителей, которые пытались его удержать, вышел к противнику и одним ударом разрубил того надвое. Сомневаться в доблести царя не приходится, но вот возможности меча махайры (на ксифос я даже не ставлю) в руках Пирра явно были ограничены. Поэтому, полагаю, что все же на две половинки распался не весь мамертинец, а только его голова – такие травмы нам известны по найденным черепам фиванцев, убитых при Херонее. Впрочем, и этого хватило, чтобы энтузиазм врагов Пирра резко угас. В Тарент царь прибыл в сопровождении 20 000 пехотинцев и 2500 всадников. Шла зима 275 года.
В Риме сложный был год: налоги, войны, эпидемии и недобор в армию. С последним мириться было нельзя, и за дело принялся знающий человек — Маний Курий Дентат. Он конфисковал и распродал имущество уклонистов, после чего мобилизация пошла куда бодрее.
Пополнив войска,консулы Маний Курий Дентат и Луций Корнелий Лентул выступили навстречу старому врагу Рима.
Битва при Беневенте
Сражение произошло на Арузинских полях близ Беневента в Самние, силы стороны нам неизвестны. Битве предшествовало разделение армий консулов - Курий оставался в Самние, чтобы перекрыть Пирру путь в Рим, а Лентул пошел на юг Италии в Луканию. Совокупные силы Пирра оценить сложно, поскольку неизвестно число союзников, вероятно можно говорить о 35-40 тысячах человек, включающих 3000-4000 всадников. Численность армий консулов также неясна, но раз они пошли на разделение сил, можно предположить, что некоторое превосходство они имели, поэтому грубо каждую часть можно оценить в 20 000-25 000 человек. Курий занял равнину и начал ждать прихода прибытия Лентула, Пирр же решил разбить консулов по частям. Для этого он разделил войско и с лучшими частями ночью двинулся на обход армии Курия, чтобы ударить с тыла. Поутру он занял господствующую над лагерем высоту и атаковал римлян, однако, те отбросили противника и Курий вывел войска на равнину, желая продолжить бой не дожидаясь Лентула. Пирр принял вызов. И снова правые фланги обоих армий оттеснили противостоящие им части. Пирр шел во главе правого крыла, преследуя отступающих к лагерю римлян. Чтобы довершить разгром, царь бросает в бой слонов, которые не раз приносили ему победу.
В этот раз судьба распорядилась иначе – римляне отчаянно сопротивлялись, забрасывая наступающих животных дротиками. Одно копье ранил в голову маленького слоненка, жалобно трубя, тот бросился назад, к матери. Слониха увидела его и бросилась, внося настоящий хаос вокруг, топча войска Пирра, словно врагов. Слоны стали неуправляемы и смяли войска царя – победа была в руках Рима.
Исследователи до сих пор спорят было ли это поражение в действительности разгромом Пирра или битва просто стала «ничьей». Это вопрос трактовок – эпирский царь вернулся домой с отрядом в 8000 пехотинцев и 500 всадников, его последняя итальянская кампания окончилась неудачей, а римляне вынудили покинуть сферу своих интересов грозного врага.
Словосочетание «Пиррова победа» прочно вошло в обиход, благодаря успехам римской пропаганды. В итоге яркая история противостояния молодого римского хищника и того, кого Ганнибал ставил выше себя, оказалась изрядно замылена.
Часть 1. Царевич без страны.
Пирр родился в 319 году (здесь и далее до н.э.), его отца звали Эакид, кузиной которого была Олимпиада, мать Александра Великого. Увы, но для Эакида такое родство уже не было твердой опорой – Олимпиада жестко вела борьбу за наследие сына, но к 316 потерпела окончательное поражение. Она гордо приняла смерть, завернувшись в свои седые волосы, пока ее забивали камнями родственники казнённых ею людей.
Трон под Эакидом был весьма неустойчив и в 317-316 годах в эпирском городе Додоне началось восстание. Верные слуги Эакида Андроклид и Ангел вывезли трехлетнего Пирра из города, отправившись в земли иллирийского династа Главка (племя тавлантиев). Ребенка положили в центре комнаты, и Главк встал перед сложным выбором. Оставив Пирра, он бы стал врагом македонского регента Кассандра, который стоял за убийством Олимпиады, но и с Эакидом он был в хороших отношениях. Пока правитель размышлял, Пирр предпочел взять судьбу в свои руки – трехлетний ребенок подполз к царю, уцепился за плащ, встал на ноги и положил руки на колени Главку. Ребенок поднял голову, посмотрел в глаза Главку, улыбнулся и заплакал. Сложно сказать, что двигало династом – эмоции, холодный расчет или все вместе, но он передал царевича своей жене, поручив растить его как сына.
В конечном счете, столкновение царя тавлантиев и Кассандра было вопросом времени. Македонский регент предлагал за выдачу Пирра 20 талантов, сумма смешная и отчасти она демонстрирует, что мало кто тогда понимал, в кого вырастет царевич. Аполония, дружественный тавлантиям город, был взят Кассандром, а попытка Главка разбить македонянина на обратном пути обернулась поражением и кабальным договором, где последнему запрещалось лезть в дела Эпира. Хотя о Пирре речь уже не шла, главную угрозу Кассандр явно видел в скрывающемся Эакиде. И не зря – в 314 году отец Пирра вернулся в Додону, где его приняли раскаявшиеся молоссы (главное племя Эпира). Кассандру было отправлено посольство с просьбой дать возможность Эпиру жить как встарь. Естественно, македонянин просьбу молоссов отклонил. Брат Кассандра Филипп разгромил войска Эакида, и тому снова пришлось спасаться бегством в окрестностях города Эниады. К опальному правителю Эпира присоединились недовольные Кассандром силы, и он дал последний бой Филиппу. Этот бой Эакид проиграл, погибнув среди многих эпиротов. Филлип установил марионеточное правительство в Эпире и посчитал задачу выполненной. Но свободолюбивые эпироты так просто сдаваться не хотели – они призвали Алкета, старшего брата Эакида. Суть проблемы – он был настолько ебанько, что трон изначально отдали младшему.
Впрочем, и Алкете удача не сопутствовала, хоть он смог разбить корпус, посланный македонянами решать эпирский вопрос, но лишь в одной битве. Македония легко выставила силы, которых с запасом хватило для разгрома непокорных эпиротов, но в этот раз Кассандр предпочел договориться, оставив Алкету на троне, но при жестких условиях договора.
Трагическая гибель отца и воцарение дяди на троне под протекторатом Македонии фактически были оберегом юного царевича. Пирр спокойно рос при дворе Главка, получая греческое образование. Уже в 306 г. до н.э., когда царевичу исполнилось 13 лет, его приемный отец решил, что пора эпироту заявить о себе. На тот момент политическая ситуация способствовала тому, что сильным мира было не до Эпира.Антигон Одноглазый, военачальник Александра Македонского сосредоточил в своих руках азиатские территории державы Александра и крепко поджимал Кассандра в Греции , также на Балканах. Этим и вспользовался Главк во главе с молосскими мигрантами и собственными отрядами тавлантиев он вернул Пирра на законный трон. Алкета окончательно заебал местное население и его грохнули ночью вместе со всей семьей.
Кассандру же было не до Эпира – антимакедонское движение пылало по всем областям. В Грецию прибыла куда более крупная рыбка, Деметрий Полиоркет - сын Антигона Одноглазого, пожалуй, самого могущественного из последователей Александра Великого. Выбивая македонские силы из греческих городов, Деметрий успел связать себя с Эпиром династическим браком, Деидамия - сестра Пирра стала супругой сына Антигона. Впрочем, брак оказался не слишком счастливым - Деметрий был весьма любвеобилен, причем, не делая разницы между женщинами и проездом по обочине на колеснице, поэтому внимание к дочери Эакида быстро иссякло.
Мраморный бюст Деметрия Полиоркета, римская копия датируется I в. н.э. и выполнена с греческого оригинала III в. до н.э.
Что, однако, не помешало дружбе Деметрия и Пирра. Тем более что молодой царевич был снова изгнан из своего царства, но на этот раз уже сторонниками ветви династии его дяди. Но в этот раз Пирр пошел не к Главку, а к Деметрию.
Шел 302 год до н.э. Антигон и Деметрий планировали дать решающий бой объединенной коалиции прежних соратников по войску Александр Великого. Антигон был явным фаворитом и вполне ясным претендентом на то, чтобы стать единовластным правителем большей части наследия Александра. Что естественным образом объединило осколки мини-государств прочих сподвижников Великого Македонянина – Лисимах, Плейстарх, Селевк и Кассандр переиграли и уничтожили Антигона с сыном сначала на стратегическом уровне, затем их коалиция разгромила при Ипсе в 301 году армию Одноглазого. Тогда же среди проигравших был и Пирр, но к этой битве мы еще вернемся. Деметрий отступил с остатками войск, тогда и взошла звезда царевича – юноше Полиоркет доверил быть своим наместником в Элладе (базой стали Мегары и Коринф), а сам, пользуясь превосходством во флоте, продолжил борьбу. Эпирский царевич добросовестно сохранял владения Деметрия, пока в 299 году тот не отправил в Египет друга в качестве заложника и гаранта мирного договора с Птолемеем Лагом, телохранителем Александра, а ныне владыкой бывшей земли фараонов. Этого Пирр другу не простил и не забыл.
Молодой эпирот уже тогда проявил недюжинный полководческий талант и вместо того, чтобы завоевывать непостоянных правителей, зашел с тыла и очаровал тещу (пусть даже она пока не знает, что станет ей). Опорой молодому царевичу стала супруга Птолемея Береника – хорошие манеры, греческое образование и вот из ссыльного царя без государства Пирр превратился в отличного мужа для приемной дочери четы Лагидов.
Ну, а в качестве приданного Птолемей вернул Пирра на престол Эпирского царства, ориентировочно в 296 году до н.э.
Как-то маловато имен в нашем рассказе, не находите? Давайте навалим еще действующих персонажей, следите за руками:
В тот момент царство было в руках Неоптолема, правнука Алкеты.
@@
Пирр и Неоптолем становятся соправителями.
@@
Неоптолем решает отравить Пирра
И дальше покажу на блок-схеме для понимания
Короче, через своего биографа Проксена Пирр протолкнул историю о том, как его хотел отравить Неоптолем, но того сдал весь царский двор. И мы, конечно, верим, что все было именно так, а это не Пирр решил бахнуть конкурента и забрать власть.
Часть 2. Пирр царь Эпира.
После воцарения на троне, Пирр начал расширять свои владения - отличным способом стал династический брак с Ланассой, дочерью сиракузского тирана Агафокла. Она была чрезвычайно привлекательна. Больше всего в ней, конечно, привлекало то, что в качестве приданного шел остров Коркира.
Следующим же шагом было создание национальной армии.
В 295 году до н.э. он принял у себя неожиданного гостя – после смерти Кассандра, власть в Македонии перешла к его сыновьям - Александру и Антипатру, которые, впрочем, быстро рассорились. Опальный Александр, бежал от брата, поддержанного Лисимахом, обратился за помощью к Пирру.
История иронична, когда-то Кассандр покорил Эпир, а его отец Пирра пал бою с его войсками, теперь же царевичу предстояло вмешаться в дела некогда могучей Македонии. Теперь уже сын Эакида запросил за свою помощь большую цену - Паравея и Стимфея древние владения македонских царей, а кроме них Акарнания (здесь есть разночтения в трактовке Плутарха), Амфилохия и Амбракия. Последней отводилась роль новой столицы Эпира. Александр был не в том положении, чтобы торговаться, и отдал эти земли, чем в одночасье превратил Пирра в серьезную фигуру этой Игре Престолов. Стремительная атака эпирских войск, стала неожиданностью для Антипатра, и тот бежал к своему тестю Лисимаху. Хотя полностью Македонией Пирр и не овладел, но передал изрядные земли под власть Александра, после чего спокойно удалился домой, уходя из-под удара Лисимаха. Это был один из самых могущественных диадохов. Один из телохранителей Александра Лисимах долгое время оставался в стороне от грозных войн диадохов, довольствуясь фракийскими землями, которые периодически бунтовали. Однако битва при Ипсе (301) дала возможность откусить знатный кусок от владений Антигона Одноглазого, сделав Лисимаха могущественным игроком, с которым сейчас приходилось считаться эпирскому царю.
Македонию разделили между братьями – Александром и Антипатром, Пирра же хотели привлечь как гаранта договора, но тот дипломатично слился, сославшись на плохие знамения. Это было дальновидно, поскольку в Грецию снова вернулся яростный Деметрий Полиоркет, явно недовольный тем, что Македонию поделили без него.
Александра он убил и отправился в Македонию, громко предлагая «Make Macedonia Great Again», что с энтузиазмом было воспринято местным населением. Антипатр по старой доброй традиции сбежал к тестю Лисимаху, а новоявленные соседи – Пирр и Деметрий явно были не рады новой встрече. Они больше не были друзьями.
Первый удар нанес Пирр в 291 году до н.э., перекрыв знаменитый Фермопильский проход, где греки во главе с Леонидом сдерживали армию Ксеркса больше двухсот лет назад. Расчет был на восстания македонян, но вместо этого против Пирра выступил сам Деметрий.
Не приняв бой, царевич отступил.
Позже Деметрий вернулся за местью – жена Пирра Ланасса разочаровалась в супруге, который до кучи взял в жены двух варварок. Супругу Пирра не смутила ни любовь Деметрия к громкой игре на кифаре в телеге, ни то, что он периодически парковал колесницу одним колесом на тротуаре.
Первым ударом Деметрий разбил союзных Пирру этолийцев, следом он выступил уже навстречу бывшему другу. Армии разминулись, в итоге Деметрий оказался в Эпире, а Пирр со своими силами столкнулся со стратегом Полиоркета Пантавхом.
Долгое время армии не могли одержать верх и тогда Пантавх начал вызывать Пирра на поединок. Войска эпиротов расступились, выпуская царя вперед.
Пантавх и Пирр в начале битвы метнули в друг друга копья (δορατισμὸς). После броска копий противники переходят на бой с мечами – Плутарх использует термин ксифос (ξίφος). Поединщики били в незащищенные места – Пирр был ранен, но сам сумел нанести два точных удара.
Пантавх был повержен, но от последнего удара его успели спасти телохранители, унеся с поля боя.
Но пережить такое армия стратега Деметрия уже не могла, строй рухнул - Пирр мог праздновать победу. Узнав о разгроме своих сил, Деметрий спешно отступил из Керкиры, где наслаждался свадьбой с привлекательной Ланассой. В 289 г. до н.э. Пирр предпринял дерзкий рейд против Деметрия, но огреб пизды и заключил мирный договор.
Решив, что вопрос Эпира закрыт, Деметрий решил снова на уровень сражений гигантов, собрал армию в 100 000 человек. Цифра хоть и кажется астрономической, но в целом находится на пределе возможностей эллинистических царств того времени. Его целью должен был стать Лисимах, но в 287 году в дело снова вмешался Пирр. Хотя удар в спину Македонии и был предательством, но повод был серьезным – Пирру явился во сне Александр и призвал на битву. Шутить с такими знаками было нельзя, и эпирот вторгся в Македонию. Может, конечно, причиной были письма прочих диадохов, уговаривающих ударить Пирра в тыл Деметрию, которым не улыбалось воевать с могучим сыном Антигона, явно желающим реванша за смерть отца и разгром при Ипсе. Но то, не иначе как происки врагов, ведь как игнорировать такой вещий сон?
Деметрий проклиная старого врага, бросился обратно и разбил лагерь рядом с ним, что оказалось большой ошибкой. В лагерь Деметрия начали просачиваться македоняне из числа перешедших на сторону Пирра, рассказывая, что тот в целом куда лучше и вообще на потомка Александра тянет куда больше. Мысль спорная, но Деметрий так достал местных, что на утро он обнаружил себя в лагере практически чужих войск. Некоторые бывшие соратники прямо в лицо говорили, что ему стоит отказаться от власти.
Жизнь ему спасло лишь умение перевоплощаться, переодевшись пастухом, тот рванул из лагеря, оставив Пирру всю свою армию. Войска некогда могучей Македонии сдавались Лисимаху и признавали власть Пирра. Это была настоящая катастрофа для Деметрия.
Македония же все больше начинала походить на Польшу – ее опять разделили, теперь уже между Пирром и Лисимахом.
Не сказать, чтобы эпирот смог долго наслаждаться престолом – македоняне слишком охотно меняли правителей, чем не преминул воспользоваться Лисимах, разбив Деметрия в Сирии. В 285 (вероятно) году он начал кампанию против Пирра и даже, возможно, смог обыграть эпирца, окружив его войска и лишив обозов, чем вызвал голод в лагеря эпирота. Знатным македонянам Лисимах направил письма с предложением в очередной раз сменить сторону. Пирр дожидаться предательства не стал, он забрал верные ему племен и отступил в Эпир.
Часть 3. Рим и Тарент
Попытки усидеть на троне Македонии ясно продемонстрировали Пирру, что единственный твердый его союзник - это племена Эпира, чего явно недостаточно для того, чтобы бросить вызов могущественным диадохам и он обратил свой взор на Апеннинский полуостров.
Итак, перенесемся на время на сапожок. Вряд ли кто-то в начале III века до н.э. смог бы разглядеть в амбициозном городе на семи холмах будущего властителя мира. Конечно, Рим уже не боролся за право существования как веком раньше, но пока его интересы не выходили далеко за окрестные земли. В 282 году свое первое консульство на тридцать первом году жизни получил Гай Фабриций Лусцин, человек незнатного происхождения из чрезвычайного бедного рода.
В том же году Фабриций доказал, что не зря римляне доверили ему руководство - в битве у города Фурии он разбил объединенное войско луканов и бруттиев, за что ему воздвигли статую в Риме. Расширение зоны влияния Рима естественным образом столкнуло его с Тарентом, контролирующим каблук аппенинкого сапожка.
Рим и Тарент разделили сферу интересов на рубеже III и IV веков – римляне не могли заплывать дальше Лацинского мыса, недалеко от современного итальянского города Кротоне. И вот в 281 году десять римских кораблей зашли в гавань Тарента, нарушив мирный договор. Источники расходятся в трактовках этого события - римские авторы утверждают, что суда просто заблудились, но это вызывает вопросы о том, не было ли это провокацией.
Да это и неважно – тарентинцы крайне болезненно восприняли появление римлян и напали на их корабли. Часть экипажа была отправлена на дно, а кто-то попал в плен - фактически Тарент объявлял войну Риму. Свежесобранное ополчение выбило римский гарнизон, контролировавший город Фурии, а к Пирру отправилось посольство с просьбой о помощи в борьбе с хищным соседом, который порабощает италийских греков. Римляне отправили посольство в Тарент, но закончилось оно провалом и оскорблениями, вплоть до того что римскому дипломату Постумию испортили одеяние. Порча одежда приписывается Филониду, который задрал собственное платье и облегчился на тогу посла. Ее Постумий потом представил в римской сенате как символ вероломства. Сразу отвечу на потенциальный пикабушный вопрос, версия о том, что Постумий утверждал будто бы náphthās происходит из тел древних василисков, подтверждения в источниках не находит. Всему виной наебенившийся Филонид.
Тогда среди послов находился еще один человек, наблюдавший поведение тарентинцев - Гай Фабриций Лусцин.
В Македонии на тот момент царила своя атмосфера – диадохи традиционно устраивали взаимную резню.
Лисимах погиб в битве с армией Селевка, который помогал Птолемею Керавну получить трон. Птолемей Керавн - сын того Птолемея Лага при дворе которого в Египте Пирр находился. Ну, а Селевка в благодарноть Птолемей Керавн убил, ударив в спину мечом, после чего сел на трон Македонии. Короче говоря, очередной заурядный год в жизни осколка державы Александра Великого. Не думаю, что стоит что-то говорить об устойчивости положения Керавна в Македонии, поэтому когда Пирр изъявил желание сплавать помочь италийским грекам в борьбе с варварами в лице Рима, Птолемей всеми конечностями поддержал идею и даже пообещал 4000 всадников, 5000 пехотинцев, да кроме того еще и 50 слонов. Логика Птолемея была очевидна, македоняне явно предпочитали разнообразие в царях, а энтузиазм Пирра мог бы быть направлен явно не в ту сторону, поэтому эпирский правитель получил заверения, что с его исконными владениями ничего не станет. Только плыви отсюда, Зевса ради. Пирр собрал армию в двадцать слонов, три тысячи всадников, двадцать тысяч пехотинцев, две тысячи лучников и пятьсот пращников, после чего отплыл навстречу войне с Римом.
Экспедиция Пирра попала в шторм, масштабы бедствия, современные историки предпочитают снижать относительно античных авторов, рисующих апокалиптичную картину того, что эпирца чуть ли не одного-единственного выкинуло на берег Италии. Постепенно корабли Пирра прибывали, а тарентинцы радостно приветствовали могучего союзника, который должен был сокрушить Рим. После чего состоялся короткий диалог
Прикинув, что одно дело требовать навалять Риму и совсем другое самим идти под пилумы, тарентинцы начали резво релоцироваться по окрестным странам. Но как водится, не все…
Обычно ассоциативный образ римского воина – это легионер, облаченный в лорику сегментату (пластинчатый доспех), спаянный железной дисциплиной регулярной армии и посвятивший жизнь войне.
В действительности же таким легионер станет спустя сотни лет, по состоянию на начало третьего века, Рим был не империей, а амбициозным городом с армией представлявшей собой обычное ополчение.
Ближайшие письменные сведения о вооружении римской армии относятся ко II в. до н.э. со слов Полибия «Большинство воинов носит еще медную бляху в пядень ширины и длины, которая прикрепляется на груди и называется нагрудником. Этим и завершается вооружение. Те из граждан, имущество коих определяется цензорами более чем в десять тысяч драхм, прибавляют к остальным доспехам вместо нагрудника кольчугу»
Естественно в начале III века картина была еще более печальная, и кардиофилакс (та самая бляха) в лучшем случае являлся стандартом, а в худшем доспехом наиболее обеспеченной части армии. Изобретение же кольчуги кельтами датируется примерно 300 годом до н.э. и я бы не ожидал, что ко времени войны с Пирром она присутствовала сколько-нибудь в заметном количестве.
Незадолго до конфликта с Пирром, римляне взяли на вооружение большой щит скутум 0,75 м шириной и порядка 1,2 м высоты, сделанный из склеенных между собой слоев фанеры, сверху обшитый кожей или валяной шерстью. Современные реконструкции дают его вес от 8,5 до 10 кг, что весьма внушительно - скутум давал серьезную защиту, конструкционно он чуть загибался по краям.
Чтобы сильно не углубляться в дебри, будем считать, что шлем был типом монтефортино бронзовый и с нащечниками (визуально на картинке будет понятно).
В качестве наступательного вооружения стоит ожидать пилум – это два метательных дротика, какой-то типологии в их изготовлении Рим не придерживался. Находки свидетельствуют о том, что это было оружие с длинным железным наконечником (от 270 мм до 1225 мм) и общим размером, доходящим до 2,7 метра (по Полибию), но это скорее исключение и более типичной была длина около 2 метров. Задачей этого оружия был пробить щит (или хотя быть заставить бросить) и поразить воина за ним.
Какой меч использовали римляне на тот момент – это область гипотез, «испанский» гладиус был, вероятно, принят на вооружение после 216 года до н.э., более ранние данные относятся к IV-V векам до н.э. и демонстрируют вариант греческого ксифоса (форма клинка листовидная, как у «Жала» Фродо и Бильбо Беггинсов в «Властелине колец»).
Кроме того, на вооружении также стояло классическое копье, именуемое гаста (hastae) около полутора-двух метров длиной.
Попробуем теперь все это распределить по типам войск. Отправной точкой можно считать сообщение Ливия о Латинской войне (340 г. до н.э.), хотя оно вызывает ряд вопросов, но к событиям пирровой войны его можно принять. Римская пехота строилась в три линии, по отрядам (манипулам) с интервалами между собой. Бой начинали гастаты, самые молодые воины, вооружение которых состояло из двух пилумов, скутума и меча. Если им не сопутствовал успех, то они отходили назад, занимая промежутки во второй линии принципов. Они были старше и отличались от гастатов лучшими доспехами, поэтому с немалой долей вероятности, защита первой линии ограничивалась щитами и шлемами, а у принципов добавлялись нагрудники (в виде той самой бляхи). Принципы шли в бой, а гастаты следовали за ними, и базовым сценарием считалось, что на этом этапе римляне должны победить, но если вдруг в этот раз им не сопутствовала удача, то в ход шла последняя линия. Триарии, самые старшие в армии, в отличие от гастатов и принципов, они были вооружены копьями, вместо пилумов и, образуя единую линию с остатками отступивших войск, они должны были сломить натиск врага. Может возникнуть вопрос, зачем прятать самые сильные войска сзади, но по сути, триарии были самыми «испытанными» воинами и самыми старыми, но не факт, что боеспособными, им дозволялось сидеть всю битву на одном колене (это «официально», а как реально несложно представить), что по одной из гипотез являлось следствием преклонного возраста и болезней. Поэтому формулировка «дело дошло до триариев» являлось синонимом чрезвычайно тяжелой ситуации. Помимо перечисленных частей, манипулы гастатов были разбавлены левесами, вероятно, без щитов с двумя копьями, обычным и метательным. А к триариям были преданы рорарии и акцензы, чье вооружение не известно, но они рассматривались как малополезные и ненадежные части, по всей видимости, приданные до кучи.
Ход битвы предполагал бросок пилумов, но современные исследования свидетельствуют, что не факт, что после этого сразу же шла атака с мечами наголо, возможно, что римляне могли продолжить осыпать врага дротиками, передавая их из задних шеренг. Дистанция броска, вероятно, составляла порядка 15-20 метров. Интересно, что противники римлян зачастую были ранены именно дротиками. Так, Пирр получил ранение руки в битве при Аускуле дротиком, царь илергетов (иберийское племя) Индибилис был пригвожден к земле пилумом. Македонский правитель Филипп V лишился лошади убитой пилумом, бросившись на когорту легионеров. Если противника не удавалось отбросить в ходе метания пилумов, римляне обнажали мечи и вступали непосредственно в ближний бой.
Непосредственно легионная конница в количестве трехсот всадников на легион (5000 пехотинцев) особой ценности не несла. По всей видимости, от нее в большей степени ожидалась разведка и преследование. В бою она часто авторами сравнивается с ездящей пехотой, наиболее боеспособными в римской армии были союзные всадники, вроде луканов.
В отличие от эллинистической военной традиции, римская доктрина предполагала, что победу на поле боя обеспечит именно пехота.
Консул Рима Публий Валерий Левин двинулся навстречу Пирру.
Продолжение следует
Итак, это вторая часть разбора критики в мой адрес. Касаться она будет разницы в качестве подготовки и обучения швейцарцев XV века, македонян II в. до н.э. и римлян (тут будет широкий обзор).
В первой части моего ответа, рассмотрели центральный бриллиант ответа моего оппонента, здесь же коснемся огранки.
Да, македонский крест 2 века днэ с самым мусорным уровнем подготовки по сравнию не то что со временем Алексашки, а даже с правления Антигона это один в один элитный швейцарский наемник с цеховой репутацией мирового класса.
И это шедевр, господа – каждое слово. В этой статье я буду много цитировать именно историков, поскольку основной дисклеймер статьи про сравнение античных и средневековых армий, напомню:
я буду либо принимать сторону какого-либо историка, либо излагать свои собственные соображения на этот счет, если не согласен
Итак, фаланга до Филиппа Македонского классического типа – два метра копье, метровый щит и ополчение по организации.
Филипп Македонский перевел пехоту на регулярные рельсы и перевооружил ее по новому образцу. Теперь воины вооружались длинной сариссой (по поводу размера ведутся дискуссии) и щитом диаметров 0,45 м.
В итоге на первый план вышел вопрос сохранения строя, который решался строевой подготовкой и тактическим членением фаланги на подвижные подразделения. Армия новое формации легко разгромила греков при Херонее (338 г. здесь и далее до н.э.). Сын Филиппа Александр с помощью этой военной машины захватил огромные территории Персии, но смерть полководца в 323 г. положила начало грызне его военачальников. Войны диадохов сформировали несколько крупных (и не очень) эллинистических держав их наиболее серьёзных можно выделить три – Птолемеевский Египет, государство Селевкидов в Сирии и собственно Македония. С последними двумя государствами и столкнулся Рим (про Пирра поговорим отдельно) в ходе войн II-III в. до н.э., которые привели к тяжелым поражениям эллинистических монархий. В вопросе кто сильнее эллины или римляне история поставила достаточно жирную точку.
Начнем с того, что македонская военная машина, созданная Филиппом II и отточенная Александром, никуда не исчезала, а легла в основу вооруженных сил новых государств и прекрасно сохранилась до римского времени, что убедительно доказал, например, Наттс в своей диссертации еще в 1993 году [2]. Директор Департамента греческой и римской древности Мильтиадис Хатзопулос в 2001 году на основании эпиграфических свидетельств написал, считающуюся ныне классической работу, об армии македонян II-III в. до н.э. [3]. Я довольно подробно описывал армию государства Селевкидов, Птолемеи были довольно схожи с ними. Секрет успеха был прост – колоссальные издержки на поддержание такой армии, вот для понимания расчеты Fischer-Bovet расходов Птолемеев и Селевкидов в мирное и военное время [5]
Разница между фалангой классического типа и эллинистической помимо вооружения также состояла в организации, как отмечает Тэйлор [6]
Определенная численность бойцов ("щиты") действительно подразумевает формальную организацию по рядам (а, следовательно, и по шеренгам), но не является абсолютной необходимостью, и, за исключением спартанцев, остается неясным, какой строгой муштре подвергалась классическая фаланга.
Что касается македонской фаланги, то в этом нет никаких сомнений. Македонская фаланга была строго обученным и организованным формированием, и основными элементами этой организации были ряды. Шеренга, по сути, была самым маленьким подразделением фаланги строительным блоком, из которого создавались все более крупные подразделения, хотя она и не была (в том смысле, в каком это делает современное пехотное отделение) самостоятельной тактической единицей
При этом положение каждого солдата в фаланге было регламентировано, каждый человек мог назвать четко место, согласно своего ранга. Рядом с ним соответственно в соседнем ряду находился воин того же звания, эпистат стоял плечом к плечу с эпистатом, эномотарх с таким же пятым в ряду [7].
На надгробии вифинского офицера Менаса числится гордая надпись [8]:
Хотя в большой могиле лежат мои кости, странник, я не отступил перед гнетом врагов. Хотя я сражался пешим, я стоял перед всадниками среди тех, кто сражался в первой линии [πρόμαχος], когда мы сражались на равнине Курос. После того, как я ударил фракийца в его доспехах и мисийца, я погиб из-за своей великой храбрости. За это пусть кто-нибудь похвалит быстрого Менаса, сына Биоэриса, вифинца, превосходного офицера
Существует расхожее мнение, что фаланга не может функционировать на неровной поверхности, оно отброшено большинством современных исследователей. Фаланга прекрасно ощущала себя и на пересеченной местности, за счет дробного деления на синтагмы (256 человек 16 шеренг на 16 рядов), строевой подготовке и четкой внутренней структуры, где каждый ряд «держится» за смежный, а разрывы, возникающие в строю не были критичны. Не были критичны до встречи с римлянами.
Легион против фаланги
На момент разборок диадохов, Рим представлял собой город с амбициям не выходившими за пределы сапожка. Разве что успешные войны со смежными племенами, убеждали патрициев в том, что Александру сильно повезло, что он не заглянул к ним. Вместо него, правда, зашел Пирр, от чего сгорело немало латинских жёпп. Здесь сразу отвечу на вопрос @TheFrosty77
А если не сломают [строй], как фалангиты Пирра при Гераклее и Аускуле? Нет ответа.
Ответ можно было бы прочесть в своем же посте, где он сам написал «итальяшки 1-2 века», иначе говоря, полностью профессиональная римская армия. Пирра же встречало гражданское ополчение, стоявшее наголову ниже войска, которым располагал Рим к концу Второй Пунической войны [9]. Хотя оно также было ополчением, но римское войско, ставшее практически профессиональным в ходе беспpеpывной многолетней тяжелой боpьбы и руководимое талантливым полководцем Публием Корнелием Сципионом, поднялось на такой уровень тактического искусства, который был недостижим для прежних римских ополчений, собиравшихся для одного похода и возглавляемых ежегодно сменявшимися магистратами – консулами [10].
Другое обстоятельство – это то, что по вооружению оно не было схоже даже с республиканской армией, противостоящей Ганнибалу. Во-первых, вместо гладиуса использовался ксифос [11], более короткий и легкий меч, который ближе к маленьким швейцарским клинкам воинов баталий, нежели грозному оружию легионеров. Защитное вооружение римлян при Гераклее не имеет ничего общего с тем, чем располагали при Пидне и Киноскефалах:
Во-вторых, сам легион находился в процессе перехода от ранней фалангообразной формации, например, при Аускуле принципы были еще вооружены копьями ближнего боя вместо пилумов.
Но и с фалангой Пирра все не так просто, собственно «македонским» там был лишь отряд Птолемея, большая же часть линейной пехоты образовывали тарентинские щитоносцы. Подразделения такого наименования современные исследователи относят к туреофорам или попросту говоря, по большему счету это те же классические «гоплиты». Собственно эпироты, как убедительно доказал Абаккумов, также представляли собой все тех же классических гоплитов, т.е. воинов с коротким копьем и большим щитом, которые естественно не чувствительны к возникновению разрывов в строю [12].
Итак, фаланга сариссофоров не была основой армии Пирра. Одних лишь гипаспистов и заёмных солдат Птолемея Керавна явно недостаточно для того, чтобы называть италийские битвы Эпирского Орла "первой встречей гладия с сариссой"
Я в данном случае не придумываю ничего нового – Полибий точно также исключил из сравнения македонской фаланги и «римского легиона» войска Пирра и Ганнибала. Как отмечает Полибий Пирр перемежал свою пехоту псевдолегионерам (щитоносцами) и спейрами, термин, относящийся как к македонской, так и гоплитской фалангам [13]. Здесь, кстати, стоит пояснить, кто такой Полибий – он служил гиппархом (начальником конницы) в ахейском союзе на стороне римлян в войне с македонским царем Персеем, а позднее служил семье Сципионов (победителю Ганнибала). Представляете себе ценность его рассуждений о фаланге и легионе? Мы к нему обязательно вернемся.
К счастью, у нас есть масса битв с собственно македонскими фалангами и легионом – битва на реке Аой, битва в проломе стены Атрака, при Киноскефалах, Фермопилах, Магнезии, Пидне.
Итак, Полибий писал «Пока фаланга сохраняет присущие ей особенности и свойства, нет силы, которая могла бы сопротивляться ей с фронта или устоять против натиска ее, для чего существуют многие основания, как легко в том убедиться» (XVIII, 29). Это императивное правило, которое сохранялось во всех битвах, где легион встречался с фалангой [14].
В первой и второй Македонских войнах противником Рима выступал Филипп V.
Армии Македонии Филиппа V и его сына Персея, посвящена работа Хатзопулоса, который провел огромную работу по включению корпуса «уставных» источников в анализ армии. Исследователь ставит его на третье место после Пердикки I и Филиппа II, как великого реформатора [15]. Военнобязанными македоняне были с пятнадцати лет, в этом возрасте из них формировали корпус пажей, которые находились в свите знатных воинов и периодически участвовали в битвах [16]. После 18 лет они переходили на двухлетнее обучение в эфебию, где происходит обучение воинскому мастерству и спортивной подготовке (я использую современные аналоги терминов для общего понимания). Раз в месяц (точнее не реже чем) происходили боевые маневры на открытой местности (современный аналог – учения) [17]. За этот этап подготовки отвечали непосредственно города, которые, однако, подвергались периодическим инспекциям на предмет качества подготовки личного состава. После начального обучения, воины уже зачислялись в фалангу по спискам (очагам) в зависимости от потребностей армии и проходили дальнейшую подготовку уже там. Подготовка сариссофора включала марш-броски в полной боевой выкладке, обучение фехтованию пикой и естественно строевую подготовку, все это с регулярными учениями.
Опять-таки это все та же военная система Александра Великого, так например как отмечает Диодор Смотры и маневры, которые он [Александр] постоянно устраивал воинам, сделали войско дисциплинированным. (XVII, II, 3)
Ровно то же делалось и в царстве Антигонидов, например, Ливий описывает смотр проведенный Филиппом V:
На смотрах был обычай: после священнодействия войско перестраивалось и, разделившись надвое, сходилось, изображая битву. (6) Царевичи [Деметрий и Персей] были назначены командующими в этом потешном сражении. Однако дело вышло нешуточное: отряды схватились так, как будто бились за царство, и много ранений было нанесено палками, так что для настоящего боя недоставало только мечей (Ливий, XL, 6, 56)
Интересна речь Персея перед битвой при Пидне в изложении Ливия (XLII, 52, 10):
Познакомившись с силами противника, пусть сами они [македоняне] обратят внимание на свое войско и увидят, насколько превосходит оно — и числом, и уменьем — вражеских новобранцев, наскоро набранных для этой войны; ведь македоняне, с детства обученные военному делу, закалялись и совершенствовались во многих сражениях
Часть, касающаяся римлян, была пустым бахвальством – в их войсках уже натурально шли мятежи, из-за того, что счет лет, которые воевали легионеры, перешел на десятки. А вот фрагмент, обращенный к «своим» вполне правдив – прошедшие школу эфебии и постоянно задействованные в пограничных стычках (см., например, Ливий, XLII, 52, 24), македоняне прекрасно понимали, о чем говорит их царь.
Это, если кто не понял, македонский фалангит с самым мусорным уровнем подготовки по сравнию не то что со временем Алексашки, а даже с правления Антигона по версии @TheFrosty77.
Моего критика, очень позабавила фраза сломают строй. Помните, я вспоминал Полибия и то, насколько ценным были бы рассуждения военного, успевшего побыть на обеих сторонах и лично увидеть фалангу? Пора его процитировать:
Теперь, фалангиты ли отобьют нападающего противника, или сами будут отбиты сим последним, в обоих случаях фаланга теряет свой строй; ибо преследуют ли фалангиты отступающего неприятеля, или бегут перед настигающим их врагом, они отторгаются от прочих частей своего войска. Тогда остававшиеся в запасе неприятельские войска занимают место, которое было под фалангитами, и получают достаточно простора для того, чтобы уже не с фронта нападать на них, но обходить с фланга или теснить с тыла
А теперь смотрим мою полную цитату
И вот тут произойдет то, что случается с плотными пикейным строями при наступлении в их шеренгах начнут образовываться разрывы, в которые начнут вклиниваться легионеры, навязывая ближний бой
А ты думал, @TheFrosty77, я это из головы взял?
Ключевыми факторами победы над фалангами выступали два столпа:
Вклинивание легионеров в разрывы между «стеной копий» и переход в ближний бой на мечах
Обход с флангов и окружение фаланги
Но у нас же есть швейцарцы, они-то строй не сломают, там ведь подготовка ке-ке-ке… Или ого-го?
И на этой замечательной ноте мы отправляемся в XV век, искать у швейцарцев подготовку, деление на тактические подразделения и прочую атрибутику профессиональных армий.
Для начала немного цифр, чтобы был понятен масштаб армий, о которых идет речь - TheFrosty77 в прошлом номере неплохо так «обратился к источникам», а точнее к семидесятым годам XV века, их и возьмем за основу. Итак, на момент Бургундских войн, в Конфедерацию входило 8 кантонов. Суммарно их силы мы можем оценить по ведомости выплаты жалования перед битвой при Грансоне [19]:
За вычетом 15-20 % стрелков мы получим порядка 12000 пехотинцев «ближнего боя». Много это или мало можно оценить примерно по численности городов – для крупных городов оно составляло небольшие 3000-6000 жителей (в Люцерне 4000, Цюрихе 5000 и т.д.). Грубо можно сказать, что с учетом сельских регионов мобилизовано было порядка 10 % от всего населения [20].
Т.е. да, это очень много для них, впрочем, когда армия шла в поход, то стены самого Берна, например, охраняли «старики и дети» или женщины, когда штурмовали Цюрих [18]. Но нам же интересен внутренний состав, что там были за люди с цеховой репутацией мирового класса. И черт возьми, мой критик прав, если он, конечно, не имел в виду наемнические цеха, потому что у нас есть очень ценный документ – ведомость вооруженных сил Цюриха на 1442-1443 года и там-то мы увидим эти самые элитные цеха [21]. Всего у нас 12 (!) цехов, что очевидно свидетельствует об очень разнообразной армии и вот они:
Вспомнилась одна история в тему, легшая в основу эпизода фильма 300:
Ладно, оставим издевательства – естественно армия швейцарцев в XV века представляла собой обычные ополчение или старый добрый Landsturm [18, 22]. Никакого обучения они не проходили
О каких-либо совместных строевых занятиях мы ничего не слышим, безусловно они не производились. Каждый сам обучался простым приемам обращения с пикой и алебардой, равно как метанию камней и, наконец, более трудному делу стрельбе из арбалета.
<…>
Если в некоторых посланиях о призыве предписано, чтобы должностные лица, производящие осмотр брони, следили за тем, чтобы воины "умели обращаться с приносимым с собой оружием" до это было вызвано, очевидно, только желанием, чтобы никогда никто не выступал в качестве стрелка из арбалета, раздобытого им каким-либо образом, не умея с ним обращаться.
Единственно, к чему приучался воин с холодным оружием, это держаться своего знамени и маршировать в затылок впереди идущему, заняв указанное капитаном место, а в случае отрыва, вызванного каким-либо препятствием, снова тесно смыкаться.
Движение происходило под звуки барабана, благодаря чему сохранялся известный такт, "justis passibus ad tympanorum pulsum", что, однако, далеко не соответствует движению в ногу современных обученных солдат. Ведь это же знали и древние германцы (т. II).
Ганс Дельбрюк История военного искусства [23]
С воинственным духом, существовавшим в XIV и XV в. столетия в республиках Швейцарской Конфедерации не исключено, что военные учения можно оставить на усмотрение отдельного человека без ущерба для него. Так же, как мужчина должен был представить себя вооруженным и вооруженным в контингенте, он также должен был иметь достаточную практику обращения с оружием [Элгер дает эти пояснения в разрезе того, что государство самоустранилось от подготовки ополчения – прим. Azirsan].
Von Elgger C. Kriegswesen und Kriegskunst der Schweizerischen Eidgenossen im 14., 15. und 16. Jahrhundert [24]
«Везде в средневековье на территории Западной Европы с шестого по пятнадцатый век не проводилось подготовки пехотинцев»
J. F. Verbruggen, translated by Kelly DeVries «The Role of the Cavalry in Medieval Warfare» [25]
В позднесредневековой Конфедерации не было систематической, контролируемой правительством и организованной военной подготовки. Стрельба из арбалета и ружья, которая, однако, не имела решающего военного значения, практиковалась на городских стрельбищах, на городских праздников стрелков (если я правильно перевел «Schützenfesten» - прим. Azirsan) и на охоте.
<…>
Известные формирования и тактические приемы, с помощью которых швейцарцы добились больших успехов, также основывались не столько на приказах руководства и уж тем более не на отработанной строевой подготовке [Drill], сколько на привычном поведении, коллективной инстинктивной уверенности и естественном движении.
Meyer W. Hirsebrei und Hellebarde: auf den Spuren des mittelalterlichen Lebens in der Schweiz. [26]
Второй момент – это тактическая организация, дело в том, что 8 кантонов не представляли собой «государство» в современном представлении. Это были 8 регионов, которых связывала цепочка оборонительных союзов. К примеру, Берн имел договор с Ури, Швицом и Унтервальденом, но не имел их с другими 4 кантонами. Каждый кантон был по цепочке связан через соседа с прочими, но с диагональными связями внутри союза дела обстояли плохо. К чему я это рассказываю? К тому, что у них чисто физически не было сквозной штатной структуры и тактического деления, ну если не считать таковым гауптманов, которых назначали голосованием. Деление по «паннерам» (подразделениям), если мы говорим про XV век, происходило только во время войны и только на время кампании [27]. Иначе говоря, сначала происходил сбор ополчений по территориальному принципу, потом их били на примерно равные части и раскидывали по трем баталиям. На этом организация все.
А что насчет элитных наемников XV века? Ну, давайте посмотрим специализированную работу Джона Маккормака по истории наемничества в Швейцарии, которая так и называется «Один миллион наемников: швейцарские солдаты в армиях мира» [28]:
Запреты, содержащиеся в присяге, ясно отражают ужасное поведение, которое можно ожидать от кнабена. Группа швейцарских наемников пятнадцатого века была скорее буйной бандой мародеров, чем организованным военным формированием».
И моя любимая цитата Мейера:
Для понимания масштаба трагедии, TheFrosty77 прав в одном. По состоянию на конец XV века швейцарец действительно был очень ценным наемником. Просто эта ценность была в сравнении со всем тем, что могли дать другие, а «стадо баранов» бегущее в сторону врага было на две головы выше каких-нибудь итальянских кондотьеров, которые быстро двигались в противоположном направлении.
О какой-то нормальной организации (вкупе с делением на роты и полки) можно говорить с введением системы капитулов, когда Конфедерация хотя бы минимально подчинила себе мужское население в XVI веке, но никак не XV.
Так что да, я утверждаю, что если фаланга Персея при Пидне, образовав по словам Плутарха, synaspismos (плотный строй плечом к плечу) и наступала шагом, но при этом легионеры смогли вклиниться в промежутки между македонянами, то шансов у швейцарцев нет никаких. Потому что у них нет строевой подготовки, нет жесткого деления по тактическим единицам (деление по территориальному принципу последующем сливанием в один строй на это не тянет), они не умеют строиться в синаспизм. Я вообще испытываю ни с чем не сравнимые эмоции, объясняя, почему регулярная армия несколько превосходит ополчение пекарей и козопасов, коим и были orte в XV веке.
И если уж называть вещи своими именами, до XVI века (до Швабской войны) швейцарцы вообще не ставили себе задачу сильно следить за плотностью строя.
Отдельно меня, конечно, порадовал вот этот пассаж
Но уровень сравнения "фалангит = швейцарец" собственно показывает всю мощь мыслительных процессов нашего историка. А че, и там пика и там пика - значит одно и тоже. Ага, у наполеоновского фузилера ружье и у пехотинца ПМВ ружье - тоже одно и тоже
Ирония в том, что я нигде не приравнивал швейцарцев к македонянам, как раз по той простой причине, что до фалангитов конфедератам далеко. Речь шла о том, что у баталии будут ровно те же проблемы «ближнего боя», что и у македонян (забегая вперед, они у них были). Но тем забавна сама фраза, подразумевающая, что надо совсем поехать, чтобы вообще их в один ряд поставить. Но суть в том, что рассуждения о схожести фаланги и батaлии идут рефреном через абсолютное большинство работ по истории воинского искусства Конфедерации, включая ставшие уже классическими – Дельбрюк, Оман, Миллер, Винклер. Вплоть до того, что была написана диссертация (!) за авторством Кэтрин Бейкер в 2009 году, посвященная вопросу насколько в принципе швейцарскую военную организацию можно считать наследницей македонской и близкие ли это построения [29].
Давайте кратко пройдемся по ближнему бою и будем заканчивать. Для реконструкции в прошлой статье я брал «стандартное» описание баталии, оно приведено во множестве книг, но вот, например, классика от Дельбрюка [30]
Воины с алебардами не носят также и панциря. Их защитой является то, что они составляют внутренние шеренги и ряды четырехугольной баталии. Только после того как сомкнутая баталия, "овладев натиском", раскидав врага, рассыпается и начинает преследование, только тогда начинается работа алебардщиков. Последние не нуждаются в особом оборонительном оружии, так как подлинная боевая сила противника уже сломлена. Пикинеры же, образующие крайние ряды четырехугольной баталии для отражения атак рыцарей, имеют панцирь и шлем, защищающие не только от копья и меча рыцаря, но и от стрел, дротиков и пуль стрелков. Пика и панцирь так тесно связаны друг с другом, что когда в источниках говорится о броне (Harnisch), то пика даже не упоминается отдельно, а подразумевается сама собой
Т.е. в данном случае, у нас первыми натиск римлян будут встречать именно пикинеры. И тут я даже могу не подключать от себя ничего, просто ограничившись цитированием. Здесь стоит упомянуть, что концепция сариссоформ=швейцарец, она вообще даже не XX веке появилась, а восходит еще к теоретическим построениям Маккиавелли, который будучи современником баталий, так и писал «македонская фаланга ничем не отличалась от современной бригады швейцарцев, вся сила и мощь которой заключается именно в пиках» [31]. Ну, и далее он подробно рассказывает о том, насколько беззащитны будут швейцарцы против римского оружия. Но это ладно, старина Маккиавелли, хоть и застал лично швейцарские баталии, но был военным теоретиком XVI века, давайте посмотрим на мощь мыслительных процессов уже современных историков, например, Омана:
Когда в 1503 году копейщики и меченосцы впервые встретились под стенами Барлетты, снова выплыла на свет старая проблема Киноскефал (197 г. до н. э.) и Пидны (168 г. до н. э.). Такая же плотная и знающая свое дело фаланга, какая была у Филиппа V Македонского (при Киноскефалах и Персея при Пидне. – Ред.), встретилась с войском, тактика которого походила на тактику легионеров Эмилия Павла (Эмилий Павел победил македонян при Пидне. – Ред.). Тогда, как и в древние времена, взяли верх обладатели короткого оружия.
<…>
Побежденные, по существу, получили от рук испанцев то же, что сами причинили австрийцам при Земпахе. Носитель более длинного оружия становится беспомощным, когда его противник сближается с ним, будь то копье против алебарды или пика против меча. Как только в македонской фаланге или швейцарской баталии образовывалась брешь, длина их копий становилась причиной их гибели. Не оставалось ничего лучшего, как бросить длинные пики, и в дальнейшей схватке швейцарские воины с одним только мечом, без средств защиты, оказывались в весьма невыгодном, безнадежном положении перед лицом нападавшего, кроме меча снабженного щитом и более совершенными доспехами
Оман Ч. Военное искусство в Средние века. – 2011. Центрполиграф
Что? Устаревший историк и вообще? Ладно, возьмем что-то посвежее, например, Винклера из 2020 [31]
Начиная с 1500 года, наиболее эффективной пехотой, которую можно было использовать против швейцарцев, была испанская пехота Гонсальво де Кордова, которая переняла многие тактики древних римлян в войнах в Северной Италии. Используя меч и щит, испанцы смогли отразить нападение швейцарских пики в многочисленных боях. Не имея щита, способного отразить рубящие и колющие удары испанцев, оказавшиеся в затруднительном положении конфедераты были вынуждены отказаться от своего длинного оружия и использовать мечи
Опять не то? Ну, может тогда посмотрим пособие для пикинеров Сэра Джона Смайта известного ветерана XVI века [33]?
из-за близости крайних рядов противника у их врагов перед ними недостаточно места для нанесения удара, а из-за близости рядов их товарищей, следующих за ними, у них нет удобного пространства для локтей, чтобы отразить удары и нанести новый укол; имея в виду, что они полностью утратили способность использовать свои пики, они, следовательно, должны либо просто позволить им упасть на землю как бесполезным; <...>, и вскоре, в мгновение ока, должны выхватить свои короткие мечи и кинжалы и наносите удары и выпады (называемые полуоборотом и уколом) одновременно в лицо врагу, и при этом все должны мгновенно вскочить, держа кинжалы в левых руках, и нанести удар в живот врагу снизу, под края его кирас или в любое другое место, не прикрытое доспехом. Таким образом, когда все шеренги целого отряда, наступая друг на друга, наступают в боевом порядке, сражаясь коротким оружием и сомкнув свои ряды, стараются ранить, разомкнуть или прорваться сквозь ряды своих врагов, чтобы полностью их уничтожить
Поэтому подытожим – никаких шансов у первых рядов швейцарских пикинеров нет. Как нет у них и обучения, штатной структуры регулярной армии или регулярных учений по состоянию на XV век. Но, конечно, же бездоспешное ополчение алебардистов, стоящее в глубине Баталии всех победит, для этого им совершенно не требуется ни обучение, ни строй. Ничего кроме алебарды. Почему?
Примечания
1. Коннолли П. Греция и Рим: энциклопедия военной истории/пер //С. Лопуховой, С. Хромовой. М.: ЭксмоПресс. – 2001. – Т. 320. С. 22
2. Nutt S. Tactical interaction and integration: a study in warfare in the Hellenistic period from Philip II to the Battle of Pydna : дис. – Newcastle University, 1993.
3. Hatzopoulos M. B. L'organisation de l'armée macédonienne sous les Antigonides: problèmes anciens et documents nouveaux // Athènes, 2001 – 196 p. далее Hatzopoulos M. B., 2001
4. Taylor R. The Macedonian Phalanx: Equipment, organization and tactics from Philip and Alexander to the Roman conquest //The Macedonian Phalanx. – 2020. – С. 148. Далее Taylor R., 2001
5. Fischer-Bovet C. Army and society in Ptolemaic Egypt. – Cambridge University Press, 2014. P. 66-83
6. Taylor R., 2020. P. 86
7. Коннолли П., 2001. С. 76
8. Taylor R., 2020., P. 171
9. Дельбрюк Г. Всеобщая история военного искусства/Пер. с нем //ВА Авдиева, АК Рачиньского. М.: ЭКСМО. – 2008. – 864 с.: ил. С. 155
10. Жмодиков А. Л. Тактика римской пехоты IVII вв. до н. э //Para Bellum. – 1998. – №. 4. – С. 4-13.
11. M.C. Bishop, «The Gladius: The Roman Short Sword», Osprey Weapon series No. 51 (2016)
12. Абакумов А. А. ОРЛИНЫЕ ПЕРЬЯ: фаланга царя Пирра //Parabellum novum: военно-исторический журнал. – 2015. – №. 3. – С. 33-41.
13. Полибий (XVIII, 28)
14. Термин «легион» и «фаланга» я употребляю условно, поскольку такая лексема прижилась в языке, но речь идет о столкновении общевойсковых сил, включающих самое разное количество типов подразделений.
15. Hatzopoulos M. B., 2001 P. 148
16. Hatzopoulos M. B., 2001. P. 101
17. Hatzopoulos M. B., 2001. P. 138
18. Von Elgger C. Kriegswesen und Kriegskunst der Schweizerischen Eidgenossen im 14., 15. und 16. Jahrhundert. – Militäir. Verlag Bureau, 1873. P. 43
19. А. Куркин, «Бургундские войны. Том 3. Часть 3. Армия Великих герцогов Запада», М., Фонд «Русские Витязи», 2023. – 196 с., С. 115
20. А. Куркин, 2023., С. 81
21. Winkler, A. (2002). Zurich’s militia records in the Fifteenth Century. FEEFHS Journal, X, 66-80
22. Von Elgger C., 1873. P. 42
23. Дельбрюк Г. 2008. , C 618
24. Von Elgger C., 1873. P. 243
25. J. F. Verbruggen, translated by Kelly DeVries «The Role of the Cavalry in Medieval Warfare» // THE JOURNAL OF Medieval Military History, Volume III, p. 46-71
26. Meyer W. Hirsebrei und Hellebarde: auf den Spuren des mittelalterlichen Lebens in der Schweiz. – Walter-Verlag, 1985. P. 351
27. Von Elgger C., 1873. P. 66
28. McCormack J. One Million Mercernaries: Swiss Soldiers in the Armies of the World. – Pen and Sword, 1993.
29. Becker K. A. The Swiss way of war: A study on the transmission and continuity of classical and military ideas and practice in medieval Europe. – The Ohio State University, 2009.
30. Дельбрюк Г. 2008., С. 639
31. Н. Макиавелли. «О военном искусстве»,
32. Winkler A. The Swiss in the Swabian War of 1499: An Analysis of the Swiss Military at the End of the Fifteenth Century //Swiss American Historical Society Review. – 2020. – Т. 56. – №. 3. – С. 38.
33. Smythe S. J. Instructions, Obseruations, and Orders Mylitarie: Requisite for All Chieftaines, Captaines, and Higher and Lower Men of Charge, and Officers to Vnderstand, Knowe, and Obserue. Composed by Sir Iohn Smithe Knight, 1591. – By Richard Iohnes, at the signe of the Rose and Crowne next aboue S. Andrewes Church in Holborne. Цитируется по Taylor R., 2020
Те, кто меня давно читает, думаю, видели два моих поста про моего преданного читателя, господина @TheFrosty77 О токсичных комментаторах и доспехах пехоты и Пара слов о том, как авторов удобно травить
После этих статей его невероятное владение письмом, видимо, по достоинству было оценено администрацией (сам в шоке) и он перешел на вахтовый способ посещения пикабу. В смысле от бана до бана с постепенно расширяющейся амплитудой, последний срок чувак получил что-то в районе месяца. В короткие промежутки появления на сайте, он ходит за мной по пикабу)))
Во время одной из таких вахт, он вкинул на пикабу обличительный пост про меня, о который аудитория благополучно вытерла ноги. Посетовав на то, что не может мне ответить, поскольку его банят, он в очередной раз кого-то оскорбил и отъехал с сайта до лета. Итак, призываю всех ознакомиться с настоящим бриллиантом критики и шедевральным разносом моих постов
Погрузитесь в этот пост, проникнитесь вот этим уверенным тоном профессионала, который походя, решил разобрать мои «статейки». Он попенял мне на то, что вместо того, чтобы сосредоточиться на доспехах и вооружении швейцарцев я пишу о средневековой пехоте (фламандцах, швейцарцах, англичан, шотландцах, немцах). Это если что первый раз, когда в его комментариях швейцарцы вообще появились, до этого претензия звучала так.
Ну и далее со всей последовательностью, он перешел к швейцарцам, перемежая их с оружием англичан, фламандцев, немцев и японцев.
Но перешел не сразу, как у любого произведения искусства, у него центральная часть – доминанта или попросту единственное место, где он вообще сослался на источник. К этой доминанте идет внушительная подводка:
В конце простыни [моей статьи, прим. Azirsan] внушительное "ctrl v - ctrl с" из списка источников. Для чего - неизвестно, ведь если обратиться к этим самым источникам, можно спокойно найти настоящие доспешные списки настоящих швейцарцев, а не мемуары Паоло. Вот, например, доспешный список ополчения Нёшателя (Фернанд Лоэв)
Увидели – ключевую точку, надо значит смотреть доспехи швейцарцев (не возражаю) и вот он их приводит по Фернанду Лоэву. И далее идет цитата про швейцарцев из города с красивым названием Neuchâtel (то бишь Новый Замок на французском языке). После чего швейцарцы проводят на французском языке инвентаризацию вооружения, причем в тексте еще и фигурирует Аббвильский ордонанс, по которому проясняют значение некоторых терминов.
И вот тут начинаются проблемы, потому что Фернанда Лоэва мой оппонент не читал (откуда эта цитата, я поясню чуть ниже), называется эта статья «Les armes des bourgeois de Neuchatel à l’époque des Guerres de Bourgogne», ссылка будет в примечаниях [1].
А если бы читал, то знал бы, что никаких швейцарцев там не было – это смотр от 1470 года, проведенного союзником Карла Смелого Рудольфа Хохберга. Это французы, а не швейцарцы, точнее франкоязычное княжество Невшатель.
Кстати, сказать, если бы речь про бургундцев/французов, то я бы вообще без вопросов согласился даже с полной одоспешенностью.
Здесь сразу поясню один момент, я знаю, что меня читают как представители ИСБ-тусовки. Все что я далее буду писать про ИСБ, касается таких вот явлений как @TheFrosty77, а ни в коем случае не всего движения, естественно большинство людей там вполне адекватны.
Краткая историческая справка, по состоянию на 1470 год швейцарцы себя называли не «Switzeri», а Orte и термин относился к вполне конкретной конфедерации, называемой Великий союз Верхней Германии (лат. magna liga Alamanie superioris). Включал он в себя по состоянию на 1470 год 8 кантонов [2]:
1. Ури
2. Швиц
3. Унтервальден
4. Люцерн
5. Цюрих
6. Гларус
7. Цуг
8. Берн
Возникает резонный вопрос, а с чего он вообще приписал Невшатель к швейцарцам? И тут-то начинается самая мяковка, как этот критик находил информацию. Дело в том, что список вооружения, который он скопировал – это не совсем Лоэв. Точнее, это он, но такой таблице в его статье нет – это выдержка, сделанная историком Андреем Куркиным, который по тексту статьи Фернанда взял цифры и свел в табличку, которую нашел @TheFrosty77. После чего перепроверил себя по Википедии, где Невшатель часть Швейцарии.
Увы, не написали в там, когда Невшатель вошел в состав Швейцарии. Не буду тянуть паузу, случилось это в 1815 году и он до сих пор остается эдаким кусочком Франции.
Думаете на этом все? Неее, дальше вообще огонь:
Если кто не понял, интеллектуал типа Куркина – это тот, кого TheFrosty77 вообще цитирует. Но это ладно, тут куда веселее аргумент про то, что там аж целых 183 стрелка. И правда, зачем стрелкам доспехи? Увы, в XV веке мыслили несколько иными категориями, строго обратными. Никакого облегчения доспехов для стрелков не было, даже, наоборот, в Бургундском ордонансе доспехи стрелков и пехотинцев ратировались следующим образом [3]
«Пешие кулевринье и арбалетчик должны иметь обержон. У пикинера должен быть выбор между жаком и обержоном, и если он выберет обержон, он так же должен иметь нагрудник (glacon)».
Следующий ордонанс вообще не предполагал шлемов для воинов ближнего боя, в отличие от стрелков, наряду с более легкой защитой конечностей. Напоминаю, готов выставить против античных армий бургундцев в полном доспехе на 100 % пехоты.
Сразу следует вопрос из зала «А почему так?», ведь вроде как стрелки вспомогательный род войск. И да, и нет. Дело в том, что средневековая война в своей основе имела в первую очередь осады, а уже потом полевые сражения. Второй момент, это то, что если мы говорим, про франкоязычный регион, то здесь основной действующей силой должны были быть всадники, а на втором месте находились стрелки. Бойцам же с длиннодревковым оружием отводилась роль прикрытия именно стрелков, т.е. они как раз и были вспомогательными войсками. Но это лишь часть причин.
Другая причина была в том, о чем вообще была статья Лоэва, и TheFrosty77 бы ее знал, если бы «обратился к источнику». Она состояла в том, что этот список вооружений был получен на результатах смотра ополчения, куда жители города должны были представить купленное ими оружие. Если кто не понял, они сами должны были себя снарядить. И действовала там простая пропорция – у кого больше денег, тот лучшее вооружен и одоспешен. Теперь вопрос на миллион, тот, у кого мало денег, он что приобретет – кулеврину/арбалет или палку с железкой на конце?
Идем к первоисточнику самого Фернанда Лоэва. Дело в том, что он писал свою сводку на основе списков опубликованных Невшательским архивариусом Артуром Пиаже в статье «Revues militaires à Neuchâtel au XVme et au XVIme siècle» [5]. И если обратиться к ней, то мы увидим не просто список вооружения, а поименный перечень, кому оно принадлежало. Он достаточно хаотичен, поскольку отражает именно собственников вооружения, но пару общих тенденций могу отметить. Например, могу сказать, сколько человек владеет только кулевринами или арбалетами, но при этом не имеет никаких доспехов. Один - Claude Morel. Он явился на смотр с одной кулевриной наперевес. Две трети в доспехах по версии TheFrosty77 – это его выдумка, которой в оригинале нет, что особенно иронично, он сам даже ответил почему. В его комплект «невшательского швейцарца» входит кольчуга-кираса-салад, правда тогда по пизде пойдет тезис о 2/3 в доспехах, потому как пресловутую пропорцию он высчитал, тупо просуммировав и кольчуги, и кирасы. У всех кроме Girard d’Engolon, нагрудник шел только в комплекте с кольчугой.
И если мы посмотрим перечень только тех, у кого было только оружие ближнего боя, то обнаружим не 2/3, а 104 собственника:
Из них 27 имеют пластинчатый доспех, защищающий шею-грудь-спину-бедра, 66 в кольчугах (шесть из которых также имеют нагрудники и у 11 есть дополнительная защита конечностей, включая шею). Опять-таки, здесь перечислены именно владельцы, поэтому у условной Nycolet Ravetaz или Janneta Ludryodaz пойдет воевать сын или муж. Так что, если кто рассматривает переезд в Невшатель XV века, рекомендую жениться на Nycolet, у нее есть кольчуга и гизарма (и даже наруч), а сожителю Жанет придется пойти в бой в жаке. Причем в шлемах тоже далеко не все – всего 68 штук у 64 человек, ну это если Henry Parys, Richard Chevalier и Henry le masson, владеющие на троих 7 шлемами, поделятся по-братски.
Подытожим, у нас отнюдь не половина стрелков без доспехов и закованные в броню «гизармисты», а наоборот половина охуенно одоспешенных стрелков. 27 (5 % – пять (sic) процентов) в условно полном доспехе и 66 в кольчугах (12,5 %) и из этой сборки треть (!) не имеет шлемов. Порешала здесь экономика, потому что сначала одоспешились стрелки, а те, у кого нет денег, получат оружие ближнего боя (причем частично от тех, у кого «излишек», ибо значительное число буржуа предоставили на смотр нихуя). Не стоит тут чему-то удивляться, впоследствии только стрелков невшательцы перебросили под Муртен, когда в чете Хохбергов начались шекспировские страсти - сын воевал за Карла, отец перешел на сторону Констанцской Лиги.
На самом деле, здесь и если бы критик попал пальцем в немецкий регион, который был частью хотя бы Eidgenossen (города, которых швейцарцы (orte) выделяли как «друзей»), то это его бы не спасло, как отмечает люцернский историк Эллгер [6]:
в богатых домах – доспехи (Harnische, вероятно, просто корпусная защита сообразно доходу), шлем, железные башмаки и арбалет; в бедных домах - шлем, перчатки (Handschuhe, видимо, подразумевает сталь или кожа) и алебарды (Hellebarden); в самых бедных домах – алебарды
Т.е. сначала защищаются стрелки, а по остаточному принципу алебардисты. Но это больше характерно для XIV века, в последней трети XV века произошла перебалансировка в сторону пикинеров, от которых требовалось образовывать внешние линии баталии и иметь доспехи.
Но и это еще не все, дело в том, что по местным меркам, Невшатель, мягко говоря, сильно, выделялся. Например, в анализе другого франкоязычного (не швейцарцы) города Монбеляр в статье L’armement des ruraux et des bourgeois à la fin du Moyen Âge: l’exemple de la région of Montbéliard’ [6]
В этом вооружении Монбельяра, по сути, нет ничего особенного; оно соответствует своему времени как у бургундских воинов, так и у швейцарских воинов 1474-1477 годов, и близок к состоянию эльзасских городов. Сравнение с вооружением буржуазии Невшателя, города, вдвое превосходившего Монбельяр во время бургундских войн, указывает на те же тенденции
<…>
у буржуа Невшателя больше сбруи [harnais] и кольчуг [cottes], но и они, несомненно, богаче жителей Монбельяра.
Т.е. Невшатель еще и не был «типичным» городом, но упомянул я Монбельяр немного для другого. Дело в том, что в смотре Невшателя участвовали только собственно горожане – буржуа, что мой оппонент бы знал, если бы обратился даже не к источнику, а хотя бы к названию статьи [Les armes des bourgeois de Neuchatel à l’époque des Guerres de Bourgogne]. Но ополчение швейцарцев складывалось из двух частей – городских и сельских регионов (включая небольшие городки). Например, соотношение городских жителей и деревенского ополчения у Цюриха, составляло порядка 23:77 не в пользу города [8].
И эта статистика типична для всех кантонов, именно крупные города имели численность как у Цюриха, а основную массу мобилизованных составляли жители округов.
Можно попробовать экстраполировать данные Монбельяра, коль уж автор поставил их на уровень швейцарцев. Ближайший к «нашему» смотру 1470 года был произведен в Монбельяре в 1474 и продемонстрировал следующее вооружение сельских жителей – 6 % были в полном доспехе (я опять-таки подчеркну, это не рыцарский гарнитур, а ближе к ¾ латам), 8 % кольчуга, 38 % жаки и 2 % в «раках». Рачья грудь – это пластинчатый нагрудник, но не цельный, из полос.
А остальные 45%? Надежный доспех из нихуя. Из плюсов стрелков была не половина, как в Невшателе, а 15%, что куда ближе к швейцарцам, у которых их было порядка 17-20 %. Кстати, у кого самые лучшие и дорогие доспехи в Монбельяре? Правильно у арбалетчиков. Ну что сказать, не швейцарцы, а невшательцы, не две трети бойцов ближнего боя в доспехах, а сотня, город не типичный, а наиболее богатый и без учета сельских жителей. Заебись к источникам обратился.
Ну, и далее, конечно же, нельзя забывать про «качество» доспехов, ведь как пишет мой критик:
Я, наверное, даже не буду объяснять насколько комплект швейцарца (кольчуга-кираса-салад) превосходят римскую каску и сегментату.
А че нет, братан? Я вот тут недавно взял и написал статью для рецензируемого журнала Parabellum Novum (входит в РИНЦ), где сравнил металлографию римских и средневековых доспехов, картиночку с выводом прилагаю [9]
Порешав все с доспехами, он перешел к оружию ближнего боя, ведь «наш доморощенный историк [Azirsan] тему вооружения вообще просто игнорит. По безграмотности, или чтобы не слиться всухую». Оценили слог? Ну, а дальше идет картинка
Это, друзья мои, по версии TheFrosty77, "простой" фальшион 15 века - один из основных девайсов швейцарца ближнего боя. Плюс все это сдобрено собственным исбшным опытом. Не понятно зачем - уверен, у тех кто прочел его пост, и так не осталось сомнений в том, что исбшный инвентарь способен наносить тяжелые увечья черепным коробкам участников.
Поняли да? У римлян-то маленькие гладиусы, а встречать их будут швейцарцы вот с такими основными девайсами ближнего боя.
Поскольку TheFrosty77 ищет аргументы с помощью гуглинга, он не понимает, что именно нашел. А нашел то, что охотно выдаст поисковик на запрос «фальшион». Вот только это знаменитый Фальчион Коньерсов – церемониальный меч, подтверждающий право владения землей, который в бою вообще не был [11].
Сам этот «типичный швейцарский девайс XV века» датируется серединой XIII и, судя по всему, является вольной импровизацией сэра Хэмфри Коньерса (ну или его заказа) по мотивам библейских сюжетов [12]. С чего эта английская церемониальная ебала XIII века вдруг стала типичным оружием швейцарцев XV – это будет вишенка ниже, а пока немного поговорим про пехотные мечи конфедератов. Вообще я знаю только один фальчион, связанный со Швейцарией – это единственный клинок, который происходит из Германии. Со Швейцарией его связывает только, что продан он был там на аукционе Hermann Historica, да и датирован он на столетие раньше XV века [10]. Чем же воевали швейцарцы в последней трети XV века? Ответ мы найдем в Цейхгаузе Цюриха (Landesmuseum). Итак, открываем каталог Waffen im Schweizerischen Landesmuseum. 1, Griffwaffen [13]
Фальчионов целых нихуя, но именно там ждут своего часа, откованные в древних кузнях эпохи темной эры, клинки, которые… Слово Хьюго Шнайдеру:
От рыцарского меча мы переходим теперь к крестьянскому швейцарскому клинковому оружию. Впервые, кажется, наряду с долхмессером (длинный нож) и кинжалом, о которых мы поговорим позже в специальной главе, появилась и собственная, местная модель «меча». Это короткое оружие, которое было рассчитано в первую очередь на укол;
<...>
Большинство членов Конфедерации, несомненно, уже были вооружены этим похожим на кинжал мечом в Земпахе. Временная привязка подтверждается не столько наглядными свидетельствами, сколько датируемыми археологическими находками.
<...>
Тот факт, что к этому типу следует относиться как к швейцарскому, вытекает из двух фактов. В остальной Европе его практически невозможно найти. И, изучая дальнейшее развитие швейцарского холодного оружия, легко понять, что это оружие является основным типом для других, в частности швейцарских мечей и кинжалов 15-го века. <...> Это настолько простая конструкция, что мы можем без сомнения предположить, что изготовителями были местные кузнецы в городах и отдельных деревнях.
Почему швейцарцы выбрали именно этот вид оружия?
<…>
Длинный меч мешал идущему в бой конфедерату. Он должен был быть таким коротким, чтобы не сковывать свободу движений в бою, и, с другой стороны, таким длинным, чтобы в тесном бою, когда алебарду невозможно использовать или когда она была сломана, все же можно было нанести решающий удар по наименее защищенным частям тела противника.
<…>
А теперь перейдем к самому Швейцарскому мечу (кат. № 76-89).
<…>
Клинок всегда был рассчитан только на колющий удар.
<...>
То, что это было обычное боевое оружие швейцарских пехотинцев, ясно из многочисленных изображений в иллюстрированных хрониках.
Сильно похоже на фальчион выше?) Но картинки-картинками, не буду приводить всю изображения, надо же и габариты сравнить. Я отсортировал швейцарские и римские мечи эпохи принципата по возрастанию, открасив вручную в красный цвет среднековье, уровень нуля на 300 мм.
Опачки, кого это у нас тут не возьмут в пикабушники? А знаете, в чем еще прикол – это без учета собственно кинжалов и долхмессеров, которые наряду Schweizerschwert были оружием ближнего боя. Если еще и их закинуть на график – это будет уже негуманное издевательство. Сразу отвечу на вопрос из зала «а что по весу?». Каталог Landesmuseum не публиковал данные по весам, но эти сведения есть в коллекции мечей из бернского Музея. Открываем следующий каталог Bernisches Historisches Museum (где никаких фальчионов также нет), вот они полуметровые колыбахи ненависти и боли
Итак, слева направо – 694 г, 559 г, 629 г, 573 г.
Вторая партия
Слева направо – 391 г, 368 г, 482 г, 369 г, 413 г.
Гладиусы – это порядка килограмма плюс-минус 20 %, спаты на те же 20 % тяжелее, но диапазоны пересекаются (реальные фальчионы в среднем 700-1200 г) [15].
Швейцарцы же просто пришли ровно к тем же выводам, что фалангиты в свое время – в тесном бою нужен короткий клинок («перочинный ножик»). По своим габаритам они идентичны греческим ксифосам.
Возникает вопрос, а с чего он вообще тогда решил, что основной меч швейцарцев – это фальчион? О, это прекрасная история, которая напрямую завязана с тем, почему реконструкторы, которые также ведут академическую работу, всеми силами пытаются отделить себя от ИСБ, примерно, как от новохроноложцев. Начну с недавней статьи (2023) «Кардинальные отличия движения Исторической Реконструкции (ИР) от движения «Исторического средневекового боя» (ИСБ) в нашей стране» (представляю, как от нее бахнет) [16]
Немаловажно, что в своих мероприятиях ИСБ, очень часто используются несуществующие в Средние века сплавы. Это нержавеющая сталь и титан.
<…>
Латные защиты конечностей имеют гипертрофированный размер. Также, пропорции размеров защиты головы, а именно, шлемов в ИСБ, не имеют никакой связи с аутентичными образцами памятников оружейного дела, доведших до наших дней и показанными предметами из корпуса иконографии.
<…>
Вооружение представителей ИСБ, также не соответствует историческим параметрам. Как правило, оно всегда перетяжелено. Для укрепления и защиты древкового могут быть использованы современные расходные материалы: например, обмотка рукояти тряпичной изолентой, или вовсе использоваться упрочненные стекловолоконные древки для уменьшения вероятности их слома.
<…>
Как уже было упомянуто выше, в ИСБ запрещены уколы оружием. В ИСБ, это обусловлено принципами безопасности.
<…>
Из-за того, что запрещены уколы оружием, в ИСБ делают упор на силу рубящего удара в доспехи. Это сделано для того, чтобы одним или несколькими сильными ударами ошеломить противника или сразу же сбить его с ног. В ИСБ падение считается моментальным поражением. Данная парадигма диктует изменять конструкцию доспехов специально под требования выдерживать мощные удары перетяжеленным оружием. В том числе, использовать скрытую защиту (пластиковая мото-защита, например). Также, для принудительной защиты шеи, используется горжеты неизвестной исторической науке конструкции. Поражаемая зона в ИСБ, это доспехи. То есть, удары клинковым, древковым оружием наносятся непосредственно в доспехи. Производители экипировки ИСБ вынуждены изменять конструкции доспехов, взятых за прототип, чтобы увеличить подвижность и облегчить вес. Это очень негативно сказывается на внешнем виде участников (См. Рис.1 и Рис.2). Таким образом, рисунок боя в ИСБ очень далек от рисунка боя в «Средневековье».
<…>
Например, в реалиях средних веков рубящий удар мечом в латы не принес бы никакого вреда воину, который в эти латы был облачен. Более того, как мы знаем из исторической науки, клинковое оружие в средневековье, в массе своей, было достаточно легким. При сильном ударе в латы, был риск слома клинка меча. Поэтому, техника использования меча против закованного в тяжелую броню противника была рассчитана на использования клинка меча для укола в уязвимые места, где нет сплошного покрытия латами.
Причем тут вообще фальчион? А случилось тут следующее:
Это фальчион Коньерса, изготовленный для ИСБ, ну, т.е. тот самый «типичный девайс швейцарцев» XV века, он имеет следующие параметры
общая длина меча около 90 см
толщина клинка у гарды около 5 мм
масса фальшиона 2100-2200 гр.
Сталь 65Г, закалка 50 HRC, полировка.
Дело в том, что, исключив колющие удары из ИСБ и превратив доспехи в фэнтезийные скафандры, это спортивное движение встало перед очевидным вопросом, а как теперь воевать. Самым лучшим «оружием» в таком случае стала бы старая-добрая арматура и глушаки от газелей, однако, они зачем-то решили попытаться поиграть в реконструкцию, и родился вот это вот монстр. Фальчион выше изготовлен из стали марки 65г – это типичный материал для оружия в ИСБ. Кто меня часто читает, тот знает о дилемме древнего оружейника – либо твердость, либо упругость (пластичность). Повышая твердость, он снижал пластичность и наоборот, поэтому кузнецы вынуждены были создавать сварные конструкции, либо осуществлять поверхностное науглероживание. Но в XIX веке в эпоху промышленной революции появились легированные стали, каковой 65г и является. Она имеет в своем составе марганец, который позволяет закаливать ее, сохраняя высокую ударную вязкость. Что, в общем-то, и произошло, твердость 50 HRC составляет порядка 500 (!) единиц по Виккерсу. При этом вес этого меча составляет 2,1-2,2 кг, чтобы реальному Коньерсу использовать свой фальчион примерно также, он должен был компенсировать недостаток в качестве стали, увеличив толщину. Однако, вес реального Фальчиона Коньерса 1,2 кг, почти вдвое меньше этой дубины. И это не просто так, дело в том, что настоящий Коньерс имел толщину лезвия в рабочей части всего 1 мм [17]. Попытка использовать его против доспехов завершилась бы на первом ударе.
Итак, подытожим, английский церемониальный меч XIII века, который в бою-то никогда не был (да и использоваться против доспехов не мог в принципе) перехреначили в фантастическую шнягу из легированной стали почти вдвое тяжелее, от чего он приобрел доселе неизвестные свойства строительной арматурины, затем отправили в будущее к швейцарцам XV века, вместо легких коротких колющих мечей. Это если, кто не понял, краткая иллюстрация вот этого тезиса:
Кстати, английский фальчион XIII века отчалил в Швейцарию XV по бартеру за алебарды. Оказывается, спешенные рыцари Эдуарда при Кресси брали в руки алебарды. Английские рыцари-алебардисты при Креси (1346) – это определенно прорыв, учитывая, что термин «алебарда» в английском языке вообще отсутствует до 1495 года, а первые более-менее крупные закупки их связаны с кампанией Генриха VIII в XVI веке [18]
И да, «практические» рассуждения про алебарды имеют ту же ценность, ибо ИСБ штуки столь же далеки от настоящих швейцарских орудий, сколь и фальчионы. Если посмотреть на материал изготовления алебард для ИСБ, он идентичен – это сталь марки 65г, закаленная до 500-600 единиц по Виккерсу. А сейчас немного приземлим «практика», итак, для начала разберем химический состав исторических алебард, в частности металлографический анализ двух образцов из бернского музея, плюс я тут недавно заказывал измерения как раз химсостава стали 65г, так что покажу наглядно разницу.
Обе алебарды XVII века, т.е. в целом должны быть несколько качественней предшественниц из XV как отмечают авторы исследования [18]. Интересовать нас тут должно два ключевых параметра – P или фосфор, содержание которого в аутентичных алебардах составляет 0,1-0,13 %. Для современных сталей максимальное значение фосфора не должно превышать 0,05 %, иначе растет хрупкость материала. Для алебарды с содержанием углерода 0,05 – это по большему счету уже не важно (фактически железо не так уязвимо к хладноломкости), там другие проблемы, а по первому образцу с фосфором 0,13 % в принципе на этом можно было бы и заканчивать. Одно только это ставит крест на применении ее в стиле ИСБ. Но тут есть второй нюанс, содержание углерода – алебарда с инв. 34126 по сути представляет собой однородную низкоуглеродистую штуку, без приваренного лезвия, ее коллеге повезло чуть больше, но естественно до честных 0,6 у 65г там далеко. Кроме того, обе алебарды имеют большое количество шлаковых примесей (современные стали, прошедшие жидкую фазу их естественно лишены) или попросту стекловидных включений, которые при сильном ударе дадут трещину.
Твердость они не измеряли, но по содержанию углерода там и так все понятно, у второй алебарды потолок будет где-то в районе 100-150 по Виккерсу и 180-240 у первой.
Что все это вообще значит? Ну, во-первых, то, что ИСБшные алебарды раз так-эдак в пять тверже древних «аналогов», кроме того, за счет содержания марганца будут иметь выше ударную вязкость. Во-вторых, обе алебарды мягче чем средневековые доспехи, и естественно, чем римских, иначе говоря, сильный удар просто перейдет в деформацию самой алебарды. Это не значит, что это плохое оружие – абсолютно типичное массовое производство, среди мечей такого добра с горкой, просто по броне ей не надо бить, по коже, костям, акетонам – сколько угодно.
Реальные алебарды были довольно тонкие в «ударной» части и в настоящее время в научной среде в принципе висит вопрос, а били ли ими наотмашь именно по доспехам. Например, для статьи «К вопросу о вариативности алебард мастерской Ламперта Коллера» авторы изучили 912 (!) швейцарских алебард, проведя замеры у 17 штук, толщина лезвия варьируется от 0,7 (!) мм до 3,2 мм, в среднем составляя 2 мм.
Сообщение Иоанна Винтертурского, с которого пошла теория пробоя доспехов в качестве неоспоримого факта, относится к временам битвы при Моргартене (1315) и в ней речь идет о кольчугах. Но это отдельная история реальных алебард, а не ролевого инвентаря.
Консенсус научной среды здесь довольно однозначен – доспехи ИСБ фантастичны, оружие сознательно искажено, а сам «бой» не является ни средневековым, ни историческим. Что на этот счет думает рандомный ИСБшник, мне в сущности, все равно.
К сожалению, в эту часть не влезла тактическая и организационная сторона вопроса (там все не менее прекрасно) – это будет в следующей серии.
Ну и как водится в конце простыни внушительное "ctrl v - ctrl с" из списка источников:
1. F. Loew, Les armes des bourgeois de Neuchatel à l’époque des Guerres de Bourgogne, Musée Neuchatelois, pp. 126-134
2. А. Куркин, «Бургундские войны. Том 3. Часть 3. Армия Великих герцогов Запада», М., Фонд «Русские Витязи», 2023. – 196 с., С. 76
3. А. Куркин, «Бургундские войны. Том 3. Часть 2. Армия Великих герцогов Запада», М., Фонд «Русские Витязи», 2023. – 248 с., С. 91
4. А. Куркин, Т 3. Ч 2., 2023. – 248 с., С. 92
5. Piaget, Arthur. Revues militaires à Neuchâtel au XVme et au XVIme siècle (1903) - In: Musée neuchâtelois vol. 40 (1903) p. 275-286
6. Elgger C. Kriegswesen und Kriegskunst der schweizerischen Eidgenossen im 14., 15. und 16 //Jahrhundert. Luzern. – 1873. P. 83-84
7. Pégeot P. L’armement des ruraux et des bourgeois à la fin du Moyen Âge: l’exemple de la région of Montbéliard’ //Guerre et société en France, en Angleterre et en Bourgogne, xive–xve siècle. – 1991. – С. 237-60.
8. Давыдов А. Г., Карабед И. К., Маслов А. Н. Воинские традиции швейцарского Средневековья: очерки исторического развития, вопросы реконструкции материальной культуры //Нижний Новгород: Типография «Поволжье. – 2012. C. 85
9. Северин А. В. Римские и средневековые доспехи//Parabellum novum: военно-исторический журнал. – 2023. – №. 20. – С. 107-133.
10. Давыдов А. Г. и др., 2012. C. 117
11. Surtees F. R. Conyers of Sockburn //Journal of the British Archaeological Association: First Series. – 1887. – Т. 43. – №. 2. – С. 149-154.
12. “.j. veel feble fauchon dil anxien temps.” The Selection of the Falchion as Symbol of Tenure: Form, Function and Symbolism by Robert W. Jones in Deutscher L., Kaiser M., Wetzler S. (ed.). The Sword: Form and Thought: Proceedings of the Second Sword Conference 19/20 November 2015 Deutsches Klingenmuseum Solingen. – Boydell & Brewer, 2019. – Т. 9. P. 167-176
13. Schneider, Hugo Waffen im Schweizer Landesmuseum. Griffwaffen 1.Zürich, Orell Füssli, 1980. 4°, 286 S., zahlr. Abb., OLwd. m. OU, Tadell. Erstausgabe dieses Standardwerkes. P. 58
14. Bernisches Historisches Museum, Wegeli R. Inventar der Waffensammlung des Bernischen Historischen Museums in Bern. – KJ Wyss Erben, 1920. P. 94-98
15. G. Tonelli, et. all "Historical and Metallurgical Characterization of a “Falchion” Sword Manufactured in Caino (Brescia, Italy) in the Early 17th Century A.D." // April 2016JOM: the journal of the Minerals, Metals & Materials Society 68(8)
16. Петрухин И.Н. Кардинальные отличия движения Исторической Реконструкции (ИР) от движения «Исторического средневекового боя» (ИСБ) в нашей стране // Актуальные проблемы гражданско - патриотического воспитания молодежи): Материалы Всероссийского научно-методического форума. Выпуск V. -Бирск-Нальчик: БФ УУНиТ, 2023,- 224 с. C. 107-123
17. The Conyers Falchion Last of its kind? https://foxtail.nu/bjorn/h_conyers_eng.htm
18. RUPP, A.: Metallographische Untersuchungen von Halbarten des Historischen Museums Bern zur Ermittlung unterschiedlicher Herstellungsverfahren und Eisenqualitäten. Jahrb. Bern. Hist. Mus. 59160, 279-284, 1979/80.
19. Waldman J. Hafted weapons in medieval and Renaissance Europe: the evolution of European staff weapons between 1200 and 1650. – Brill, 2005. – Т. 31. P. 17
20. Николаев А.В., Петрухин И.Н. К вопросу о вариативности алебард мастерской Ламперта Коллера // Война и оружие. Новые исследования и материалы. Труды Десятой Международной научно-практической конференции 12-14 мая 2021 года. СПб., 2021. Ч. II. C. 500-513
Моя любимая тема – Бургундские войны. С нее я начинал изучение военной истории двадцать лет назад. Тогда же во времена, когда под термином рол подразумевалось не «японское» блюдо, а карточка доступа в сеть, свет науки несли в основном любители. В итоге в народ тогда пошла прекрасная теория «периодизации», которую я стараюсь пнуть при каждом удобном случае. Вкратце она говорит о том, что вершиной развития военного дела в Средние века стала конница, от чего все «прогрессивное» человечество отказалось от пехоты, ибо та ничего не могла сделать столь совершенной силе. Ну, а конница вытаптывала все живое, пока ей не стали мешать подросшие кусты и мелкие деревья, а потом и швейцарцы. Последние умудрялись накуканивать благородных рыцарей на острые предметы вообще в любых погодных и географических условиях. Но обо всем по порядку, итак герцогство Бургундское…
Версия для ЛЛ в конце
Славной истории герцогства Бургундского династия Валуа обязана двум обстоятельствам – меткости английских лучников и старой доброй европейской чуме. Положив очередной «цвет французского рыцарства» при Пуатье в 1356 году англичане вплотную приблизились к лакомому трофею – королю Франции Иоанну Доброму. Монарх, лишившись телохранителей, отбивался из последних сил, тогда же рядом с ним был и его сын Филипп. Четырнадцатилетний юноша не желал покидать отца в такой тяжелый час и подсказывал ему направления, с которых шла опасность. В конечном счете, знатную чету пленили и отправили в Англию, где те дожидались, пока корона наскребет денег на выкуп. Там же отец с сыном изрядно сблизились.
Домой Иоанн вернулся только в 1360 году, после позорного перемирия, подписанного в Бретиньи. И вот в 1361 в дело вступает чума, которая уносит жизнь герцога Бургундии Филиппа I Руврского, чьи владения по правилам апанажа отходят обратно короне, а Иоанн передает их в благодарность за преданность при Пуатье своему младшему сыну Филиппу Валуа. Как вы понимаете, Филипп наследником не был, являясь запасным сыном, на случай кончины старших братьев, поэтому подгон богатейшего герцогства был поистине царским.
Чуть больше чем за двадцать лет юный пэр превращает свои владения в почти, что полноценное государство, изрядно расширив его династическими браками и силой оружия. Следующие Великие герцоги Бургундии не посрамили честь династии Валуа, передав мощное почтигосударство Карлу Смелому, последнему рыцарю Европы. Бургундская армия являла собой идеал концепции превосходства рыцарской конницы. Реформы Карла – это, пожалуй, яркая попытка максимально усилить армию, оставляя ее ядром и главной силой тяжеловооруженного всадника, дополнив его последними техническими и тактическими новшествами. Как тут не очароваться мощью тяжелой конницы, ведь начинали мы с такого
А в рядах бургундской армии мы уже видим – вот такую мощь
Тут я уточню, что термин «рыцарь» я упоминаю в довольно широком ключе, практически как синоним «тяжеловооруженный всадник», хотя формально это не всегда синоним.
Итак, бургундская военная организация имела в основе несколько составных частей
Феодальное ополчение или арьербан.
Это не только рыцари, но и пехотинцы. Относительно малочисленное ядро воинов (порядка 2500 человек), которые должны были служить за присягу, а не деньги (ахахаха). К XV веку какие-либо серьезные задачи им доверить уже было нельзя в силу малочисленности.
Городское ополчение.
Бургундским герцогам в некотором смысле повезло, им достались крайне урбанизированные и богатые города Фландрии. Тем более, что веком они ранее они отметились громким триумфом над рыцарством при Куртрэ (1302) и чуть менее громкой победой при Арке (1303). Потом фламандцы прославились серией проигрышей, когда французы, наконец, перестали биться всадниками в тяжелую пехоту и перешли к нормальному сочетанию войск. Проблемы их была, как и у любого ополчения, в отсутствии нормальной дисциплины, поэтому Карл предпочел обложить их конским налогом в 1470 году и не привлекать к войне.
Наемники
Это вторая значимая составляющая бургундской армии, на которую чрезвычайно повлияло несколько факторов – Карл Смелый был большим поклонником античной военной системы, в особенности римской, он очень любил читать записки Цезаря.
Ну, а где взять спаянных железной дисциплиной римских пехотинцев в XV веке? В Риме, конечно. Точнее в Италии, откуда Карл Смелый пачками нанимал отряды, расписывая контракты на латыни. План был надежным как швейцарские часы.
Вторым по значимости контингентом среди наемников были английские лучники. Поражения французов в Столетней войне от массового лучного обстрела, игнорировать было нельзя, и тактика бургундской армии включала в себя оба самых сильных компонента эпохи.
Герцоги прекрасно понимали преимущества всех родов войск, поэтому их тактика выстраивалась вокруг очень здравой концепции:
Стрелки должны были ослабить строй противника массовым обстрелом, причем от атак вражеской конницы их прикрывали пикинеры (ну или воины с древковым оружием).
Огромный артиллерийский парк должен был пробить настоящие бреши в построение противника.
Финальным аккордом шла атака конницы, сметающей все на своем пути, ну как мы это читаем в научпопе.
Добавьте к этому организацию регулярной армии и получите ту самую вершину военного дела феодальной армии, что, в общем-то, верно. Это действительно была очень передовая военная система, нюанс лишь в том, что она была таковой относительно других или по меркам Средневековья.
Ордонансовые роты
В семидесятых годах XV века Карл принимает несколько указов (ордонансов), которые должны были поставить армию на регулярные рельсы.
Административной единицей армии являлось «копье», состоящее из 1 жандарма (тяжелый всадник) с кутилье (легкая или средняя конница) и пажем (нонкомботант), три конных лучника и трех пехотинцев – арбалетчика с воротом, кулевринье и пикинера. Рота состояла из 100 копий и насчитывала 900 человек.
В 1473 году вышел революционный Сен-Максиминский Ордонанс, которым предписывалось сократить количество проституток в армии до 30 штук на роту.
Пожалуй, самое прекрасное в нем – это «сократить». Второй нюанс – это то, что руководство поручается жандарму, что логично с точки зрения концепции, где ядром армии является тяжеловооруженный всадник, а остальные приданы ему в усиление, но имеет последствия, о которых мы поговорим ниже.
Итак, в первом приближении мы видим, что Карл Смелый взял концепцию превосходства тяжелой конницы и максимально ее усилил, переведя на регулярные рельсы, разделив на тактические подразделения со штатной численностью. Усилил самыми передовыми наработками в виде многочисленной артиллерии, массированным применением стрелков и регулярными смотрами. Что поставило популяризаторов нулевых годов перед непростой задачей, а как же объяснить дальнейшую катастрофу. Помогла простая бытовая логика – завалить такую мощь могла лишь еще большая сила, которой стала «дисциплинированная, обученная и профессиональная» пехота швейцарцев. Я думаю, сейчас авторы научпоп статей в стиле «от гоплита до гренадера» нулевых годов массово подались в айти, ибо такого количества костылей я мало где встречал.
Констанцская лига и Карл Смелый
Бургундские войны не были как таковым войной только швейцарцев и Карла Смелого. В этом конфликте было множество сторон, заинтересованных в ослаблении мощного Бургундского герцогства. Попробуем кратко очертить контуры противостояния.
Людовик XI французский король в данном случае, выступал в роли серого кардинала, планируя чужими руками хорошенько обезжирить могучего бургундского соседа. Эрцгерцог Сигизмунд заложил свои владения Карлу Смелому и был не прочь отжать их обратно. Рене Лотарингский в этой тройке был, пожалуй, человеком, который был заинтересован именно в защите больше всех, поскольку его земли были лакомым кусочком для Карла.
По итогу 27 марта 1474 года Констанцская лига (по названию города, где шли дипломатические дебаты) состояла из следующих частей, которые прирастали вплоть до июня
Союз швейцарцев и австрийским эрцгерцогом Сигизмундом, под эгидой короля Франции Людовика XI.
Нижний союз из городов Эльзаса, а также Страсбурга, Базеля, Кольмара и Сегесты, к коему примкнул герцог Рене Лотарингский (присоединился 18 апреля 1475 года).
Ключевую роль ястреба в этом союзе играл Берн, а точнее партия войны Никлауса фон Дисбаха, который хотел взять под контроль торговые пути Бургундии. Умеренные во главе с Адрианом фон Бубенбергом проиграли ястребам.
Союз был исключительно оборонительным, конечно, же. Отчасти Карл был сам виноват в своих проблемах, точнее его ставленник, который явно действовал с одобрения великого герцога. Питер фон Хагенбах судебный пристав Верхнего Эльзаса, который был управляющим Карла Смелого в этом регионе, заложенным ему эрцгерцогом Сигизмундом. Судя по постоянным жалобам жителей, судебный пристав был реально конкретным Питером и творил постоянную дичь. Возможно, часть приписываемых ему поступков были преувеличением, вроде того, что он кормил гостей в Брайзахе 20 февраля 1474 года лобковыми волосами своей жены и трех дворянок (предварительно измельченными). Тем не менее, убийства, грабежи и изнасилования вполне могли иметь место. Но все это, конечно, померкло перед другим злодеянием, которое ему уже не простили. Он не заплатил войскам, и уже 10 апреля 1474 года произошло восстание в Брайзахе, его быстро судили, после чего Питер совсем потерял голову.
Констанцская оборонительная лига же перешла к обороне, захватывая и выгоняя бургундские гарнизоны из Эльзасе, в результате чего Сигизмунд отжал обратно заложенные Карлу владения.
Бургундского герцога в этот момент больше занимал Нейс, под которым он безуспешно просидел десять месяцев 1474-1475, за это время к нему успели наведаться послы Берна и Рене Лотарингского, объявив войны (а до этого Базель и Страсбург). В общем, одномоментно Карл оказался окружен оборонительным союзом, который объявил ему оборонительную войну и оборонительно нападал на него.
5 ноября 1474 года армия лиги числом около 15 тысяч человек осадила Герикур, а 12 ноября подошли деблокирующие силы под руководством Анри де-Невшатель-Бламона и Жак де Ромона. У последних было 5-6 тысяч человек, поэтому результат битвы следующего дня был вполне предсказуем – бургундцев разбили наголову. Часть пленных продали за выкуп, а 18 ломбардцев обвинили в содомии и сожгли живьем в канун Рождества в Базеле, как отмечает хронист «в честь Всевышнего Бога, нашей христианской веры и всех немцев».
Уютное ламповое рождество 1474 года
В январе 1475 Берн продолжил обороняться, принявшись за Иоланду Савойскую, двоюродную сестру Карла. Никлаус фон Дисбах собрав силы из Берна, Золотурна, Фрибурга, Цюриха и Базеля начал кампанию против Савойи, взяв замки Грансон, Жунь, Орб и Эшален. 18 июля армия лигистов числом 10 000 человек подошла к пограничному городу Л’Иль-сюр-ле-Ду и взяли его штурмом. После чего союзники посрались на почве дележа добычи и часть швейцарцев благополучно дезертировала. Следом пала крепость Бламон, хотя и не без проблем для швейцарцев. Во-первых, союзники взяли слишком короткие лестницы, во-вторых им на головы скидывали ульи с пчелами. В итоге крепость сдалась не без помощи чумы, впрочем, в этот раз старая союзница Бургундии забрала жизнь и Никлауса фон Дисбаха. 21 августа бернцы взяли Грамон, главным трофеем в котором стал погреб с вином, где союзники немедленно и нахуярились.
Нехило взбодрившись от такой активности оборонительного союза Карл закончил бесславную осаду Нейса и переключил свое внимание на лигу.
Дипломатическим маневром в сентябре 1475 Карл заключил мир с Людовиком XI и Фридрихом III. Первый удар бургундец решил нанести по Лотарингии и владениям Рене. Атака шла с двух сторон – граф Кампобассо атакой с Люксембурга овладел городом Бриэй и его замком, развесив защищавших его швейцарцев и эльзасцев по окрестным деревьям. Со стороны Франш-Конте ударил Антуан Бургундский, брат Карла по отцу, но бастард по матери. Великий Бастард взял южные лотарингские крепости.
Резко охуев от такого поворота событий Рене Лотарингский отправился к союзнику по лиге Людовику XI, сообщив тому, что МЫ ТУТ СЕЙЧАС ВООБЩЕ ВСЕ СДОХНЕМ! На что французский король посетовал на заключенный с Карлом мир и пожелал Рене держаться там, а также хорошего настроения. Рене забился в Жуанвиль и мог лишь наблюдать за деятельностью Карла. Крепости сыпались в руки герцога, словно спелая черешня. 7 октября капитулировал Шарм, вместе с гарнизоном гасконских наемников, под командованием «Маленького пикардийца». Поскольку не нашлось палача, то за обещание помилования, эту роль предложили пажу «Маленького пикардийца». Тот охотно согласился и успел казнить шестерых, включая своего патрона, но тут подошел бургундский палач и довесил на дерево остальных, включая самого пажа. Под раскидистой ивой поставил палатку бургундский рыцарь (немецкого происхождения) Вивольт фон Шаумбург, которому приходилось наклоняться, чтобы не задевать головой ноги вчерашних защитников крепости. В конечном счете, одна ветка подломилась, уронив на шатер связку из семи трупов. Окрестные жители также успели поучаствовать в разграблении соседнего города, спиздив даже колокола, а само дерево романтично нарекли «гасконской ивой». В Лотарингии царила своя атмосфера.
26 ноября после месячной осады сдался город Нанси – это был триумф Карла, который за три месяца захватил фактически всю Лотарингию.
Битва при Грансоне
Следующий удар Карл планировал нанести уже по швейцарцам. Силы Карла Смелого должны были насчитывать около 13000 человек за вычетом гарнизонных войск.
В начале февраля Карл отбил Жунь и Орб, после чего приступил к осаде Грансона. Замок оборонял сильный гарнизон из Берна в количестве 500 человек, но на стороне герцога был один самых могучих (если не самый) артиллерийский парк в Европе (130-200 орудий). 27 февраля благодаря удачному выстрелу бомбарды, ебнул пороховой склад и бернцы сдались. 417 швейцарцев были утоплены в озере и развешены по близлежащим деревьям. Учитывая, что силы Берна в предстоящей битве насчитывали 7000+ человек, пощечина главным ястребам лиги прилетела увесистая. Параллельно отряды Карла зачищали Ваадт, выбив швейцарцев отовсюду, кроме Муртена.
Итак, силы лиги и Карл выступили навстречу друг другу при Грансоне 2 марта 1476 года.
Вперед герцог выслал отряды лучников, которые столкнулись с авангардом швейцарцев и начали в него стрелять. Тут все резко пошло не по плану, поскольку в войска Карла начали стрелять в ответ. Те спешно отступили к патрону, сообщив, что в лесу на них устроили засаду 6000 кулевринеров. Хорошо, этого швейцарцы не слышали, вот бы удивились, что помимо них в лесу еще тысяч шесть тысяч стрелков бегает.
Карл развернул войска – его построение четко отражало классический феодальный план войны. Конница в центре и с флангов, стрелки между ними и артиллерия на возвышенности. Артиллерии отводилась важная роль в этой кампании – так и произошло.
Швейцарцы развернули главную баталию из 10 000 человек, с учетом стрелков их силы насчитывали около 12 000 человек, т.е. примерно столько же, сколько у Карла, но тот критично превосходил лигистов в артиллерии и коннице, уступая в тяжелой пехоте.
Перед боем швейцарцы встали на колени, чтобы помолиться и Карл воспринял это как признак слабости, приказал дать залп артиллерии. Последние не иначе как целили в голову и снаряды прошли выше баталии. Шучу, конечно.
Пора было дать возможность рыцарской коннице решительно подоминировать на поле боя и повытаптывать, ну как там по списку.
Первую атаку провел Луи де Шалон, сеньор Шатогийон, пыл рыцаря был понятен – Грансон был его замком. Поначалу все шло неплохо, Луи даже успел завязать битву со знаменной группой Швица, почти захватил его, но внезапно умер. Прочие всадники, справедливо посчитав, что сегодня они не горят желанием увековечить свое имя в веках, а атаке решительно мешают кусты винограда и мелкие деревья, развернулись и бросились обратно.
В следующую атаку пошла уже элитная конница самого Карла и итальянские наемные всадники. Результат в принципе был схож, часть всадников совершила подвиг, самоубившись о швейцарские пики, но поскольку массово таранить ощетинившийся «еж» рыцари не особо хотели, то и эта атака закончилась провалом.
Справедливо решив, что надо менять тактику, Карл отдает приказ отойти коннице назад, чтобы дать возможность стрелкам «размягчить» швейцарские порядки. Тут на поле боя появились части из Ури, Унтервальдена и других кантонов. Ошарашенный Карл спросил у пленного гауптмана Брандольфа фон Штейна
- А это вообще кто?
- А это бравые швейцарцы.
- Так это блядь, не все что ли были?!
Прямо сейчас подходило подкрепление в количестве еще 8000 человек. Пока Карла складывал 12 000 и 8000, его пехотинцы, видя отступления собственной конницы (среди которой были их же командиры) и появление бородатых угрюмых мужиков с алебардами наперевес, сложили два и два. Вывод был очевиден – конница бежит и сейчас бросит их на произвол судьбы, поэтому пехота развернулась и с криками «Спасайся, кто может», ломанулись с поле боя.
Карл был в ахуе. Памятуя, что «римская» пехота обычно отступает в лагерь, он пошел ловить итальянцев туда, где обнаружил примерно такое зрелище
К тому моменту, как швейцарцы подошли к лагерю Карл Смелый был там почти один. Справедливо решив, что двадцать тысяч он в одиночку не осилит, герцог отступил.
Для понимания масштаба пиздеца, потери среди войск Карла не превышали 200 (!) человек, в то время как у швейцарцев порядка 100 убитых и 200 раненых.
Вы спросите как же артиллерия - она же должна была сыграть важную роль в этой кампании. Так и случилось – теперь у швейцарцев было 200 артиллерийских орудий. Кроме этого, они захватили сотни бочонков с порохом, 8000 стрел, 400 шатров и павильонов, 2000 (!) телег с солониной и 1500 «девушек для любовных утех».
Почему так?
Швейцарская армия представляла собой классическое ополчение военнобязанных мужчин, естественно обучения в стиле профессиональных армий там не было и близко. От чего возникает вполне резонный вопрос, а как они смогли тогда так легко разбить войска Карла Смелого, которая по всем постановлениям была регулярной?
Проблема была внутри - все административное деление, тактические маневры и общая концепция ведения войны опирались на армию, которая по сути своей не была способна к настолько сложным действиям. Итальянские наемники же Карла Смелого были таковыми в именно средневековом значении, т.е. сброд, скрывающийся от правосудия и разнузданные буяны. Да, не все – кто-то был действительно профессионал в подлинном смысле этого слова, но сказывались хронические проблемы средневековой войны, а именно перманентный недостаток денег у нанимателей.
Куда страшнее было отсутствие внутренней организации, пикардийцы отказывались жить с итальянцами, обвиняя тех в содомии. Помним, да, что 18 ломбардцев сожгли в Базеле именно за содомию, с другой стороны, учитывая, что при Грансоне панике поспособствовали именно итальянцы, может и не так далеки от истины были эти обвинения?
Жан де Боже приводит случай из осады Нейса 14 сентября 1474 года, в котором прекрасно все
В тот понедельник после ужина англичане поссорились из-за распутной девицы и хотели убить друг друга. Как только герцог услышал об этом, он пошел к ним с несколькими людьми, чтобы их успокоить, но они, не узнав герцога, как они утверждали, два или три раза выстрелили прямо в него из своих луков. [Стрелы прошли] очень близко к его голове, и ему очень повезло, что он не погиб, поскольку на нем вообще не было доспехов. Вскоре после этого повсюду распространился слух, что герцог ранен, и все бросились туда и стали нападать на всех англичан, могли найти. Герцог был опечален этим, поскольку он не смог предотвратить гибель нескольких людей. Во вторник, следующий за этим, герцог приказал объявить, что каждый, у кого есть что-либо, принадлежащее англичанам, должен вернуть это; с ними не должно было вступать ни в дебаты, ни в споры, поскольку он считал их своими друзьями и подданными и прощал им за то, что они его обидели.
Так что в лагере Бургундии царила своя атмосфера, миланский посол Джакомо Панигарола писал, что каждый день там кого-то убивают, и он сильно опасается за свою жизнь. И это было не просто так, ведь два курьера направленных к нему Миланом были убиты в окрестностях лагеря. Добавьте к этому, что курьеры везли важное письмо Карлу Смелому по разделу территории Савойи и Пьемонта между соответственно Бургундией и Миланом. Панигарола считал, что убили курьеров англичане, которые ненавидели итальянцев. Вполне возможно, не так давно произошла массовая драка между англичанами и ломбардцами (последние желали отомстить за убитого соотечественника). В ходе боя англичане потеряли семерых бойцов и обратились за помощью к гельдернцам и пикардийцам, прихватив своих соплеменников, они планировали уничтожить весь итальянский квартал, чему помешало только личное вмешательство Карла Смелого.
Битва при Муртене
При всей обидности поражения при Грансоне, Карл Смелый считал его мелкой неприятностью и следствием предательства части итальянских войск, часть которых он нахуй уволил. Он переместил ставку под Лозанну 14 марта и начал собирать войска, попутно проводя новые реформы. И это дало свои результаты, перекличка в мае показала, что в лагере собралось уже около 10 000 воинов.Кроме того, он полностью запретил проституток!
Новый план был следующим
Сначала спровоцировать союзников на атаку, дать бой на выгодных условиях, предотвратить бегство своих войск и собственно победить.
В качестве наживки был выбран город Муртен, который Карл осадил 9 июня 1476 года. Город защищал Адриан фон Бубенберг, тот самый сторонник партии мира. И делал это чрезвычайно эффективно, чему немало способствовало резко возросшее количество артиллерии у швейцарцев – спасибо, Карл.
Наиболее удобная дорога, по которой ожидалось прибытие лигистов для деблокады, была перегорожена «Зеленой изгородью» или попросту плетнем длиной около 700-900 метров, под тупым углом к которому примыкала артиллерийская позиция с палисадом и рвом. Совокупные силы Карла насчитывали порядка 16 000 человек, из которых до 2500 должна была составлять тяжелая конница (1200-1300 жандармов) и столько же кутилье, которые имели более легкое вооружение, но ненамного. Артиллерия насчитывала 57 орудий, большую часть из которых (33 единицы) составляли серпентины, вероятно, защищавшие изгородь.
Второй стратегемой Карла было разместить лагерь тылом к муртенскому озеру, чтобы не допустить бегство собственных войск, как было при Грансоне. Забегая вперед, скажу, что сработал на все сто.
Итак, в лагерь в Ульмице начали стекаться войска лиги – 5750 человек из Берна, 2400 из Люцерна, 2200 из Базеля, 1550 из Цюриха… Лигисты охренели от наглости Карла и мобилизовывали все что мобилизуется. В итоге, с учетом гарнизона Муртена и союзников, против 16 000 Карла выставили…
План не просто сработал, а был перевыполнен почти на 100 %. Такое соотношение сил и так сулило герцогу весьма насыщенное будущее, но он его дополнительно усугубил, проведя разведку. Не доехав до Ульмица, Карл увидел швейцарские палатки с немногочисленной прислугой, после чего спокойно отбыл в лагерь, думая о том, что лигисты еще не собрались. Поднимись он на холм, бургундский герцог бы сильно изменился в лице, увидев, основные силы врага.
22 июня 1476 года армия Констанцской лиги двинулась на лагерь Карла.
Вы спросите, что за черная полоса в центре? Это я книжку сканировал(((
Непосредственно живую изгородь обороняло около 3000 человек, остальная армия находилась в лагере. Увидев швейцарских разведчиков утром, к герцогу бургундскому направили гонца с сигналом тревоги. Его капитаны, если не били тревогу, то настоятельно предлагали начать строить армию в боевой порядок на всякий случай. Карл внимательно их выслушал и приказал начать выплату жалования, а солдатам разрешил готовить еду.
В этот момент авангард швейцарцев числом около 10 000 подошел к зеленой изгороди. Ее защитники начали палить по наступающим войскам, в результате чего потери лигистов были весьма значительными – суммарно они потеряли на этом этапе под 800 человек, включая 130 жандармов.
Смяв защитников изгороди, войска швейцарцев устремились за ними, потеряв всякое подобие строя. Но это уже было абсолютно неважно – войска Карла и, будучи построенными в бою демонстрировали проблемы с координацией, а когда их захватили в лагере «со спущенными штанами» битва превратилась в избиение.
Отряд Гаспара Гертенштейна обойдя порядки Карла по широкой дуге, замкнул окружение, добивая беглецов. Ну, и наконец, свою лепту внесла стратегема герцога с размещением лагеря тылом к озеру, это тактическое решение внесло изрядную лепту в археологию, до сих пор доспехи вылавливают.
При Муртене Карл потерял половины армии, в отдельных отрядах некомплект доходил до 2/3. Женщины в лагере Карла рвали на себе одежду, чтобы доказать, что они не переодетые солдаты Бургундии.
Битва при Нанси
Рене Лотарингский смог, наконец, развернуть реконкисту против сил Карла и отвоевать большую часть своих земель, включая Нанси. На беду их обоих, ресурсы бургундского герцогства были впечатляющи и Карл смог собрать остатки своих сил после Муртена, плюс подкрепления и на круг восстановить армию до 14 000 – 15 000 человек. После чего осадил Нанси. Понимаете почему у Рене лицо такое?
Зацензуренная фотография с последней сходки cat.cat
Рене по традиции отравился за помощью к собратьям к Констанцской лиги и попросил швейцарцев выступить против Карла. Те охотно согласились… За денюжку.
Пока Рене собирал армию, Нанси дошел до отчаяния, как и Карл Смелый. После окончания осады на Замковой площади жители собрали пирамиду со съеденными головами лошадей, собак, кошек и крыс. Но и силы Карла были на грани - партизанская война, нехватка еды, постоянный холод и дезертирство косило армию похлеще швейцарских алебард.
Последняя перекличка была проведена 8 декабря 1476 г. в лагере Карла под Нанси, она фактически высветила катастрофу – в наличии 1136 жандармов, 1788 конных лучников и 2463 пехотинца. Деморализованы, замерзли и голодны. Увы, это была не единственная проблема Карла – с самого начала осады, в его рядах был предатель. Граф Кампобассо в обмен на крупную сумму и передачу ему графства Водемон, перешел на сторону Рене. Задержал отправку помощи из Фландрии и не позволил Карлу Смелому прибыть вовремя, чтобы отбить Нэнси. Когда подошел Рене со своими силами Кампобассо явился к нему с предложением убить Карла ударом в спину. Это предложение было с гневом отвергнуто швейцарскими капитанами, как порочащее их честь, тем не менее, граф занял мост Бусьер, отрезав войскам бургундского герцога путь к отступлению. Верные Карлу воины пытались уговорить его отступить, поскольку его врагу не хватит денег, держать под ружьем столько войск, но герцог бургундский отверг эту идею. Сложно уже сказать, чем он руководствовался, складывается впечатление, что связь с реальностью он потерял окончательно. Тем не менее, Карл занял чрезвычайно выгодную позицию, перекрыв дорогу Сен-Никола, окопавшись, и разместив артиллерию, поэтому штурм в лоб ее грозил большим потерям атакующим. Левый фланг его армии прикрывал Мёрт. На правом фланге было несколько тропинок, ведущих в лес, одна из этих троп вела в тыл бургундской армии. Именно по ней и пришли силы Рене.
5 января 1477 началась битва при Нанси.
Во главе шли 400 французских или лотарингских кавалеристов. Их заметил капитан де ла Ривьера и его конница. С криком «Да здравствует Бургундия!» в бой пошли последние рыцари Карла.
Они отбросили лотарингскую кавалерию, и тут над полем битвы разнесся рев рогов Ури и Унтервальдена. Шансов у войск Карла не было никаких – Рене собрал больше 20 000 человек.
Карл Смелый находился в центре, узнав о катастрофе на фланге, он приказал развернуть стрелков и артиллерию, но ситуацию это уже спасти не могло. Против него шел сам Рене и швейцарская пехота. На левом фланге граф Галеотто пошел в отчаянную атаку жандармами, но и ее отбили швейцарцы.
Начался разгром. Люди бежали к мосту Бусьер, но там их поджидал граф Кампобассо. После триумфа, Рене искал своего главного врага – если Карл смог уйти, то новая война лишь вопрос времени, а прохудившаяся казна Лотарингии не потянула бы новый набор. Один из пленников сообщал, что Карл упал возле пруда Сен-Жан, но свидетель был уже казнен, и узнать детали было нельзя. Граф Кампобассо привел к Рене мальчика из знатной семьи Колонна, который служил пажом при дворе Карла Смелого. Он сказал, что его господина взяли плен немцы (=швейцарцы), отобрав у того шлем, лошадь и все украшения. На следующий день они отправились на пруд Сен-Жан, он был усеян трупами, раздетыми догола, поэтому опознать кого-то просто не могли. В свите пажа затерялась бедная прачка, ее внимание привлекло кольцо на пальце мертвеца, и она увидела длинные ногти, которые любил отращивать Карл Смелый.
- Ах! мой принц! — воскликнула она с болью в голосе.
Тело герцога бургундского было изуродовано, половину лица обглодали волки, голова раскроена ударом до нижней челюсти, колотые раны в районе бедер и почек. Паж смог узнать его по старому шраму от битвы при Монлери. Рене обернул Карла в пышные и одежды и похоронил с почестями.
Смерть Карла Смелого нанесла смертельный удар молодому бургундскому герцогству, он не оставил наследников. Только дочь, Мария Бургундская, ее молодой супруг – ему только исполнилось восемнадцать, заявил свои амбиции на наследие Карла Смелого. Максимилиан Габсбург, человек который очень скоро создаст армию немецких наемников – ландскнехтов, которые бросят вызов самим швейцарцам.
Кампобассо вернулся в Венецию и снова продал свой меч, но насладиться обретенным богатством он смог недолго. Летом 1478 года к нему постучалась невидимая союзница Бургундского дома – чума забрала жизнь предателя Карла Смелого.
Версия для лл
Предыстория появления этого поста, описана тут
Четыре года назад я написал две статьи, где сравнил лучшие армии античности и средних веков. И словно альпийские тетерева, они все где-то чудят, воспламеняя чьи-то тонкие натуры. Вот недавно ко мне заглянул один такой персонаж, успев несколько раз назвать меня клоуном:
Наверное, спустя столько лет, я могу признаться – несмотря на подробное описание тактики и вооружения противоборствующих сторон, какие давал в своих статьях, никаких шансов у средневековой стороны не было изначально. И дело совершенно не в доспехах, оружии или тактики - все это следствие одного простого факта. Что Рим на пике могущества, что эллинистические монархии были несоизмеримо богаче своих средневековых оппонентов. Отсюда и проистекает все. Эти античные Империи могли позволить себе выдернуть из экономики армию мужчин, полностью снабдить оружием и доспехами (про них мы ниже поговорим), поставить под ружье и регулярно дрочить маршевой, строевой подготовкой. Средневековые армии чисто экономически себе такого позволить не могли, отсюда все следствия. Естественно, это не делает Рим или Эллинов непобедимыми - речь о том, что стартовые позиции у противоборствующих сторон были несоизмеримы. Для понимания порядка – 80 % всех налогов (и иных доходов Империи) тратилось на армию в середине II века нашей эры [1].
Это собственно преамбула, чтобы было понятно, почему такая разница в оснащении пехотинцев в средние века и античность. Дело в том, что вооружение своих солдат эллинистические монархии и Рим фактически взяли на себя. Если мы говорим, про эллинов, то было централизованное снабжение через царские арсеналы [2]. Что касается Рима, то, несмотря на то, что легионер «покупал» его сам, по факту же это выглядело так, сначала государство выделяло полную стоимость снаряжения, за которую выкупался стартерпак, затем воин регулярно отчислял за него деньги в казну [4]. Кстати, отличная иллюстрация разницы между накоплением и ипотекой, в одном случае тебе нужно дожить до того момента, когда скопится нужная сумма, в другом ты платишь кредит воюя в доспехах.
Теперь немного стоит разъяснить, в чем же конкретно претензии у человека со скрина. Если вкратце, то существует движение Исторического средневекового боя или ИСБ (и все три слова неверны, но об этом ниже), который представляет собой некую вариацию спортивного мероприятия, в котором люди, похожее на средневековых воинов бьют друг друга вещами, похожими на средневековое оружие.
Если вкратце суть мысли этого господина в том, что вот настоящие средневековые пехотинцы – это вот то, что мы можем увидеть на фестивалях ИСБ и раз они все косплеят (местами делая ее из титана) средневековую броню, а реконструкторам римского вооружения там делать нечего, стало быть, и у римской армии против средневековой шансов никаких. Логика.
Тут немного стоит прояснить, что за правила существуют в ИСБ, вкратце они сводятся к полному (ну плюс-минус) покрытию тела пластинами (даже под кольчугу нужно поднадеть пластины).
Итак, немного ретроспективы, какие временные рамки были озвучены в моей статье, под которой он решил оставить свой комментарий. Верхняя временная рамка по моей статье была – XV век до того, как огнестрельное оружие начнет оказывать сильное влияние на тактику и вооружение. Сейчас кратко очертим исторический фон, чтобы было понятно, что за пехота тогда сражались на полях. Итак, XIV-XV века иногда называют эпохой пехотной революции, что в силу громкости название, вызывает известный батхерт у любителей конницей, ибо она никуда не делась с поля боя ни тогда, ни позднее. Тем не менее, в этот период времени тяжелая конница получила ряд чувствительных поражений от пехотных армий, что особенно было неприятно, последние представляли собой обычное ополчение, а не какие-то профессиональные войска [5]. Ну, а в последующие столетия европейские армии ожидала болезненная трансформация в войска, полагающиеся на сочетание мощной пехоты и конницы. В авангарде пресловутой революции шла английская, шотландская, фламандская и швейцарская пехота, позднее на движняк подтянулись ландскнехты и испанские терции, но уже за рамками XV века, поэтому их я зацеплю кратко.
Итак, начнем по алфавиту:
Доспехи англичан
В целом подход относительно снаряжения в средневековых государствах принципиально не менялся, поскольку денег на централизованное снаряжение армий по античному принципу, у них не было, то выход был предельно простым, переложить все это дело на плечи самих обывателей. Вот, к примеру, ассиза о вооружении 1181 года [6]
1. Всякий, кто владеет феодом одного рыцаря, должен иметь кольчугу и шлем, щит и копье; и каждый рыцарь должен иметь столько кольчуг (lorica) и шлемов, и щитов, и копий, сколько он имеет рыцарских феодов в своем домене.
2. Всякий же свободный человек светского звания, который имеет движимость или доход стоимостью в 16 марок, должен иметь кольчугу и шлем, и щит, и копье; всякий же свободный светского звания, который имеет движимость или доход стоимостью в 10 марок, должен иметь кольчугу и железную каску и копье.
3. Далее, все горожане и вся община свободных людей должны иметь гамбезон (wambasiam) и железную «каску» (Capellum ferreum) и копье.
Тут я хотел бы обратить внимание на несколько нюансов, во-первых, мягкая защита в средневековье всегда рассматривалась как самостоятельный доспех, который мог (!) быть поддоспешником, но это всегда было особым случаем, а не подразумевалось по умолчанию, во-вторых, базовым атрибутом защищенного воина был шлем, а не корпусная броня (но об этом чуть подробнее дальше), в третьих предписания – это далеко не синоним фактического наличия снаряжения.
Но это XII век, а нам-то нужен XV, ведь там-то пехотинец должен был выглядеть как-то так?
Реальность такова, что так даже средний рыцарь не выглядел в пятнахе, чего уж говорить про пехоту. К примеру, вот описание битвы при Монлери 1465, данное ее участником Филиппом де Коммином [7]
Примерно из 1200 этих кавалеристов не более 50, как я полагаю, умели держать копье наперевес и от силы 400 были в кирасах, а слуги все были невооруженными, поскольку долгие годы не знали войны. Наемных же солдат Бургундский дом не держал, дабы не отягощать народ налогам. Но с того дня и по сию пору земли этого дома не знают покоя, и сейчас там все обстоит хуже, чем когда-либо.
В списках вооружения отряда сэра Джона Ховарда на 72 жака (jakete) я насчитал всего 10 бригандин (bryganderes), при том, что этот уважаемый сэр относился к одной из самых богатых английских семей – это по состоянию на начало XV века [8]. Что касается жака – в современной терминологии принято различать жаки, гамбезоны, акетоны и пр. деля их на кожаные или тканевые доспехи, древним авторам было похуй и термины они употребляли произвольно. Я буду много цитировать различные документы, там где будет встречаться жак нужно понимать скорее всего тканевую стеганную защиту, но возможно и кожаную.
Роберт Фабиани бывший, видимо, свидетелем коронации Ричард III, описал сопровождавших его 4000 воинов, как одетых за исключением небольшого числа в жаки и салады (IIII. M. men, in theyr beste iakkis and rusty salettes) [9]. Интересно, что другой свидетель коронации монах Доминик Манчини описал их точно также (в жаках), правда, оценил численность уже в 6000 человек [10].
они не носят никаких металлических доспехов на груди или какой-либо другой части своего тела, за исключением лучших, у которых есть нагрудники и полные доспехи. Действительно, у простых солдат более удобные туники, доходящие до поясницы и набитые паклей или другим мягким материалом. Говорят, чем мягче туники, тем лучше они выдерживают удары стрел и мечей, а кроме того, летом они легче, а зимой удобнее железа.
Тем не менее, конечно, жаки были не единственными доспехами, встречающимися в источниках XV века.
Документ, датируемый 1457 годом, найденный среди записей Норвича, содержит имена примерно 600 человек, которых инспектировали, вероятно, в части готовности к отражению атак французов, ну или пиратов. Среди их доспехов было 480 жаков, пять кольчуг и четыре пластинчатых доспеха [11].
В записках Уильяма Пламптона содержится случай, описывающий битву возле небольшого города Рипон (Северный Йоркшир) в 1441 году, где из 200 участников некоторые носили пластинчатую броню (упомянуты даже отдельные элементы «brest plate, vambracs and rerebrace, greves and quischers, gorgett and salett»), а прочие кольчуги (hawburgon) и пресловутые жаки (jack) с саладами [12].
Хамфри Стаффорд (не путать с одноименным герцогом Бекингемом) офицер отряда, посланного против повстанцев Джека Кейда в 1450 году погиб в стыке с ними, однако обогатил их главаря бригандиной, саладом и позолоченными шпорами. В итоге Джек Кейд описывался как одевшийся словно рыцарь [13].
Подытожим, в подробном исследовании Джона Видемера младшего сделан анализ распространенности доспехов в Англии среди разных слоев общества. Думаю, что его выводы сюрпризом уже не станут [14]:
По всей вероятности, большинство крестьян, ремесленников, владельцев лавок и чернорабочих, живших и работавших в Англии между 1450 и 1471 годами, вообще никогда не владели никакими доспехами.
<…>
Простые солдаты, у которых действительно были доспехи, обычно подпадали под одну из четырех категорий: люди, несколько более состоятельные, чем их соседи; люди, экипированные соседями, чтобы представлять свою общину, когда король призывал ее в войска; те немногие, кто регулярно служил королю за плату; а также слуги и вассалы богачей. Внутри этих четырех категорий было место для значительных различий в богатстве, а также в социальном положении, и некоторые из этих закованных в броню простолюдинов были экипированы лучше, чем другие. Большинство из них, однако, носили что-то вроде легкого шлема, называемого саладом, и мягкую одежду, предназначенную для защиты тела и известную как жак.
Тут нужно сделать ремарку, что речь идет естественно не только об английских лучниках, поскольку анализировались по большей части документы, относящиеся к пехоте, непосредственно в самой Англии, вне рамок Столетней войны. А там соотношение разных бильменов и прочих тяжелых пехотинцев с лучниками было примерно 1:1 [15].
Ну, и раз мы все равно на туманном Альбине, давайте быстро разберем непримиримых соседей англичан.
Шотландская пехота
Свой след в громких «пехотных» победах (а кто бы помнил поражения?) шотландцы оставили благодаря сражениям при Стерлинге (1297), Лаудон-Хилле (1307), Баннокбурне (1314) и, конечно, харизме Мэла Гибсона, от которой хочется самому взять пику насадить пару чаехлебов во имя ФРИИИИИИДОМ!!!!
Средний ИСБшник, желающий изобразить шотландского «пехотинца» будет выглядеть так
Конечно, по меркам ИСБ – это не самый одоспешенный персонаж, но, тем не менее, упакован он вполне неплохо. Кстати, его зовут Брюс. Роберт Брюс. Король Шотландии в битве при Баннокбурне по реконструкции известного специалиста Тобиаса Кэпвелла [16]
Согласно закону 1318 года люди, чье имущество оценивалось более чем 10 фунтов должны были носить акетон (стеганый доспех), бацинет (шлем) и латные рукавицы. Или же второй вариант шлем, хауберк для защиты груди и шеи, а также железные перчатки. Тем, чье имущество оценивалось в одну корову, предписывалось иметь копье или лук (исходя из конкретных навыков) и на этом все [17]. Для знати и рыцарей, понятно требования были выше.
Из-за низкой одоспешенности типичных шотландских пехотинцев, они несли колосальные потери от лучного обстрела англичан [18]. Несмотря на то, что история развития доспехов учит нас смене кольчуг на пластинчатые доспехи, по факту это касалось самых обеспеченных слоев общество, остальные же довольствовались все теми же кольчугами, как и сотни лет до [19]. Кроме того, жак оставался у шотландцев основным доспехом простых солдат и в постановлении Джеймса III в 1456 году (jack, with sleeves to the hand or else a pair of splints, a sallet or a pricking hat) и даже позднее. Так у нас есть подробный отчет Уильяма Паттена, который сопровождал Эдварда Сеймура в походе в Шотландию в 1547 году в качестве маршальского судьи по назначению графа Уорика. Основное снаряжение шотландской пехоты по его словам составляло жак, шлем, кинжал, баклер (маленький щит) и меч [20]. Из железной защиты он упоминал разве что цепи, которыми прикрывали бедра от рубящих ударов [21].
За сим как бы все.
Попробуйте для контраста забить в поиск «доспех XVI века» и насладиться закованными в сталь воинами. К примеру, вот ожидание
Типичный такой «пехотинец» (лошади же нет) - Джордж Клиффорд 3-й граф Камберленд, 13-й барон де Клиффорд.
А вот реальность
Это реконструкция пехотинцев в XIV веке, но суровая, правда в том, что их внешний вид не изменился и в XVI веке.
Фламандцы
Богатые города Фландрии (современная Бельгия) были, пожалуй, источником самой одоспешенной пехоты в позднем средневековье. Например, Гентские анналы сообщают, что фламандцы, будучи хорошо вооруженными, совершенно не боялись французскую пехоту [22]
Здесь также были арбалетчики и множество пехотинцев (однако их число в предстоящем сражении и в последующих мне не известно, так как фламандцы, люди сильные, дородные и прекрасно вооруженные, мало заботились о французской пехоте).
Как отмечает Вербрюгген даже относительно недорогой комплект снаряжения, стоимостью в 20 фунтов, включающий в себя короткую кольчугу, шлем, перчатки, щит и собственно годендаг был для типичного жителя Фландрии полугодовым доходом, поэтому к вопросу снабжения должны были подключаться уже непосредственно сами города [23].
Как это выглядело на практике? К примеру, согласно старым английским хроникам Жана де Ворена [24] в военном смотре близ Амьена в 1471 году было около «…четырех или пяти тысяч компаньонов, присланных из Фландрии, каждый из которых имел салад, жак, меч и пику или длинное копье с длинным древком и длинным острием с тремя гранями»
Для сравнения вот еще выдержки из того же смотра, включающие и более тяжелые доспехи
«Жители Дамре в числе 52 очагов выставят 3 человек: двух, одетых в бригандину, салад, горжерен, наручи (? garde, букв. «охрана») и перчатки, вооруженные мечом, кинжалом и вужем; третий одет в жазеран или в жак, салад, перчатки и вооружен пикой, мечом и кинжалом.
Жители Аллеруа в количестве 36 очагов выставят двух человек, одетых в бригандину, салад, наручи, перчатки, вооруженных мечом, кинжалом и всем, чем сможет действовать наилучшим образом.
Жители Прондево и Монтанье в количестве 48 очагов выставят 3 человек: двух, одетых в бригандину, в салад, в горжерен и наручи, вооруженные мечом и кинжалом; другой, одетый в жазеран или в жак, в салад, и вооруженный пикой, мечом и кинжалом и всем, чем сможет действовать наилучшим образом.
Жители Бо в количестве 130 очагов выставят 4 человека, одетых: двое в бригандину, салад, горжерен, наручи и вооруженных мечом и кинжалом; двое других, одетых в жак, салад, горжерен и вооруженные пикой, кинжалом и мечом.
<…>
Жители Сен-Марселя в количестве 200 очагов выставят 12 человек: четырех в бригандинах, саладах, впрочем, как и предыдущие; четырех в экривес (escryvice, «раки», «рачьи нагрудники»?), как и предыдущие; наконец, четырех остальных в жаке, саладе, вооруженные мечом, кинжалом и стальным арбалетом, снабженным 16 боевыми стрелами и всем, чем сможет действовать наилучшим образом.
<…>
Жители Борде-Соньера, что около Вердена, в числе 30 очагов выставят двух человек, из которых один бригадинье и другой пикинер, снаряженные, как и предыдущие».
Ну, что переходим к самой мощной позднесредневековой пехоте?
Швейцарские пикинеры
В списках вооружения (Harnischrödel) Люцерна с 1349 по 1353 самым распространенным предметом является currisia [26]. Мне почему-то кажется, что уже нет никакой необходимости переводить это слово – все и так догадаются что это. Да, это жак или какой-то его аналог - мягкий доспех. Причем, что характерно – кольчуга [panzer] упоминается намного реже и не оказывается в тех же руках, что мягкая броня. Иначе говоря, человеку принадлежал либо мягкий доспех, либо кольчуга, но никогда и то, и другое.
Во время Бургундских войн, на службе Карла Смелого был шпион Дибольд Бенедикти, который регулярно отправлял донесения в Дижон. Так он узнал от обывателей, что собирается две армии, одна в Базеле, вторая в Берне, общим числом в 26 000 человек. При этом сам Бенедикти увидел 120 наемников, находясь в Фрайбурге, и составил их описание, согласно которому они «имели только длинные копья, алебарды, ружья и арбалеты, но вообще не имели доспехов» [25]. Шел 1474 год…
Описание швейцарцев сохранилось в известном фрагменте Паоло Джовио, рассказывающем о вступлении в 1494 г. Карла VIII в Рим с 10 000 швейцарцев [26]
Они несли короткие мечи и длинные копья из ясеня с железным наконечником. Четверть была вооружена огромными четырехконечными топорами. Их можно было использовать как для укола, так и для рубки, для чего требовались обе руки, и они назывались «алебарды». На каждую тысячу человек приходилась сотня пищалей, стреляющих во врага маленькими свинцовыми шариками. Швейцарцы мало ценят в бою доспехи, шлемы или щиты, и они используются только лидерами и первыми рядами. Вслед за швейцарцами шли 5000 лучников из Гаскони и остальная пехота, но они выглядели не впечатляюще по сравнению с могучим ростом и гордой осанкой швейцарцев
Сохранился капитул в Золотурне от 9 июля 1567 по найму отряда швейцарцев [28]
рота будет состоять из трехсот человек, все швейцарцы, тридцать в доспехах [т.е. 10%] и тридцать вооруженных аркебузами; король заплатит за вербовку девятьсот крон; ни один солдат не должен получать менее трех крон в месяц, а каждый аркебузир должен получать дополнительно пятнадцать су; капитан получит плату за себя, лейтенанта и прапорщика, эквивалентную оплате девятнадцати человек; капитан ежемесячно представлял своих людей на рассмотрение контролерам, назначенным королем, и за неоправданные отлучки удерживалась оплата; нельзя представлять слепых или недееспособных мужчин, мужчин нельзя представлять дважды, а на больных людей должны распространяться справки от судьи, где бы они ни находились в больнице; офицеры и солдаты будут служить Его Величеству бла-бла-бла-бла-ничего-интересного-дальше-нет.
Вообще со швейцарской пехотой я немного схитрю. Есть известный медиевистам историк Куркин А.В., автор монументального шеститомника «Бургундские войны». Помимо собственно написания книг, он также ведет группу в ВК Бургундские войны, где выкладывают массу исторических документов. Так вот больше двух лет назад, он опубликовал пост о сравнении македонской и швейцарской армий, тут можно ограничиться выводами, благо они весьма красноречивы
Хотя, скажу сразу: на мой взгляд, у швейцарской армии XV века не было ни малейшего шанса при равной численности и в чистом поле одолеть македонскую армию эпохи Филиппа II Аминтовича и Александра III Филипповича. И главная причина в этом - различный уровень дисциплины и боевой подготовки. Что до оружия - никакого массового и критического превосходства у швейцарцев над македонянами в этом плане не было. Скорее наоборот, а превосходство стремянной рыцарской конницы швейцарских союзников, австрийцев или лотарингцев, уравновешивалось более высоким уровнем дисциплины и управляемостью античных товарищей.
Здесь стоит пояснить, что представляли собой доспехи македонян – за исключением офицеров, они были затянуты в льняные панцири и уж, конечно, ни в какое сравнение с римскими легионерами по уровню одоспешенности не шли, за исключением, возможно, Селевкидов по версии историка Бар-Кохва.
Я, кстати, в свое время был более благодушен к швейцарцам (на самом деле просто придал им для победы жандармов).
Выступление вне зачета
Битва при Висбю
Сражение 1361 года знаменито находками около 2000 скелетов в массовом захоронении. От прочих могил оно отличается тем, что были найдены доспехи. Около 200 кольчужных капюшонов (~10%) и 25 пластинчатых доспехов (~1.25%) [31]. Почему пехотинцев хоронили вместе с доспехами, мы до сих пор достоверно не знаем, одна из гипотез – это то, что к моменту захоронения трупы сильно разложились и поэтому раздевать их не стали. Привожу его справочно, поскольку мы все равно не знаем обстоятельств захоронения и все ли доспехи попали в могилу.
Ландскнехты
Несмотря на то, что формально ландскнехты попадают в верхнюю планку для сравнения XV века, по факту реально что-то они стали из себя представлять ближе к первой трети XVI века.
Здесь необходимо пояснить, что за кадровая база была у ландскнехтов – народ шел в наемника реально валом. И причина этому была вполне себе экономическая – огромное обнищание [33]. В конце XV века количество бедняков в Германии росло дикими темпами, к примеру, в Аугсбурге в 1475 году из 4471 налогоплательщиков, профессиональные нищие составляли 2,4 %, но 60,3 % были малоимущими ремесленниками и они частично были вынуждены заниматься нищенством (что официально регулировалось), а в Цвиккау с 1490 по 1507 количество неимущих увеличилось с 30 % до 50 % [34]. Источником притока первых наемников были люди, у которых фактически стоял вопрос голодной смерти [38]. На каком месте у умирающего от голода бедняка стоит вопрос покупки доспехов – вопрос риторический. Касаемо накопить с зарплаты – обсудим чуть ниже.
К слову, сказать, у швейцарцев были примерно те же причины массового притока добровольцев в наемники.
При условно номинальном соотношении 100 доппесольднеров на 300 остальных [35], реальность была полна разочарований. Например, имперский город Биберах послал небольшую армию численностью 109 человек во время Швабской войны в 1499 году. Капитаном был уважаемый землевладелец Конрад Старк, так вот двудольниками там было только два человека, поскольку они единственные прибыли с доспехами [36].
Причина проста – для того, чтобы стать солдатом на двойном жаловании у тебя должен быть доспех. Основным источником для вербовки ландскнехтов было крестьянство и бедняки, пика при этом зачастую покупалась в кредит (!), мало кто мог позволить себе шлем, про остальные комплекты снаряжения и вовсе молчу [37]. При жаловании в 4 флорина в месяц, комплект доспехов за 16 был недоступен и проблема тут была даже не в необходимости копить (что при прочих расходах на еду и обычном образе жизни наемника было почти невозможно), а в реальных выплатах. Действительный набор наемников осуществлялся далеко за рамками действительных возможностей монархов, и в срок ландскнехт получал только первую выплату, к примеру, в 1517 г. знаменитый военачальник Георг фон Фрундсберг расплачивался со своими солдатами отрезами шелка и сукна [38]. Которые им пришлось продавать по спекулятивным ценам, чтобы купить себе еды. И если римский легион, расквартированный на границах империи, был отличным источником чеканной монеты для близлежащих жителей, то банда ландскнехтов превращала в пустыню окрестную территорию [39]. Свою территорию.
В действительности же списочное количество двудольников было далеко от реальности – хауптманы сами выдавали свои доспехи для смотра и вписывания наемников в разряд доппельсолднеров, по итогу присваивая их жалование.
Как следствие до середины XVI века говорить в принципе о какой-либо заметной одоспешенности в рядах ландскнехтов вообще нет смысла. Решение проблемы было очевидно – нужно приобретать доспехи централизованно и в XVI веке вовсю раскручивается маховик массового производства. Правда возникает новая проблема – если у заказчиков не было денег на простой наем пехотинцев, то на наем и закупку доспехов с оружием денег было еще меньше. И если наемников можно кидать или платить им специальной облегченной монетой, то с кузнецами такое не прокатит, не говоря уже о том, что обеспечивать нужно было в первую очередь конницу, ибо там была такая же экономическая жопа, но уже в среде обедневшего дворянства. Как итог на качество брони тупо забили и хотя часто можно встретить мнение, что на это повлиял огнестрел, но это не совсем верно. Я уже в принципе много раз об этом писал, но противопульные кирасы, в конечном счете, появились в первой трети XVII века [40] – это были многослойные конструкции в разрезе повторяющие римские пластины, но стоили они заметно дороже, поэтому экономика порешала. Вместо слоев твердого и мягкого железа, оружейники тупо гнали мягкий шлак (не фигура речи), повышая его толщину. Еще в XIX веке знаменитый английский антиквар и президент Королевского Археологического института Артур Гарольд Диллон писал [41]:
В начале шестнадцатого века, когда Европа находилась в беспокойном состоянии, а император, король Франции и другие выводили на поле боя большие армии, в Германии и Италии изготовлялось множество доспехов, и их массовое производство, вероятно, было одной из причин, которая привела к тому, что, в конечном счете, они вышли из употребления, поскольку для удовлетворения постоянного спроса производились изделия низкого качества.
Но на таких массовых заказах, зато будет очень наглядно видно, чем «пехотный» доспех отличался от конного. Вот часть партии из 389 единиц, поставленных из Нюрнберга в 1578-1579 г. [42]
Слева доспехи всадников, справа пехоты – видите степень покрытия? Полностью открыты руки и ноги, шлем закрывает только основание черепа. Таковы реалии развития защитного снаряжения, пехоты и конницы, причем вне зависимости от эпохи. Вот к примеру, реконструкция клибанария из числа Numerus Palmyrenorum приводится по D’Amato R., Negin A. E. Roman Heavy Cavalry (1): Cataphractarii & Clibanarii, 1st Century BC–5th Century AD. – Bloomsbury Publishing, 2018 p. 26
Проблема в том, что на ИСБ не объясняют, что их фантастические доспехи, сделаны по мотивам вооружения всадника, а не пехотинца. Если вы захотите реально реконструировать комплект пехотинца, то вас ожидают открытые руки, ноги, лицо и шея, конечно, их можно было бы защитить большим щитом, но вы ландскнехт и он вам не положен. Хотите надежный щит – палатка вербовки легионеров в соседнем измерении.
Заключение
Современная история развития доспехов – это классическая ошибка выжившего, она отлично иллюстрируется одним примером. Исследователь битвы при Висбю Бенгтом Тордеманом отмечал в своей работе, что найденные доспехи сильно устарели, что впоследствие разошлось по научпоп статьям, но не указано с чем он их сравнивал. А сравнивал он их зачастую с надгробиями знатных рыцарей.
Это, безусловно, один из самых достоверных и удобно датированных источников, вот только касается он самой обеспеченной прослойки средневекового общества. В действительности же в среде пехоты кольчуги вообще никогда не выходили из употребления. Да, фраза «пехота носила нагрудники» или «пехота использовала бригандины» будет верна.
Вот только, когда мы попробуем поговорить не просто о наличии тех или иных доспехов в армии, а об из распространенности, то окажется, что среднестатического пехотинца в XIV-XV веке ожидает жак, салад и надежда на всевышнего. Тут никаких чудес – даже позднесредневековая пехота должна была сама себя обеспечивать, а в условиях, когда даже не каждый рыцарь мог себе позволить пресловутый полный пластинчатые доспех, что было ожидать от беднейших слоев, которые и были костяком ранних массовых армий. Но что характерно для победы над закованными в броню рыцарями этого было и не нужно, тут и спустя сотни лет ничего не поменялось. Выигрывают войны не малое количество сверх профессионалов, а среднее большинство.
Иначе говоря, пехота XIV-XV века будет одоспешена не лучше, а намного хуже, чем легионная и это если касаться количества, но и с качеством все куда печальнее [30].
Впрочем, эта точка зрения сейчас уже озвучивается и в последних западных работах, к примеру, вот цитата из исследования Майкла Бишопа 2023 года [30]
Римская стальная пластина была также эффективна, как и пластина Высокого Средневековья, вдвое большей толщины и это качество было доступно каждому солдату, а не только избранным.
Послесловие
Об историческом (?) средневековом бое (ИСБ) и исторической реконструкции
В отличие от собственно исторической реконструкции, вопросы истории ушли в ИСБ даже не на второй, а на третий план, превратив эти активности в специфический спорт. Классические историки и реконструкторы относятся к ИСБшникам примерно, как астрономы к астрологам. В конечном счете – это вылилось относительно недавно в полный запрет посещения фестиваля исторической реконструкции Русборг людям, ассоциирующим себя с ИСБ (ИМХО, перебор). После чего ряд клубов исторической реконструкции выпустили ряд заявлений относительно взглядов на ИСБ
ООД «Клубы Исторической Реконструкции России»
На настоящий момент ИСБ не имеет никакого отношения, как к реконструкции, так и к исторической науке в целом. ИСБ — это имитация командного вида полно-контактного спорта с применением в качестве спортивного инвентаря отдалённо похожих на исторические аналоги макетов оружия и снаряжения. Сама идеология ИСБ противоречит принципам исторической реконструкции, её целям и задачам. Не будет преувеличением сказать, что на данном этапе этот «бой» не является ни историческим, ни средневековым.
А.В. Куркин
Исторический Средневековый Бой на самом деле не исторический, не средневековый, и не бой. Это спорт. Исторического там ничего нет - ни доспехов, ни костюмов, ни предметов быта.
Иронично, что на Русборге ИСБшники получили превентивный бан в связи с сильной маргинализацией самого движения и агрессивного поведения его сторонников. Но тут можно посмотреть по комментариям человека из около-ИСБшной тусовки посмотреть, насколько претензии были справедливы)
Фотографии приводятся по https://grigoryev.net/ru/istoricheskij-festival-bitva-naczij...
Примечания будут в отдельном закрепленном комментарии, ибо весь список литературы пост не влез