
СВОИМИ РУКАМИ
Ответ на пост «Собрал себе пк, мечта наконец-то сбылась)»15
Решил тоже запостить про свое изобретение.
Надоел мне как то компьютер, психанул и собрал моноблок!
Купил монитор 4к AOC 27 дюймов, проц, материнка видюха уже были от прошлого собранного моноблока (Intel I7 8600, 32 Гб ОЗУ, видеокарта 3060TI 8 Гб, SSD 512 Гб + HDD 2 Тб, БП 850 Вт).
Пободными изобретениями постоянно увлекаюсь, большой опыт в этом деле.
Итак. Разобрал монитор, к нему приклеил лист пластика, по краям болты. Посередине - лист березовой фанеры, к нему крепится блок питания, слева - начинка от монитора. Впоследствии добавил туда кулер от ноутбука, чтоб не грелся инвертор, фоток нет. Перед всеми работами на экран монитора приклеил плотную пленку для упаковки, чтоб не повредить в процессе работы.
Ножку монитора сразу залил эпоксидкой для большей надежности, т.к. могли сколоться углы пластика (такое уже было).
Далее очень аккуратно и точно клеятся боковины корпуса, т.к. любой косяк расхождения в 0,1-0,3 мм потом вылезет и будет нестыковка. Тут нужна неторопливость и 10 раз перепроверять чтоб везде углы стенок были под 90 гардусов и небыло расхождения в размере.
Далее пришлось долго думать как прикрепить видеокарту. Видюха MSI 3060 TI. Лежит кулерами вниз, пришлось под форму корпуса вырезать пластик и видеокарта в итоге ложиться буквально в свою же зеркальную форму.
Примерная задумка охлаждения корпуса. БП загоняет воздух, видеокарта вытягивает наверх.
В материнке есть утилита, где можно вручную графиками указать какие обороты кулера ЦП будут в зависимости от температуры, кулер БП подключен к материнке.
В игры не играю, в основном видеомонтаж. Ничего нигде не грееся. Одно время играл (для теста) в разные мощные игры, видеокарта на максимуме - 82 °C. Обычная температура - 45-55 °C.
Далее. Склеил заднюю стенку полностью из пластика, потом отказался, переделал заводскую стенку монитора. Вырезал в середине пластик, подогнал под размер блока питания. Пластик клеится суперклеем.
Промежуточный вариант задней стенки. Посередине - покрашенный черным маркером белый пластик. Сверху залит матовым автомобильным лаком.
Боковые стенки обклеил декоративной пленкой под кожу (плотная, крепкая, Германия).
Внизу сделал вырезы под динамики, на всякий (ими не пользуюсь т.к. есть хорошая акустика дома).
Итоговый вариант выглядит так.
По итогу за последее время купил второй монитор, добавил гнездо HDMI и DisplayPort, сбоку сделал картридер для флешек Микро SD.
Конструкция собранна в 2022 году, пишу статью с этого моноблока. По времени делал примерно месяц )).
Всем хорошего настроения!
Вторая жизнь терминала IBM 3486 (Часть 1)
Привет, пикабу!
Долго я только читал, но вот решил излить свой опыт по одной, на мой взгляд, интересно самоделке - конвертер twinax в "нормальный вид". Заранее извиняюсь за длиннопост.
Это будет серия статеечек по причине, что оборудование еще не готово физически и охватить все вместе в одном посте - нереально.
Забегая вперед - вот план:
Вводная статья "за жизнь"
Аппаратная часть
Программная часть
Начну издалека - я жуткий ретроград. Мне нравятся старые вещи (не все), а ведь я сам еще даже не "в возрасте". Может быть это какая-то ностальгия - ведь моё детство пришлось на "швятые 90е" с бытовавшей там техникой, а может, опять же, детские воспоминания слаще и приятней... Но тем не менее, когда берешь в руку старую вещь, часто чувствуешь "качество". Не секрет, что многие компании в век индустриального прогресса до определенного момента делали вещи всё качественнее и качественнее, но потом смекнули, что если делать хорошо, то никто не будет покупать новый топар, в замер старого. Есть, конечно, исключения, но в целом это так. Вот и у меня по одному(а может и всем вместе) признаку теплится нежная любовь к стилю и виду компьютерной и иной техники 90х... Теплый "кремовый цвет, 50 оттенков серого, незабываемый клик механической клавиатура......
В общем, довела меня нелегкая на пути механических клавиатур до покупки знаменитой и неповторимой модели М от IBM.
ПРобовал я разные свитчи, разные клавиатуры, кейкапы, но все форума в унисон твердили, что все современные клавы - жалкое подобие механического отклика ТОЙ САМОЙ, первой клавиатуры. Да и цвет один из моих любимых.... В общем, не долго думая, полез я на всем известный сайт купи-продай за ней, родимой. Сразу скажу, что на момент начала 2025го года, такие вот игрушки за редким исключением торгуются по 12к плюс-минус. Цена кусачая, но было решено её уплатить, чтобы закрыть гештальт. И какого же было моё удивление, когда вместо клавиатуры, за те же деньги, я нашел целиковый древний терминал в удобовариваемом виде.
Основная цель изначально была в клавиатуре, так что решено было брать и заодно поизучать вопрос использования данного текстового терминала для современных прикладных задач, а именно, подключения к linux машинам через SSH.
Изучение вопроса показало, что документации на терминал - кот наплакал. Из официального - только marketing reference guide, из которого ясно, что терминал текстовый, подключается к майнфрейму по протоколу twinax, можно воткнуть специальную терминальную версию клавиатуры в спецпорт и ps\2 мышку сверху.
Превращать свою квартиру в музей ретро техники я пока не готов(ну почти), да и данный майнфрейм достать в России - задача не тривиальная, по этому было решено гуглить дальше. Всякие попытки подключения старых клавиатур(а у меня она не одна) давно и прочно привели меня на форум deskthority. Там я и нашел статью святого человека про конверсию протокола общения терминала с майнфреймом (Twinax).
Давайте пробежимся в двух словах по тому, что написал тот достойный муж. Во-первых, терминал работает в блочном режиме, а не ASCII, то есть вариантов подключить его как "монитор", "клавиатуру" напрямую нет. Во-вторых, система взаимодействия протокола twinax подразумевает master-slave конфигурацию (именно такую, как в 90е - только потом слово slave было выпилено из документации), где slave - это именно терминал и сам он ничего инициализировать не может, ему нужен пинок от майнфрейма. В четвертых, на самом терминале нет, например, сетевого или ком-порта, к нему можно подключить либо майнфрейм, либо принтер. ****ие пироги (как говорил майор Нечаев из Atomic Heart).
Получается, что единственно рабочий вариант - это воссоздать ответную часть терминала - майнфрейм и эмулировать его команды на терминал. Сделать это можно тремя способами:
Найти Майнфрейм
Воссоздать плату с использованием микроконтроллера
Воссоздать плату с использованием FPGA
Первый вариант не реализуем. Третий вариант для меня rocket science, но, я бы хотел попробовать попозже. Остается вариант воссоздания платы на микроконтроллере.
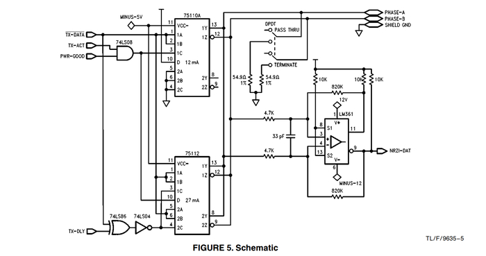
Документацию в 90е вели моё почтение - подразумевалось, что ты должен с помощью руководства по эксплуатации починить неработающий майнфрейм, перепаять при надобности.
Аппаратную часть мы рассмотрим в следующей статье, а вот вам схема из описания специально разработанного для twinax процессора для затравочки:
Аппаратные вопросы рассмотрим в следующем посте.

























