Сообщество - Школьный уголок

Школьный уголок

2 097 постов 3 909 подписчиков

Популярные теги в сообществе:

58

Деградация образования

Занимаюсь преподаванием точных наук (алгебра, геометрия, физика, химия, информатика).

Для подготовки учеников к экзаменам по математике ищу демонстрационные и пробные варианты экзаменов (ОГЭ, ЕГЭ), чтобы их разбирать на уроках.

Последние варианты ОГЭ превзошли все мыслимые пределы по тупости.

Итак, ОГЭ сдают ученики девятого класса. Представили? То есть эти люди возрастом 15-16 лет. Здоровые лбы, проведшие в школе 9 лет.

И что же, интересно, должен ученик знать, пройдя такой длинный путь в обучении?

Дана картинка. Под ней-описание, где что находится.

Внимание, вопросы экзамена:

То есть, девятикласснику на полном серьезе ставится вопрос: а сможешь ли ты на картинке определить, что слева, а что справа? Сможешь ли ты понять, какой квадратик находится ближе к другому квадратику?

А сможешь ли ты посчитать вручную количество клеточек на картинке?

Вы реально охуевшие там?

Я вчера дал это задание пятилетней дочке. Она справилась.

А за такие задания ещё и баллы в девятом классе начисляют.

Хотя, конечно, понятно, для чего это делается. Нужно отчитаться наверх, что реформы образования прошли успешно. Вот, у детей и баллы за экзамены выросли. Супер!

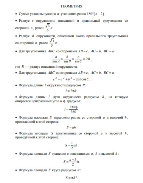
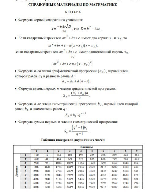
Ну, я уже молчу об этом безобразии:

Да-да, вы правильно поняли. К листочку с заданиями прилагаются шпаргалки. Все формулы есть, даже думать не надо. Даже таблицу квадратов приложили, чтоб не дай бог считать самому дитятке великовозрастному не пришлось в столбик или не дай бог в уме.

В своё время, на экзамен мы ходили с ручкой и линейкой. Всё остальное- в голове.

Теперь так. Видимо, не за горами время, когда экзамен после школы будет выглядеть так:

Показать полностью 6

Зря завидовали

Папа у Степана ездит на ферарри, а мама на ламборджини.

Так рассказывал Стёпа, ученик из седьмого. Этим обстоятельством он гордился, причём довольно часто.

У остальных учеников, у которых в семье нет ферарри и ламбо, возникала зависть и ненависть.
Ребята не выдержали и избили Стёпу.

Потом пришел папа Стёпы, чтобы наказать  тех, кто избил Стёпу. Однако так получилось,
что папу Стёпы тоже избили, те же ученики которые избили Стёпу.

Про случай узнали учителя и вызвали деда Стёпы. Ученикам объяснили, на всякий случай, что пожилых бить нельзя.

Самое интересное, что недавно все узнали, что папа у Стёпы не ездит на ферарри, а мама не ездит на ламборджини. Зря получается завидовали. Эх. И батю зря избили.

13

Ответ на пост «Хорошо, когда учительница анатомии любит свой предмет»1

Ответ на пост «Хорошо, когда учительница анатомии любит свой предмет»

Сделала небольшой набросок про учительницу анатомии! Будем считать что это суперспособность такая :D
В детстве всегда удивлял факт что тонкая киша метров семь в длину

Показать полностью 1

Почему Вы стали учителем?

Интересно поразмышлять и спросить у тех, кто сразу знал, куда идёт, кто сразу выбрал педагогический вуз и просто не смыслит и не рассматривает другую работу, кроме преподавания . У меня к вам несколько вопросов : почему, и как вы решили посвятить свою жизнь именно учительству?

155

Байки родительского комитета. №1

Здравствуйте уважаемые! К 40ка годам сподобилась я пойти в родительский комитет к младшей дочери моей, красавицы и любимцы. А так как больше желающих не нашлось, то родительский комитет я в единственном числе, что очень удручает.
К слову, я очень бюджетный родительский комитет. Я считаю, что если не брать в расчёт ремонт школы и класса (что от нас не зависит, а зависит только от администрации школы, которая тоже вполне адекватна), то 1000 в год с ребёнка вполне хватит и на подарки и на текущие расходы. Бумагу таскаю сама, картриджи заправляют учительница за свои.
Так вот, о чем мой пост. На наших детях так наживаются на новый год, что от наглости людей я просто ахнула. Выбирали праздничную развлекаловку для детей, 1й класс, никто не в курсе, куда и на что ехать. А так как в нашем регионе (24) погода сильно непредсказуемая, то выбрали резиденцию деда мороза, чтобы от погоды не зависеть. Организовала её бывшая учительница. Очень её по прошлогодним поездка хвалили. Ну мы и купились. Называется это обдиралово: "Резиденция Деда Мороза!" Цена вопроса: 1400 рублей. Отдельный коттедж, аниматоры, сладкий стол, детская дискотека. Дороговато, но отзывы и реклама сделали свое дело. Собирали деньги с октября. У каждого бюджет, зарплата, праздники. В общем к началу декабря собрали. Тут сюрприз от организатора: а доплатить родители за автобус ещё 10 000 рублей. Тут мы прифигели, пошли искать другие варианты, но перед новым годом их не так уж и много. В общем ничего в помещении мы не нашли. И доплатили, ещё 400 рублей. Тут уж у многих закрались сомнения: не мошенники ли это. Но учителя из нашей школы ездили, хвалили... Мы и купились. В общем сегодня мы приехали: пром зона с собаками в свободном выгуле. Ко коттеджа 200 метров в гору по обледенелой дороге... Уже тогда мы поняли, что что-то тут не так, но отступать было поздно... Почти 40 000 рублей уплачено... Обычный коттедж, весь в огонька, ярко и мило. Но так дёшево... Три аниматора, три этажа в коттедже, узкие винтовые лестницы. В целом мило и красивенько, но немножко ободрано. Несколько фотозон, квест, шоколадные фонтанчики, много музыки. Через пол часа от начала свет в коттедже вырубили. Ой, ай, сейчас мы все включим, генератор запустим, всё будет хорошо! Через 40 минут свет снова дали. Всё это время 3 мамы и учительница светил для детей фонарика и с телефонов. Представляете уровень трэша? Семилетки, 23 человека... Мы их пасли и за руку водили от и до. Я поседела под краской. Музыка с ноутбука одного из аниматоров, совсем не новогодняя, просто музыка под свет фонариков с телефонов. Трэш полный. Потом свет дали на 10 минут. Дети на третьем этаже, включили музыку, дискошары, через 10 минут треск, идёт дым и снова вырубается свет. Всё в шоке, снеговик орёт, что это дым машина, ничего страшного, это часть дискотеки. В общем свет мы там так и не наблюдали, полы очень быстр остыли, фотозона была без окон и фотографироваться было негде. В общем трэш и позорище. Мне очень стыдно перед остальными родителями, как организатору этого бардака ( пипец, 1800 рублей, на корпоратив, в ресторан можно дешевле сходить). Эти люди, которые организовали эту резиденцию - просто мошенники. А у нас ни договора, ни переписки' ничего. У тёти нет ни ИП, ни ЧП. В общем сами мы лохи. Скидки нам не дали, до автобуса по частному сектору не проводили... Я в шоке... И вишенка на торте: мой старший (4 класс) едет туда в понедельник. Деньги уже не вернут. Деваться некуда, все мы в одной лодке...

Показать полностью
6880

Хорошо, когда учительница анатомии любит свой предмет1

Проводится опрос на "баянность": https://pikabu.ru/surveys.php?id=Gm0W3HGEyT%2FE

Является ли этот пост баяном? Первый пост - Преподаватель биологии "раздевается" перед своими учениками.

Показать полностью 3
Отличная работа, все прочитано!