Microlab Solo-3 mk3 (модернизация)
Всем привет!
Отдельный привет моим 10 подписчикам :)
Сегодня у меня в ремонте довольно популярная в своё время, активная акустическая система 2.0 Microlab Solo-3 MK3.
Немного технических характеристик заявленных производителем:
- компьютерная акустика стерео
- суммарная мощность 70 Вт
- трёх полосные колонки (скорее 2,5 полосы)
- материал корпуса колонок: дерево (MDF)
- диапазон частот 45 - 22000 Гц
Ну что же, довольно не плохо для компьютерных колонок. Ну и строгий классический дизайн не оставит равнодушным даже требовательного пользователя. Более подробно об этих АС можно почитать в интернете, я же перейду к ремонту.
Эта акустическая система досталась мне за не дорого :) Но и состояние у неё было так себе: трансформатор питания вырван, усилитель мощности сгорел полностью, и тоже был вырезан.
Эти колонки использовались как пассивные с внешним усилителем.
Усилитель от этих колонок выглядит сгоревшим :)
Наверное в колонки ударила молния :)
Разбираю активную АС:
Кто-то неистово боролся с перегревом УМЗЧ с помощью термопасты КПТ-8.
А вот и кожух от трансформатора:
Видимо не смогли отвернуть заржавевший винтик. Капля WD-40 и винт поддался. Собрал трансформатор.
Ну что, я перед выбором: ремонтировать полностью сгоревший усилитель на TDA7265, или же собрать новый на микросхеме LM1876. А для этого обратимся к даташитам на эти микросхемы, и посмотрим, что лучше:
TDA7265:
- Диапазон питания (до ±25 В)
- Большая выходная мощность 25 + 25 Вт при суммарном коэффициенте гармонических колебаний 10%, сопротивлении нагрузки 8 Ом и напряжении питания ±20 В.
- Нет шумов при включении и выключении
- Низкий ток потребления в режиме ожидания
- Защита от короткого замыкания
- Защита от перегрева
Ну вот, как видим здесь нет тех 35 Вт/канал, о которых говорит производитель. Всего то 25 Вт в пике, и с дикими 10% искажениями.
LM1876:
- Диапазон питания (от 20В до 60В, до +/- 35В в двухполярном исполнении)
- Выходная долговременная мощность 20 Вт/канал (зависит от питающего напряжения)
- Коэффициент гармонических колебаний при выходной мощности 2х22 Вт всего 0,1%
- Защита от перегрева
- Защита от замыкания на выходе
Да, LM1876 может показаться менее мощной микросхемой, но практически при той же мощности, что и TDA7265, обладает очень маленькими искажениями, всего 0,1% от всего сигнала. А TDA7265 при искажениях 10% и слушать то не захочется. Решено, собираю усилитель на LM1876!
Схема довольно простая, я собирал её не однократно, звук хороший.
Так же хотелось бы ввести в схему усилителя и блок защиты АС.
Схема тоже не сложная. Зелёным шрифтом написал какие элементы я использовал при 12V питании. Так же хочу отметить, что схема защиты довольно капризна к питанию, поэтому использовал для её питания стабилизатор на 12V, установлен на печатной плате.
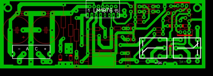
Сделал печатную плату усилителя. Размером чуть шире чем заводская плата АС.
Собственно дело за малым. Собрал все детали на печатной плате.
Ну и для сравнения с заводской платой АС:
Получилось не плохо: блок защиты имеет задержку подключения АС — это избавит от характерного щелчка при включении, и отключит динамики при аномальном постоянном напряжении на выходе УМЗЧ. Так же, с помощью реле здесь, реализована функция использования колонок от внешнего усилителя. Достаточно просто не подключать колонку к сети, а подключить к клеммам акустический провод от внешнего усилителя, т.е. использовать Microlab Solo-3 MK3 как пассивные колонки.
Переделки коснулась и задняя металлическая панель-радиатор АС. Так как колонки можно использовать как пассивные, то не будет лишним отключение сетевого шнура — что бы не мешался. С помощью ступенчатого сверла рассверлил отверстие для гнезда:
Идеально :)
Ставим плату усилителя на место. Соединяем все провода, проверяем монтаж:
Тестовое включение пройдено, аппарат работает как надо.
Приворачиваем радиатор на место:
Ну что сказать, хорошая работа! Звук чистый даже на максимальной громкости! Это заслуга микросхемы LM1876. Ну а за чёткость и детальность на высоких частотах спасибо купольному ВЧ динамику.
Немного критики: из недостатков этой АС могу отметить маленький уровень басов. Они есть, но мало. Середина и детальные ВЧ — на отлично! Ещё один недостаток: НЧ и СЧ динамики работают в одном объёме, отсюда и не полноценная 3-х полоска, а неизвестно откуда придуманные маркетологами 2,5 полосы. В итоге НЧ динамик мешает среднечастотному на большой громкости. В целом, конечно, не плохо. Но кому захочется низких и бархатных басов, лучше присмотреться к активному сабвуферу, и он станет отличным дополнением для Microlab Solo-3 MK3.
Проделанной работой и результатом доволен. Колонки подойдут и для прослушивания музыки, и для просмотра фильмов, и для игрушек.
Так же надеюсь, что статья будет полезной для энтузиастов и любителей хорошего звука.
Всем добра!
Жителя Башкирии будут судить за антисемитские посты «ВКонтакте»
В Стерлитамаке завершено расследование уголовного дела в отношении 51-летгего местного жителя. Его обвиняют в возбуждении ненависти либо вражды и унижении человеческого достоинства.
По данным следствия, мужчина в 2015-2016 годах размещал на своей странице «ВКонтакте» картинки и видеоматериалы, а также комментарии к ним, которые носили антисемитский характер.
«В настоящее время уголовное дело с утвержденным прокурором обвинительным заключением после вручения его копии обвиняемому, будет направлено в суд для рассмотрения по существу», - сообщили в следственном управлении СКР по Башкирии. Мужчине грозит лишение свободы на срок от двух до пяти лет.
https://proufu.ru/news/society/zhitelya_bashkirii_budut_sudi...
Новые Гранты, технические изменения
Снабдив «икс-фейсом» практически весь модельный ряд, АвтоВАЗ вдобавок упорядочил семейства своих малолитражек. Как мы уже рассказывали, Калину поглотила рестайлинговая семья Гранты. У седана, лифтбека, хэтча и универсала теперь унифицированные лица и общее название. Корректировке подверглись и салоны моделей (теперь он один на всех), а вот три мотора 1.6 — те же (87 л.с. и 140 Н•м, 98 л.с. и 145 Н•м, 106 л.с. и 148 Н•м), только во всех версиях — поршни с проточками под клапаны на случай обрыва ремня газораспределительного механизма.
Новое: декор «икс» около центральных дефлекторов, которые стали прямоугольными, боковые — с хромированными ободками, поменялся узор накладки на передней панели. У передних сидений улучшена боковая поддержка, а водительское теперь регулируется по высоте. Изменены дверные ручки, подсветка приборов и кнопок заменена с зелёной на белую
Первому двигателю в пару положена исключительно пятиступенчатая «механика», второму — четырёхступенчатый «автомат», а третьему — «механика» или «робот» на выбор. Вот в трансмиссии перемен оказалось побольше. У Грант на «механике» и «роботе» было увеличено передаточное число в главной паре (3,9, а не 3,7). Это должно благотворно повлиять на динамику (минус несколько десятых с разгона, в зависимости от кузова и комплектации), но плохо на расход горючего в городе (увеличился примерно на 0,1 л).
Цены изменились мало. Универсал теперь стоит от 446 900 (едва ли не на 30 тысяч дешевле прежнего), хэтчбек — от 436 900 (стал на 25 тысяч доступнее), лифтбек подорожал на две тысячи (436 900), а седан — на десять (419 900). Универсал, как раньше, будет выпускаться в обычном и приподнятом кросс-вариантах.
В «роботе» АМТ — теперь более выносливое сцепление и сокращённое время переключения, появились режим «Спорт», «Ползущий» (для пробок, медленное движение при отпускании тормоза) и «Зимний», позволяющий трогаться со второй на заснеженной дороге. Ради лучшей управляемости изменены амортизаторы и настройки электроусилителя руля. Всё перекроенное и расширившееся семейство Грант прибудет на Московский автосалон, открывающийся для прессы завтра.
Источник
p.s тема про новые Гранты была, но не видел в них описания характеристик, изменений, и другого. Баянометр выдал какую-то фигню про убийцу 9тел)
Видеокурс по GameMaker Studio 2
Всем добрый вечер. С вами WalkDiGidong со своим видеокурсом по движку GameMaker Studio 2. Вот уже два года я изучаю данный движок и даже пытаюсь что-то смастерить в нём. Примерно в начале предыдущего года мне очень сильно захотелось сделать пару обучающих видео по этому движку, поскольку мне показался печальным тот факт, что на ютубе так мало видео уроков по GMS на русском языке. Лично мне не особо мешает языковой барьер в этом плане, но в какой-то момент я понял, что нужно внести свой вклад в обучении разработке на GMS. Тогда я пользовался еще движком версии 1.4 и решил подождать, пока вышедшая вторая версия обрастет заплатками и избавится от багов. Теперь, спустя столько времени, я всё-таки решился на создание полноценного курса для новичков по разработке небольшой простенькой игры в жанре Top-Down Shooter.
Crimsonland - один из лучших представителей жанра Top-down shooter
Многому я научился благодаря таким каналам как Shaun Spalding, HeartBeast, GM Wolf и др. Если кто-то смотрел их видео, то впоследствии поймете, что многое я перенял у них. Я очень рекомендую тем, кто хочет заняться разработкой под GMS посетить их каналы, поскольку там вы найдете довольно хороший материал для изучения.
В своих видео я рассмотрю следующие моменты:
- Ознакомление с интерфейсом и функционалом GameMaker Studio 2.
- Создание внутриигровых объектов (игрока, NPC, вещи и прочее).
- Создание уровней и переход между ними.
- Сохранение и загрузка игры в/из файла.
- Разработка графического интерфейса.
И много другое.
Сегодня я выложу первые два видео. Первое - вступительное, и второе - знакомство с GMS 2, создание персонажа игрока, комнаты и непроходимой для игрока стены.
Очень надеюсь, что вам придутся по душе мои ролики и вы оставите свои комментарии, отзывы, а главное критику, поскольку я очень хочу улучшить качество своих уроков. При создании этих видео я понял основные ошибки, но исправить их у меня уже не хватило сил и времени. Даже если этот пост и видео потонут в минусах, то я всё равно продолжу свой курс, стараясь исправить всё то, что не понравится людям.
Благодарю за внимание!


























