Помогите опознать резистор
Уважаемые радиолюбители и радиопрофи помогите опознать номинал. 4 полоски вроде опознаются, последняя не очень. Пытался узнать как в тырнетах пишут, зачистить и промерять с середины. Но руки крюки не справились - всё рассыпалось, поэтому отмыть нагар уже не получится :)
Маркировка резистора и транзистора
Подскажите знающие люди что значат вот эти два кружочка на маркировке резистора? Как понять его номинал по маркировке или аналог хотя бы найти...
И на второй фотке обведенный кружочком то ли транзистор то ли еще что
Гуглёжь по маркировке SB5 на оном не дал никаких результатов...
Заранее благодарю, обнимаю, поздравляю с наступающим. Хелп, пожалуйста, пиплы.
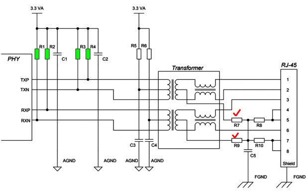
Ответ на пост «Нет повести печальнее на свете»1
Когда я учился в универе, в лабе была касса с резисторами - кусок пенопласта длиной с метр и шириной сантиметров 30, в ней насверлено 7х24=154 отверстия в каждом из которых лежит 2 десятка резисторов (ряд Е24), всего тысячи 3 мелких хуевинок. Ее таскали по всей лабе студенты и сотрудники, когда что-то паяли-налаживали. Шефу надоело ее искать по столам, он привязал ее веревкой к своему столу и сказал, что если надо кому - пусть наберут резюки из кассы на его столе. Естественно, через неделю шефа позвали что-то чинить. Он взял кассу под мышку и пошел. У кассы не было намерения покидать комнату и через пару шагов веревка ее остановила и все резюки фонтаном разлетелись по комнате. Шеф обещал на алкогольном закрытии недели все разобрать, но через через 3 часа матюков разозлился и бросил. Поскольку нам надо было работать, трем девушкам, коим цвет волос не позволял сдать радиопрак, было сделано неприличное предложение зачета за поебацца. Поебацца им действительно пришлось, два полных рабочих дня. Но девки были еще не опытные в этом деле и резисторы перед монтажом долго приходилось перепроверять на предмет номинала.
Сказ о типовом ремонте :)
Товарищ отдал раутер со словами, - Глянь, - что то с портами, не получится - выкинь.
Немного в рифму получилось думать, решил записать:)
А что-бы рифмоплётство сильно не утомило - разбавил картиночками и да - всё так и было :)
Так! проблему обнаружил
в двух портах сигнал контужен
а сначала я открыл
конденсаторы порыл
блок питания проверил
и остался не уверен
пока рутер не включил
в нём четвёртый порт курил
без сигнала гнал диодом
что на марсе непогода
тут припомнил и твой спич
что в портах творится дичь
присмотрелся мощной лупой
почесал в штанине дупу
трансформаторов ряды
ровным слоем между ними
пары ровные идут
сборки резиков под ними
замедляют чуть маршрут
всё на первый взгляд привычно
смотрим цепи что вторичны
те идут в разъём логично
и резисторы - по три
слив сигнала заземления
часть их них - в недоумении
кто ж такой и где дурак
в нас швырнул разряд и как?
два из них в обрыв ушли
не подлезешь до дыры
где они в глуби видны
жало в щель паять не лезет
кофе пил - пытался грезить
трансформаторы снимать
это сцуко нахуй б*ть!
целых десять парных ножек
дохуйя от них дорожек
в дырку каждую подуть
что залилось - пропихнуть
нет, сиё - порочный путь
проще надо колдонуть
пару дырок сверлим в плате
(хорошо что не в зарплате)
....
в общем я пока паял
мысль туда-сюда гонял
от того что цепи в плате
сдохли от помех не кстати
чип по ходу тоже клятi
а иначе как бы он
порт четвёртый видит ON
если кабель не включён?
чип резисторы я сдул
те что были на подпул
там полста на три и три
чип всё также - port not free
запаял скорей назад
с мыслью что и сам не рад
таковы основы правил
всё вернуть раз не исправил
на контрольную включил
Ба! - гляжу, а порт ожил!
радостно диод горит
если кабель в порт торчит
сам хз что это было
может где-то коротило
может что в обрыв ушло
что тут думать раз ушло
так бывает - не понять
пока не начнёшь паять
главное - потом собрать
А бабла дадут - то взять :)










