Mi1ka

Mi1ka

Пикабушник
3771 рейтинг 8 подписчиков 22 подписки 25 постов 8 в горячем
Награды:
5 лет на Пикабу
9

Кузнечики в макро

У меня есть макромех и одним летом решил я испытать его и посмотреть какая картинка получится. В идеале хочется получить супер-макро в стиле крупного масштаба с высокой детализацией насекомого например или растения. У меня нет макро-объектива, фотографировал на 24-70 tokina + макромех + вспышка

Других насекомых не видать было, кузнечик в самый раз.

И ещё кузнечик, более крупным планом.

Под конец жук нашелся, черный жук как раз гармонично смотрится на белом цветке

И вот ещё не совсем макро, снимал на длинный фокус.

Ящерица была на коряге и ей некуда деваться, так я воспользовался моментом.

Решил запостить летних фотографий в этот зимний вечер. Думаю вам понравилось.

Показать полностью 6
221

Косой дом

На днях я с товарищем по работе и прорабом двигались на новый объект, на переговоры. По дороге, а именно по проспекте Победы 9 (примерно) прораб показал нам возможно самый косой дом Киева

Интересно то что в нем живут люди и наверное люстры в квартире висят криво и предметы круглые будут перекатывается в одну сторону.

То что дом косо стоит, сразу бросается в глаза если стоять лицом к фасаду.

Кто больше знает про этот дом, почему он покосился и по каким причинам напишите в комментариях, будет интересно узнать.

Показать полностью 2
2

Простой стабилизатор напряжения на основе LM317T

Привет, Друзья! У меня есть парочка контроллеров Arduino Pro Mini, которые были куплены на Aliexpress по цене пару баксов за штуку. И естественно захотелось заюзать контролер в своих проектах. Я давай искать как Pro Mini питать током и каким именно. В интернетах пишут, что в Pro Mini встоенный стабилизатор тока и котроллер можно запитать током до 12 вольт и 1-1,5 Ампер, по аналогии с Arduino Nano. Подав такое напряжение на плату, с удивлением наблюдал всем известный сизый дымок. Понял, что напряжение и ток нужно снизить до значений как у USB в ПК. Для своего проекта заложил блок питания на 12 вольт и 2 ампера и понятно, что проще будет использовать понижающее устройство, для питания контроллера. Как раз в наличии имеется парочка линейных стабилизаторов LM317T, вот я и решил их использовать в деле. Раньше я делал лабораторный блок питания на основе этой же микросхемы, поэтому проблем быть не должно. Тем более нашел в сети конструкцию стабилизатора всего из 4-х деталек, что есть жирный плюс в пользу миниатюрности.


Первая стандартная схема подключения была взята из даташита и она управляет только напряжением:

Есть там схемы и для управления током в паре с напряжением, но мне они показались сложны из-за дополнительных деталек в виде транзисторов, резисторов и диодов.


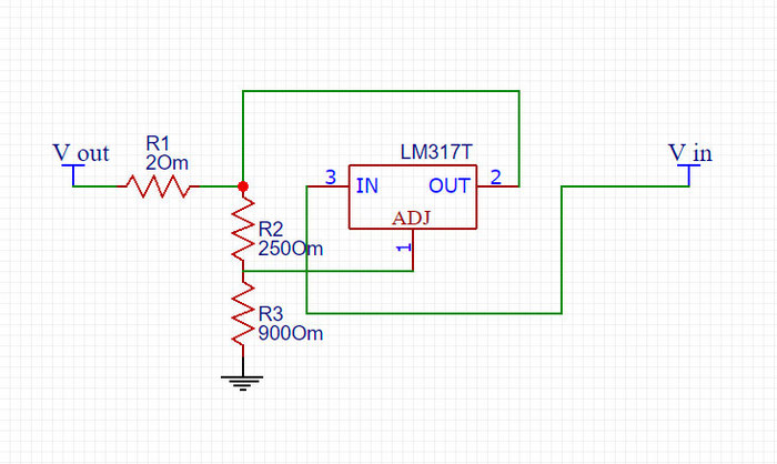
Чуть углубившись в сеть, нашел схему по проще где она предлагает регулировку как напряжения, так и тока.

И эта схема оказалась самым верным решением. Просчитал схему и появилась нужда в резисторе на 2 ома, которого у меня нет и наверно не бывает (может и есть, но я не видел). В итоге сопротивление сделал сам в популярном корпусе “намотал на картонку”.

Схема на 5вольт и 0.5 ампер получилась следующей:

С помощью R1 можно настроить ограничение по току. А R2 и R3 определяют ограничение напряжения.


Вот больше инфографики:

И вот как получилось в проекте:

Нужных мне резисторов под рукой не оказалось, так я решил использовать переменные.

Схема получилась на удивление простая, работоспособная и живучая. Уверен, что буду использовать дальше такой метод.


В итоге хочу сказать, что нашел для себя простой способ понизить ток/напряжение простыми и доступными средствами.


Какие еще аналогичные средства можно использовать? Какие недостатки у этой схемы? Варианты?


Друзья, сталкивались ли вы с подобными задачами и как их решали, если да, то расскажите в комментариях, мне будет интересно узнать.


Спасибо за внимание, всем пока!

Показать полностью 6
32

Урочище "Каменное Село", Украина

Урочище «Каменное Село» — памятник природы, геологический заказник государственного значения Украины. Находится близ села Рудня-Замысловичская Олевского района Житомирской области. Представляет собой скопление крупных валунов на нескольких гектарах леса.

Существуют две гипотезы образования урочища. Согласно одной, валуны были принесены ледником, по другой — они представляют собой остатки подножия древних полностью исчезнувших гор, обнажённые ледником от почвенных наслоений.

С урочищем связаны многочисленные легенды и поверья местных жителей.

Название «Каменное Село» возникло из одной такой легенды, рассказывающей о том, что когда-то в лесу было богатое село. Однажды через него проходил старик в убогой одежде и попросил хлеба у хозяина богатого двора. Тот махнул на него рукой: «Иди себе человек, некогда мне». Старик, которым оказался сам Господь, спустившийся на землю, вышел из села, оглянулся и село враз окаменело. На одном из камней, где он отдыхал, остался след гигантской босой ноги.

Другая легенда рассказывает о битве, происходившей на этом месте между Богом (в варианте — Иисус) и тёмными силами. После долгой битвы Сатана был повержен, на камнях остались глубокие царапины от его когтей. Бог же, возвращаясь на небо, ступил несколько шагов по камню и оставил отпечатки.



Многие камни действительно очертаниями напоминают сельские дома, здесь есть свой «майдан» со «школой», и даже «церковь». Чаще всего туристы посещают камень со «следами Бога», к нему специально приставлена лестница. По поверью, «след» этот даёт паломнику здоровье и исполнение желаний.

И хотя учёные прозаично считают, что на самом деле причудливые глыбы разбросал на Житомирщине ледник, двигающийся с Севера, величественное урочище производит не меньшее впечатление.

Каменное село находится в сердце леса, поэтому цивилизации здесь не найти и мобильная сеть практически не ловит. Однако это место будет идеальным для похода с палаткой, естественно, если соблюдать все правила поведения на природе. Место очень популярно среди тех, кто любит различные легенды и загадочные явления природы.

И подконец, кому надоело смотреть фотографии, по ссылке можете посмотреть виртуальный тур с урочища "Каменное село"

https://roundme.com/tour/189700/view/495118/

Показать полностью 7
82

Симистор + Arduino

Привет, Друзья! Сегодня хочу рассказать о том, как я управляю переменным током с помощью симистора. Сам начинающий радиолюбитель и здесь пытаюсь разбиратся в основах радиоелектроники. Без простого человеческого обьяснения сложновато, поэтому прошу у Вас советы, про то как лучше это сделать.

Строю инкубатор яиц и появилась необходимость сделать трехканальный ключ, для управления переменным током, чтоб подключать разные приборы типа обогрева и увлажнителя. Хотел сделать проще, тупо поставить реле и не парится, но необходимых реле под рукой не оказалось, ждать с Китая долго а в городе нужных мне не нашел. Почитал в интернете что бывают симисторы, которые используются в твердотельных реле. Раздобыл у друга несколько симисторов и оптодрайвер к ним, нашел подходящую схему.



Вот она самая.

Необходимых номиналов резистора под рукой не оказалось, использовал какие были.

Собрал схему, подключил к контроллеру, подал нагрузку и все работает! Но заметил такую странность, как только подать нагрузку(в качестве прибора лампочка 220в), то лампочка слегка загорается на долю секунды. Это значит в цепи на короткий промежуток появляется ток. Поискал в интернете других схем и нашел решение, достаточно поставить конденсатор и резистор на выходе.



Вот другая схема

Если есть специалисты подскажите как подбирают номинал резисторов для подобных схем. А то я встречаю в сети более-менее подобные схемы и в них суют резисторы разного номинала и с широким диапазоном. Поэтому есть подозрение что можно ставить любой резистор и все будет впорядке (шутка). Бывает ли четкая аргументация как подбирать резисторы для подобных схем?


В итоге собрал трехканальный, мимисторный ключ по вот такой схеме.

Вот так он выглядит.

И так он включает лампочку.

Если кто знает как сделать подобную схему эффективней, лучше и безопасней отзовитесь и поделитесь опытом.

По мере постройки инкубатора у меня появляются вот такие устройства, которые делаю впервые, скажу не очень сложно, но знаний маловато. Как доделаю инкубатор обязательно покажу, думаю вам будет интересно посмотреть. Спасибо за внимание!)

Показать полностью 5
32

Mosfet-транзистор + Arduino

Привет, Друзья! Хочу с вами посоветоваться, на тему как подключить mosfet-транзистор к микроконтроллеру Arduino. Вернее я его уже подключил и он работает, но я хочу максимально обезопасить вывод Arduino от возможных пробоев тока(если такое вообще возможно), и добавить плюшек для наглядности работы транзистора в виде светодиодов.

У меня есть интересное дельцо, собираю инкубатор для яиц на 300шт. Придумал его сделать на базе контроллера Arduino, чтобы крутить моторы, регулировать нагрев и т.д. Хотел сделать побыстрее, но вот детали есть не все, а ждать пока приедут из Китая долго. Было парочка реле, но использовал их в проект и требовалось еще. Узнал что вместо реле можно запилить транзисторы в качестве ключа вкл./выкл. Преимущества транзистора перед реле это цена, скорость переключения, размер, а недостатки требуются специальные знания для работы с ним. Было где-то с десяток mosfet-транзисторов разного номинала, вот и пришло время их использовать.


Использовал mosfet-транзистор IRF740, затвор присоединил к пину контроллера через диод и резистор 47 Ом, а остальные ноги.. ну вот как на картинке:

Вот такое простенькое устройство получилось.

Вот такая разводка на плате.

С такой принципиальной схемой.

В итоге mosfet с помощью arduino uno крутит мотор куллера

В итоге убедился что схема рабочая и что в дальнейших проектах буду использовать подобные транзисторы. Но как управлять током порядка 10 А и выше подобной схемой? Как это сделать безопасно?


Кто знает подскажите как эту схему улучшить и обезопасить контроллер от случайных токов.

А еще как можно в подобную схему добавить светодиоды индикации состояния вкл/выкл. на подобии как на картинке:

Кто знаком с темой mosfet-транзисторов отпишитесь, любая информация будет полезной.

Спасибо за внимание.

Показать полностью 6
9

Недостроенная церковь в заброшенном ожеговом центре, Киев

3D панорама внутри недостроенной церкви

https://roundme.com/tour/82341/view/206773/

Показать полностью 3
393

Макролинза для смартфона своими руками

Этот пост расскажет о том, как сделать макролинзу для вашего смартфона, используя старый пленочный фотоаппарат-мыльницу, который валяется без дела.

Берем старый пленочный фотоаппарат, отвертку, канцелярскую резинку и смартфон.

Я взял набор отверток чтобы можно было подобрать нужный размер.

Выкручиваем все винтики из корпуса фотоаппарата, чтобы можно было снять его переднюю часть и получить доступ к "внутренностям".

Снимаем переднюю часть корпуса и аккуратно вынимаем линзу.

Берем канцелярскую резинку и вставляем ее в отверстие корпуса линзы.

Теперь крепим теперь нашу макролинзу к смартфону.

Наслаждаемся великолепными снимками.

Показать полностью 10
Отличная работа, все прочитано!