Изи ремонт усилителя ПИЖОНЕР
Сначало как то не хотелось выкладывать пост, но потом когда увидел что тут чинят только телефоны да телефоны решил эту ситуацию исправить.
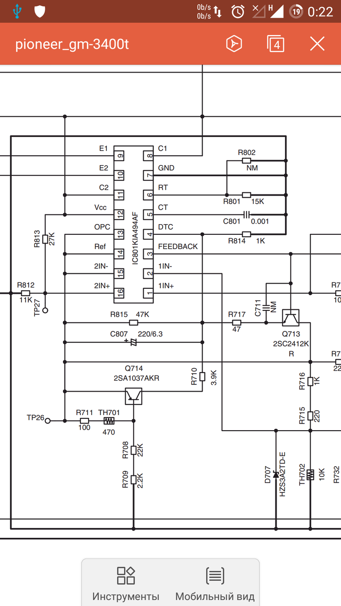
И так, поступил ко мне такой усилок. Красненький, красивенький, не включающийся. С демонтированным предохранителем. Видимо КЗ было, ладно, вскрываем...
Проверяем полевики. Обнаруживаем одного трупика. Сорян за качество.
Разбираем усилок. Достаем плату.
Справа дорожка выгорела. Как потом оказалось туда идет вывод который через отверстие подцеплен на корпус. Как потом клиент сказал провод от тряски вылетел из клеммы, и скорее всего последний коротнул на корпус из-за чего и выбило полевики и сгорела дорожка в столь странном месте (это не тот отвод по которым течет огромный ток)
В первую очередь надо проверить жива ли ТЛка. И надо бы восстановить дорожку.
Кидаем от + проводочек на зажигание, и смотрим щупами сигналы...
Как потом оказалось что сигналов нет, и питание на тлку не приходит.
Подаем отдельно плюс 12 и смотрим появился ли сигнал.
Опять сигнала нету. Снимаем напряжения с выводов тлки. Может что то не дает запустится шиму???
Скинул это другу. Тот спасибо ему большое подсказал что тлка не стартует из-за того что на 1 ноге 5в, тот подцеплен к усилителям ошибки. Дал совет загасить напряжение резистором на землю.
После того как 5в загасили, шим сигнал появился... на обеих выводах тлки.
Так как у меня тлка запитана напрямую, надо решить проблему неработающего зажигания(REM)
Был обнаружен пробитый транзистор. Заменил на какую то бэцешку соответствующего типа.
Дальше уже 5в само ушло с 1 ножки и от тлки потелки шим сигналы.
Впендюриваем новые полевики. ирфз44, с алика. Проверенные...
Впаяли.
Проверяем шим сигнал. Шим сигнал такой же на обеих полевиках.
Я с начало удивился такому шиму, но потом мне подсказали что это норма для примитивного драйвера на биполярных транзисторах. Оно и понятно. Все искажения находятся там где полевик не открывается.
Не забываем чистить плату от мазутяры, то есть от флюса.
Мажем мажем мажем термопастой.
Все собираем в корпус. Полевики посадил через изолирующие прокладки.
Ну и на этом в принципе все. Потом погонял этот усилок. Пару басистых треков послушал. Полет нормальных.
Банкротство и алименты
Встретились тут с коллегой в коридорах АС Москвы, и, пока я ждал свое заседание (типичная ситуация: n-часовая задержка у судей + 20-ти минутный перерыв, длящийся все 40, а у людей пол дня в минус), обсуждали занятную практику. Возможно, и здесь кому-то эта схема спасения средств из конкурсной массы будет интересна.
В общем, предусмотрительный должник перед подачей заявления о банкротстве оформил у нотариуса соглашение об уплате алиментов со своими нетрудоспособными родителями-пенсионерами на 70% от дохода. Сам он живет в Мск, родители тут же, зарплата в районе 150 тыс руб. К чему уточняю, что 105 тысяч на двух пенсионеров, проживающих в Москве, с учетом оплаты жилья/лекарств/прочего, т.е их "права на содержание и определенный уровень жизни", это вполне допустимо, наверно поэтому там и не оспаривали. А родители полученные "алименты" по договоренности возвращали сыну, тем самым он сохранял свои финансы. Процедура завершилась, долги списали, кредиторы получили самый мизер, учитывая прожиточный минимум должника и текущие расходы в пользу управляющего. После банкротства судя по всему, в отношениях с родителями у него что-то пошло не так, и они заявили "мы тебе помогали, а теперь ты нам помогай" и унесли соглашение об уплате алиментов в службу судебных приставов, которые начали удерживать эту сумму с его счетов. В итоге управляющий посоветовал "должнику", чтоб его жена обратилась в мировой суд с заявлением о взыскании алиментов на его детей, а потом он обратился в суд с заявлением о снижении размера алиментов на родителей. Чем закончилось - не знаю, вероятно, снизит алименты родителям процентов до 30, дабы не ущемлялись права детей (и большая часть денег всё таки останется в семье).
Есть еще схожая практика, тут уже банкрот вывел в алименты на детей 90% дохода, и кредиторы это оспорить не смогли, дошли до Верховного суда. Расписывать не буду, вот пруф ссылка на определение ВС http://kad.arbitr.ru/PdfDocument/a6019cc8-4907-44c1-93d5-d8f...
и на статью об этом https://pravo.ru/story/view/145570/
P.S. как тут принято - рассказали мне, изложил я, тег "моё":)
Монтаж лестницы на 180 градусов с двумя площадками. Часть 1. Сборка маршей
Как обычно - это бюджетный вариант(для кого-то и это далеко не дешевый), тут спрашивали про заглушки - да, их тут много, целый броневик, опять же от цены зависит, кому как. Сборка без клея на распространенный крепеж, лестница предворительно уже крашенная кроме мест стыковок. Опорный брус не весь 80*80, для экономии 50*80. Итак.
Естественно, проверяем размеры проема и сходство с чертежом, чтобы не путаться раскладываем детали на свои места. На фото уже отторцованные опорные столбы и технические бруски(перекладины, которые). Торцевались исходя из уровня полов.
Сборка на винты(глухари). Обязательно сверлим: пером,два сверла. На фото глухарь лежит как он должен быть внутри - спиральная часть в прижимаемой детали. Желтый саморез для временного удержания - пером проходим, потом сверлим брус, притягиваем. Потом спокойно можно под глухари сверлить и затягивать. Расположение винтов - руководствуемся здравым смыслом. Т.е. в склейку не надо и тянем несущие ламели.
Вот такая штука должна получиться. Заранее продумать не забываем как закорячить на место конструкцию.
Далее идут площадки. К ним приготовим отверстия в техбрусе, а также центральную стойку. На последней прикрутим сбоку также брус по уровню, но не до пола(длина 500мм и скос под 45град.). Второй марш(он слева будет) упирается в брус 80*80, он более нагружен здесь, а первый на 50-х брусьях(50*80).
Отбойник, фальш-тетива.
Вообще надо стараться меньше времени проводить на монтаже. Дольше переводится как возня, видна ручная работа и прочие ошибки сами лезут. Отбойник запилен в цехе с небольшими припусками, на месте же спилил низ по полу, а сверху он встал по высоте плинтуса(на площадке наш плинтус).
Косоуры на тот же лад делаются - пилил низ и всё. Ставим "зубы" по уровню и крутим.
Глухари сидят в несущих ламелях косоура.
Работа в одно лицо предполагает такие моменты - уголок, он потом снимется и отверстий не видно, т.к. закроются ступенью.
Небольшой разворот приторцовываем.
Отмечаем, ведя вдоль отбойника.
Импровизация - берем картонку(обычно готовим двп, но тут я не взял),протыкаем отверстия под места сверления и как по шаблону каждую ступень отмечаем - заглушки в одну линию и не надо каждую уголком отмечать.
Там, где лакированные поверхности соприкасаются - мажем воском. Марш готов. По аналогии и второй собирается.
Во второй части придадим вид лестнице, а именно - разметим и выставим ограждения.








































