CONTRAPUNCT

CONTRAPUNCT

На Пикабу
1876 рейтинг 93 подписчика 0 подписок 41 пост 11 в горячем
Награды:
5 лет на Пикабу
10

Балтийские и славянские совпадения в ударении

Балтийская и славянская группы показывают достаточно огромное кол-во общих черт, в том числе и в просодической системе, поэтому на этом основании они объединяются в общую балто-славянску ветвь.


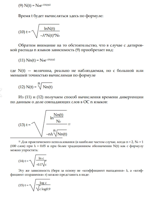
В праславянском языке ударение имело свободный и музыкальный характер, который с течением времени утратился или сохранился в различных современных славянских языках:

1.  свободный и музыкальный характер ударения сохранили словенский и сербохорватский языки; 

2.  восточнославянские, болгарский, словинский сохранили свободный характер, но утратили музыкальный, заменив его на динамический характер ударения; 

3.  чешский, словацкий, польский, лужицкие и македонский утратили как свободный, так и музыкальный характер ударения.

Сравнение, обычно, происходит с литовским языком, который сохранил хорошую архаичность. А также с праславянским и его потомками: словенским, сербохорватским, некоторыми восточно- и западнославянскими языками.


Основаниями для реконструирования праславянского акута «  ̲̋  » как восходящей интонации является его отражение в словенском, а также в восточнославянских полногласных формах с ударением на втором слоге. Это хорошо соотносится с латышской восходящей интонацией и прусским макроном на втором элементе дифтонга:

И всё же сербохорватский акут «  ̲̏  » имеет новшество в виде краткой нисходящей интонацией, а литовский акут «  ̲ ́ » имеет нисходящую интонацию противоположную другим балтийским языкам и праславянскому. Прабалто-славянскую преглоттализацию « ˀ » восстанавливают на основании жемайтского диалекта литовского языка, который отражает «переломленную» интонацию, которая в большинстве случаях восходит к «отголоскам» праиндоевропейских ларингалов. Например, такие «отголоски» могут повлиять на ударение в таких корнях как:

1.  во́рон < (праслав.) *vȏrnъ < (прабалтослав.) *warnás < (праиндоевр.) *wornos (мужской род);

2. воро́на < (праслав.) *vőrna < (прабалтослав.) *wárˀnāˀ < (праиндоевр.) *worHnéh₂ (женский род);

или привести к образованию праславянского и балтийского циркумфлекса:

Праславянский циркумфлекс «  ̲̑  » считается нисходящей интонацией противоположной литовскому циркумфлексу «  ̲ ̃ » с восходящей интонацией.

Однако считается, что более архаичные интонации остаются за праславянским, нежели за литовским, на основании данных других индоевропейских языков и восходящих циркумфлексов обеих групп к прабалто-славянскому акуту.

Показать полностью 3
19

Лингвистическая филогения: быстрое разделение индоевропейских языков в раннем бронзовом веке

В конце 2018 года группа российских лингвистов завершила многолетний проект по филогении индоевропейской языковой семьи. После нескольких туров рецензирования статья с описанием результатов была принята к публикации к 2020 году в Diachronica, который является ведущим мировым журналом по сравнительно-историческому языкознанию.

Ключевое: сравнительно-историческое языкознание = (лингвистическая) компаративистика; когнаты = родственные слова; девербативы = отглагольные существительные.

Лингвистика сейчас переживает бурную цифровизацию (с эволюцией нейросетей этот процесс будет развиваться всё дальше), и сравнительно-историческое языкознание — не исключение. В компаративистике цифровизация касается нескольких аспектов: в частности, это алгоритмы автоматического определения когнатов между словарями сравниваемых языков и алгоритмы выяснения степени родства между сравниваемыми языками, т. е. построение генеалогического дерева.


Карта современных индоевропейских языков. На сегодняшний день индоевропейская семья занимает первое место по площади распространения и количеству носителей:

Что касается формализованных генеалогических связей между языками, первые важнейшие шаги в этом направлении были сделаны американским лингвистом Моррисом Сводешем в середине XX в. В силу некоторых методологических изъянов та пионерская версия лексикостатистики не нашла большой популярности среди лингвистов. Начиная с 80‑х годов наш выдающий лингвист Сергей Анатольевич Старостин развивал идеи Сводеша и преодолел, по крайней мере, часть теоретических проблем (Starostin 2007). К сожалению, Старостин публиковался преимущественно на русском, поэтому не оказал в полной мере того влияния на мировую компаративистику, которое мог бы оказать. В начале XXI в. группа Дона Ринджа выступила с обновленной концепцией построения лингвистических деревьев (Ringe, Warnow & Taylor 2002): на довольно качественном лингвистическом датасете методом наибольшей совместимости они предложили некоторую древесную классификацию индоевропейских языков. Но опять же из-за довольно существенных методологических изъянов (специально подобранный датасет и кольцевая логика построения дерева) концепциях Ринджа не нашла большого количества сторонников.


Матаппарат лингвиста С. А. Старостина из публикации «Сравнительно-историческое языкознание и лексикостатистика (1989)»:

Мощное «второе дыхание» лингвистическая филогения получила в начале 10‑х гг. XXI в., когда этой областью стали заниматься люди с биологическим образованием и биологическим образом мышления, поскольку используемые техники и алгоритмы более-менее напрямую заимствованы из биологии (генетики). С одной стороны, это крайне полезно и продуктивно — посмотреть, как мыслят и работают представители более точной науки. С другой стороны, отсутствие понимания лингвистической специфики у этих авторов привело к серьезным ляпам и явно ошибочным выводам, по крайней мере, в некоторых знаковых публикациях последних десяти лет, в первую очередь это статьи группы Расселла Грея и Квентина Аткинсона, выходившие в ведущих журналах вроде Nature и Science. Далее началось своего рода состязание между биоинформатиками, кто сможет предложить более заковыристую и зубодробительную модель для описания языковой эволюции, где ценность имеет математический аппарат, а не лингвистические данные и не итоговый филогенетический результат (который в иных статьях оказывался самым диким), например, Blanchard et al. 2011. Со стороны это может выглядеть как дискредитация формального подхода, и сегодня это подталкивает многих компаративистов, особенно старшего поколения, вообще к отрицанию лексикостатистики и всех подобных приемов классификации языков.


В этой связи следует сформулировать принципиальную разницу между сравнительно-историческим языкознанием и генетикой — разницу, которую представители смежных наук обычно плохо осознают:


1.  в генетике собрано и накоплено очень много качественных данных, а актуальная задача заключается в разработке всё более сложных алгоритмов анализа, чтобы вычленить полезный сигнал.

2.  в лингвистике же остро стоит проблема с нехваткой качественных входных данных (поскольку мало кто хочет тратить время на сбор и обработку первичного материала), а вопросы матаппарата явно отходят на второй план.


Однако не всё так плохо, потому что сначала московская группа, а теперь и всё большее число коллег за рубежом активно пропагандируют важность качества лингвистических данных, подаваемых на вход модели. Возможно, через несколько лет это станет базовым принципом языковой филогении.


Итак, основная деятельность связана с разработкой принципов сбора лингвистического материала, изобретением техник и приемов последующей обработки этого материала и, наконец, применением существующих компьютерных алгоритмов к лингвистическому материалу для получения генеалогического дерева.


Все эти новшества, разумеется, следует тестировать на языковых группах с уже известной структурой: автоматизированно строится дерево, сравнивается насколько оно (не) противоречит мнению традиционных экспертов и далее делается вывод, насколько адекватными оказались теоретические идеи. Как показывает практика, разработки московской группы демонстрируют очень хорошие практические результаты. Тестирование на языковых группах с заранее известной филогенией показывает, что формальные деревья совпадают с традиционной классификацией.


Что касается индоевропейских языков, то у них нет никакой устоявшейся генеалогической классификации, поэтому в орбиту основных интересов московской группы индоевропейская семья не входит. Однако, поскольку лингвисты накопили очень много нового в том, что касается языкового филогенетического анализа, а индоевропейские языки — интересная для публики тема, то решили, что могли бы применить эти знания и умения и к этой языковой семье. И можно сказать, что результаты получились очень удачными.


Фантазия художника на тему неолитических земледельцев. Быт праиндоевропейцев мог выглядеть так:

Работа над проектом шла следующим образом. Первым делом собрали 110-словные сводешевские списки для основных древних и многих современных языков индоевропейской семьи. Несмотря на кажущуюся легкость, это совсем не простая задача: на составление одного списка у квалифицированного лингвиста может уйти две-три недели.


Далее применили прием поэтапной реконструкции. Как известно, в индоевропейской семье абсолютно консенсусно выделяется ряд неглубоких групп, таких как славянская, германская, албанская и т. п. Если у группы хорошо зафиксирован древний язык, который (пусть и с натяжкой) может рассматриваться как праязык данной группы, то брали сводешевский список для этого древнего языка: например, для всей индийской группы это ведийский санскрит. А если такого языка не обнаруживается, то на основании синхронных списков реконструировали сводешевский список для праязыка данной группы. Так реконструировали 110‑словные списки для праславянского, прабалтийского, прагерманского, праиранского, прабриттского.


Использования именно небольшого числа прасписков вместо большого числа синхронных списков имеет два сильных преимущества.


1.  С математической точки зрения, чем больше таксонов (языков) исследуются, тем больше требуется признаков (сводешевских слов) для построения правдоподобного дерева. Скажем, для 30 таксонов может быть достаточным 100‑словник, а для 30-100 таксонов уже лучше использовать 200-словник. При этом, чем дальше мы отдаляемся от сводешевского 100‑словника, тем менее стабильные и менее семантически ясные концепты будут попадаться, т. е. для какого-либо языка составить 200‑словник — это задача не в два, а в несколько раз более сложная, чем сбор 100‑словника. В конечном итоге всё упирается в квалифицированные человеко-часы, которых, разумеется, не хватает.

2.  Чем дальше списки отстоят от корня дерева (от праязыка), тем больше в них накапливается гомопластичных (параллельных) эволюционных событий. А чем больше входных списков, тем больше в них будет ошибок в силу человеческого фактора. Всё это добавляет шум в датасет и усложняет модель.


Конечно, у метода ступенчатой реконструкции есть своя оборотная сторона: реконструируя прасписки, можно банально ошибиться и взять в прасписок совсем не то слово, которое в данном языке выражало данный сводешевский концепт. Однако, оценивается вероятность ошибиться в конкретных концептах как не слишком высокая и не считается, что этот риск перевешивает две проблемы синхронных списков, описанные выше. Дело в том, что, во-первых, реконструкция списков для довольно неглубоких групп, их хронологический возраст обычно составляет 2000-2500 лет (скажем, славянской группе около 2000 лет, германская группа глубже, но не принципиально глубже). Во-вторых, что важнее, мы используем строгую методологию семантической (ономасиологической) реконструкции, недавно разработанную группой российских лингвистов. В этой методологии сформулированы пять критериев, позволяющих выбрать для того или иного сводешевского концепта наиболее вероятную праоснову. Эти критерии таковы:


1.  топология дерева. Стремление к сокращению чисел эволюционных событий на дереве.

2.  внешняя этимология, подсказывающая исходную семантику при сравнении нескольких лексических кандидатов.

3.  морфологическая производность. Морфологически прозрачное производное имеет больше шансов оказаться инновацией, чем непроизводная основа.

4.  типология семантических сдвигов. Переход между некоторыми значениями обычен в обоих направлениях (например, ‘трава’ ↔ ‘зелёный’), а в некоторых парах переход возможен только в одну сторону (например, ‘светить’ → ‘луна’).

5.  исключение ареального эффекта. Если лексическая изоглосса захватывает соседние языки, она может быть результатом контактов.


В итоге в датасете оказалось 13 списков, представляющих все известные группы индоевропейской семьи (астериском [ * ] помечены реконструированные прасписки):

Разметив формы с этимологически родственными корнями между списками, получается традиционная лексикостатистическая матрица с корневыми когнациями (т. е. когда основы из разных языков, имеющие этимологически общий корень, помечаются как родственные друг другу). Например, в этой матрице прагерманское *wend-a-z 'ветер' = праславянскому. *wētr-o-s 'ветер', а санскритское agni 'огонь' = латинскому ignis 'огонь'. Назовем эту матрицу Этап-1.


На основе этой матрицы строятся деревья, причем не одним методом (как обычно делают), а тремя разными методами: метод ближайших соседей (специально модифицированный для лингвистических исследований), байесовский метод и метод максимальной парсимонии. Особенности этих методов — отдельная объемная тема, в которую сейчас нет нужды углубляться. Нам важно, что каждый из этих методов имеет свои сильные и слабые стороны, поэтому используются все три, а потом три полученных дерева объединяются в одно консенсусное дерево, которое и рассматривается как результат Этапа-1.


Однако нас не очень интересует топология, полученная из корневых когнаций, потому что понимается, что входные лексические данные можно улучшить и таким образом усилить филогенетический сигнал.


График DensiTree, суммирующий байесовские деревья, полученные на Этапе-3:

На Этапе-2 убирается из лексической матрицы так называемый деривационный дрейф, т. е. случаи, когда подразумеваются в разных языках параллельные морфологические образования. Например, германское *we‑nd‑a‑z и праславянское *wē-tr-o-s имеют общий корень (индоевропейский h₂weh₁- 'веять'), но это девербативы с разными суффиксами (прагерманский *‑nd‑ и праславянский *-tr-), и интуитивно хочется считать, что появление славянского новообразования *wē-tr-o-s — это отдельное эволюционное событие на лексикостатистическом дереве. С другой стороны, не всякая разница в морфологическом оформлении говорит о параллельных новообразованиях, например, совсем не хочется считать древнегреческое kard‑í‑aː 'сердце' и прагерманское *hert-ô 'сердце' не связанными друг с другом производными (исторически это результат различной адаптации праиндоевропейской атематической парадигмы). Пока предложены два критерия деривационного дрейфа (критериев может быть больше, эта тема нуждается в дополнительной разработке):


1.  если две основы из сопоставляемых языков имеют общий корень, но различаются аффиксальной структурой, и есть свидетельства в пользу того, что хотя бы одна из основ подверглась частеречному изменению (например, существительное ↔ глагол), эти основы, скорее всего, демонстрируют гомопластичное развитие. Пример с прагерманское *we‑nd‑a‑z и праславянское *wē-tr-o-s как раз иллюстрирует этот критерий (мы имеем тут разные аффиксы и частеречный переход глагол → существительное).

2.  если две основы из сравниваемых языков имеют общий корень, но модифицированы с помощью разных аффиксов, и есть свидетельства в пользу того, что эти основы были образованы от более простой основы, семантика которой сильно отличалась от значений сопоставляемых основ, такие две основы скорее всего представляют собой гомопластичное развитие. Например, в латинском, балтийском и кельтском обозначения 'человека' образованы от индоевропейского термина 'земля' (т. е. 'человек' как 'земной, землянин'), но с разными суффиксами: *‑on в латинском и в прабалтийском (*hom‑in-, *žm‑un-) и *‑yo- в пракельтском (*gdon‑yo-). Латинская и балтийская формы, с одной стороны, и кельтская форма, с другой стороны, представляют собой скорее всего два различных лексикостатистических события, будучи результатом параллельного словообразования по частотной семантической модели.


Применяя эти два критерия к лексической матрице, мы размечаем основы с деривационным дрейфом как неродственные друг другу. Таким образом получаем матрицу, где прагерманское *we‑nd‑a‑z ≠ праславянскому *wē-tr-o-s (по-прежнему санскритское agni = латинскому ignis). Назовем эту матрицу Этап-2.


На Этапе-2 также строятся три дерева и суммируются в виде консенсусного дерева. В принципе, такое дерево уже является полноценным научным результатом, но всё же филогенетический сигнал можно усиливать и дальше.


Поэтому приступаем к Этапу-3, на котором производим гомопластичную оптимизацию матрицы. Эта процедура заключается в том, что, если в матрице есть когнаты, которые противоречат древесной структуре (полученной на Этапе-2), то во многих (далеко не всех) случаях можно с большой степенью вероятности предположить, что эти формы представляют собой параллельное (т. е. гомопластичное) развитие. Например, индоевропейская основа для значения 'огонь' вполне надежно восстанавливается как péh₂-wr̥, она сохраняется в обоих аутлайерах (анатолийском и тохарском) и в ряде узкоиндоевропейских групп: в греческой, армянской, германской, италийской. В балто-славяно-индо-иранской кладе эта основа вытесняется основой *ng-n-i- (откуда русск. огонь, др.‑инд. agni- и пр.). Загадочным образом ignis значит 'огонь' и в латыни, хотя италийская группа сохраняет старое обозначение 'огня': умбрское pir. Какова была изначальная семантика основы *ng‑n‑i-, мы не знаем, но, поскольку ни одна из классификаций не объединяет латынь в отдельную кладу с балто-славяно-индо-иранским и тем более в обход умбрского, то с большой вероятностью лат. ignis 'огонь' — это параллельное семантическое развитие, независимое от *ng‑n‑i- 'огонь' в балто-славяно-индо-иранской кладе. На основе этих рассуждений в датасете Этапа-3 помечается латинское ignis 'огонь' как форма не родственная балто-славяно-индо-иранскому *ng‑n‑i- 'огонь', это и есть гомопластичная оптимизация. Таким образом, имея консенсусное дерево (Этап-2) и очистив матрицу от явных гомопластичных событий, получается уже итоговая для исследования матрица, на основе которой опять строится консенсусное дерево. Это Этап-3 и финал работы.


Строгое консенсусное дерево индоевропейской семьи на основе набора данных Этапа-3 (wind ≠ ветер, agni ≠ ignis). Дерево суммирует три дерева, полученных индивидуальными методами. Даты получены с помощью анализа Bayesian MCMC: серые линейки показывают временной интервал с 95% вероятностью времени расхождения; справа от каждого узла указывается среднее время расхождения. Нижняя шкала — годы до настоящего времени (yBP). Значения статистической поддержки указаны курсивом рядом с ветвями в следующей последовательности: Bayesian MCMC / StarlingNJ / MP («✓» означает, что P ≥ 0,95, не указано для узлов с P ≥ 0,95 во всех методах). Традиционные группы обозначены цветом:

А что в итоге? Итоговое дерево не содержит никаких несуразиц с точки зрения классической индоевропеистики, как в плане топологии дерева, так и в плане датировок, например, первое разделение на анатолийскую и не-анатолийскую ветви помечается в промежутке 4139–3450 до н. э. (средняя дата 3686 до н. э.) — точно так же и современные индоевропеисты предполагают, что распад произошел в первой половине 4‑го тысячелетия до н. э.


По всей видимости, за всю историю индоевропейских штудий это первый раз, когда, используя формальные биологические классификационные методы без каких-либо предварительных ограничений на топологию и вообще без какого-либо насилия над материалом и матаппаратом, были получены дерево и датировки, не противоречащие традиционным взглядам индоевропеистов.


Главная находка — это одномоментное разделение узкоиндоевропейского узла на четыре ветви в промежутке 3400–2200 до н. э.: (1) греко-армянскую, (2) албанскую, (3) итало-германо-кельтскую, (4) балто-славяно-индо-иранскую. Такой быстрый распад очень хорошо согласуется с тем фактом, что за последние 150 лет (первое дерево индоевропейских языков было опубликовано Шлейхером в 1861 г.) индоевропеисты пришли более-менее к консенсусу о первых аутлайерах (анатолийский, тохарский) и о молодых кладах вроде балто-славянской или индо-иранской. А вот какие ветвления происходят в середине дерева, нет понимания до такой степени, что подавляющее большинство традиционных индоевропеистов вообще отказывается мыслить индоевропейскую семью в древесном виде и предпочитает не касаться этой темы (если вы откроете современные учебники по индоевропеистике, то вряд ли вы там увидите филогенетические картинки). Это значит, что нет никаких мощных пучков изоглосс, способных помочь внутренней классификации, и в свете этого мультифуркация на четыре ветви представляется наиболее правдоподобным сценарием.


Полученные датировки промежуточных узлов удивительно хорошо соответствуют радиоуглеродным датам некоторых археологических культур, которые традиционно связываются с расселением индоевропейцев (поиск прародины или промежуточных прародин индоевропейцев ни в коем случае не входили в задачи, но хочется отметить, что и тут результаты не вступают в противоречие с взглядами индоевропеистов):


1.  Возникновение афанасьевской культуры: 2800 до н. э. // Отделение тохарского: 3727–2262 до н. э. (средняя дата 3011 до н. э.).

2.  Закат синташтинской культуры: 1800 до н. э. // Распад индоиранской клады: 2044–1458 до н. э. (средняя дата 1740 до н. э.).

3.  Закат культуры шнуровой керамики: 2300-2000 до н. э. // Бинарный распад балто-славяно-индо-иранской клады: 2723–1790 до н. э. (средняя дата 2241 до н. э.).

4.  Закат культуры колоколовидных кубков: 2100 до н. э. // Троичный распад итало-германо-кельтской клады: 2655–1537 до н.э. (средняя дата 2080 до н.э.).


Современная аэросъемка Аркаима (синташтинская культура):

Под конец стоит упомянуть такой частный аспект исследования. Помимо 13 индоевропейских списков в датасет был опционально добавлен прасамодийский список. Самодийская группа — это одна из двух ветвей уральской семьи. Прауральский язык, видимо, является ближайшим родственником праиндоевропейского. Сегодня далеко не все ученые признают обоснованными вообще какие-либо внешние связи индоевропейского, но тем не менее индо-уральская гипотеза постепенно завоевывает признание и, наверное, в ближайшем будущем станет мейнстримом (например, не так давно московская группа обосновала индоевропейско-уральское родство со статистической точки зрения). Продублирование всех подсчетов и деревьев с самодийским и без самодийского, и оказалось, что различий в топологии и хронологии фактически нет: самодийский оказывается аутгруппом (первым отделившимся таксоном) и не меняет индоевропейское дерево. Это должно указывать на то, что лексические схождения между самодийским (уральским) и индоевропейским не стохастические случайные созвучия, а могут представлять собой древний индо-уральский лексический фонд, независимо изменяющийся в обеих ветвях по предполагаемой эволюционной модели. Так что в принципе это является еще одним косвенным свидетельством в пользу индоевропейско-уральского родства.

ЛИТЕРАТУРА (источник)

https://www.academia.edu/39903804/Rapid_radiation_of_the_Inn...

Показать полностью 7

Некоторые праностратические соответствия в консонантизме

Из статьи американского лингвиста-компаративиста Allan'a Bomhard'a: Two New Publications in Nostratic Comparative Linguistics (2008) [Две новые публикации в ностратическом сравнительно-историческом языкознании (лингвистической компаративистике) (2008)].


Не путать с традиционной ностратической теорией разработанную советско-российскими лингвистами-компаративистами.

Показать полностью 3
1

Заметки из описания русской акцентологии

Важнейшим понятием для описания словоизменительного ударения является схема ударения, схема ударения некоторой парадигмы — это запись, показывающая, на каком компоненте (основе или окончании) находится ударение в каждой из словоформ данной парадигмы; при этом, однако, для словоформ, у которых один из двух основных компонентов (основа или окончание) неслоговой, учитывается не фактическое ударение данной словоформы (которое вынужденным образом стоит на слоговом компоненте), а ударение некоторой другой, так называемой «контрольной», словоформы той же парадигмы.


Общими для всех типов субпарадигм являются две главные схемы ударения:

акцентная парадигма а — ударение всегда на основе;

акцентная парадигма b — ударение всегда на окончании.

Прочие схемы ударения, хотя и обозначаются символами из одного и того же набора, определяются по-разному для разных субпарадигм. У существительных (в их основной субпарадигме):

акцентная парадигма с — ударение на основе в ед. числе, на окончании во мн. числе;

акцентная парадигма d — на окончании в ед. числе, на основе во мн. числе;

акцентная парадигма е — на основе в ед. числе и в И. п., мн. ч., на окончании в косвенных падежах мн. числа;

акцентная парадигма f — на окончаниях везде, кроме И. п., мн. ч.;

акцентная парадигма b' — как в акцентной парадигме b, но в Т. п., ед. ч. ударение на основе;

акцентная парадигма d' — как в акцентной парадигме d, но в В. п., ед. ч. ударение на основе;

акцентная парадигма f' — как в акцентной парадигме f, но в В. п., ед. ч. ударение на основе;

акцентная парадигма f'' — как в акцентной парадигме f, но в Т. п., ед. ч. ударение на основе.

Классификация по акцентным типам из-за трёх последующих дихотомий

1.  Различаются субпарадигмы с тривиальным и с нетривиальным ударением. К первым относятся субпарадигмы с ударением во всех словоформах на основе, причем на одном и том же (по счету от начала) её слоге; ко вторым — все остальные.

2.  Нетривиальное ударение распадается на флексионное и подвижное. Флексионное ударение означает ударение на окончании во всех словоформах субпарадигмы, имеющих слоговое окончание; в прочих случаях нетривиальное ударение является подвижным.

3.  В подвижном ударении выделяются два основных типа: смежно-подвижный и маргинально-подвижный. Для субпарадигм, где хотя бы одна словоформа со слоговым окончанием имеет неодносложную основу, эти типы определяются так. Если в субпарадигме в словоформах со слоговым окончанием ударение бывает: 1) только на окончании или на последнем слоге основы (например, величина́, величи́ны; собралá, собра́ли) — это смежно-подвижный тип; 2) только на окончании или на начальном слоге основы (например, ко́локолу, колоколáм; голова́, го́лову; молодá, мо́лоды) — это маргинально-подвижный тип.


Полновокальность — неполновокальность

Из сферы морфонологии потребуется разделение морфем на: полновокальные, т. е. содержащие хотя бы одну небеглую гласную; 2) неполновокальные, т. е. не содержащие гласных вообще («безгласные») или содержащие только беглую гласную. Морфемы с беглой гласной имеют не менее двух разных морфов: один с гласной (например, гон-ец, яр-ок) и один «безгласный» (гон-ц-а, яр-к-ий).


Консонантизатор

Глагольные корни (или основы), оканчивающиеся на гласные, могут при словообразовании получать дополнительный элемент (консонантизатор) в, ј, л, т или и, функция которого состоит лишь в том, что он дает корню возможность участвовать в сочетаниях, где требуется морф, оканчивающийся на согласную. Ср. про-ход и про-ли-в, при-твор-ств-о и у-би-ј-ств-о, греб-ец и жи-л-ец, о-грыз-ок и о-ста-т-ок, объ-ед-к-и и о-ста-н-к-и.

Акцентологическая классификация морфем

Система маркировок:

Маркировка отдельной морфемы складывается из нескольких самостоятельных акцентных характеристик. При этом обязательно представлена одним из символов:

↓ («самоударность») — ударение падает на саму данную морфему;

← («левоударность») — ударение падает левее данной морфемы;

→ («правоударность») — ударение падает правее данной морфемы.

Важной является и характеристика «доминантность-недоминантность» (т. е. наличие или отсутствие регулируемого определенными правилами преимущества в «конкуренции» морфем за ударение). Символ доминантности: D.

Символы, используемые в дополнительной части маркировки, таковы (они возможны только у суффиксов):

Init — «начальное ударение»;

Monosyll — «ударение требует поправки при односложности базового компонента»;

Polysyll — «ударение требует поправки при неодносложности базового компонента»;

Marg — «суффикс становится правоударным при маргинальной подвижности в производящем слове»;

Тrïv — «маргинально-подвижное ударение производящего слова трактуется как тривиальное»;

Deox — «флексионное ударение производящего слова трактуется как тривиальное».

Фундаментальное правило

1.  Ударение привязано к самой правой маркировке, содержащей D; но если таковой окажется маркировка →D, стоящая не последней в цепи, то ударение привязывается к следующей маркировке.

2.  Если маркировок с D нет, ударение привязано к самой левой маркировке, содержащей ↓ или ←.

3. Если маркировок с ↓ или ← нет, ударение привязано к самой правой маркировке, содержащей →.

Формула «ударение привязано к некоторой маркировке» означает:

1.  если маркировка содержит ↓, то ударение падает на саму соответствующую гласную;

2.  если ←, то ударение падает на ближайшую гласную слева;

3.  если →, то ударение падает на ближайшую гласную справа; если таковой в пределах основы уже нет, основа безударна (точнее: слово относится к нетривиальному акцентному типу).


Примеры действия фундаментального правила (морфема, к которой привязано ударение, подчеркнута):

Показать полностью 3
21

Алтайская языковая семья

Алтайская языковая семья включает в себя тюркскую, монгольскую, тунгусо-маньчжурскую, корейскую и японо-рюкюскую ветви. Все языки ветвей восходят к общему праалтайскому языку, который распался приблизительно в 5-м тысячелетие до нашей эры.


Данные лексикостатистической глоттохронологии:

[√(ln(0,17) ÷ ( −2 × 0,05 × √(0,17) )) = 6,55; 2 000 − 6 550 ≈ 4 550 год до нашей эры];

17 совпадений базисной лексики в 100-словном списке.

1. Первая отделилась тюрко-монгольская подсемья и распалась в середине 4-го тысячелетия до нашей эры на тюркскую и монгольскую ветви.


Данные лексикостатистической глоттохронологии:

[√(ln(0,25) ÷ ( −2 × 0,05 × √(0,25) )) = 5,26; 2 000 − 5 260 ≈ 3 260 год до нашей эры];

25 совпадений базисной лексики в 100-словном списке.


1.1. Распад тюркской ветви произошёл в начале нашей эры на турецкий, башкирский, азербайджанский, уйгурский, якутский, тувинский, шорский, хазарский, гуннский, аварский и многие другие языки.


Данные лексикостатистической глоттохронологии:

[√(ln(0,72) ÷ ( −2 × 0,05 × √(0,72) )) = 1,96; 2 000 − 1960 ≈ 40 год нашей эры];

72 совпадения базисной лексики в 100-словном списке.

1.2. Распад монгольской ветви произошёл в 10-м веке нашей эры на монгольский, калмыцкий, ойратский, бурятский, сяньбийский, даурский, баоаньский, монгорский, шира-югурский, хамниганский, канцзя, киданьский языки.


Данные лексикостатистической глоттохронологии:

[√(ln(0,90) ÷ ( −2 × 0,05 × √(0,90) )) = 1,05; 2 000 − 1 050 ≈ 950 год нашей эры];

90 совпадений базисной лексики в 100-словном списке.

2. Второй отделилась центральная подсемья с тунгусо-маньчжурской ветвью (данных не нашёл).


2.1. Распад тунгусо-маньчжурской ветви произошёл в 4-м веке до нашей эры на эвенский, эвенкийский, негидальский, нанайский, ульчский, орокский, удэгейский, орочский, маньчжурский, чжурчжэньский языки.


Данные лексикостатистической глоттохронологии:

[√(ln(0,65) ÷ ( −2 × 0,05 × √(0,65) )) = 2,31; 2 000 − 2 310 ≈ 310 год до нашей эры];

65 совпадений базисной лексики в 100-словном списке.

3. Третьей отделилась японо-корейская подсемья и распалась в середине 3-го тысячелетия до нашей эры на японо-рюкюскую и корейскую ветви.


Данные лексикостатистической глоттохронологии:

[√(ln(0,33) ÷ ( −2 × 0,05 × √(0,33) )) = 4,39; 2 000 − 4 390 ≈ 2 390 год до нашей эры];

33 совпадений базисной лексики в 100-словном списке.


3.1. Распад японо-рюкюской ветви произошёл во 2-м веке нашей эры на японский, амамийский, окинавский, миякоский, йонагунский языки.


Данные лексикостатистической глоттохронологии:

[√(ln(0,74) ÷ ( −2 × 0,05 × √(0,74) )) = 1,87; 2 000 − 1 870 ≈ 130 год нашей эры];

74 совпадений базисной лексики в 100-словном списке.

3.2. Распад корейской ветви произошёл во 11-м веке нашей эры на силла, пэкче, когурёский, корейский языки.


Данные лексикостатистической глоттохронологии:

[√(ln(0,91) ÷ ( −2 × 0,05 × √(0,91) )) = 0,99; 2 000 − 990 ≈ 1 010 год нашей эры];

91 совпадений базисной лексики в 100-словном списке.

Реконструкция консонантизма, вокализма и акцентологической системы праалтайского языка:


Консонантизм:

Вокализм:

Акцентологическая система:

Критика

Ряд исследователей (Александр Владимирович Вовин, Стефан Георг, Герхард Дёрфер, Юха Янхунен и так далее) считают родство алтайских языков недоказанным, отрицают прежнюю теорию единого алтайского праязыка, внешнее родство тюркских, монгольских и тунгусских языков объясняют на основе их схождения (сближения), а не расхождения из одного корня, оставляя за алтайской общностью лишь ареальный и типологический статус.

Основные претензии вызывает введённая в алтайское сравнение лексика: утверждается, что все алтайские лексические сопоставления могут быть объяснены разновременными заимствованиями и что общими для алтайских языков оказываются как раз слова, по своему значению относящиеся к «проницаемым» частям лексической системы. Реальная основа такого воззрения состоит в следующем: компаративистской процедуре в алтайских языках действительно приходится сталкиваться с возмущающим фактором многократно возобновлявшихся тесных контактов между тюрками, монголами, тунгусо-маньчжурами, корейцами и японцами, вследствие которого лексика любого материкового алтайского языка полна заимствований из других алтайских языков.

В последнее десятилетие критики, помимо чисто лингвистических аргументов, используют и археологические. Так, И. Л. Кызласов указывает на существенные отличия археологической материальной культуры ранних тюрков от монголо-маньчжурской, предполагая, что это связано с различным происхождением данных народов.

Показать полностью 9
142

Уральская языковая семья

Уральская языковая семья включает в себя две ветви — финно-угорскую и самодийскую. Общим языком служил прауральский, который распался на два языка — прафинно-угорский и прасамодийский в начале 4 тысячелетия до нашей эры.

В начале отделилась самодийская ветвь, которая между рубежами эр постепенно распалась на северную подветвь с языками — ненецкий, энецкий, нганасанский и вымерший юрацкий, а также на южную подветвь с языками — селькупский и вымершими маторский, тайгийский, карагасский, камасинский, койбальский и сойотский. Общий праязык — прасамодийский.

Далее отделилась фино-угорская ветвь, которая во второй половине 3-го тысячелетия до нашей эры распалась на угорскую и финно-пермскую подветви. Общий праязык — прафинно-угорский.

Угорская подветвь в середине 2-го тысячелетия до нашей эры распалась на венгерский язык и обско-угорскую группу. Обско-угорская группа в IV веке до нашей эры распалась на хантыйский и мансийский языки.

Финно-пермская подветвь в начале 2-го тысячелетия до нашей эры распалась на пермскую и финно-волжскую группы.

Пермская группа в VIII-XI веках распалась на коми и удмуртский языки.

Финно-волжская группа в середине 2-го тысячелетия до нашей эры распалась на марийский язык, вымершие муромский, мерянский, мещёрский языки, а также прибалтийско-финскую, саамскую и мордовскую подгруппы.

Прибалтийско-финская подгруппа в IX веке распалась на финский, ижорский, карельский, эстонский, вепсский, ливский и водский языки.

Саамская подгруппа в VIII веке распалась на южносаамский, уме-саамский, луле-саамский, пите-саамский, северносаамский, бабинский саамский, кеми-саамский, инари-саамский, йоканьгско-саамский, кильдинский саамский, и колтта-саамский языки.

Мордовская подгруппа в 1500 году распалась на мокшанский и эрзянский языки.

P.s. Между прауральским и праиндоевропейским языками находят некоторые общие слова, которые приходятся на 4 - 5 тысячелетие до нашей эры:


«ты»

Праиндоевропейский: *tíh₁ (рус. ты, англ. thou, лат. tū, хетт. 𒍣𒄿𒅅 [t͡siːk], арм. դու [du]);

Прауральский: *ti-nä (фин. sinä, удмр. тон, марий. тӹнь, селькуп. тан, нганас. тәнә).


«имя»

Праиндоевропейский: *h₁nómn̥ (рус. имя, англ. name, хетт. 𒆷𒀀𒈠𒀭 (lāman), лат. nōmen);

Прауральский: *nime (нганас. ним, фин. nimi, сев.-саам. namma, удмурт. ним, венгр. név).


«вода»

Праиндоевропейский: *wed- (рус. вода, англ. water, лат. unda, санск. उदन् (udán), грек. ύδωρ (ýdor));

Прауральский: *wete (фин. vesi, удмурт. ву, сев.-саам. vahca, венгр. víz, эрзя. ведь, нганас. быˮ).


«рыба, крупная рыба»

Праиндоевропейский: *(s)kʷálos (прусск. kalis, англ. whale, лат. squalus);

Прауральский: *kala (сев.-саам. guolli, фин. kala, манс. хул, венгр. hal, ненец. халя).

Показать полностью 9
9

О древнерусской акцентологической системе

§ 0.1. Для описания древнерусской акцентологической системы прежде всего противопоставляются две главные характеристики + (плюсовая) и − (минусовая). Внутри плюсовой характеристики имеется подразделение на два подкласса ↓ (самоударность) и → (правоударность). Символ ↓ , → или − образует основную маркировку морфемы.

В некоторых случаях к основной маркировке морфемы присоединены дополнительные пометы Re и Min.

— Помета Re (ретракция) при некоторой морфеме означает, что если ударение по фундаментальному правилу должно попасть на данную морфему, то оно фактически падает на слог левее.

— Помета Min (минусизация) при некоторой морфеме означает, что если в составе словоформы предшествующая морфема имеет основную маркировку то эта маркировка заменяется на минусовую.

§ 0.2. Фундаментальное правило

Если в словоформе имеется морф с пометой Min, а у ближайшего слева морфа, имеющего маркировку, основная маркировка есть → , то это → заменяется на минус.

Если в словоформе имеется морф с пометой Re, а у ближайшего слева морфа, имеющего маркировку, основная маркировка есть → , то это → заменяется на самоударность.

1. Если цепь маркировок содержит только минусы — словоформа или тактовая группа является энклиноменом; ударение падает на самый левый слог в словоформе или тактовой группе.

2. Если имеется хотя бы один плюс — словоформа или тактовая группа является ортотонической; её ударение привязано к самому левому из имеющихся плюсов. Если этот плюс есть ↓ , ударение падает на саму точку привязки, если → , то на ближайшую к точке привязки гласную справа. Если, однако, ударение привязано к → , а ближайшая маркировка справа содержит помету Re, то ударение остается в точке привязки.

3. Если в силу пункта 2 ударение попало на слабый редуцированный гласный, оно сдвигается на слог влево.

Примеры действия фундаментального правила:

В тактовой группе «въ тѣ пори» ударение привязано к «въ», соответственно, падать должно на него, но так как редуцированный гласный «ъ» является слабым, то есть в современном русском языке он исчезнет, то по фундаментальному правилу ударение должно сместится на слог влево, но так как до «въ» других слогов уже нет, то ударение сдвигается на слог вправо (такой слог обязательно имеется), соответственно, ударение падает на «тѣ́».

Кириллический йот ( ј ) в словоформе «свој-eму» используется для удобства записи.

§ 0.3. Акцентные парадигмы

С акцентологической точки зрения основы словоформ изменяемых слов делятся на следующие три класса:

1. цепь маркировок, входящих в основу морфов, состоит из одних минусов;

2. эта цепь заканчивается маркировкой →, а левее этой маркировки имеются только минусы (или вообще ничего нет);

3. эта цепь имеет любой иной вид.

Имя, у которого основы всех словоформ относятся к 3-му из перечисленных классов, называется словом акцентной парадигмы а, ко 2-му — словом акцентной парадигмы b, к 1-му — словом акцентной парадигмы с.


Слова акцентной парадигмы а имеют только ортотонические словоформы с неподвижным ударением на определенном слоге основы (если не считать возможных сдвигов ударения влево со слабого редуцированного).

У слов акцентной парадигмы b, если отвлечься от немногочисленных словоформ, где окончание несет помету Min, положение таково. Они имеют ортотонические словоформы с ударением на первом слоге окончания или (в случае, когда первый послеосновный слог содержит слабый редуцированный гласный или когда первый послеосновный морф несет помету Re) на последнем слоге основы. Таким образом, здесь представлено смежно-подвижное ударение, т. е. распределенное между смежными слогами (первым слогом окончания и последним слогом

основы); Теоретически возможно также, но практически почти не встречается неподвижное ударение на первом слоге окончания.

Описанная картина нарушается, правда, в тех словоформах, где окончание имеет помету Min. В этих словоформах слова акцентной парадигмы b ведут себя как слова акцентной парадигмы с. Дело в том, что помета Min отражает именно проникновение в акцентную парадигму b акцентовок, возникших по аналогии с акцентной парадигмой с.

Слова акцентной парадигмы с имеют словоформы двух типов:

1. если окончание имеет минусовую маркировку — энклиномены; 

2. если окончание имеет плюсовую маркировку — ортотонические словоформы с ударением на окончании. Таким образом ударение здесь маргинально-подвижное, т. е. противопоставлены

автоматическое начальное ударение энклиноменов и автономное флексионное ударение. Маргинально-подвижное ударение может быть двух подтипов:

1. строгое — если во всех случаях флексионного ударения оно падает на конечный слог словоформы;

2. нестрогое — если имеется хотя бы один случай неконечного автономного ударения (на первом слоге двусложного окончания или [в силу сдвига ударения с окончания] на последнем слоге

основы).


§ 0.4. Некоторые пояснения:

В словоформе «рабе» основа имеет правоударный морф, а последний слог имеет минусовый морф с минусизационной пометой. Соответственно, если не принимать минусизацию, то ударение привязано к правоударному морфу, но из-за того, что морф правоударный ударение падает на слог правее, то есть на «е», но так как на этом слоге стоит минус с минусизацией, то по фундаментальному правилу: если в словоформе имеется морф с пометой Min, а у ближайшего слева морфа, имеющего маркировку, основная маркировка есть → , то это → заменяется на минус. А значит, опять же, по первому пункту фундаментального правила: если цепь маркировок содержит только минусы — словоформа или тактовая группа является энклиноменом; ударение падает на самый левый слог в словоформе или тактовой группе. Так и получается в звательном падеже — ра́бе :)

В словоформе «острая» основа имеет правоударный морф, а последующий слог имеет самоударный морф с ретракционной пометой (последний слог уже не важен, так как в ортотонической словоформе [где все плюсовые слоги] ударение привязано всегда на левом слоге). Соответственно, если не принимать ретракцию, то ударение привязано к правоударному морфу, но из-за того, что морф правоударный ударение падает на слог правее, то есть на «а», но так как на этом слоге стоит самоударность с ретракцией, то по фундаментальному правилу: если в словоформе имеется морф с пометой Re, а у ближайшего слева морфа, имеющего маркировку, основная маркировка есть → , то это → заменяется на самоударность. А значит, опять же, по второму пункту фундаментального правила: Если имеется хотя бы один плюс — словоформа или тактовая группа является ортотонической; её ударение привязано к самому левому из имеющихся плюсов. Так и получается — о́страя :)

В словоформе «головьничьство» (древнерусская орфография!) первые два и последний слоги не имеют значения для рассмотрения, так как они минусовые и слабее плюсовых слогов. Слог «ич» имеет правоударный морф с привязанным ударением на нём. Соответственно, ударение падает на слог правее, но так как слог «ьств» имеет слабый редуцированный гласный, то ударение сдвигается на слог левее, опять же по фундаментальному правилу. Так и получается — головьни́чьство :)

В словоформе «колокольчикъ» слог «ьч» имеет правоударный морф, а последующий слог имеет правоударный морф с ретракционной пометой. По фундаментальному правилу: если в словоформе имеется морф с пометой Re, а у ближайшего слева морфа, имеющего маркировку, основная маркировка есть → , то это → заменяется на самоударность. Слог «ьч» теперь имеет самоударный морф, но так как в нём находится слабый редуцированный гласный, то ударение сдвигается на слог влево. Так и получается — колоко́льчикъ :)

В словоформе «женьское» основа имеет правоударный морф, соответственно, ударение падает на слог правее, но так как слог «ьск» имеет слабый редуцированный гласный, то ударение сдвигается на слог влево. Так и получается — же́ньское :)

В словоформе «мужьское» первые два слога имеют минусовый морф, а последний слог имеет самоударный морф, соответственно, ударение привязано и падает на него. Так и получается — мужьско́е :)

Думаю такое небольшое знакомство даст некоторые представления о системе раннедревнерусского языка.


Спасибо за прочтение!

P.s. Над открытием, реконструкцией и описанием праславянской, древнерусской и русской акцентологией (которая будет следующим постом) работали следующие учёные лингвисты-акцентологи:

1. Андрей Анатольевич Зализняк, 29 апреля 1935 — 24 декабря 2017, советский и российский лингвист.

2. Владимир Антонович Дыбо,  30 апреля 1931, советский и российский лингвист.

3. Владислав Маркович Иллич-Свитыч, 12 сентября 1934 — 22 августа 1966, советский лингвист-компаративист.

4. Роман Осипович Якобсон, 28 сентября 1896 — 18 июля 1982, российский и американский лингвист.

5. Кристиан Швейгаард Станг, 5 марта 1900 — 2 июля 1977, норвежский лингвист и профессор по славянским языкам.

Показать полностью 9
109

О происхождении матерных слов в славянских языках

Насколько известно и общепринято, что славянские языки вместе с балтийскими языками образуют балто-славянскую ветвь индоевропейской семьи, в которую входят ещё несколько ветвей: анатолийская, тохарская, италийская, венетская, кельтская, германская, греко-армянская, индоиранская и албанская ветви.

Все эти ветви конвенционально родственны, то есть отдалённо родственны на уровне языковой семьи (на 6 - 7 тысячелетие до нашей эры с лексикостатистическим совпадением базисной лексики в 25 - 40 %).

Цель поста: найти когнаты (родственные корни) в других ветвях и произвести реконструкцию в общий праиндоевропейский язык славянских матерных слов.


Собственно, картиночка с просветительского проекта Arzamas:

Словоформа «хуй»

Данная словоформа находится в восточнославянских языка: рус. хуй, укр. хуй, белор. хуй; в одном южнославянском языке: болг. хуй; и в четырёх западнославянских языках: чеш. chuj, кашуб. chùj, польск. chuj, словац. chuj.

Восстановление такое: *xujь < (монофтонгизация дифтонгов) *xoujь < (отпадение конечных согласных из-за закона открытого слога) *xoujьs < (качественно-количественная дифференциация кратких и долгих гласных) *xoujis < (упереднение гласного заднего ряда u после *j) *xoujus < (суперлабиализация o перед согласными s и n) *xoujos < (упрощение групп согласных) *kxoujos < (квантитативное выравнивание кратких и долгих гласных) *kxaujas < (закон Педерсена) *kšaujas < (закон Педерсена) *ksaujas < (изменение вокалистической системы) *ksowyos < (метатеза) *skowyos < (о-градация) *skewyos (“игла”).

Словоформе «хуй» родственна словоформа *xvoja «хвоя» с другим аблаутом в корне и со сменой показателя рода — *skuyeh₂, ср. выше с *skewyos.

Из праиндоевропейской формы *skuyos вышли литовская skujà (“игла хвойного дерева”) и латышская skuja (“иголка ели”) словоформы, а также *xvoja с тематическим «о», который, предположительно, появился и изменился по подобию из-за влияния словоформы «хворост».

Словоформа «пизда»

Данная словоформа находится в восточнославянских языках: рус. пизда, укр. пизда, белор. пизда; в двух южнославянских языках: сербохорв. pízda, словен. pízda; и в трёх западнославянских языках: чеш. pizda, польск. pizda, словац. pizda.

Восстанавливать праформу предпочитают так: *pizda < *pisda < *pīsdā < *pīˀsdāˀ < *pīsdāH < *h₁pisdeh₂ (“вульва”). Праформа *h₁pisdeh₂ образована из двух частей *h₁epi (“на, при”) + *sed- (“сидеть”).

Для восстановления прабалтославянской формы *pīˀsdāˀ (от которой произошла праславянская словоформа) находятся балтийские словоформы: литов. pyzdà, латыш. pīzda, др.-прусск. peisda.

Однако древнепрусский язык показывает дифтонг -ei-, который невозможно возвести к долгой прабалтославянской гласной *-ī-. На это также указывают два лингвиста-акцентолога — Фредерик Кортландт и В. А. Дыбо, согласно которым действие закона Винтера заблокировано в кластерах *-st-/*-sd-, которым, якобы, должно объясняться удлинение прабалтославянского гласного *-ī- из праиндоевропейского краткого гласного *-i-.

Поэтому следует принять это во внимание и восстанавливать немного иначе:

Из древнепрусской словоформы peisda выводится прабалтославянская форма *peiˀsdāˀ. Из-за того, что в прабалтославянской форме дифтонг, то в праславянском должен отобразиться также *peisda, который потом исчезнет при монофтонгизации дифтонгов *peisda > (озвончение глухой *s в звонкую *z перед звонким согласным *d) *peizda > (монофтонгизация дифтонгов) *pizda. Приходится пожертвовать литовской и латышской словоформой, которые не показывают дифтонг, и спустить их расхождения на нерегулярное фонетическое изменение (табу?).

Получается такая линия восстановления: *pizda < *peizda < *peisda < *peiˀsdāˀ < *peisdāH < *h₁peysdeh₂ (“вульва”). Праиндоевропейскую форму *h₁peysdeh₂ с уверенность можно датировать 4 тысячелетием до нашей эры. Её также можно увидеть в индоиранских языках, но с другим аблаутом в корне *h₁peysdeh₂ — *h₁pisdeh₂ например персидское پیزی (pīzī) (“анус”), а также албанское *h₁pisdeh₂ > ... > *piϑā > pidh (“вульва”).


Словоформа «пизда» также зафиксирована в берестяных грамотах.

Грамота из Новгорода № 955 (1140‒1160 (с вероятным смещением назад)) Сваха Милуша пишет, что пора бы Большой Косе (видимо, дочери Марены) выходить замуж за некого Сновида и прибавляет: «Пусть влагалище и клитор пьют» (пеи пизда и сѣкыль).

Словоформа «блядь ~ блять (с оглушением на конце слова)»

Чтобы не описывать большой масштаб изменений одного корня за 6 тысяч лет, изображу в виде картинки:

Словоформа «блядь» также зафиксирована в берестяных грамотах.


Грамота из Новгорода № 531 (1200‒1220 (с вероятным смещением вперёд)) Некий Коснятин, обвинив Анну в каких-то «поручительствах» (вероятно, финансового характера), назвал её курвою, а дочь блядью: «… назовало еси сьтроу коровою и доцере блядею…».


Внутренняя и внешняя стороны:

Словоформа «ебать»

Словоформа «ебать» также зафиксирована в берестяных грамотах.


Берестяная грамота из Старой Руссы № 35, 1140‒1160: «Якове брате, еби лежа, ебехото, аесово».

Не по теме, но как звучал праиндоевропейский язык интересно, думаю, всем :)

Показать полностью 8 1
Отличная работа, все прочитано!