Горячее
Лучшее
Свежее
Подписки
Сообщества
Блоги
Эксперты
Войти
Забыли пароль?
или продолжите с
Создать аккаунт
Регистрируясь, я даю согласие на обработку данных и условия почтовых рассылок.
или
Восстановление пароля
Восстановление пароля
Получить код в Telegram
Войти с Яндекс ID Войти через VK ID
ПромокодыРаботаКурсыРекламаИгрыПополнение Steam
Пикабу Игры +1000 бесплатных онлайн игр Классическая игра в аркадном стиле для любителей ретро-игр. Защитите космический корабль с Печенькой (и не только) на борту, проходя уровни.

Космический арканоид

Арканоид, Аркады, Веселая

Играть

Топ прошлой недели

  • AlexKud AlexKud 35 постов
  • Animalrescueed Animalrescueed 52 поста
  • Webstrannik1 Webstrannik1 50 постов
Посмотреть весь топ

Лучшие посты недели

Рассылка Пикабу: отправляем самые рейтинговые материалы за 7 дней 🔥

Нажимая «Подписаться», я даю согласие на обработку данных и условия почтовых рассылок.

Спасибо, что подписались!
Пожалуйста, проверьте почту 😊

Помощь Кодекс Пикабу Команда Пикабу Моб. приложение
Правила соцсети О рекомендациях О компании
Промокоды Биг Гик Промокоды Lamoda Промокоды МВидео Промокоды Яндекс Маркет Промокоды Пятерочка Промокоды Aroma Butik Промокоды Яндекс Путешествия Постила Футбол сегодня
0 просмотренных постов скрыто
0
Zefullity
3 года назад

VOIP Cisco. Помогите заплутавшему⁠⁠

Принесли мне несколько аппаратов Cisco 7940 с прошивкой SCCP. Попросили наладить им всё.

Я, как полагается плохому и ленивому технарю, заказал виртуальную АТС у головного провайдера. Скинули .txt с "логин-имяпользователя-пароль". Настроил на винде через MicroSIP и всё заонлайнилось.
Со слов провайдера, что телефон должен поддерживать авторизацию(SIP) я начал это дело гуглить и прошил телефоны на SIP. Залить данные авторизации через конфиг и tftp не получилось и я, поспрашивав знакомых, принялся забивать настройки в аппарат ручками.

В меню SIP Conf есть такие поля как:

-Name

-Shortname

-Auth Name

-Auth Password

-Display Name

-Proxy address

-Proxy port


Попробовал разные комбинации ввода логин, имени и пароля в разные поля. Но телефоны не хотят работать. При поднятии трубки гудок есть, набираешь номер и ответ на экране "Calling(OUT INV)", что судя по форумам циски значит, что пользователь не авторизован.

Я уже около недели вожусь с этим делом и очень надеюсь, что мне кто-нибудь подскажет, с чем есть эти аппараты cisco)


//тех.под. провайдера сказал, что обязательно должны быть введены логин, пароль и имя пользователя.

//вэб-интерфейс после прошивки на SIP пропадает.

Показать полностью
[моё] Cisco Voip Sip Ip-телефония Текст
17
395
DELETED
4 года назад

Как устроена связь за пределами обывательского взгляда. Часть первая. Ознакомительная⁠⁠

Задумывались ли вы когда-нибудь как операторы доставляют ваш звонок из России куда-нибудь в Австралию? Если вы представили сейчас разветвленную сеть кабелей между всеми абонентами, то спешу вас заверить, что двадцатый век закончился около 20 лет назад, а вместе с ним ушли и некоторые старые технологии, а им на смену пришли немного другие решения, которые кардинально изменили рынок связи.

Эта серия постов связана с моей нынешней работой. С одной стороны она поможет моим же новым коллегам чуть лучше понять ту кухню, которая сложилась в сфере современной связи, с другой поможет таким пользователям как @dashutish1, @cartmanisonfire, и многим другим разобраться в их проблеме без предположений о "дубликатах" сим-карт и демонизации их операторов связи (нет, они не белые и пушистые, но и переигрывать не стоит).

Дисклеймер для коллег: многие вещи в постах будут описаны с максимальным упрощением для обывателя. Мы не будем углубляться в термины (но они будут), а значит не претендуем на научность. Цель постов - объяснить сегодняшнее положение в сфере связи, а не запутать читателя профессиональной литературой, которую и из связистов то могут сразу понять не все.

Дисклеймер для обывателя: я не являюсь сотрудником мобильного оператора и не могу ответить на какие-то ваши вопросы о тарифах и прочих вещах. Моя цель - приоткрыть для вас завесу которой окружена сфера связи. Все скриншоты делаются на демо-свитчах и доступны в интернете. Эта серия статей не поможет вам "запустить свой бизнес" или стать "инженером-связистом". Информация подается As-is, возможны упущения и неточности.

One more! Серия не преследует целью очернить или обелить кого-либо. Она никак не связана конкретно с компанией в которой я работаю и не раскрывает никаких коммерческих секретов или чего-то подобного. Все что здесь описано субъективный взгляд.

Первое что вам стоит знать - большинство сотрудников сотовых компаний и операторов и салонов связи прочитав этот пост, так же сделают для себя открытие. У меня есть несколько коллег, которые до прихода в компанию, где я сейчас тружусь даже не подозревали о том, как управляется и куда уходит трафик абонентов, хотя трудились в крупных операторах и не на самых последних должностях.

Современная телефония - это смесь высоких технологий и технологических достижений нашего века и архаичных решений века XX помноженная на бюрократию государственного аппарата и возведенная в абсолют желанием контролировать общественные массы современных политиков.

Так ли велика разница между фиксированной и мобильной связью? Вовсе не велика, изменился лишь способ доставки звонка абоненту, для этого стали использовать шифрованный радиоканал, а вот под капотом у этой обертки все по-прежнему. Так что откинем особенности GSM/LTE-сети (для жаждущих подробностей по этой теме: пост не последний, и мы тут тоже разберемся в перспективе) и будем говорить о том, что любой абонент сотовой связи - это ровно такой же абонент, как и человек с проводным телефоном.

Каждый раз, когда вы набираете номер своего друга в любой другой отличной от вашей стране мира - ваш звонок передается от вашего оператора к другому вовсе не по медному кабелю. Все ведь сталкивались с АТС в офисе? Так вот - ваш оператор всего лишь владелец такой гигантской АТСки.


В XX веке в подавляющем большинстве случаев такие АТСки были связаны между собой междугородными телефонными линиями. Жители СССР помнят "заказ междугороднего звонка". Я застал эту технологию в своем детстве и ожидание по часу или два перезвона от оператора было томительным. Линии междугородней связи между АТСками имели ограниченную ёмкость (например, 32 линии в 1 канале). С появлением интернета появились и другие способы связывания между собой таких АТС.

Сегодня за такими системами не наблюдают подобранные по росту и одинаково одетые барышни телефонистки, а развитие телефонной сети не влияет больше на эмансипацию. Сначала операторы начали устанавливать между собой линии оптоволоконной связи, внутри которых используют выделенную емкость для передачи данных между собой. Однако такие сети дороги и передавать в них цифровую информацию, а не аналоговый сигнал куда приятнее и удобнее. Так пришли к использованию протокола SIP. Между двумя операторами устанавливается VPN-туннель и в него заворачивается весь их обмен трафиком. Но содержать такие соединения с множеством операторов по всему миру - тоже дорого и не выгодно, а потому бизнес адаптировался и появились они - транзитёры.

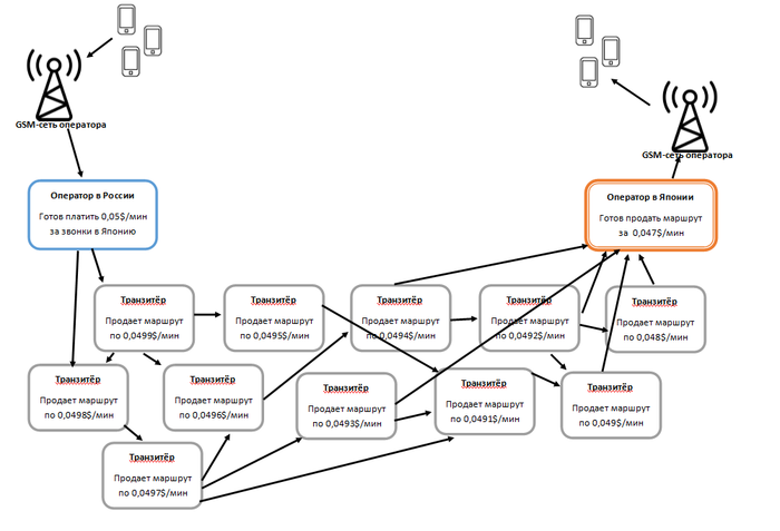
Это целый класс компаний, которые занимаются тем, что получают звонки от одного оператора и направляют их в другого. Такое посредничество называется транзитом, VoIP-транзитом (VoIP Wholesale Termination). В двух словах это выглядит так:

Оператор имеет большое количество вызовов из России в Японию. К нему приходит вот такой транзитёр и предлагает маршрут по удовлетворяющей обе стороны цене. Оператор производит подключение с транзитёром используя VPN и специальные софт-свичи (CBS) и тот далее направляет трафик Российского оператора в сеть других посредников-транзитеров, у конечного из которых имеется соединение с Японским оператором. Таких "конечников" может быть много и у каждого будет своя договоренность о цене.

Если сейчас вы подумали о том, что из-за посредников цены на связь постоянно растут, то снова спешу вас огорошить - чем больше таких посредников на рынке - тем выше конкуренция, а значит ниже и цены. Здесь рынок в его самом лучшем виде показывает, что свобода вокруг -  заставляет монополистов снижать цены, даже если они этого не хотят.


К примеру, условный  Японский оператор имеет базовую-цену, это стоимость прямой терминации между операторами и зачастую она довольно высокая. На картинке выше написано, что Японский оператор готов продать маршрут транзитёру за 0,047$, а вот российскому оператору он выставит цену в 0,06$, так как уверен, что весь трафик придет официально и напрямую, а значит у него монопольное положение. Транзитёры же могут увести часть трафика в серую зону (тоже вынесем в отдельный пост), таким образом оператор может не получить весь трафик, а значит у него нет монополии и нужно держать такую цену, чтобы транзитёр мог приземлить весь трафик напрямую, а не через незаконные стыки (так называемые серые маршруты).

Ещё пара терминов:
А-номер/SRC-Number/исходящий номер/ANI/АОН/CID/CallerID - номер абонента, который совершает вызов

Б-номер/DST-Number/входящий номер - номер абонента в сторону которого совершается вызов

Медиа - запись разговора между абонентами

Коды отбоя/Dissconnect codes - причина завершения вызова в виде кода SIP
ACD - средняя продолжительность вызовов на маршруте

ASR - % успешных вызовов

Как вы видели на схеме выше, среди транзитчиков много тех, кто шлёт трафик в других транзитёров деля его на части. Что-то шлет по цене выше, что-то, наоборот, в тех, кто предложил более низкую цену. Именно тут нам и пригодятся вышеозначенные термины. Сидя в офисе, мы видим через специальную мониторинговую систему трафик абонентов и статистику звонков. Опираясь на эту статистику, мы можем предполагать о каких-либо проблемах на маршруте.

Если вы совершаете вызов своей маме то, в случае если она вас слышит плохо - качество связи хромает, вы слышите бульканья или вообще не слышите свою маму (а слышите что-то совершенно неожиданное для себя), то очень скоро вы завершите разговор повесив трубку, чтобы попробовать позвонить снова. Ваш конкретный звонок нам ничего не покажет, но так как мы видим тысячи таких звонков совершаемых одновременно, то на больших числах происходит отклонение от нормальной средней продолжительности разговора. Допустим в Индии среднее время разговора двух абонентов - 12 минут. Если этот показатель ниже, то это повод присмотреться к вашему транзитному партнёру и попробовать найти альтернативного.

Очень часто при наборе номера телефона люди ошибаются в каких-то цифрах. Ещё чаще - пытаются набрать старый или не обслуживаемый номер. Такие вызовы отбиваются конечным оператором связи Б-абонента с соответствующей ошибкой. В статистике мы видим успешные попытки и те, что были отклонены. Так вот их процентное соотношение называется ASR. На большинстве направлений ASR не переходит отметку в 40%. Т.е. из 100% вызовов за час дозванивается только 40%. Если этот показатель падает, то у вашего транзитного партнёра проблема с ёмкостью, а если увеличивается на большое число - вас обманывают, поворачивая часть вызовов на аудиозапись и берут с вас за это деньги, т.е. в таком случае абонент с Б-номером даже не получит маяк. Такой обман называется FAS.

Вот так выглядит трафик абонентов в системе такого транзитера. Тут видна статистика по прошедшим вызовам. Скрины с Тырнетов, так что ничего не замазано.

А вот так выглядит конкретный вызов конкретного абонента. Видите надпись "no media found", так вот обычно там находится кнопочка Play, чтобы прослушать звонок, прошедший через свитч.

Зачем транзитерам эта информация?

К чему хранить звонки всех абонентов у себя? Все просто, дело в мошенниках и качестве. Очень много трафика на который поступают жалобы от конечных абонентов. Оператор реагирует пересылкой к транзитному оператору Trouble Ticket (TT) с целью выяснить откуда поступил звонок. Транзитер прослушивает запись и выявляет другие подобные звонки на своем свитче, чтобы заблокировать всю массу мошеннического трафика по каким-либо маркерам: номер вызывающего абонента, звонки, приходящие от конкретного транзитного оператора, и т.п. Кроме того записи позволяют проконтролировать качество маршрута и выявить какие-либо проблемы с ним. Количество вызовов такое, что никто не сидит и не мониторит конкретно ваш номер и конкретно ваш вызов круглые сутки, но да, сокровенная тайна о том сколько у вас в трусах сантиметров может быть прослушана инженером с целью понять что не так с маршрутом. Таким образом информация о вызовах хранится не только у вашего оператора, но и у кучи транзитных операторов.

А как же тайна связи?

Вы должны понимать, что маркетолУхи от связи вам много чего могут обещать и рассказывать о мега-безопасности в их сети и шифровании трафика, но по факту к вашему тайному разговору с феями из секса по телефону имеют доступ неконтролируемое количество людей с совершенно разными целями. И все разговоры о безопасности ограничиваются сетью самого оператора, все что находится за её пределами не контролируется никем как бы громко об этом не кричали, как бы не боролись депутаты госдуры, и представители прочих половых органов принимая кривые и поверхностные законы с устаревшим пониманием расклада в телекоммуникациях. Слышит ли вас Родина? Слышит, и ей не обязательно спрашивать на это разрешение у оператора связи или получать решение суда, на то есть СОРМ.

Кажется, я вылил на вас довольно много информации. Давайте продолжим с следующем посте. А пока вот вам анонс тем постов серии, возможно вас заинтересует нечто другое. Пишите в комментах, буду вносить интересные вещи в список для тем и отвечать по мере возможности.


- СМС-транзит. Откуда деньги Ковальски?
- Фрод, фишинг, вангири, скам по телефону и СМС. Разбираемся вместе.

- Родина слышит! Что такое СОРМ?

- Колл-центр зло? Или...

- Бомбим без остановки и прочие векторы атаки на ваш номер.

- FAS или все врут!

- Серые терминаторы.

- Ноки или бойцы невидимого фронта.

- Роуминг и как это работает?

- Что такое сим-карта и какие они бывают?

- MNO, MVNO и что такое Tier-1

- Сигнальная сеть ОКС-7/SCCP/SS7 на пальцах

- БДМНП как он есть и услуга HLR

- RCS вместо СМС, кто выиграет?

- Кто такие Unified Communications?

- Инвесторы и телекоммуникации. Как покупают пустышек.

- VAS или как телекомы зарабатывают на абонентах.

- История телекоммуникаций, что такое телектрофон?


Следующий пост будет в выходные там поговорим об СМС. Раньше не могу так как уже послезавтра я буду на год старше и у меня на несколько дней планы не подходить к ПК.

PS: просьба не переносить посты в сообщества без разрешения.

Показать полностью 17
[моё] Телекоммуникации Сотовые операторы Voip СМС Технологии Современность Длиннопост
94
Nomadkaa
5 лет назад
Лига слаботочников

Телефон и локалка одним кабелем?⁠⁠

Можно ли проложить 1 витухой лан и телефон? расстояние 120+ метров.

Одни говорят локалка до 100 метров, другие говорят и 120 норм работает, третьи говорят не делай так.

[моё] Локальная сеть Voip Данные Текст
117
13
Frissk
5 лет назад

Бой со спамерами⁠⁠

Уважаемые мои, я хочу Вам помочь.
По мотивам поста, где человек забивает в ЧС все номера спамеров.
Телефонным спамерам бой

Я не могу рассказать все как есть, но могу помочь как могу.
Нет ни какого смысла бросать в ЧС. Расскажу как это происходит.
Клиент заказывает около 1 000 номеров, ( встречал и 10к пул), разных, мобильных, городских, все с разных регионов. Системы можно настроить разным образом, одно из стандартных включений где менеджер или бот каждый новый звонок менял номер. Менеджер предположим позвонил Васе, повесил трубку и позвонил Пете, Петя уже видит другой номер чем Вася.
Через месяц - два- три, в зависимости от интенсивности прозвона- база номеров уходит оператору в карантин, а клиенту полностью меняется на новую. Все что Вы закинули в ЧС будет полгода в отстойнике - потом снова выйдет на рынок и спокойно может уйти нормальному клиенту.

Это же касается банков, когда Вам звонят,  про блокировку карты - и то что надо идти к банкомату и прочую чушь. Нет большого смысла звонить в банк и сообщать им номер, это не их ЗО.
Что надо делать. Надо зайди в интернет, вбить номер с вопросом кто оператор? Таким образом Вы увидите кому эта емкость принадлежит, и звоните уже оператору. В случае со спамом типо юр услуг, лечения, тут тяжелее доказать что Вы сами не давали разрешения им или 3м лицам на рекламу. Но в случае банка где явный обман этот звонок очень важный, так как лишение лицензии для оператора это смерть, и куда проще и важнее отключить клиента с таким трафиком и произвести разбор.

Показать полностью
[моё] Спам Телефонные мошенники Voip Текст
5
420
asket26
asket26
6 лет назад

Заставляем расклейщиков спама оторвать свою шляпу.⁠⁠

Пост по просьбе тех кого задолбали расклейщики всяких шляпных объявлений, там где не надо.

Суть проста- названивать по указанному в объявлении номеру пока не уберут. Поскольку объявления вешаются с единственной целью привлечь лохов  клиентов, а вы своими звонками наглухо срываете всю коммерцию- то проще сорвать объявление на вашем доме, чем перепечатывать вообще весь тираж и переклеивать его безо всякой гарантии что все не повторится.

Теперь к предупреждениям. На действия, описанные в посте, законодательство России смотри неодобрительно, а иногда с явным предостережением не делать так, поскольку формально это самое что ни есть телефонное хулиганство. Пока мы достаем полулегальные конторки, которые никогда не пойдут в полицию- все норм. Надумаете применить против граждан- получите шанс получить неплохой штраф и помести дворы 15 суток. Троллинг организации- вполне можно влететь на условку и опять же штраф. Не дай бог надумаете терроризировать государственную или силовую организацию или вообще отключив мозг позвоните и сообщите о бомбе- без разговоров срок. И не переживайте, если надо- все равно найдут. Одно дело мелкое хулиганство, совсем другое- телефонный терроризм.

Далее теория. Прежде всего нам понадобится телефонный провайдер с динамическим АОН ( ну то бишь каждый раз разный номер при звонке). В Европе есть такой- Dellmont S.A.R.L.( ранее- Betamax). Знамениты сии сыны телефонной Тортуги тем что перепродают занедорого пиратский SIP-трафик по всему миру - к примеру США и Канада за смешные 1 цент минута, Европа по 3-4 цента, Азия от 5 центов. Второй занимательный факт- конторка разделилась на более чем 30 клонов которые под разными именами лихо конкурируют друг с другом, являясь по сути одним лицом. Мы возьмем самые удобные в нашем случае - siptraffic.com или же bestvoipreselling.com. Я рекомендую второй, он позволяет наплодить несколько учеток поверх основной и выставлять им лимиты. Удобно если у вас несколько устройств. Из минусов- минимальный взнос 10 евро. Заходим, регистрируемся ( причем данные можно от балды), получаем свою учетку.

Ставим на телефон Zoiper ( программка для SIP-телефонии, есть для яблока и андроида), вколачиваем полученные от провайдера данные - IP-адрес сервера. логин, пароль. Значок позеленел? Все, мы готовы. Ну и плюсом получили возможность недорого звонить за границу или из-за границы домой, бы бы инет.

Далее есть два пути - простой и истинного джедая VoIP. Начнем с простого.

С Zoiper звоним спамерам ( набирать только в международном формате, вида 790999999999) и вежливо интересуемся, а не вы ли наклеили объявление о продаже блох и ремонте примусов  на дверь подъезда по улице Печенек, 3? И если подтверждают- вежливо просим оторвать. Хамят, посылают? Ну вот тогда уже двигаемся дальше, мы же не нацистская Германия, без предупреждения нападать.

Простой путь- на том же Зойпере периодически жмем вызов и отключаем микрофон. Советую так и сделать первые два дня, чтобы не геморроиться со сложной схемой. И периодически звонить и заново вежливо просить убрать объявление. Практика показывает что около половины случаев этим и оканчивается.

Нет? Ну тогда только путь сложный.

Ставим названивание на автомат. Для этого понадобится VoIP АТС, в нашем случае Asterisk, запущенный на Debian Linux. Звучит страшно, в реале не сложнее установки винды. Определяемся с местом установки. Вариантов два- платный хостинг или же VirtualBox у себя на компе. Первый вариант надежнее и сложнее, второй проще и в случае чего все удаляется в считанные секунды без следа.  Если выбрали первый- то выбирайте  Debian 9 stretch и пропускайте абзац с установкой.

Если же VirtualBox - то устанавливаем его, скачиваем образ Debian 9 netinstall. В свойствах машины добавляете сетевую карту в мост с физической ( у вас же есть дома роутер?), как минимум 1 ядро и 512 мегабайт оперативы, доступно на любом тазике. Остальное неважно.

Запускаете установку и в лучших традициях windows "далее-далее-далее", кроме выбора пакетов. Графическую среду убираете, ssh-сервер добавляете. Пароли root и пользователя что угодно, лишь бы запомнили. Установили, перезагрузили, увидели приглашение залогиниться

Заходим от root и копипастим следующие команды

apt-get update  -y

apt-get dist-upgrade  -y

apt-get install mc asterisk  -y


Это обновление системы до актуальной и установка Asterisk. Ждем пока все пройдет.

Далее подключаем нашу новорожденную систему к SIP-провайдеру. Очищаем конфиги SIP и плана набора:

echo  >  /etc/asterisk/sip.conf

echo  > /etc/asterisk/extensions.ael


открываем конфиг sip.conf

mcedit /etc/asterisk/sip.conf

и копипастим туда это  ( вставка - shift+ins)


[general]

context=null

srvlookup=no

useragent=VoIP_PBX

nat=force_rport,comedia

allowguest=no

canreinvite=no

directmedia=no

language = ru

videosupport = no

pedantic = yes

alwaysauthreject=yes

insecure=port,invite

defaultexpiry = 90

tcpenable=no


[provider]

username=LOGIN

type=peer

secret=PASSWORD

callbackextension=LOGIN

nat=force_rport,comedia

insecure=port,invite

host=IP_СЕРВЕРА

fromuser=LOGIN

disallow=all

allow=alaw

allow=ulaw

canreinvite=no

authuser=LOGIN


выходим по F10

далее открываем extensions.ael


mcedit  /etc/asterisk/extensions.ael

и копипастим это


[autodial]

_X.  =>  {

Dial(SIP/provider/${EXTEN},90);

Playback(advice);

};


теперь создаем файл автоматического вызова


mcedit /opt/autodial.call


и копипастим туда это


Channel: Local/НОМЕР_ЗЛЫДНЕЙ@autodial

MaxRetries: 2

RetryTime: 60

WaitTime: 30

Context: callme

Extension: 800

Priority: 2


выходим, сохраняем.даем права на файл

chown asterisk:asterisk  /opt/autodial.dial

chmod 775 /opt/autodial.dial


заходим в консоль астериска

asterisk -r

приглашение поменяется на что то типа

asterisk*cli>

вводим

sip reload

ael reload


проверяем что астериск зарегистрировался у провайдера

sip show registry

должно быть что то типа

IP_СЕРВЕРА:5060 N LOGIN 75 Registered Sat, 06 Jul 2019 02:02:56


Все, атс готова к бою. Простая, примитивная, но свою задачу выполнит.

Чтобы начался вызов, нужно скопировать call-файл в папку астериска

cp /opt/autodial.call  /var/spool/asterisk/outgoing


И доверим копировать файл планировщику

crontab -e

откроется редактор и копипастим туда нужное количество раз строку


00 09 * * *  cp /opt/autodial.call /var/spool/asterisk/outgoing


где 00 - это минуты, 09 часы. Меняем на нужные в каждой строке.


Выходим, сохраняем. Готово, ваш тупой робот вылетел на бомбардировку. Но он умеет только звонить и молчать в трубку. Если хотите добавить ему голос- то идем на https://voicefabric.ru/ и генерируем там роботом нужный текст. Копируем файл( уж найдите сами статейку про winSCP)  в /var/lib/asterisk/ru/ и конвертим его

apt-get install sox

sox -V VOICEFILE.wav -r 8000 -c 1 -t al  advice.alaw


Все, после поднятия трубки робот будет проговаривать этот файл.


Если вдруг тема будет популярной- то в ближайшее время могу изготовить готовый шаблон машины для VirtualBox, в которой все вышеуказанное будет уже сделано. останется только вбить свои логин и пасс.


Знатокам Linux и Asterisk- я знаю что тут многое не стоит так делать, но это статья для полных чайников. Кто знает и умеет- тот здесь ничего нового не увидит.


Будут вопросы- вэлкам в комменты.

И еще раз предупреждение- описанная выше статья- не игрушка! Пфрименять только в отношении тех кто стопроцентно заслужил и вряд ли будет жаловаться.


Показать полностью
[моё] Длиннопост Расклейщики Voip Текст
80
28
rzimin
6 лет назад

И снова экспресс-дизайн от Лебедева. Стоит ли?⁠⁠

Решил написать, что бы каждый понимал какого уровня работы можно получить от экспресс-дизайна Артемия Лебедева.


Отправил заявку 4 сентября 2018. На следующий день пришло письмо

Далее была поставлена задача, и я получил счет-оферту.



Интересный момент в счет-оферте "Особые условия":


"Логотип и стиль предоставляются "как есть" на творческий вкус Студии и ее специалистов, внесению каких-либо изменений, обмену, возврату не подлежат. Студия вправе не учитывать информацию, содержащуюся в разделе "постановка задачи" в Запросе Компании, если такая информация не была предоставлена Компанией в течение 10 (десяти) рабочих дней с даты оплаты настоящего Счета (несформированный Запрос)."



Полная свобода ))


И действительно, у меня была попытка выйти с ними на связь, что бы обеспечить хотя бы минимальную двухстороннюю связь (привык так работать), но в ответ тишина.



И ВОТ СВЕРШИЛОСЬ:

Проект выложен на сайте Лебедева https://www.artlebedev.ru/webphone/

Мало того что лого вообще не несет не какой смысловой нагрузки (хотя данная задача была поставлена), так они еще умудрились накосячить с названием сайта

а реальный сайт webphone.app

Пока писал, исправили за что спасибо (что бы быстро исправили нужно было звонить)


Подписался бы я на это еще раз? НЕТ.


В общем я предполагал что исход может быть таким.

Показать полностью 4
[моё] Логотип Дизайн Артемий Лебедев Телефония Ip-телефония Voip Веб-дизайн Длиннопост
70
57
NePony
NePony
7 лет назад

Серый VoIP-2: Das Modemfabrik⁠⁠

Как было очевидно из прошлой серии, мы с Е. образовывали эффективный дуэт: он занимался организацией, железом, и финансами, а я брал на себя софт и мониторинг.
Узел с "пушкой" на 35 модемов мы оставили в офисе по нескольким причинам:
- самим зарабатывать на трафике
- использовать как демо-стенд и отладочный комплекс
- использовать как сервер управления остальными узлами нашей маленькой телефонной сети.
Да, Е. довел процесс развертывания сети в разных городах и весях СНГ до максимально понятной братве формулы "вложи деньги - получи деньги". Остальным занимались мы. Нет, понятное дело, что от эксплуатанта узла требовались кое-какие базовые вещи - заказать системник по прайсу, воткнуть сеть и питание, но этого было по минимуму.

Очень много денег шло с предпродажной подготовки модемов. Это были легендарные Huawei 1550, которые зачастую были заблокированы под оператора, и не имели поддержки голоса.
То есть, чтобы нормально ввести модем в эксплуатацию, с ним надо было проделать следующие вещи:
1. Подключить к компу
2. Запустить разблокировщик, нажать кнопочку
3. Передёрнуть модем
4. Запустить прошивальщик
5. Выбрать файл прошивки
6. Нажать кнопочку прошивки
7. Дождаться окончания прошивки
8. Передёрнуть модем
9. Открыть putty
10. Выполнить команду разрешения голоса
11. Передёрнуть модем
12. Переподключиться к модему и командой же проверить что он разблокирован и есть поддержка голоса.

А запросы шли на сотни модемов.
Пришлось быстренько курить форумы, по итогам которых была сваяна программа на c#, делавшая все в один клик. Даже модем определяла сама, после чего оператору оставалось нажать кнопочку, и косить одним глазом в лог. Так что типичный рабочий вечер выглядел так: одна девчонка (Е нанял двух для помощи по подготовке модемов и ответов на звонки) распаковывает модемы и отдает их нам, мы шьём в четыре руки (четыре ноутбука), отдаем второй, которая клеит на модем и коробочку наклейки, чтоб не путать, и складывает в коробку.

Пока модем шился и конфигурировался, мы даже успевали покурить - это примерно пять-семь минут - и следующая итерация.
Кроме того, были написаны установочные скрипты, которые ставили Asterisk и весь необходимый софт для обслуживания, настраивали узел на нужное число портов, и подключали его к сервису централизованного управления. А там уже выполнялась настройка диалплана и оповещений.

Вот за это я и получил те восемьдесят тысяч. Часть потратил на ноут сестре. Ребенок была рада до небес.
Примерно через месяц в нашей подпольной империи было около двух десятков узлов по СНГ на пару сотен линий - довольны были все: я получал отчисления за прошитые модемы и развернутые узлы, Е - за сборку "пушек" и системников, прибыль с трафика делилась между нами и владельцами узлов в соотношении 30/70.
***
В следующей серии: про некоторое попадалово на бабло, и упорных китайских хакеров.

Показать полностью
[моё] Voip Криминал Реальная история из жизни Текст
7
155
NePony
NePony
7 лет назад

Про "Серый VoIP" в середине нулевых⁠⁠

Так как от эпохи химфармзавода осталась примерно пара глав, рискну разбавить немного байками о "левых темах".
Есть у меня приятель, который долгое время балансировал на грани полукриминальных тем. Сейчас уехал на Гоа, и там уже делает свои дела вполне легально, если вы пони о чем я :)

Стоял 2008-2009 год, 3G потихоньку накрывал нашу богоспасаемую страну, а сотовые операторы стали ронять цены на звонки внутри сети. Первым упоролся краснояйцевый оператор, который объявил акцию, что ещё и приплатит тем, кто звонит "своим". И не просто приплатит, а денежки вполне себе можно будет вывести. Причем акция была довольно длительная. Три месяца, что ли. Это и позволило нам на ней навариться.

Кореш мой тогда был известен среди братвы ремонтом телефонов и всякой мелкой электроники. Поэтому братва, попытавшаяся снять бабло с темы, быстро понабежала к нему в гости. Причина была банальная: жадные пацанчики брали десяток симок, и выкручивали звонки по часу в конференцию. Оператор это дело палил, и нещадно банил симки. Вместе с деньгами, ага :) некоторым - вместе с корпоративными учетками. Ну а что, в службе безопасности и финмониторинге тогда далеко не дураки сидели.

В общем, пришли ребята, и пожаловались - как бы сделать так, чтобы клятый опсос не палил и не банил. И даже денежек пообещали накинуть. Полторы сотни тысяч живым налом. Это я уже потом узнал.
И вот звонит мне приятель (здесь и далее я его буду обозначать Е.)
- Алё, NePony. Такое дело - надо сделать хреновину, которая будет оптом телефонные звонки приземлять из интернетов в сеть краснояйцевую. Быстро и за деньги. Деньги я уже взял, отказываться не вариант. Парням двойной профит - за приземление, и от оператора. Ну а они нам сверху ещё копеечку по факту. Ты пони?
- Да пони я, пони, дорогой, - отвечаю. И начинаю гуглить.

Небольшое лирическое отступление. Междугородние и международные звонки всегда были дорогой штукой. И будут. Поэтому народ всегда искал и будет искать возможности сэкономить. Раньше это были фрикеры со своими "синими коробочками", потом появился интернет, и передача звонков по нему - IP-телефония, она же VoIP. Но бывают ситуации, когда даже операторам связи слишком дорого направлять звонки по официальным каналам - например, себестоимость звонка превышает цену, которую держит оператор на данном направлении. И тогда он готов покупать возможность перенаправить трафик (терминацию) у кого угодно. Так работает рынок "серого VoIP".

Задача в общем-то стояла тривиальная - есть IP-АТС Asterisk, которая умеет с звонками хоть черта лысого. В том числе и перенаправлять в сотовую сеть - при помощи модемов, компилятора gcc, и такой-то матери.
У нас был AMD Athlon, два модема, один USB-хаб и немного Debian. Не то, чтобы все это было нужно, но когда начал терминировать VoIP со всего мира - сложно остановиться.

Первый факап ждал нас со стороны модемов. Началось все с того, что эти неблагодарные порождения радикально восточной компании, с непристойным названием "Х....й" обрывали звонки через рандомное время.
- Так дело не пойдет, - пробурчал Е, обкладываясь напряжометрами и осциллографами. За ночь бессонных экспериментов с модемами, выяснил он, что модемы в момент инициации или поступления вызова начинают жрать сильно больше 500 миллиампер, положенных порту, и хост тупо отключает их.
Ну ладно. Купили семипортовый D-LINK'овский хаб с питанием. Интервалы между зависонами увеличились.
Еще через сутки Е выяснил, что голос очень сильно греет чипсет модема, лишенный вообще всякого теплоотведения. Модемы лишились одежки и стыдливо краснели сим-картами.

В общем, прихожу я в один прекрасный день в офис, где творилась эта техновакханалия, а там ... Там здоровенный пластиковый короб, с одного торца которого двенадцативольтовый вентилятор, а с другого, мать моя - ПЯТЬ ОБНАЖЕННЫХ ХАБОВ, В КАЖДОМ ИЗ КОТОРЫХ ПО СЕМЬ ОБНАЖЕННЫХ МОДЕМОВ! Гребёнка на 35 модемов с активным питанием и охлаждением. И толстый пучок кабелей от хабов, насилующий системник во все порты. Кабели питания от хабов отрезаны от блоков, и пропайкой кинуты прямо на пятивольтовую шину ATX. Ну а чо, блок все равно полкиловаттный.
Смотрю я то на этот технофаллос, то на Е.
- Торагой. А мы базовую станцию этой байдой не уроним? А то тогда нам всем кирдыхлар шайтанама.
- А вот щас и проверим, ржёт Е., и радостно разрешает роутинг межгорода на нашего Франкенштейна. Сидим. Курим. Периодически грепаем консоль Asterisk'а. Полчаса полет нормальный. Час. Два.
- Ящитаю можно сдаваться, - бросает Е, затушивая бычок об оконную раму, - сделай ещё мониторинг портов и оповещение, если что-то падает. Полтос за системник с софтом, плюс по пятихату за подготовку каждого модема, плюс штуку за изготовление "пушки". Жить можно. Как считаешь?
- Вполне, - пожимаю плечами я.
- Вот твои восемьдесят штук, - Е отсчитывает новые хрустящие пятитысячные.
С момента начала нашей авантюры на тот момент прошло лишь две недели ...

***
В следующей части:
- За что такие деньги, NePony?
- Закат солнца вручную, или подпольный цех по прошивке модемов.
- В Советской России сервер стучит в тебя.

Показать полностью
[моё] Криминал Реальная история из жизни Технологии Voip Сотовые операторы Длиннопост Текст
84
Посты не найдены
О нас
О Пикабу Контакты Реклама Сообщить об ошибке Сообщить о нарушении законодательства Отзывы и предложения Новости Пикабу Мобильное приложение RSS
Информация
Помощь Кодекс Пикабу Команда Пикабу Конфиденциальность Правила соцсети О рекомендациях О компании
Наши проекты
Блоги Работа Промокоды Игры Курсы
Партнёры
Промокоды Биг Гик Промокоды Lamoda Промокоды Мвидео Промокоды Яндекс Маркет Промокоды Пятерочка Промокоды Aroma Butik Промокоды Яндекс Путешествия Постила Футбол сегодня
На информационном ресурсе Pikabu.ru применяются рекомендательные технологии