Вторая версия часов на лампах NL-5870
В продолжение поста Часы на английских лампах NL-5870ST
Те часы я обменял на лампы, но так как мне они понравились, решил собрать ещё одни такие же.
Схема, взятая за основу, всё та же: http://robocua.blogspot.com/2013/12/16-project.html
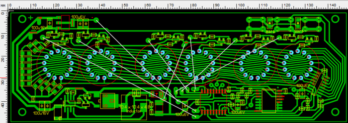
Сначала была нарисована плата:
Основной целью были минимальные размеры. В итоге получилось две платы 100*33 мм: нижняя - основная, верхняя - с лампами. Верхняя плата сделана в двух вариантах: под NL-5870 (и аналоги с тем же цоколем) и ИН-16. На платах есть мелкие не критические ошибки, но я решил их исправить перемычками, а не изготавливать новые платы.
При желании платы можно было бы сделать ещё компактнее, но мне достаточно и этого.
Вот такими они получились:
Собирал по этапам. Сначала - преобразователь на 5В:
Затем - на 170В (регулируемый):
Ещё часть деталей:
На фото верхняя плата под ИН-16, так как я собирал оба варианта часов параллельно.
После установки ламп и соединения плат получилось следующее:
Корпус был изготовлен на фрезерном станке:
И покрыт воском:
До примерки ( сзади - часы на ИН-16, которые к этому времени уже были полностью готовы):
Немного доработал внутреннюю полость корпуса и поместил плату внутрь. Разъём питания закрепил на задней стенке, а кнопки позже будут выведены на нижнюю крышку:
Ну и куда же без сравнения. Слева - бук, справа - венге:
Высота символа в лампах одинаковая, а вот сами колбы - различные. Под другим углом:
Если кому-то понравились лампы, ищите их на Ибэе - там есть пара лотов. Я покупал в США, по 20 долларов за штуку (в поиске у лота будет указана цена 25 долларов, однако при покупке 6 штук сразу будет небольшая скидка). Ссылку тут размещать нельзя, поэтому только так.
Я же сейчас жду возможности вырезать лазером нижнюю крышку, чтобы получить полностью готовую конструкцию.
matvey6191@gmail.com




















































































