Google DeepMind: нейросети на службе науки
Широкой публике нейросети обычно известны как генераторы изображений, прикольных видео и чат-боты, которым можно пожаловаться на то, что в 2007 год никто никогда уже не вернётся.
Однако на деле нейросети применяются куда более широко, и одно из таких направлений применения — наука. В некоторых областях искусственный интеллект (все нынешние системы — это не совсем ИИ, но будем их так тоже называть для простоты) уже совершил революцию и продолжает их совершать.
Когда Deep действительно Mind
Лаборатория Google DeepMind была основана в 2010 году. Тогда она была просто DeepMind и к Google отношения не имела. Основал её Демис Хассабис:
Демис — один из умнейших людей планеты, который заслуженно получил в 2024 году Нобелевскую премию по химии за разработку программы AlphaFold. По образованию программист и нейробиолог, а список его наград и достижений больше, чем типичный пикабушный 49,5.
Начинал работу Демис программистом искусственного интеллекта для видеоигр, работал с нескольким достаточно известными компаниями, но в конце-концов решил вернуться в науку, основав ту самую DeepMind. По счастью, Google вовремя подсуетилась, приобретя стартап за смешную сумму в 400-600 млн. фунтов стрелингов. На компанию тогда претендовала и Facebook, но, как истинный еврей Марк Цукерберг не согласился заплатить запрошенную сумму. И с тех пор понеслось.
Первоначально подразделение работало над искусственным интеллект для игр (похоже, эта сфера Демиса так и не смогла отпустить), обучая ИИ играть в разные старенькие игрушки. И уже в 2015 году создало AlphaGo – программу, которая последовательно побеждала любого человека, в том числе и чемпионов, в игру Го. Что, в отличии от шахмат, считалось невозможным — слишком много в Го возможных сценариев игры. После AlphaGo DeepMind выпустила ещё несколько программ, которые могли играть не только в Го, но и в другие игры.
С тех пор DeepMind периодически создавала продукты, в основе которых лежали нейронные сети. А в 2023 году DeepMind объединилась с Google Brain – ещё одним исследовательским проектом Google, так же занимающимся проблемами искусственного интеллекта. И окончательно стала тем, кем сегодня является — лучшей лабораторией, работающей над проблемами искусственного интеллекта. Подобные отделы есть у многих компаний, разрабатывающих ИИ, но DeepMind тут вне конкуренции.
Кстати, мало кто знает, но именно Google Brain в 2017 году представили трансформерную архитектуру, лежащую в основе всех больших современных нейросетей. Так что теперь вы знаете, кого винить за заполонившие интернет сгенерированные картинки, видео и тексты. И то ли ещё будет!
Deep Money
Как и любая компания, Google очень любит денежки, поэтому DeepMind пришлось частично переквалифицироваться и заняться запуском коммерческих продуктов. И если сначала команда сильно отставала от конкурентов в лице тех же OpenAI или Midjourney, то теперь захватила лидерство по многих позиция.
Основным является Gemini — семейство моделей искусственного интеллекта общего назначения, аналог GPT от OpenAI или DeepSeek:
Veo. Про эти модельки, наверное, не слышал только ленивый (даже если не слышали название, то уж популярные ролики-интервью или средневековые блоги точно видели). На сегодняшний день это лучший генератор видео, который в 2025 году научился не только видео показывать, но ещё и озвучивать его.
Imagen. Аналог Midjourney, генератор картинок.
Lyria. Генератор песен и картинок, как более известные Suno и Udio.
Deep Science
Наукой в Deep Mind занимаются всерьёз, причём область интересов крайне обширна: тут и фундаментальная/прикладная математика с физикой, и химия, и биология и много чего ещё. Вот, например, статья, даже название-то которой с трудом понимаешь:
Результатом вот таких вот исследований стал целый набор нейросетей, которые помогают учёным двигать науку дальше. Цели разработок исключительно благие: захват власти над миром создание искусственного интеллекта, который сможет решить проблемы человечества.
Для этого у DeepMind целый набор моделей по биологии, математике, физики, химии и климату:
Самой известной моделью, за которую Демис Хассабис и удостоился Нобелевской премии, является AlphaFold. Первая её версия была выпущена в 2018 года, а третья — в 2024 году и работа над новыми продолжается.
AlphaFold 3 предназначена для предугадывания состава и формы белков, а также их взаимодействия с широким спектром разных других молекул. На сегодняшний день AlphaFold 3 уже предсказала более 200 миллионов разных белков с высокой степенью точности. Выявление структуры традиционными способами такого количества молекул просто-напросто невозможно:
Используется эта нейросеть крайне активно в огромном количестве исследований: разработке лекарств от малярии, раннего выявления остеопороза, разработке методов борьбы с резистентыми бактериями и так далее.
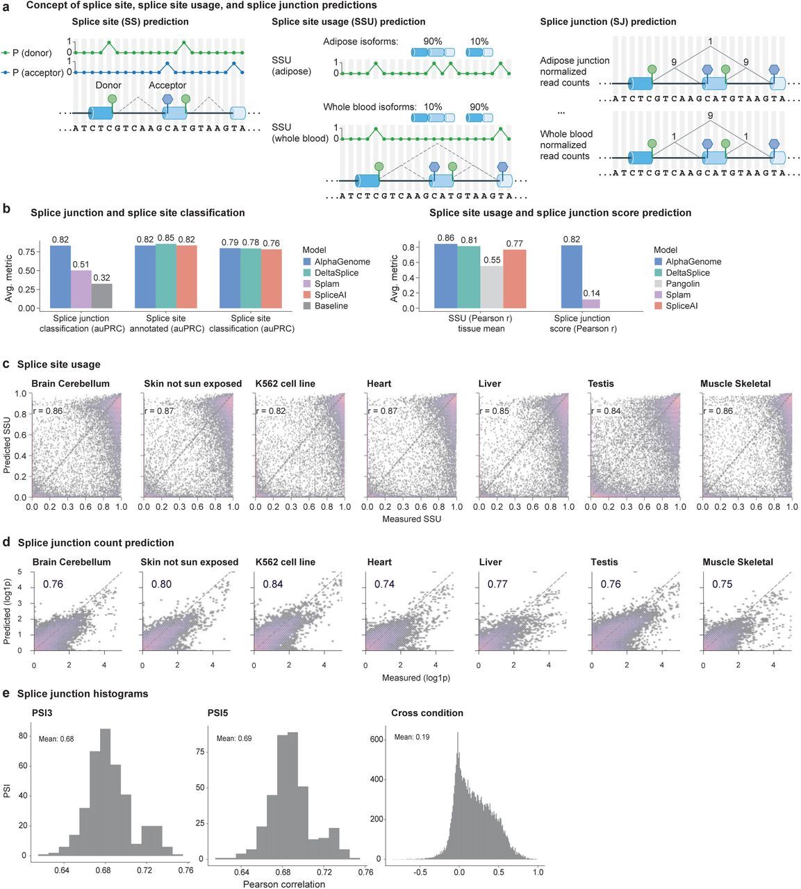
В 2025 году DeepMind представила ещё одно нейросеть: AlphaGenome, которая может предсказывать (во всяком случае, пытается) регуляторную способность участка ДНК. На вход модели подаётся последовательность ДНК длинной до миллиона оснований, а на выходе получаются данные о местах сплайсинга, начале и конце генов, количестве РНК и других молекулярных механизмах с разной степенью вероятности:
Однако без практического применения наука мало кому интересна, так что AlphaFold уже применяется в разработке (именно в разработке, а не исследованиях) реальных лекарств. Об этом заявил глава Isomorphic Labs, дочернего подразделения Alphabet, Колин Мердок. По его словам, уже в ближайшее время лаборатория приступит к испытанию на людях ряда лекарств, разработанных при помощи нейросети AlphaFold.
Ещё одна моделька, Wether Next, предназначена для предсказания погоды. И делает это так ловко, что превзошла по точности традиционные детерминированные модели:
А модель Fusion предназначена для моделирования поведения плазмы термоядерном реакторе, что в перспективе позволит человечеству получить стабильный и практически безграничный источник энергии:
Всем наука
Перечисленные нейросети от Deep Mind (их, кстати, в основном предоставляют бесплатно или с небольшими ограничениями) далеко не единственные. Специализированных нейросетей для науки в разных её проявлениях наклепали уже тысячи разных, не только от Google:
И они весьма активно используются, так что не котиками едиными.
P.S. Ещё у меня есть бессмысленные и беспощадные ТГ-каналы (ну а как без них?):
О науке, творчестве и прочей дичи: https://t.me/deeplabscience;
Вот тут про молекулярную биологию, медицину и новые исследования: https://t.me/nextmedi.








Наука и технологии
61 пост20 подписчиков
Правила сообщества
1. Никакого нейросетевого творчества, только авторские посты 2. Политика/религия под запретом