О генетических тестах и расшифровке вашего ДНК. Для тех, кто хочет узнать о себе больше и сэкономить
UPD к посту есть вопросы: #comment_163870237
_____________
Случилось так, что прошлом году я озаботился вопросом своего происхождения и решил сделать расшифровку своего ДНК через сервис MyHeritage.com.
От заказа набора по сбору ДНК до момента его расшифровки прошло около 2 месяцев. В этот срок входит доставка пакета из США - 2 недели, доставка пакета из Москвы в США - 10 дней, 2 недели на расшифровку ДНК в лаборатории и еще 7-10 дней у меня заняло дойти до почты, собрать образец и отправить его обратно. Возможно, у вас это выйдет немного быстрее. Кстати, проблем с отправкой образцов слюны по почте не возникло никаких, вопросов со стороны сотрудников не было.
Важный UPD. На текущий момент (14.03.2020) ни сайт MyHeritage.com, ни сайт 23andme.com не отправляют наборы по сбору ДНК в Россию. Скорее всего, это случилось после обращения депутата Госдумы РФ от Единой России в Генпрокуратуру. https://www.kommersant.ru/doc/4277236, статья от 5.03.2020.
В итоге, за 74 доллара я получил расшифровку своего ДНК и анализ происхождения. Из полученного анализа я узнал, что я на 55,7% Прибалт, на 35,1% Восточноевропеец и на 2,4% Ашкеназский еврей (таки да). А также, что из 3000 найденных людей с совпадениями по ДНК, 800 человек проживает в США (скорее всего потому, что там делается наибольшее количество тестов).
UPD 2. Полученные данные по происхождению, похоже, сомнительны. Ссылку на отличный разбор алгоритмов, применяемых в ходе подобных тестов предоставил в ходе нашего спора пикабушник @Jockel, за что ему большое спасибо. https://biomolecula.ru/articles/samaia-bolshaia-semia
https://www.23andme.com/, кстати, берет за это подобное исследование - 199$.
На этом я тогда и остановился, так как дополнительная расшифровка по здоровью стоила еще баксов 70, а большого смысла я ней не видел.
Но недавно российский конкурент MyHeritage и 23andMe, компания Genotek, запустила акцию, в рамках которой, можно загрузить на их сайт данные расшифровки своего ДНК и получить информацию по нескольким разделам - здоровье, питание и характер по очень вкусной цене - 2495 рублей за раздел, что по нынешним временам составляет ~35$. Это при том, что обычно Genotek гораздо более жадные и за расшифровку каждого раздела берут по 9995 рублей.
Данные уже расшифрованного ДНК легко сгружаются в формате .csv из вашего личного кабинета MyHeritage, расшифровка на сайте Genotek занимает немногим менее суток
И вуаля, меньше чем за 100$ (с учетом текущих скидок у MyHeritage) вы получаете и анализ происхождения и анализ генетических рисков по 123 заболеваниям.
Примерно такой же анализ на MyHeritage стоит сейчас в районе 60$ и гораздо менее информативен, но более интересен тем, кто хочет проверить себя на наличие наследственных передающихся заболеваний типа муковисцидоза или болезни Канавана.
Данные, как тот или иной вариант гена влияет на здоровье, Genotek берут в том числе с сайта https://www.snpedia.com, это такая Википедия по человеческому геному, с выводами и предположениями по генам, основанными на опубликованных научных работах (зарубежных в основном), там вообще много интересной информации в открытом доступе, для тех, кому интересно.
Но все это меркнет по сравнению с тем, какую бездну информации по вашему ДНК (у меня около 20 тыс записей) выдает сайт https://promethease.com, где в формате удобного кастомизируемого отчета можно увидеть описания различных генов и их вариантов как с сайта https://www.snpedia.com, так и открытые данные из базы 23andme.
Анализ уже расшифрованного ДНК с сайтов 23andme, MyHeritage и тд стоит у них всего 12$.
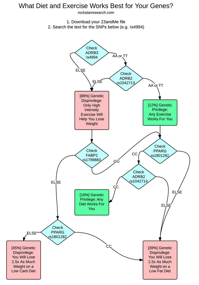
В отчете можно обнаружить какие-то базовые вещи - вроде цвета кожи и глаз, так и предрасположенности к заболеваниям типа рака или диабета. Также есть и совсем интересные вещи типа гена чувствительности к кислому вкусу, которая нормализуется с возрастом или, что стало для меня неожиданностью - вариант сочетания 5 генов, при котором достигается в 2,5 раза более эффективный сброс веса с помощью диеты с низким содержанием жиров (а не углеводов, как рекомендуют практически все фитнес-тренеры).
Рекомендую сразу скачать отчет от https://promethease.com себе на компьютер и запускать его в отдельном браузере, так как может время отклика может сильно увеличиться
Кто хочет тотально погрузиться в тему расшифровки ДНК вот https://isogg.org/wiki/Wiki_Welcome_Page целая база ресурсов по этой области знаний
Для меня это был полезный опыт, я обнаружил несколько рисков, которые буду еще дополнительно проверять - в тч низкая усвояемость железа (в связи с чем пониженный гемоглобин), повышенная чувствительность к кофеину а также информация по правильной диете с низким содержанием жиров.
Все вышеописанное - результат моего личного опыта и ни в коем случае не реклама, скорее полезный контент для интересующихся.
Для ЛЛ.
Расшифровку своего ДНК, анализ происхождения и генетические риски по здоровью можно осуществить примерно за 2 месяца времени и с бюджетом от 80$ через расшифровку ДНК на сайте MyHeritage (59$ сейчас) и дальнейший подробный анализ на сайтах компании Genotek (по 35$ за отчет) (если мало времени и не владеете английским) и https://promethease.com (12$ за отчет, гораздо больше информации и интересных моментов, но только на английском). Так что если вы давно об этом задумывались, но до сих пор не решались - сейчас отличный момент для этого.
Отдельная благодарность за пост Как я плевал в банку, чтобы познать себя камраду @gdemoyaboroda, который разбирал вопросы расшифровки ДНК гораздо более подробно, и где я и обнаружил в том числе информацию по https://promethease.com и по https://isogg.org/
Скрины мои, фотографии набора MyHeritage и схема по определению лучшей диеты и графика упражнений - взяты из интернета.
Итоговый UPD. В ходе дискуссии со специалистами в комментариях выяснилось следующее.
1. Проводимое компаниями типа MyHeritage, 23andMe, Генотек и тд генетическое тестирование затрагивает только 0,1% вашей ДНК (примерно 600 тыс генетических вариантов). Полученные в результате данные научно не достоверны, так как далеко не факт, что эти компании изучают важные участки генома. Практически полная расшифровка ДНК (95%) называется расшифровкой генома (590 миллионов генетических вариантов) и стоит гораздо дороже. Полную расшифровку генома в коммерческих целях не делают еще никому.
2. Полученные данные по вашему происхождению, похоже, сомнительны. Ссылку на отличный разбор алгоритмов, применяемых в ходе подобных тестов предоставил в ходе нашего спора пикабушник @Jockel, за что ему большое спасибо. https://biomolecula.ru/articles/samaia-bolshaia-semia.
3. Все общедоступные тесты, в данном случае и в наше время, пока что еще являются обычной профанацией. Да, они дают некоторое представление о потенциальных группах риска, но только и всего.
4. Исследования на конкретные предрасположенности к заболеваниям и наследственные заболевания пока еще стоят дорого. Примеры
https://www.kdlolymp.kz/pricelist/petropavlovsk
https://genetico.ru/prices?id=124
5. Открытые базы данных генетических вариантов SNPedia и https://promethease.com НЕ ЯВЛЯЮТСЯ достоверным источником информации, правильно соотнести полученные генетические варианты с их интерпретацией не представляется возможным.
6. Более достоверные открытые базы данных для изучения генетических вариантов - это ncbi, ensembl, genecards, geneontology, www.lrg-sequence.org - в них можно смотреть без биологического образования, но с хорошим английским и консультацией грамотного специалиста.
Итоговые выводы: Данные генетические тесты можно использовать только в развлекательно-познавательных целях, если не жалко денег. Для медицински достоверных результатов пока еще нужно идти в клиники и делать исследования на отдельные заболевания и панели. Можно сделать частичную расшифровку генома, но это будет гораздо дороже генетического теста и потом вам все равно придется дополнительно платить за интерпретацию данных в сторонних клиниках.
А пока ждем дальнейшего удешевления секвенирования и развития новых методов ускоренной генетической диагностики.










