Lexx178
Взываю к помощи лиги юристов
Помогите пожалуйста, сегодня наткнулся на данную публикацию:
"Источник публикации: Коммерсантъ | 06.08.2016 http://law-soft.ru/7825072753
77031944917 Решением Арбитражного суда города Санкт-Петербурга и Ленинградской области по делу №А56-48676/2015 от 19.07.2016 г. ЗАО «Страховая компания АСК-Петербург» (196105, г. Санкт-Петербург, проспект Юрия Гагарина, д. 1, ОРГН 1027804857365, ИНН 7825072753) признано несостоятельным (банкротом), в отношении него открыто конкурсное производство сроком на 6 месяцев. Конкурсным управляющим назначен член ААУ «Инициатива» Каратаев Максим Владимирович (ИНН 771891560386, регистрационный номер в сводном государственном реестре арбитражных управляющих 14635). Кредиторы вправе предъявить свои требования к должнику в течение двух месяцев с даты опубликования сведений о признании должника банкротом, по истечении которых реестр требований кредиторов подлежит закрытию. Рассмотрение отчета конкурсного управляющего и вопроса о возможности завершения конкурсного производства в отношении должника назначено на 14 декабря 2016 г. в 11 час. 00 мин., зал 110 Арбитражного суда города Санкт-Петербурга и Ленинградской области. Адрес для корреспонденции: 121165, г. Москва, Кутузовский проспект, д. 26, к. 3."
К данной страховой компании, АСК - Петербург, у меня имеется исполнительный лист на полмиллиона рублей. На их счету в банке денег нет, ФССП(им исполнительный лист пока не отдавал) не может с них взыскать и меньшие суммы. Http://contragents.ru/strahovaya_kompaniya_askpeterburg_zao_1027804857365 .
Подскажите пожалуйста куда мне нужно обращаться чтобы предъявить свои требования к ним, нужно ли нанимать адвоката, и нужно ли приходить в арбитражный суд 14 декабря?
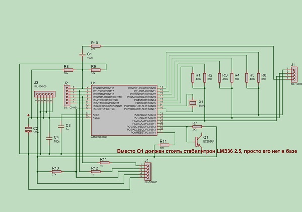
ESRметр
Наверняка многим из вас требовался измеритель индуктивности или характеристик транзистора. Немного погуглив нашел схемку от Маркуса. Немного переделал под себя и получил это.
Получившееся устройство само опознает деталь и может измерять: индуктивность, емкость, сопротивление, характеристики полупроводников и многое другое. Плату разводил вручную специально под этот корпус для УЗО, который можно купить в любом строительном магазине за 30 рублей.
1,2 и 3 входы используются для определения компонентов, 4 вход для измерения частоты.
Для сборки использовал
МК atmega328p
дисплей 1602
кварц 8мгц
"стабилитрон" lm336 2.5
несколько резисторов и конденсаторов
Для управления хотел использовать не только кнопку но и энкодер от мышки,который должен был подключаться к J4, но мой энкодер не подошел, или нужно вносить изменения в прошивку(в оригинальной инструкции всё написано)
К J3 подключается питание и потребители, J1 входы для измерений, J2 для дисплея.
В общем инструкция, схема и плата на облаке.... https://cloud.mail.ru/public/JMV1/UpmqBbLWk
Понимаю что плохо описал, подробная инструкция на облаке ^, готов ответить на все ваши вопросы)
Еще один обзор тушёнки.
Давно искал хорошую тушенка как в армии, и решил заценить эту по рекомендациям Пикабушников.
50% мясо, 50% рога и копыта)
Выглядит обнадеживающе
Но всетаки после удаления кожи и костей мясо осталось приблизительно половина
Ну и готовое блюдо по армейским рецептам))
В принципе получилось вкусно, из тех тушенок что я пробовал после возвращения с армии это заслужила 4 из 5 баллов.
Брал в ГМ Лента в Спб по 100 рублей за банку, еще дали такой чек на дополнительную скидку.
















