kkuznetzov
Гав
Высокочастотный усилитель
Давно сделал себе ВЧ усилитель на основе кремниевых интегральных усилителей MSA-0686. Можно установить MSA-0886 и подобные интегральные усилители. Платы заказывал в SeeedStudio. Питается усилитель от USB. Сигнал подаётся и снимается через разъёмы SMA-F. Вход слева, выход справа.
Этот усилитель Я чаще всего использую для опытов с SDR приёмопередатчиком. Схему не дам, она слишком проста.
Беспроводной счётчик посетителей
Когда то Я имел некоторое отношение к подсчёту людей на различных мероприятиях. Там волонтёры считали людей используя механические счётчики. Показания этих счётчиков приходилось снимать организатору обходя волонтёров. Очень не удобно и долго.
Мне ручной сбор показаний не понравился. И Я сделал прототип электронного счётчика с беспроводной передачей показаний. Но по правде все мероприятия из-за короновируса (и не только) прекратились и больше такое устройство не нужно. Подсчёт и до этого был не сильно востребован.
Это именно прототип для проверки идеи. В реальности устройство не самое удобное, особенно тактовая кнопка. Нужна кнопка больших размеров и с хорошим тактильным откликом. И размер устройства должен быть меньше и корпус лучше круглый сделать, что бы удобно было держать в руке.
Можно было бы сделать счётчик в виде приложения в телефоне, но не будет тактильного отклика и нельзя будет держать телефон в кармане, зимой это актуально.
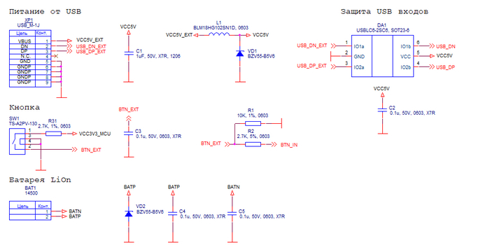
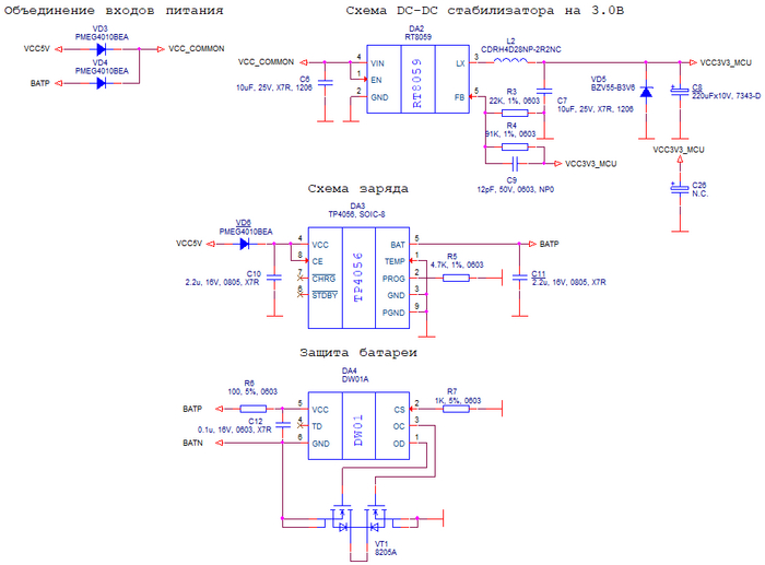
Устройство сделано достаточно просто и состоит из следующих частей: кнопка, микроконтроллер STM32F030K6T6, аккумулятор 14500 под пайку, схема защиты и зарядки аккумулятора, беспроводной модуль с приёмо-передачиком NRF24L01, антенна (нет на фотографиях), светодиодный индикатор на четыре символа.
Микроконтроллер STM32F030K6T6 на момент 2020 года был дешёвым и потому он и был выбран. Модули с приёмо-передатчиком NRF24L01 были в наличии и Я хотел их использовать. Написал для этого приёмо-передатчика свою библиотеку.
Есть две прошивки: для счётчика и для устройства сбора показаний.
Всё управление устройствами реализовано через кнопку. Для счётчика короткое нажатие выполняет инкремент значения и оно на три секунды выводиться на экран. Длинное нажатие (больше 10 секунд) выполняет сброс показание, нажатие больше 30 секунд включает и выключает режим задания номера счётчика. В режиме задания номера счётчика этот номер циклически инкрементируется коротким нажатием кнопки.
Использована динамическая индикация. Поочерёдный вывод значений на каждый разряд индикатора.
Для устройстве сбора показаний короткое нажатие циклически меняет номер устройства с которого будет запрошено значение счётчика. Происходит запрос показаний с тремя повторами, если есть проблемы со связью. Если показания получены, то они выводятся на дисплей. Если запросить данные не удалось, то выводиться прочерк.
Полевые испытания показали не удобства корпуса и проблемы со связью на частоте 2.4 ГГц. Возможно лучше использовать другие методы подсчёта людей. Например поставить видеокамеру и обрабатывать видео поток.
Ниже приведены фотографии устройства, платы, платы рядом с механическим счётчиком и схемы. Схемы нарисованы так как их сейчас и рисуют. Я всегда разбиваю схемы на составные части, по их функциональному назначению. Отдельно разъёмы, отдельно питание, отдельно микроконтроллер и так далее.






















