electrobesom
Клавиатура с LED-подсветкой и Gnome
Привет. Приобрел для компа клавиатуру с LED-подсветкой. Вот такую, но думаю разницы большой нет между любыми подобными изделиями.
Управляется подсветка клавишей Scroll Lock, и тут при подключении к ПК на Linux с Gnome возникает конфликт, если у вас несколько раскладок клавиатуры. Индикация раскладок по умолчанию осуществляется с помощью LED Scroll Lock, и нажатие на саму кнопку ни к чему ни приводит, клавиатура начинает светиться, только если переключить раскладку, при обратном переключении подсветка выключается.
Не для того я покупал её, чтоб она сама за меня решала, когда ей светиться.
Инфы по такой проблеме в нете мало, поэтому захотел собрать это в кучу, вдруг кому-то поможет это решение. Итак. Мой способ (wrote in English cause of it might help anybody non-russian speaker if this post would be indexed by keywords - keyboard LED backlight don't switched in Linux Gnome with Scroll Lock key)
1. Remove grp_led:scroll option from /etc/default/keyboard
2. Execute 'gsettings reset org.gnome.desktop.input-sources xkb-options'
3. echo 'xset led 3' > lights
4. echo 'xset -led 3' > nolights
5. chmod +x lights nolights
6. sudo mv lights nolights /usr/local/bin
7. press ALT+F2, enter 'lights' for keyboard lights
8. press ALT+F2, enter 'nolights' for no keyboard lights
Теперь простыми командами можно управлять подсветкой.
Подайте бедным мошенникам на анальное обезболивающее
Продаю на куфаре (Авито по-белорусски) коляску для двойни. Всё стандартно, левый сайт, введите карту.
На фамилии Гайдзин межушный ганглий при его наличии должен бы напрячься, но нет)
Отправил абьюз на домен и оператору связи на номер телефона (+375256099710 мошенник бл!), а ему все мало
Далее видимо товарищ отправился обрабатывать интимные трещины, и удалил от обиды историю чата.
Не давайте им ничего, что они просят! Ни баланс, ни сведений, ничего!
C/2020 F3 NEOWISE
Комета C/2020 F3 (NEOWISE) была открыта 27 марта 2020 года космическим инфракрасным телескопом WISE (Wide-Field Infrared Survey Explorer).
Canon 500d+samyang 8mm/f3.5. Подсветка растительности ручным фонариком.
Canon 5d markII, Canon 50mm/f1.4, подсветка листвы видеосветом.
Место съёмки деревня Уборки, ~50км от Минска, выбрано после просмотра карты светового загрязнения
Премьера "Богемской рапсодии". Личные впечатления.
Да, фильм в прокате в России вышел именно с таким заголовком, хотя нормальный перевод конечно «Богемная рапсодия».
НО.
Большое жирное «но» все равно прячется за углом, как и всегда:)
Как бы ни перевели название, содержание останется таким, как его нам преподнесут. Я узнал о предпоказах экслюзивно в залах аймакс буквально за день до начала этих самых показов, 28 октября я уже посмотрел фильм в зале IMAX.
Показы в обычных залах начинаются 1 ноября.
Что я хочу сказать. Рами Малек, насколько бы его не топили поклонники и знатоки группы Queen, к коим я имею смелость попытаться отнести и себя, настолько хорошо передал сам образ Фредди, пусть имеет место быть несовпадение внешних признаков отчасти, но сам образ, характер… Он вжился в него, я настолько сопереживал ему и настолько поверил, что завтра я пойду пересматривать эту ленту еще раз. Остальной каст настолько хорош, похож, что просто нет даже сомнений, что ты смотришь будто документалку. Я вытащил в кино отца, который в своё время открыл для меня Queen, он ярый поклонник, у него есть полная коллекция на cd, часть которой подарил ему я. Мы не хотели уходить из зала, когда начались титры.
Да, в фильме, особенно в начале, есть моменты слегка сумбурные, но на основную сюжетную линию не влияющие, лишь дающие фанатам чуть больше простора для воспоминаний о былом.
Фильм прекрасен, музыкален, красив, да там живой Фредди на всю стену кинотеатра в конце концов!
Максимально бюджетные часы на ГРИ (газоразрядых индикаторах) ИН-12А
Привет! Сегодня я расскажу, как в пылу спора с коллегой собрать максимально босяцкие и самые дешевые часы на газоразрядных индикаторах ИН-12 и им подобных.
В комментариях к одному из последних постов про такие часы я уже писал об этом, но ввиду редкого прочтения массой пользователей и кучи вопросов, решил оформить все это постом.
Итак. Дано: на складе найдены лампы ин-12а, ин-16, ин-1 совместно с коллегой. Суть спора: собрать на них часы - очень дорого даже при наличии ламп на складе.
Результат спора: кто соберет за минимум денег - тому плюшка).
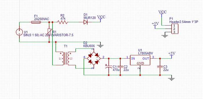
Первое, о чем хочется сказать - для ламп серии ИН - не нужно диких блоков питания с кучей элементов. Все эти повышайки, опубликованные в сети - работают, как и должны. Но. Большое жирное "НО" спряталось среди всех этих схем. Все эти лампы изначально заточены под питание от полупериода переменки. Не понятно?) Ок. Фильтруем 220в одним диодом, получаем полупериод для питания лампы, резистором подстраиваемся как надо. Вот пример из журнала "Радио" за всрато-старый год:
Что тут интересного? Что от розетки 220в через диод и резистор 39к питается лампа, полупериодом. И самое главное, объединяются земли логики и земли из розетки! Диванные электронщики уже не писают кровью, они начали ею какать.
Далее.
Проектируем простейший блок питания для двух напряжений, +5 и +~180
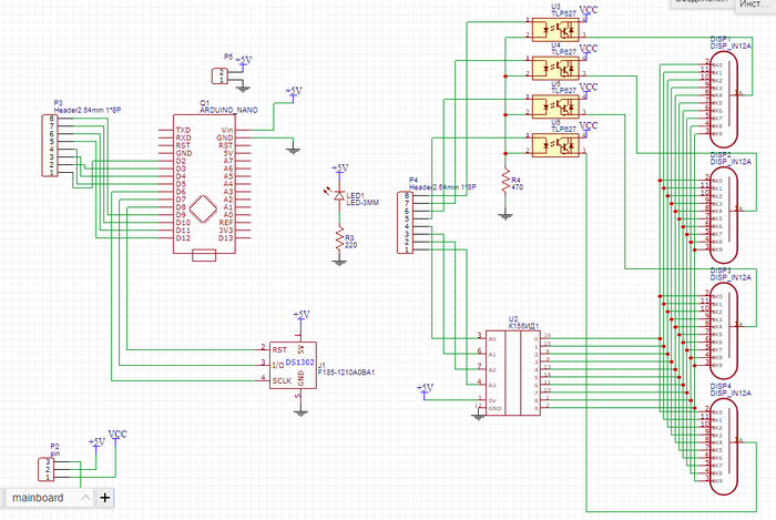
Проектируем простейшие часы на индикаторах в том же EasyEDA, с учетом наличия в китовом наборе ds1302, arduino nano. EasyEda позволяет при размерах платы до 100х100 разрезать плату бесплатно и отправить ее при первом заказе за 2 бакса, без стоимости пересылки.
Объединяем все это в одну PCB
Получаем простейшие часы на ГРИ с минимальным набором компонентов и затрат, с блоком питания прямо из розетки
Спора ради, для удешевления, собрано было все в коробке, в которой пришли платы
Тем не менее, все работает, как и должно, с босяцкой подсветкой, в коробке, но за более года работы ни отставаний, ни опережений, нет. Спор выигран, часы работают прекрасно.

















