И еще одна DIY педалька - Stellar Drive be DMB
Приятель собрал дома на макетке схемку этой педали и уж очень расхваливал ее. Ну, приятелю я склонен верить, захотел и себе собрать. После просмотра видео сомнений не осталось - буду собирать.
Схема педали довольно простая, что делает ее еще привлекательнее. Немного напоминает Крысу, которую я недавно тоже собирал.
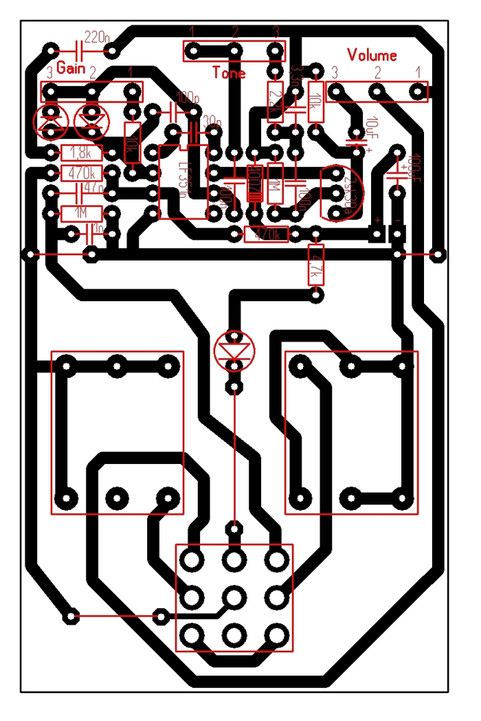
Начал разводить плату в Спринт Лейаут, опираясь на эту лейку:
В итоге, получилось так. К этой лейке прикрутил еще гнезда и кнопку байпасса, так, чтобы уже не придумывать, чем крепить плату в корпусе, держаться будет на гнездах и кнопке. Потенциометры будут вне платы, на проводах.
Теперь пора заказывать детальки и комплектующие.
Травлю плату. Решил все же окультурить немного, и посадить потенциометры на отдельную платку.
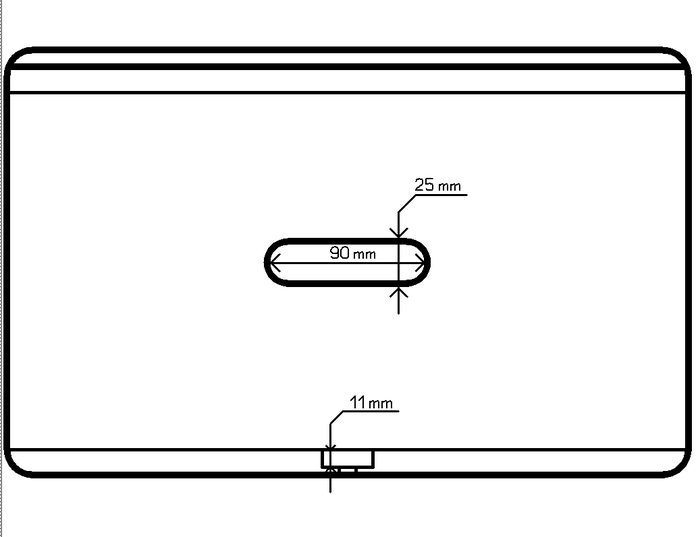
Далее сверловка.
Самая любимая часть работы - запайка деталек)
Пора подумать о дизайне педальки. я это видел как-то так:
Разметил и просверлил корпус.
В корпус все поместилось
Разобрал все опять, корпус отдал в покраску. Пока красят, пора заняться шильдиком. Протравил алюминиевую пластину.
Покрасил. Затем удалил краску с надписей. Сверху прозрачным лаком.
Есть небольшие косяки с протравкой, но не беда. Забираю из покраски корпус, и собираю все до кучи. Наслаждаюсь результатом.
А результат в общем радует - очень интересный овер, с характерным "британским" зерном. Этакий Orange в формате педали. Огромный сустэйн и сумасшедший выхлоп. Очень правильный диапазон регулировки тембра.
В общем, стоит попробовать и собрать. Небольшой семпл:
https://drive.google.com/open?id=1ADc3YbVDQ77kljDHnwlhEYkTXg...
Материалы для повторения:
https://drive.google.com/open?id=1rOwxTxYWMC0EbXgChxGb_pcHFC...
Плата и файл сверловки предусматривает применение корпуса типа 1590B
Рекомендую!

















































































































