Горячее
Лучшее
Свежее
Подписки
Сообщества
Блоги
Эксперты
Войти
Забыли пароль?
или продолжите с
Создать аккаунт
Регистрируясь, я даю согласие на обработку данных и условия почтовых рассылок.
или
Восстановление пароля
Восстановление пароля
Получить код в Telegram
Войти с Яндекс ID Войти через VK ID
ПромокодыРаботаКурсыРекламаИгрыПополнение Steam
Пикабу Игры +1000 бесплатных онлайн игр Fragen — это динамичный шутер от первого лица, пропитанный адреналином и напряжённой атмосферой. Вы можете сражаться как в одиночку, так и в составе команды. Независимо от того, выберете ли вы свободный бой или командный режим, ваша главная задача — остаться в живых и одержать победу.

FRAGEN

Шутер, Экшены, Шутер от первого лица

Играть

Топ прошлой недели

  • Carson013 Carson013 23 поста
  • Animalrescueed Animalrescueed 32 поста
  • Webstrannik1 Webstrannik1 52 поста
Посмотреть весь топ

Лучшие посты недели

Рассылка Пикабу: отправляем самые рейтинговые материалы за 7 дней 🔥

Нажимая «Подписаться», я даю согласие на обработку данных и условия почтовых рассылок.

Спасибо, что подписались!
Пожалуйста, проверьте почту 😊

Помощь Кодекс Пикабу Команда Пикабу Моб. приложение
Правила соцсети О рекомендациях О компании
Промокоды Биг Гик Промокоды Lamoda Промокоды МВидео Промокоды Яндекс Маркет Промокоды Пятерочка Промокоды Aroma Butik Промокоды Яндекс Путешествия Постила Футбол сегодня
0 просмотренных постов скрыто
7
sergsv1
1 год назад

Блок ПИТАНИЯ с каскадным использованием 3 КРЕН-нок (LM7805 LM7809 LM7812)⁠⁠

Почему ЛИНЕЙНЫЙ Стабилизатор

Интересная схема с использованием недорогих интегральных стабилизаторов в трёх выводном корпусе со ступенчатым включением этих микросхем.  Использовать будем популярные микросхемы серии 78 но можно и 79 .

В последнее время очень часто стали жаловаться на недостатки этих линейных стабилизаторов.

Постоянно ссылаясь на то что у них низкие КПД, большой перегрев. Приводя им в альтернативу импульсные стабилизаторы на ШИМ контроллерах.

Но не стоит забывать и о преимуществах этих линейных стабилизаторов. одно из них. В выходном напряжении стабилизатора на ШИМ контроллерах очень много импульсных помех. В отличие от линейных стабилизаторов. Хотя есть и другие преимущества.

Как из Однополярного БП сделать Двухполярный регулируемый Блок ПИТАНИЯ на LM317 и LM337

Блок ПИТАНИЯ на LM317 усиленный до 20 А транзисторами КТ819

Но тема сегодняшней статьи в другом. Давайте попробуем избавиться от некоторых недостатков линейных стабилизаторов. И один из существенных недостатков  — Это большой перегрев микросхемы. Особенно ярко это проявляется если присутствует очень большая разница между входным и выходным напряжением.

Связано этот недостаток с самим принципом работы линейных преобразователей.  Так как при Большой разнице получается довольно большое падение напряжения на микросхеме. И при существенном токе выделяется много тепла.

Оригинал статьи на САЙТЕ

А так же Telegram

Практическая схема каскадного понижения напряжения

Схема представлена ниже как раз и решает эту задачу. За счёт ступенчатого понижения напряжения с использованием каскадного включения этих стабилизаторов.

Первый стабилизатор LM7812 понижает напряжение до 12 вольт. За ним стоит второй — LM7809 . На выходе которого уже 9 вольт. И третий LM7805 формирует напряжение 5 вольт.

В таком включении есть ряд преимуществ:

  • во-первых мы получаем несколько ходовых выходных напряжений 12, 9 и 5 вольт.

  • во вторых также облегчаем работу каждого из стабилизаторов. За счёт того что теперь разница между входными выходным напряжением на каждом стабилизаторе получается несущественная. Что снижает выделение тепла и улучшает работу микросхем.

Трёхпозиционный переключатель который вы будете использовать должен выдерживать ток не менее 2 А.

В роли диодного моста может выступать как и готовая сборка — диодный мост или отдельно взятые диоды но не забывайте подобрать их по току.

Модернизация схемы Блока Питания

Также можно слегка улучшить эту схему. Придав ей эффективности и наглядности. Используя 2 семисегментных индикатора и несколько диодов.

Всё это представлено на схеме ниже. Ну тогда нужно использовать спаренный переключатель на три позиции.

Схема простая и не требует никакой настройки. Единственное что не забывайте микросхемы стабилизатора разместить на радиаторах

Показать полностью 3 1
[моё] Электроника Электрика Радиолюбители Радиоэлектроника Радиотехника Видео YouTube Длиннопост Блок питания Стабилизация
4
Azatey.n
Azatey.n
1 год назад

Просто отзыв на БП от охотника на...⁠⁠

Просто отзыв на БП от охотника на...
Отзыв DNS Маркетплейс Блок питания
2
10
sergsv1
1 год назад

Как из Однополярного БП сделать Двухполярный регулируемый Блок ПИТАНИЯ на LM317 и LM337⁠⁠

Cрочно Понадобился двухполярный блок питания

Иногда собирая различные схемы требуются двухполярный блок питания. И не всегда нужна большая мощность. Особенно если у вас в схеме используются операционные усилители с двухполярным питанием.

Трансформатор  с двумя выходными обмотками не всегда просто найти. Но оказывается можно сделать двухполярное питание используя обычный трансформатор с одним выходным напряжением.

В настоящее время, в торговой сети есть множество блоков питания для различной портативной аппаратуры, в простонародье именуемых сетевыми адаптерами. Часть из них, что не предназначены для питания и зарядки «гаджетов» выполнены по простым схемам, и состоят из силового маломощного трансформатора, диодного выпрямителя и сглаживающего конденсатора. Из такого «адаптера» относительно несложно сделать двухполярный стабилизированный блок питания с регулируемым выходным напряжением.

Блок ПИТАНИЯ на LM317 усиленный до 20 А транзисторами КТ819

Для примера на схеме рис 1 изображён один из таких блоков питания. Имеющие довольно посредственные параметры для наших задач он подходит.

В данном случае этот блок питания имеет заявленные параметры 12 В и 1000 мА. Хотя вы можете использовать и любой другой. Единственное условие чтобы этот блок питания был не импульсный

Было решено из него сделать двухполярный стабилизированный блок питания с регулируемым выходным напряжением.

Telegram

Принципиальная схема

Рис. 1. Принципиальная схема типового адаптера 220В до доработки.

Импульсные Блоки ПИТАНИЯ на трансформаторах ТПИ от старых Советских Телевизоров

Простая модернизация позволяет эту схему превратить в двухполярное источник питание.

Для этого нужно убрать диодный мост. И поставить только два диода. Один в прямом направлении другой в обратном. Также два электролитических конденсатора в прямом и обратном направлении. На них и будет формироваться наши питающие напряжение для дальнейшей стабилизации.

Рис.2. Схема переделки адаптера в двуполярный блок питания.

Схема доработанного блока питания показана на рисунке 2. Для того чтобы не перематывать вторичную обмотку трансформатора воспользуемся методом о котором я говорил выше. Чтобы получить двухполярное напряжение мостовой выпрямитель заменяем на однополупериодный выполненный на диодах VD1 и VD2. Затем два сглаживающих конденсатора С1 и С2, и два регулируемых стабилизатора на микросхемах А1 — LM317T и А2 — LM337T . Включенных по типовым схемам.

Обращаю особое внимание, что цоколёвки у этих микросхем различные!

Даташит производителя: datasheet LM317 (pdf-формат 1041 кб),  datasheet lm337 (pdf-формат 43кб).

LM317_datasheetСкачать

LM337Скачать

Пояснения к схеме:

  1. длинна проводников (проводов) от входного конденсатора C1 и С2 до входа микросхемы (А1 и А2) не должна превышать 5-7 см. Если по каким-то причинам конденсатор удалён от платы стабилизатора, в непосредственной близости от микросхемы рекомендуется установить дополнительный конденсатор на 100 мкФ.

  2. проводники до выходного конденсатора (С-E) также не следует делать слишком длинными. Если нагрузка удалена от стабилизатора, то на стороне  нагрузки необходимо подключить конденсатор (электролит на 100-200 мкФ).

  3. так же с целью снижения влияния тока нагрузки на стабильность выходного напряжения «земляной» (общий) провод необходимо развести «звездой» от общего вывода входного конденсатора .

Выполнив эти нехитрые рекомендации, Вы получите стабильно работающее устройство, с теми параметрами, которые ожидались.

Печатная плата

Регулировка напряжения производится одновременно сдвоенным переменным резистором R1. Большинство деталей расположено на миниатюрной плате (рис.3).

Рис. 3. Печатная плата двуполярного стабилизатора напряжения.

Резистор R1 закреплен на крышке блока питания и соединен с платой тремя монтажными проводниками. Диоды VD1 и VD2 тоже расположены вне платы.

Статья с САЙТА

Показать полностью 7 1
[моё] Электроника Электрика Радиолюбители Радиоэлектроника Радиотехника Видео YouTube Длиннопост Блок питания Стабилизация
3
7
sergsv1
1 год назад

Простое Зарядное устройство на LM317 для аккумулятора⁠⁠

Как зарядить Аккумулятор?

Приведенная ниже принципиальная схема зарядного устройства именно для аккумулятора, а не для сотового телефона. Оно построено на микросхеме-стабилизаторе LM317. Разница в том, что схема зарядки сотового телефона состоит из внешнего блока питания напряжением 5-5,5V и внутренней схемы контроллера зарядки.

То есть, фактически, собственно зарядное устройство содержится внутри сотового телефона, а то что называют зарядным устройством — это всего лишь блок питания для него.

Блок ПИТАНИЯ на LM317 усиленный до 20 А транзисторами КТ819

Если потеряно так называемое зарядное устройство, то его можно купить или использовать любой другой источник постоянного тока напряжением 5-5,5V и током 0,5-1 А. Это особенно просто сейчас, когда у всех сотовых телефонов для зарядки используется один из стандартных USB-разъемов.

Типоразмеры АККУМУЛЯТОРОВ (LI-ION, LIFEPO4 и другие) Маркировка размер и состав

Куда хуже если вышло из строя само зарядное устройство, которое находится внутри сотового телефона, или более частый случай — сломали разъем для подключения блока питания.

Как быть в этом случае? Ремонт осложняется необходимостью разборки сотового телефона и весьма «ювелирной» пайкой. Практически, можно больше навредить, чем починить.

Но есть другой вариант — заряжать от внешнего зарядного устройства. Для этого можно приобрести так называемую «Лягушку» или сделать простейшее зарядное устройство самому по не сложной схеме (как в этой статье).

Ведь фактически нам нужно только взять блок питания (или любой другой источник тока напряжением 5V и током не ниже 0,5А) и подать с него напряжение на заряжаемый аккумулятор, но не непосредственно, а через стабилизатор тока зарядки.

Схема зарядного устройства

Простейшая схема стабилизатора тока показана на рисунке ниже. Схема работает в двух режимах: режиме быстрой зарядки и режиме медленной щадящей зарядки.

Рис. 1. Принципиальная схема зарядного устройства для аккумулятора -телефона (на LM317).

Заснул схему взята очень популярная радиодеталь — это микросхема lm317. Большинство её считают стабилизатором напряжения. Но это микросхема довольно универсальная. И может работать в различных режимах включая стабилизацию тока.

Ниже представлена схематическое изображение этой микросхемы, а также цоколёвка. Если кого интересует datasheet можно посмотреть по ссылке:

Даташит на микросхему LM317 — Скачать (1MB)

Применение

При быстрой зарядке выходной ток, поступающий на аккумулятор, ограничивается на уровне 0,5А. Что в большинстве случаев составляет от 0,3 до 0,7 номинального тока аккумулятора и укладывается в допустимые пределы тока быстрой зарядки.

Однако при этом нужно внимательно следить за временем зарядки и за температурой батареи. Время зарядки можно рассчитать разделив номинальный ток аккумулятора на 0,5 А.

То есть, если ток на аккумуляторе указан, например, 800мА (0,8А), то время зарядки будет 0,8/0,5=1,6 часа. Получается примерно 1 час и 35 минут.

В режиме «Медленно» ток будет всего лишь 0,1 А и заряжать им аккумулятор можно оставить на 8-10 часов. Например, оставить на ночь, особо не беспокоясь за перезарядку или перегрев.

Схема проста. Остается только подобрать блок питания — им может быть, например, блок питания («зарядное устройство») для сотового телефона или лабораторный блок питания.

За основу взята статья: Горчук Н. В. РК-06-16.

Показать полностью 3 1
Электроника Зарядное устройство Аккумулятор Радиолюбители Радиоэлектроника Радиотехника Блок питания Видео YouTube Длиннопост
1
15
sergsv1
1 год назад

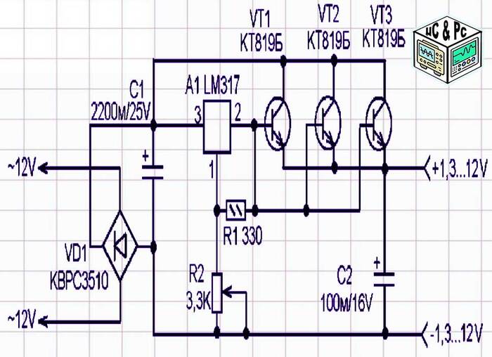
Блок ПИТАНИЯ на LM317 усиленный до 20 А транзисторами КТ819⁠⁠

Мощный источник питания на (LM317, КТ819) до 20 Ампер

Схема простого и мощного самодельного блока питания с выходным напряжением от 1,3В до 12В, построен на основе LM317, КТ819.  Хотя диапазон регулируемых напряжений можно очень просто увеличить. Только не забывайте поменять электролитические конденсаторы на более высоковольтные

Подключить эту схему можно как к мощному силовому трансформатору так и использовать мощные импульсные источники питания. Например те которые применяются для питания светодиодных ламп или им подобные которые на выходе имеют фиксированное питание.

Диапазон регулируемых на данной схеме как раз и зависит от выбранного источника к которому она будет подключаться. Но не более чем предельные напряжения микросхемы lm317

Импульсные Блоки ПИТАНИЯ на трансформаторах ТПИ от старых Советских Телевизоров

Улучшенная схема Бестрансформаторного источника питания (на IRF730, LM7805)

Также подключать эту схему можно к мощным двенадцативольтовым сетям переменного тока который иногда присутствует в производственных помещениях цехах, мастерских, лабораториях. Использовать такую 12-вольтовую местную сеть для получения регулируемого постоянного напряжения, которое может понадобиться, например, при ремонте автомобильной или батарейной аппаратуры. Для этого необходим достаточно мощный выпрямитель и такой же мощный стабилизатор. Наиболее простое и дешевое решение показано на рисунке ниже.

Принципиальная схема

Рис. 1. Принципиальная схема умощнения микросхемы LM317 при помощи транзисторов, ток до 20А.

Переменное напряжение поступает на выпрямительный мост VD1. Далее, как обычно, сглаживающий пульсации конденсатор С1. Стабилизатор выполнен на ИМС LM317.

Даташит на микросхему LM317 — Скачать (1MB).

Ну как мы знаем lm317 не может стабилизировать ток более 1,5 Ампера.  Поэтому классическая схема с использованием этого стабилизатора доработана силовой частью. Позволяющий стабилизировать ток до 20 А.

Так как это линейный стабилизатор  обязательно нужно позаботиться о очень хорошем теплоотводе

С умощнением выхода составным эмиттерным повторителем на транзисторах VT1-VT3 КТ819.

Детали

Транзисторы и микросхема нуждаются в радиаторе. Выходной ток блока питания — до 20А.

Также в такой схеме транзисторы кт819 нужно подобрать с одинаковым коэффициентом усиления. Чтобы этим не заморачиваться. Можно слегка модернизировать схему. Добавив в цепь каждого транзистора мощный резистор. Схема с этими изменениями представлена ниже

Схема с дополнениями

Дополнения к схеме автора:

  • В цепь эмиттеров транзисторов добавлены резисторы для выравнивания токов;

  • Добавлены конденсаторы С3 и С4 (0,1мкФ керамика).

Рис. 2. Принципиальная схема простого регулируемого блока питания на LM317 и транзисторах КТ819.

Емкость С1 лучше составить из нескольких электролитических конденсаторов, если нужен большой ток то рекомендуется 2 шт по 4700мкФ и более.

Резисторы R3, R4, R5 — мощностью не менее 5Ватт, можно установить проволочные или цементные. Транзисторы КТ819 можно заменить зарубежными MJ3001 или другими.

Оригинал Статьи

За основу взята статья: Пересмехов А. И. РК-2015-08.

Показать полностью 5 1
Электроника Радиолюбители Радиоэлектроника Радиотехника Блок питания Стабилизация Стабилизатор Своими руками Lm317 Видео YouTube Длиннопост
8
21
sergsv1
1 год назад

Импульсные Блоки ПИТАНИЯ на трансформаторах ТПИ от старых Советских Телевизоров⁠⁠

Схема импульсного источника питания для шуруповерта на +14В (КТ872, ТПИ-8-1)

Описана принципиальная схема самодельного импульсного блока питания с выходным напряжением +14В и током, достаточным для питания шуруповерта.

Шуруповерт, или аккумуляторная дрель очень удобный инструмент,но есть и существенный недостаток.

При активном использовании аккумулятор разряжается очень быстро, — за несколько десятков минут, а на зарядку требуются часы.

Не спасает даже наличие запасного аккумулятора. Хорошим выходом из положения при проведении работ в помещении с рабочей электросетью 220V был бы внешний источник для питания шуруповерта от сети, который можно было бы использовать вместо аккумулятора.

Простое зарядное устройство для АККУМУЛЯТОРОВ используемых  Источниках Бесперебойного Питания (ИБП)

Но, к сожалению, промышленно не выпускаются специализированные источники для питания шуруповертов от электросети (только зарядные устройства для аккумуляторов, которые невозможно использовать как сетевой источник из-за недостаточного выходного тока, а только как зарядное устройство).

Улучшенная схема Бестрансформаторного источника питания (на IRF730, LM7805)

В литературе и интернете встречаются предложения в качестве источника питания для шуруповерта с номинальным напряжением 13V использовать автомобильные зарядные устройства на основе силового трансформатора, а также блоки питания от персональных компьютеров и для галогенных осветительных ламп.

Как на КОМПЬЮТЕРНОМ Блоке Питания получить 17 Вольт

Все это возможно неплохие варианты, но не претендуя на оригинальность, я предлагаю сделать специальный блок питания самостоятельно. Тем более, на основе приводимой мною схемы можно сделать и блок питания другого назначения.

Принципиальная схема

Схема частично заимствована из Литература.1, вернее, сама идея, сделать нестабилизированный импульсный источник питания по схеме блокинг-генератора на основе трансформатора блока питания телевизора.

Рис. 1. Схема простого импульсного источника питания для шуруповерта, выполнена на транзисторе КТ872.

Описание СХЕМЫ Импульсного Блока ПИТАНИЯ на трансформаторе ТПИ

Напряжение от сети поступает на мост на диодах VD1-VD4. На конденсаторе С1 выделяется постоянное напряжение около 300V. Этим напряжением питается импульсный генератор на транзисторе VТ1 с трансформатором Т1 на выходе.

Схема на VТ1 — типичный блокинг-генератор. В коллекторной цепи транзистора включена первичная обмотка трансформатора Т1 (1-19). На неё поступает напряжение 300V с выхода выпрямителя на диодах VD1-VD4.

Для запуска блокинг-генератора и обеспечения его стабильной работы на базу транзистора VТ1 поступает напряжение смещения от цепи R1-R2-R3-VD6. Положительная обратная связь, необходимая для работы блокинг-генератора обеспечивается одной из вторичных катушек импульсного трансформатора Т1 (7-11).

Переменное напряжение с неё через конденсатор С4 поступает в базовую цепь транзистора. Диоды VD6 и VD9 служат для формирования импульсов на базе транзистора.

Диод VD5 совместно с цепью C3-R6 ограничивает выбросы положительного напряжения на коллекторе транзистора величиной напряжения питания. Диод VD8 совместно с цепью R5-R4-C2 ограничивает выбросы отрицательного напряжения на коллекторе транзистора VT1. Вторичное напряжение 14V (на холостом ходу 15V, под полной нагрузкой 11V) берется с обмотки 14-18.

Выпрямляется диодом VD7 и сглаживается конденсатором С5. Режим работы выставляется подстроечным резистором R3. Его регулировкой можно не только достигнуть уверенной работы блока питания, но в некоторых пределах отрегулировать выходное напряжение.

Детали и конструкция

Транзистор VT1 должен быть установлен на радиатор. Можно использовать радиатор от блока питания МП-403 или любой другой аналогичный.

Импульсный трансформатор Т1 — готовый ТПИ-8-1 от модуля питания МП-403 цветного отечественного телевизора типа 3-УСЦТ или 4-УСЦТ. Эти телевизоры некоторое время назад шли на разборку либо вообще выбрасывались. Да и трансформаторы ТПИ-8-1 в продаже присутствуют.

На схеме номера выводов обмоток трансформатора показаны соответственно маркировке на нем и на принципиальной схеме модуля питания МП-403.

У трансформатора ТПИ-8-1 есть и другие вторичные обмотки, так что можно получить еще 14V используя обмотку 16-20 (либо 28V включив последовательно 16-20 и 14-18), 18V с обмотки 12-8, 29V с обмотки 12-10 и 125V с обмотки 12-6.

Таким образом, можно получить источник питания для питания какого-либо электронного устройства, например УНЧ с предварительным каскадом.

На втором рисунке показано как можно сделать выпрямители на вторичных обмотках трансформатора ТПИ-8-1. Эти обмотки можно использовать для отдельных выпрямителей либо включать их последовательно для получения большего напряжения. Кроме того, в некоторых пределах можно регулировать вторичные напряжения, изменяя число витков первичной обмотки 1-19 используя для этого её отводы.

Рис. 2. Схема выпрямителей на вторичных обмотках трансформатора ТПИ-8-1.

Впрочем, этим дело и ограничивается, потому что перематывать трансформатор ТПИ-8-1, — довольно неблагодарная работа. Его сердечник плотно склеен, и при попытке его разделить ломается совсем не там, где ожидаешь.

Так что вообще любое напряжение от этого блока получить не выйдет, разве что с помощью вторичного понижающего стабилизатора.

Диод КД202 можно заменить любым более современным выпрямительным диодом на прямой ток не ниже 10А. В качестве радиатора для транзистора VT1 можно использовать имеющийся на плате модуля МП-403 радиатор ключевого транзистора, немного переделав его.

Характеристики трансформаторов ТПИ от импульсных блоков питания советских телевизоров

Также можно использовать и другие трансформаторы ТП от старых советских телевизоров и получать на выходе другие напряжения. Ниже в таблицах представлена справочная информация по распространённым блоком питания от советских телевизоров

За основу взята статья: Щеглов В. Н. РК-02-18.

Литература:1. Компаненко Л. — Простой импульсный преобразователь напряжения для БП телевизора. Р-2008-03.

Показать полностью 7 2
Электроника Радиолюбители Радиоэлектроника Радиотехника Блок питания Трансформатор Телевизор Советская техника Видео YouTube Длиннопост
9
12
sergsv1
1 год назад

Как на КОМПЬЮТЕРНОМ Блоке Питания получить 17 Вольт⁠⁠

КОМПЬЮТЕРНЫЙ Блок Питания

Небольшая переделка. И на в старом компьютерном блоке питания который уже давно не используется по назначению можно получить напряжение 17 Вольт как правило стоком не менее 10 А

Простой способ переделать импульсный компьютерный блок питания для получения напряжения +17В с током нагрузки от 10А. Такое горе может с каждым случится, — в жаркий летний день сгорел блок питаниягорячо любимого моноблока «НР». Сначала была предпринята попытка отремонтировать блок питания.

Первая неприятность — корпус оказался неразборным, — пришлось поработать пилкой. И тут же вторая неприятность, — внутри все какой-то очень нехороший человек залил белым герметиком.

Расковыряв герметик была обнаружена третья и последняя неприятность, — подгорело два транзистора, напух конденсатор, и самое плохое -взорвалась маленькая микросхемка о четырнадцати ножках… Схемы не было, и даже если бы и была, то перспектива покупки этой таинственной микросхемки была весьма сомнительна.

Пришлось признать блок питания не пригодным к ремонту. Порывшись в интернете (с помощью смартфона) выяснилось, что цена такого блока питания довольно дорогая. Что категорически не устраивает.

Транзисторный Ключевой бестрансформаторный Блок Питания на IRF840

Улучшенная схема Бестрансформаторного источника питания (на IRF730, LM7805)

USB — переходник ЗАРЯДКА для Аккумуляторов на LM317 и TL431

Переделка компьютерного блока питания

И тут на глаза попался старый «Пентиум», который так жалко было выбросить… А ведь что нужно, всего-то постоянное напряжение 18V при токе 7А.

При этом блок питания «Пентиума» вполне исправен и выдает 20А на +5V и 12А на +12V. И тут как то эти цифры «5V» и «12V» в голове сложились в 17V. Конечно, это маловато, но вдруг хватит (и потом выяснилось, что вполне хватило). Нужно только как-то их сложить.

Рис. 1. Упрощенная схема вторичных напряжений с платы блока питания.

Если посмотреть на схему.Есть два напряжения 12 вольт и 5 вольт. Которые имеют ток более 10 Ампер. Ну как их сложить вместе чтобы получить 17 вольт.

Простое сложение, по принципу элементов питания здесь не получится. Так как они имеют общий провод.

Но есть возможность это обойти чтобы просуммировать эти два напряжения. Это становится Понятно из схемы представленной ниже:

Рис. 2. Схема получения напряжения +17В из компьютерного БП.

Упрощенная схема вторичных напряжений, срисованная с платы блока питания «Пентиума» показана на рис. 1. Номера деталей указаны условно. Видно что для 5V и 12V используются разные обмотки, что уже хорошо.

Теперь остается как-то из одного из этих положительных напряжений сделать отрицательное. Конечно, блок питания выдает и отрицательные 12V и 5V, но там ток 0,5А, что никак не годится, поэтому их даже не рассматривал. Проще всего было добраться до выпрямителя +12V. Взял, и подключил к анодам имеющихся диодов два дополнительных диода на ток 10А.

И еще один конденсатор на 1000 мкФ. Это диоды VD5 и VD6 на рисунке 2. Они дали отрицательное напряжение 12V. Теперь кабель от неисправного блока питания, согласно полярности, подключил между +5V и -12V. На выходе получилось 17V, что и подал на моноблок.

О результате

Моноблок заработал как от родного блока питания. Вот и все. Теперь осталось удалить лишние провода и все аккуратно закрыть в металлический корпус. Поставить тумблер для выключения (по цепи 220V).

За основу взята статья: Евгеньев П. А. РК-09-17.

Статья с сайта

Показать полностью 3 1
Электроника Блок питания Компьютерное железо Радиолюбители Радиоэлектроника Радиотехника Видео YouTube Длиннопост
11
12
sergsv1
1 год назад

Простое зарядное устройство для АККУМУЛЯТОРОВ используемых Источниках Бесперебойного Питания (ИБП)⁠⁠

Зарядное устройство для аккумуляторов емкостью от 4 до 7 Ач

Свинцово-кислотные аккумуляторы емкостью 4…7 А-ч, которые применяются в источниках бесперебойного питания, популярны среди путешествующих радиолюбителей, потому что они дешевые, небольшие, у них отсутствует эффект памяти.

Один такой аккумулятор позволяет активно работать несколько часов с трансивером FT-857D или несколько дней с Р-143. После покупки аккумулятора встала задача его заряда.

Транзисторный Ключевой бестрансформаторный Блок Питания на IRF840

Улучшенная схема Бестрансформаторного источника питания (на IRF730, LM7805)

USB — переходник ЗАРЯДКА для Аккумуляторов на LM317 и TL431

Предлагаемое зарядное устройство отличается простотой конструкции и неприхотливостью в деталях. Схема электрическая принципиальная зарядного устройства приведена на рис. 1. На микросхеме DA1 7805 собран стабилизатор тока, резисторы R2, R3 позволяют точнее подобрать ток заряда.

При номиналах R2 33 Ом и R3 5,1 Ома ток заряда составляет 500 мА (зависит от напряжения на вторичной обмотке трансформатора), что позволяет зарядить аккумулятор, примерно, за 15 часов.

Если изменить номинал резистора R3 с 5,1 Ом на 3,1 Ом, то ток заряда возрастет до 700 мА. Максимальный ток заряда для свинцово-кислотных аккумуляторов емкостью 4…7 А-ч не должен превышать 1,2 А.

Рис. 1. Схема зарядного устройства.

Емкость электролитического конденсатора С1 совершенно некритична, главное, чтобы его номинальное напряжение превышало фактическое. Диоды VD1 и VD3 должны длительное время выдерживать ток 2 А. Вместо диодов я использовал сгоревший мост 3510, в котором остались два целых диода.

Вторичная обмотка трансформатора рассчитана на напряжение 20 В. Стабилизатор DA1 7805 нужно установить на достаточно большой радиатор.

Светодиод VD2 показывает, что зарядное устройство включено, и что аккумулятор заряжается. Это видно, потому что когда подключен аккумулятор, свечение диода становится заметно меньше.

Диод VD3 не дает аккумулятору разрядится через цепи зарядного устройства, когда оно выключено. Этот тип аккумуляторов не любит глубокого разряда, учтите это при эксплуатации.

Для контроля процесса заряда можно включить вольтметр, напряжение будет постоянно увеличиваться и при полном заряде составит 15 В, на этом заканчиваем заряд аккумулятора и необходимо выключить зарядное устройство. Примерное время заряда током 500 мА составляет 15 часов. В процессе заряда аккумулятор не должен нагреваться!

Рис. 2. Индикатор заряда батареи.

Можно сделать простой индикатор заряда, схема которого приведена на рис. 2. Подключается он параллельно клеммам аккумулятора. Когда аккумулятор разряжен, светодиод не горит, по мере заряда напряжение будет расти и когда оно достигнет 14 В, светодиод начнет слабо светиться, а при 15 В — загорится ярко. Напряжение, при котором сработает светодиод, можно установить при помощи подстроечного резистора.

За основу взята статья: И. Лаврушов, UA6HJQ. РМ-03-17.

Оригинал статьи

Показать полностью 3 1
Электроника Радиоэлектроника Радиолюбители Радиотехника Блок питания Зарядное устройство Аккумулятор Видео YouTube Длиннопост
9
Посты не найдены
О нас
О Пикабу Контакты Реклама Сообщить об ошибке Сообщить о нарушении законодательства Отзывы и предложения Новости Пикабу Мобильное приложение RSS
Информация
Помощь Кодекс Пикабу Команда Пикабу Конфиденциальность Правила соцсети О рекомендациях О компании
Наши проекты
Блоги Работа Промокоды Игры Курсы
Партнёры
Промокоды Биг Гик Промокоды Lamoda Промокоды Мвидео Промокоды Яндекс Маркет Промокоды Пятерочка Промокоды Aroma Butik Промокоды Яндекс Путешествия Постила Футбол сегодня
На информационном ресурсе Pikabu.ru применяются рекомендательные технологии