Предсказывая дождь: новый подход к прогнозированию осадков
Автор: Денис Аветисян
Новая модель Nowcast3D объединяет возможности глубокого обучения и физических законов для повышения точности краткосрочных прогнозов осадков.
Теперьcast3D демонстрирует обобщение возможностей прогнозирования до высокого разрешения и мелких масштабов, подтвержденное улучшенной точностью, измеренной по CSI при порогах отражательной способности 30 и 40 дБЗ, соответствием спектральной плотности мощности (PSD) наблюдаемому спектру, минимальными значениями LPIPS, а также низкими показателями CRPS как для усредненных, так и для максимальных значений, что указывает на превосходную калибровку ансамблевых прогнозов и минимизацию ошибок на различных высотах.
Исследователи разработали систему, использующую трехмерные данные радаров и диффузионные модели с учетом уравнений адвекции-диффузии для надежного прогнозирования осадков.
Несмотря на прогресс в прогнозировании осадков, точные и долгосрочные прогнозы остаются сложной задачей. В данной работе представлена новая платформа 'Nowcast3D: Reliable precipitation nowcasting via gray-box learning', объединяющая глубокое обучение и физически обоснованные модели для анализа трехмерных данных радиолокации. Предложенный подход позволяет достоверно прогнозировать осадки на срок до трех часов, восстанавливая динамику в полном объеме с учетом физической согласованности. Сможет ли Nowcast3D стать основой для создания надежных и масштабируемых систем прогнозирования экстремальных погодных явлений?
Искусство Предсказания: Вызов Краткосрочного Прогнозирования
Точный кратковременный прогноз осадков критически важен для безопасности и управления ресурсами, однако остается сложной задачей. Сложность обусловлена необходимостью прогнозирования быстро развивающихся явлений с высоким пространственно-временным разрешением. Традиционные методы часто не отражают сложные многомасштабные процессы, лежащие в основе эволюции осадков, полагаясь на экстраполяцию, игнорирующую физические механизмы. Задача требует анализа данных и глубокого понимания физических процессов – ведь любое ограничение лишь приглашение к эксперименту.
Исследование демонстрирует высокую точность модели Nowcast3D в прогнозировании эволюции сильной мезомасштабной конвективной системы, что подтверждается сравнением с данными радиолокации, профилометра ветра и метриками оценки качества прогноза, такими как CSI, PSD и LPIPS, а также валидацией вертикального профиля ветра.
Таким образом, задача nowcasting требует не только анализа наблюдаемых данных, но и глубокого понимания физических процессов, определяющих формирование и эволюцию осадков.
Физика и Глубокое Обучение: Новый Синтез
Physics-guided Deep Learning представляет собой перспективный подход, интегрирующий физические ограничения и принципы в архитектуры глубокого обучения. Это позволяет создавать модели, способные к более эффективной экстраполяции будущих паттернов осадков. Встраивание физических операторов, таких как адвекция и диффузия, улучшает качество прогнозов, поскольку модель учитывает фундаментальные законы, что делает её более устойчивой к шумам и неточностям. Использование физических ограничений также снижает потребность в огромных объемах обучающих данных.
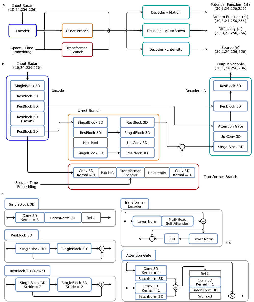
Архитектура модели включает в себя энкодер, U-образную ветвь, трансформаторную ветвь и несколько декодеров, которые совместно обрабатывают радарные данные для прогнозирования физических величин, обеспечивая детальное представление о структуре и связях между различными компонентами модели.
Такой подход решает ограничения data-driven моделей, предоставляя физически правдоподобную основу для прогнозирования, что особенно важно в контексте изменения климата.
Nowcast3D: Разумный Фреймворк для Прогнозирования Осадков
Nowcast3D – фреймворк глубокого обучения, разработанный для прогнозирования объемной отражательной способности радиолокатора, основанный на физически обоснованном подходе. Модель включает в себя критические физические процессы, такие как адвекция, диффузия, стохастическая дисперсия и микрофизические процессы, моделируя эволюцию осадков во времени и пространстве. Декомпозиция Гельмгольца эффективно реконструирует поля скорости, повышая точность экстраполяции паттернов осадков.
Оценка навыков прогнозирования, проведенная среди метеорологов из разных регионов Китая, показала, что Nowcast3D пользуется большей популярностью по сравнению с другими методами, что подтверждается метриками CSI, PSD и LPIPS, а также результатами, полученными на тестовых наборах данных с разрешением 0.04° и 0.01°.
Усовершенствование достигается за счет использования условных диффузионных моделей, учитывающих неопределенность прогнозов и повышающих реалистичность предсказаний. Этот подход позволяет прогнозировать интенсивность осадков и оценивать вероятность различных сценариев.
Превосходство в Прогнозировании: За Гранью Традиционного Глубокого Обучения
Сравнительный анализ демонстрирует, что Nowcast3D превосходит базовые модели глубокого обучения (SimVP, PredRNN, Earthformer) в точности прогнозирования осадков. Внедрение физически обоснованных априорных знаний позволяет Nowcast3D достигать более надежных и устойчивых прогнозов, особенно для краткосрочных предсказаний. Модель демонстрирует более высокий CSI и превосходное перцептивное качество (более низкие значения LPIPS).
Сравнение результатов прогнозирования с фактическими данными на высоте 500 м выявляет круговые артефакты, обусловленные ограничениями радиолокационного диапазона, что проявляется в виде перекрытия нескольких круговых областей на низких высотах.
В ходе оценки метеорологи предпочли Nowcast3D в 57% и 51% случаев. Постигая систему, можно её взломать, пусть и для предсказания погоды.
Будущее Nowcasting: Интегрированные Системы Предсказания
Будущие исследования будут направлены на углубление интеграции физических моделей и методов глубокого обучения, с акцентом на разработку сложных представлений атмосферных процессов. Особое внимание будет уделено созданию моделей, способных учитывать нелинейные взаимодействия и обратные связи. Использование больших данных и передовых вычислительных ресурсов позволит создать еще более точные и надежные системы кратковременного прогнозирования.
Конечной целью является создание бесшовных, сквозных систем прогнозирования, объединяющих данные наблюдений, физические модели и машинное обучение, революционизируя нашу способность предвидеть и реагировать на опасные погодные явления, обеспечивая безопасность населения и защиту инфраструктуры.
Исследование, представленное в данной работе, демонстрирует стремление к глубокому пониманию сложных систем, а именно – атмосферных процессов, определяющих осадки. Авторы не просто предлагают новый алгоритм прогнозирования, но и интегрируют в него физически обоснованные модели, стремясь к более надежным результатам. Это соответствует философии, что для эффективного взаимодействия с системой необходимо её полностью понять. Как однажды заметил Дональд Дэвис: «Если система не может быть сломана, значит, вы её не поняли». Nowcast3D, объединяя возможности глубокого обучения и физических моделей, фактически осуществляет своего рода реверс-инжиниринг атмосферных процессов, позволяя предсказывать осадки с большей точностью, чем традиционные методы. Такой подход подтверждает, что знание системы — ключ к её контролю и эффективному использованию.
Что дальше?
Представленная работа, несомненно, продвигает границу между эмпирическим моделированием и физически обоснованными подходами к прогнозированию осадков. Однако, стоит признать: предсказуемость хаоса – иллюзия, а не достижение. Nowcast3D демонстрирует впечатляющую точность в краткосрочной перспективе, но истинное испытание – это способность к экстраполяции, к пониманию нелинейных взаимодействий, скрытых в объёмных данных радаров. Вопрос не в том, насколько хорошо модель воспроизводит наблюдаемое, а в том, способна ли она выявить закономерности, которые ускользают от прямого наблюдения.
Дальнейшее развитие, вероятно, будет связано с отказом от упрощённых представлений об адвективно-диффузионном уравнении. Реальная атмосфера – это сложная система, где турбулентность, конвекция и фазовые переходы вносят свой вклад в непредсказуемость. Интересно, возможно ли создание модели, которая не стремится “приручить” хаос, а использует его как источник информации, как отражение скрытой архитектуры атмосферы? Возможно, будущее за гибридными подходами, сочетающими глубокое обучение с методами стохастического моделирования.
И, наконец, необходимо помнить: любая модель – это лишь приближение к реальности. Истинное понимание атмосферных процессов требует не только совершенствования алгоритмов, но и критического осмысления самих принципов, на которых они основаны. Прогнозирование осадков – это не просто задача машинного обучения, это попытка разгадать одну из самых сложных головоломок природы.
Связаться с автором: linkedin.com/in/avetisyan





Лига Новых Технологий
1.9K постов16.9K подписчиков
Правила сообщества
Главное правило, это вести себя как цивилизованный человек!
Но теперь есть еще дополнительные правила!
1. Нельзя раскручивать свой сайт, любую другую соц сеть или мессенджер, указывая их как источник. Если данная разработка принадлежит вам, тогда можно.
2. Нельзя изменять заглавие или текст поста, как указано в источнике, таким образом чтобы разжигать конфликт.
3. Постите, пожалуйста, полный текст с источника, а не превью и ссылка.