В поисках утраченного ENABLE'а
Всем привет:) Пару часов назад вернулся с почты, забирал приобретенные на ebay мертвые видеокарты. Так как руки чешутся, то приступил к диагностике как только переступил порог дома. Вот, собственно, сами карточки:
Обе GTX1060 6GB от MSI. У беленькой все питания поднимаются, но карту компьютер не видит, замена чипа, ничего интересного. А вот красная не поднимала питание памяти, когда все остальные напряжения были.
Питание GPU есть.
На памяти 0
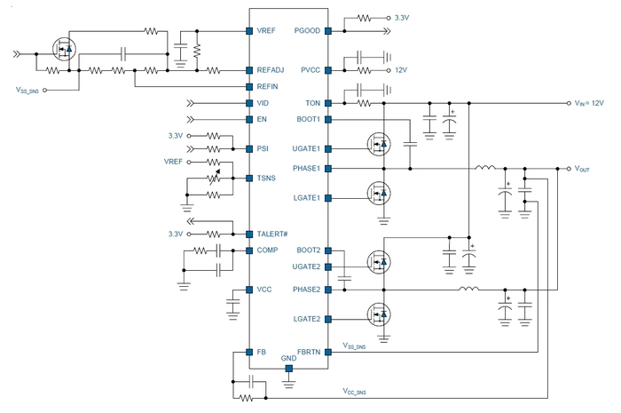
Преобразователь на питании памяти построен на микросхеме uP1641, это двухфазный понижающий ШИМ.
Нас интересуют в первую очередь питание VCC и разрешающий сигнал EN (enable). На VCC положенные 12 вольт присутствуют, а вот enable'a нету.
Сигнал уходит на другую сторону карты и упирается в шестиногую сборку транзисторов SMBT3904. Выглядит она так
Тут он уже спаян и приделан провод, для удобства дальнейшего поиска сигнала
Дальнейшие поиски привели к кучке резисторов, и при замерах один из них просто отпал. Как раз тот, который подтягивает сигнал к 3 вольтам.
Набросал схемку
После восстановления резистора, появился сигнал на базе одного из транзисторов шестиногой сборки, следовательно появился и сигнал EN на контроллере питания памяти и появилось само питание памяти.
После этого карта запустилась, осталось исправить то, что накопали "мастера" в Британии.
Были оторваны несколько конденсаторов, запаян треснувший дроссель 1.8 вольт, отпаян твердотельный конденсатор сверху возле ШИМа памяти.
Было:
Стало:
Ну и результат:
Карты я брал для себя, на авито их не будет, максимум - продам близким знакомым за небольшие деньги.
В качестве дополнения ремонт карты из этого поста https://pikabu.ru/story/videokarta_ne_opredelyaetsya_na_sovr...
Была сожжена линия PCI-e, решение - замена видеочипа
По всем вопросам: iam@kolyandex.su
























































































