При отключении питания настройки сбрасываются или сохраняется последние заданные параметры? Судя по всему логического элемента памяти для сохранения нескольких настроек не предусмотрено?
раскрыть ветку (1)
Хм. А разве эта кнопка не требует поворота для отщелкивания, у нас такая стоит как экстренный выключатель конвейера.
раскрыть ветку (1)
Слушай, сам на радиотехника учусь, в следующем году тоже диплом, не поделишься работой?)
раскрыть ветку (1)
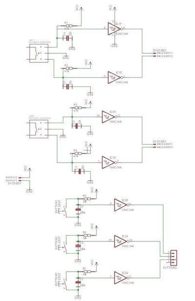
сам делал плату с ФНЧ и усилителем
Получается дисторшн не цифровой? Что за усилитель?
А если все же цифровой, где алгоритм брали для обсчета и сколько задержка в итоге получилась?
раскрыть ветку (1)
Все эффекты цифровые, алгоритм сам писал. Возможностей микрухи хватает на обработку без задержек
показать ответы
раскрыть ветку (1)
STM стоит на отладочной плате F4DISCOVERY, так же на ней 24 битный цап CS43L22, сам делал плату с ФНЧ и усилителем и плату для интерфейса, на которой стоит триггер шмидта для удаления дребезга с энкодеров и кнопок
показать ответы
