раскрыть ветку (4)
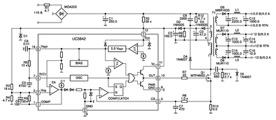
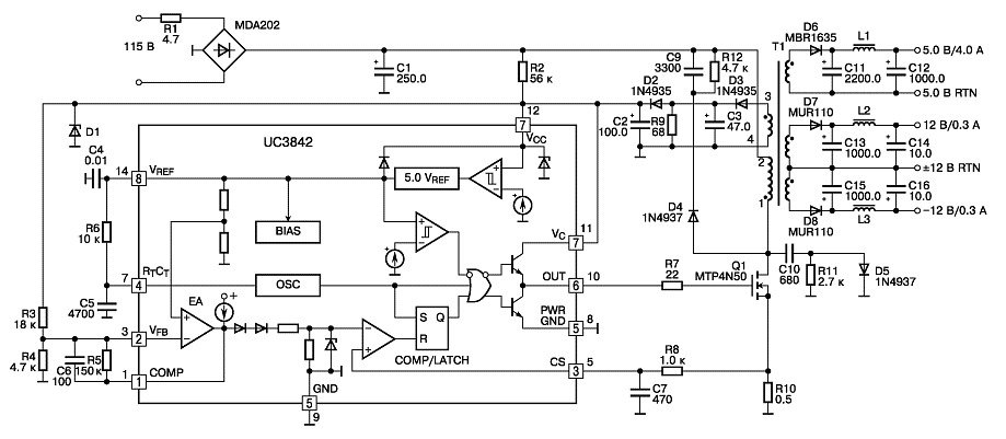
Входные варисторы сгорели, термистор, предохранитель, сейчас отсутствует питание на шим KA3843B
раскрыть ветку (3)
Смотри схемы других питальников где 3843 присутствует, принцип работы там будет на 95% такой же


Сообщество Ремонтёров - Помощь
11.3K постов14.7K подписчика
Правила сообщества
Посты с процессом ремонта создавайте в родительском сообществе pikabu.ru/community/remont.
В этом сообществе, можно выкладывать посты с просьбами о помощи в ремонте электро-техники. Цифровой, бытовой и т.п., а про ремонт картин, квартир, ванн и унитазов, писать в других сообществах :)
Требования к оформлению постов:
1. Максимально полное наименование устройства.
2. Какие условия привели к поломке, если таковые известны.
3. Что уже делали с устройством.
4. Какое имеется оборудование.
5. Ну и соответственно, уровень знаний.