Модель Вселенной на основе поля PSI1
Модель Вселенной, основанная на универсальном скалярном поле Ψ, предлагает единый физический механизм, объясняющий явления от субатомного уровня до космологических масштабов. Поле Ψ пронизывает всё пространство, управляя распределением энергии через формирование сгустков (локализованных областей высокой плотности энергии) и нитей (когерентных волновых возмущений, обеспечивающих взаимодействие). Модель основана на масштабной симметрии: единый механизм действия поля Ψ проявляется по-разному на разных масштабах из-за различий в размерах сгустков и плотности энергии. Вселенная интерпретируется как динамическая система, находящаяся в постоянном процессе распада и реорганизации энергии.
Часть 1: Фундаментальные основы поля Ψ
1.1 Природа поля Ψ: Поле Ψ является единственной фундаментальной сущностью Вселенной, формирующей ткань реальности, включая пространство и время. Оно не находится в пространстве-времени, а определяет его геометрические и динамические свойства. Нет абсолютной пустоты (вакуума), только области с различной плотностью энергии и динамикой поля Ψ.
- Энергетическая природа: Поле Ψ представляет собой энергию, проявляющуюся в виде локализованных сгустков (материя) и волновых возмущений или потоков (нити, обеспечивающие взаимодействия). Энергия поля Ψ распределена неравномерно, образуя области с высокой плотностью — сгустки, которые являются строительными блоками всех структур, от элементарных частиц до галактик.
- Внутренние свойства:
- Натяжение/упругость: Определяет максимальную скорость распространения возмущений в поле, соответствующую скорости света (c). Это собственная скорость динамики Ψ.
- Зернистость/квантованность: Существует минимальный масштаб устойчивых энергетических конфигураций и взаимодействий, связанный с постоянной Планка (h), что обусловливает квантовую природу явлений.
- Отзывчивость на энергию: Способность поля Ψ изменять свою крупномасштабную структуру (геометрию или плотность) под влиянием концентрированной энергии сгустков. Это свойство связано с гравитационной постоянной (G), определяющей степень искажения поля массивными объектами.
1.2 Сгустки и нити
- Сгустки энергии: Локализованные, относительно стабильные концентрации энергии поля Ψ, эквивалентные массе в традиционной физике (E=mc²). Сгустки формируют частицы, атомы, звёзды и галактики. Их размер, энергия и стабильность зависят от локальной интенсивности поля Ψ.
- Нити энергии: Динамические, волновые или потоковые структуры, исходящие от сгустков или возникающие при их взаимодействии. Нити выполняют следующие функции:
- Перераспределяют энергию сгустка в окружающее пространство.
- Формируют структуры, такие как атомные оболочки, спиральные рукава галактик.
- Обеспечивают стабильность сгустков или инициируют их распад, в зависимости от интенсивности взаимодействия с полем Ψ.
- Взаимодействие поля и сгустков: Поле Ψ постоянно взаимодействует со сгустками, проверяя их на стабильность путём вытягивания энергии. Это взаимодействие может приводить к:
- Распаду сгустков на более мелкие фрагменты.
- Трансформации их конфигурации.
- Созданию градиентов энергии, влияющих на движение и формирование структур.
Характер взаимодействия зависит от масштаба: на крупных масштабах поле Ψ создаёт и разрушает сгустки через градиенты энергии, на средних и малых масштабах оно вытягивает энергию, формируя новые структуры.
1.3 Масштабная симметрия Единый физический механизм взаимодействия поля Ψ со сгустками проявляется по-разному на различных масштабах из-за различий в размерах сгустков, их энергетической плотности и конфигурации нитей. Эта масштабная симметрия позволяет объяснить широкий спектр явлений — от квантовых эффектов до космологических процессов — в рамках единой модели.
1.4 Пространство, время и движение
- Пространство: Не является независимым фоном, а представляет собой само поле Ψ. Геометрические свойства пространства определяются плотностью и динамикой Ψ.
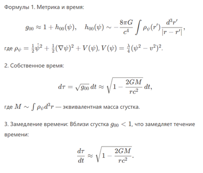
- Время: Эмерджентное явление, связанное с последовательностью изменений в поле Ψ (взаимодействия, распад, реорганизация сгустков). Локальная скорость течения времени зависит от интенсивности поля Ψ, что объясняет релятивистские эффекты, такие как замедление времени вблизи массивных объектов.
- Масса и инерция:
- Масса: Мера локализованной энергии сгустка.
- Инерция: Сопротивление сгустка изменению состояния движения, обусловленное его взаимодействием с полем Ψ. Для изменения скорости или направления сгустка требуется создание градиента в Ψ, что воспринимается как приложение силы.
1.5 Законы сохранения и симметрии
- Сохранение энергии: Энергия поля Ψ не создаётся и не уничтожается, а лишь перераспределяется между сгустками и нитями.
- Сохранение импульса и момента импульса: Следствие однородности и изотропности поля Ψ на фундаментальном уровне, где нет выделенных точек или направлений.
- Сохранение заряда: Отражает стабильность определённых конфигураций нитей в ходе взаимодействий.
1.6 Эмерджентные фундаментальные силы Все четыре фундаментальные силы (электромагнитная, сильная ядерная, слабая ядерная и гравитационная) являются проявлениями взаимодействия сгустков через поле Ψ и его нити на разных масштабах:
- Электромагнитная сила: Взаимодействие между сгустками с дисбалансом нитей (зарядами). Опосредуется фотонами (волновыми возмущениями Ψ), статическими конфигурациями нитей (электрическое поле) и вихревыми структурами (магнитное поле). Определяет структуру атомов, химические связи и свет. Элементарный заряд (e) — мера дисбаланса нитей.
- Сильная ядерная сила: Короткодействующее взаимодействие внутри ядерных сгустков, удерживающее их сложную конфигурацию против внутренних и внешних дестабилизирующих факторов.
- Слабая ядерная сила: Механизм трансформации нестабильных сгустков, позволяющий ядру переходить в более стабильное состояние с испусканием электронов, позитронов или нейтрино (волновых возмущений Ψ).
- Гравитационная сила: Крупномасштабное изменение геометрии поля Ψ под действием массивных сгустков, воспринимаемое как притяжение. Не требует переносчиков.
Часть 2: Микроскопический масштаб — Субатомный и атомный уровни
2.1 Формирование сгустков
Сгустки энергии формируются, когда поле Ψ достигает критической плотности энергии в определённой области пространства. Волновые возмущения "схлопываются" в компактную, устойчивую конфигурацию, где энергия "запирается". Размер и энергия сгустка зависят от локальной интенсивности Ψ:
- Крупные сгустки: Образуют ядра атомов (энергия порядка ядерной).
- Мелкие сгустки: Формируют электроны или другие лёгкие частицы.
- Промежуточные сгустки: Нестабильны, распадаются, образуя фотоны или другие структуры.
2.2 Элементарные частицы
- Электроны: Мелкие сгустки энергии, слишком маленькие для формирования длинных нитей. Способны взаимодействовать с нитями крупных сгустков (ядер), формируя атомные оболочки. Могут объединяться в пары или группы, создавая сложные конфигурации, например, в молекулах или сверхпроводниках.
- Протоны и нейтроны: Не отдельные частицы, а внутренние резонансные конфигурации крупного ядерного сгустка. Их "разделение" в традиционной физике — условность, отражающая разные энергетические состояния. Поле Ψ поддерживает эти состояния, но при сильных возмущениях (например, в ядерных реакциях) конфигурация может измениться, что проявляется как бета-распад.
- Кварки: Кратковременные флуктуации энергии внутри ядерного сгустка, не существующие отдельно.
- Фотоны: Когерентные волновые возмущения поля Ψ, возникающие при потере энергии сгустком (например, при переходе электрона) или полном распаде мелкого сгустка. Не имеют массы, так как не содержат локализованного сгустка.
- Нейтрино, мюоны: Нестабильные сгустки или слабые волновые выбросы Ψ, возникающие при распаде или столкновении сгустков. Нейтрино — слабые волновые возмущения, почти не взаимодействующие с другими сгустками.
2.3 Структура атома Атом в модели Ψ — это устойчивый сгусток энергии (ядро), окружённый "облаком" нитей, формирующих электронную оболочку.
- Ядро:
- Крупный сгусток, стабилизированный балансом внутреннего самодействия (аналог сильного взаимодействия) и внешнего воздействия поля Ψ.
- Энергия ядра определяет его тип (например, водород, углерод). Более массивные ядра имеют сложную внутреннюю структуру, проявляющуюся в числе протонов и нейтронов.
- Поле Ψ постоянно проверяет ядро на стабильность, вытягивая энергию. При потере энергии ядро распадается (радиоактивный распад).
- Электронная оболочка:
- Электроны — мелкие сгустки, "прилипшие" к нитям ядра своими короткими нитями.
- Нити ядра создают сферически симметричную оболочку, определяющую границы атома.
- Динамика:
- Атом взаимодействует с полем Ψ. Сильное поле может "выдернуть" электроны, ионизируя атом.
- Нити атомов резонансно взаимодействуют с нитями других атомов, формируя химические связи.
2.4 Углерод как "ком" сгустков Углерод уникален: он формируется не как единый сгусток с выраженным ядром и длинными нитями, а как конгломерат мелких сгустков, "спрессованных" в плотную структуру ("ком"). Эта структура объясняет его химические и биологические свойства.
- Внутренняя организация:
- Углерод состоит из нескольких мелких сгустков, условно соответствующих протонам, нейтронам и электронам. Эти сгустки поддерживают друг друга, создавая устойчивую конфигурацию.
- Энергия узлов сбалансирована, обеспечивая стабильность и реактивность (атомный номер 6). - Короткие нити:
- Нити углерода локализованы и не распространяются далеко, в отличие от водорода или кислорода. Это снижает радиальные потоки энергии, но усиливает локальные взаимодействия. - Короткие нити позволяют углероду формировать до четырёх резонансных связей (тетравалентность).
- Электроны:
- Некоторые мелкие сгустки в "коме" углерода выступают как "свободные" электроны, участвующие в связях. Они не находятся в орбиталях, а представляют узлы энергии, взаимодействующие с нитями других атомов.
- Формирование:
- Углерод формируется в условиях низкой плотности поля Ψ, где мелкие сгустки слипаются без конкуренции с крупными сгустками (например, в ядрах звёзд или протопланетных дисках).
2.5 Химические свойства углерода
- Ковалентные связи:
- Короткие нити углерода синхронизируются с нитями других атомов, образуя устойчивые "мосты" энергии (например, в CH₄).
- Компактность нитей позволяет создавать несколько связей одновременно.
- Гибкость связей:
- Нити углерода перестраиваются, формируя цепочки (алканы), кольца (бензол) или разветвлённые структуры.
- Коллективный резонанс в бензольном кольце создаёт делокализованную систему.
- Отсутствие захвата электронов:
- Углерод "делится" узлами энергии, а не захватывает электроны, как кислород, что делает его идеальным для ковалентных связей.
- Самоорганизация:
- Поле Ψ направляет нити углерода, усиливая стабильность сложных молекул (ДНК, белки). Это объясняет доминирование углерода в биохимии.
2.6 Сравнение с другими атомами
- Водород: Одиночный сгусток с длинными нитями, формирующими обширное электронное облако. Реактивен, но ограничен в создании сложных молекул.
- Кислород: Массивный сгусток с длинными нитями, активно захватывающими электроны. Электроотрицателен, склонен к полярным связям.
- Азот и бор: Промежуточные структуры с меньшим числом узлов и чуть более длинными нитями. Менее универсальны, но участвуют в сложных связях (аминокислоты, бораны).
- Кремний: Более массивный сгусток с длинными нитями, что делает связи хрупкими и менее гибкими.
2.7 Химические связи
- Ковалентная связь: Синхронизация нитей двух атомов, образующая общий поток энергии. Электроны усиливают стабильность.
- Ионная связь: Перенос электрона создаёт дисбаланс энергии, вызывающий притяжение нитей. Менее устойчива в присутствии сильного поля Ψ.
- Металлическая связь: Сеть переплетённых нитей, экранирующая поле Ψ внутри решётки. Электроны перемещаются по "туннелям", созданным короткими нитями.
2.8 Квантовые явления
- Квантовая неопределённость: Постоянное взаимодействие сгустков с флуктуирующим полем Ψ "размазывает" их положение и импульс.
- Суперпозиция: Сгусток находится в нескольких резонансных состояниях нитей. Измерение фиксирует одно состояние.
- Запутанность: Синхронизация нитей двух сгустков создаёт нелокальную связь через Ψ.
- Туннелирование: Мелкие сгустки (электроны) просачиваются через барьеры по резонансным путям Ψ.
- Спин: Внутренняя динамика сгустка (вращение или колебание нитей), отражающая резонансные моды Ψ.
2.9 Состояния вещества и фазовые переходы
- Твёрдое тело: Сгустки связаны жёсткой решёткой синхронизированных нитей, ограничивающей движение.
- Жидкость: Нити гибкие, позволяют сгусткам перемещаться, сохраняя сцепление.
- Газ: Нити слабые или разорваны, сгустки движутся хаотично.
- Плазма: Нити, удерживающие электроны, разрываются, образуя смесь свободных ядер и электронов.
- Фазовые переходы:
- Нагрев: Поле Ψ увеличивает колебания сгустков, ослабляя нити.
- Плавление: Разрушение решётки из-за десинхронизации нитей.
- Кипение: Разрыв нитей, освобождающий сгустки.
- Охлаждение: Уменьшение энергии, восстановление синхронизации нитей.
2.10 Электричество и магнетизм
- Электрический заряд:
- Положительный (ядра): Исходящий поток энергии нитей.
- Отрицательный (электроны): Входящий поток, стремящийся к присоединению.
- Нейтральность: Баланс нитей, легкое выпячивание из сгустка.
- Статическое электричество: Накопление избытка или недостатка электронов, создающее градиент Ψ. Разряд — поток электронов для восстановления баланса.
- Электрический ток: Упорядоченное движение электронов по градиенту Ψ в туннелях между нитями (например, в металлах).
- Магнитное поле: Вихревая структура Ψ, генерируемая движением зарядов или спином сгустков. Воздействует на другие заряды, упорядочивая их движение.
2.11 Взаимодействие света с веществом
- Свет: Поток фотонов (волновых возмущений Ψ).
- Преломление: Изменение скорости волны Ψ в среде с сетью нитей, вызывающее изменение направления.
- Дифракция: Искажение волны Ψ на краях препятствий, создающее интерференционные узоры.
2.12 Радиоактивность
- Нестабильность ядра: Неоптимальная конфигурация энергии или слабость нитей под воздействием Ψ.
- Альфа-распад: Выброс крупного суб-сгустка (ядро гелия) для стабилизации.
- Бета-распад: Перестройка конфигурации ядра с испусканием электрона/позитрона и нейтрино.
- Гамма-распад: Испускание высокоэнергетической волны Ψ для перехода в основное состояние.
2.13 Сверхпроводимость
- Механизм: При низких температурах электроны формируют связанные пары, движущиеся синхронно в более широких туннелях между нитями решётки.
- Нулевое сопротивление: Когерентное движение без потерь энергии.
- Эффект Мейснера: Экранирование внешнего магнитного поля внутренней конфигурацией нитей Ψ.
Часть 3: Мезоскопический масштаб — Звёзды и планеты
3.1 Звёзды
- Ядра звёзд: Крупные сгустки энергии, сформированные из распада галактических сгустков. Поле Ψ взаимодействует с ядрами, вытягивая энергию и проверяя их стабильность.
- Эволюция:
- Маленькие ядра: Низкая энергия, неспособность противостоять Ψ. Быстро распадаются, выбрасывая фрагменты, которые формируют планеты. Такие звёзды недолговечны.
- Средние ядра (Солнце): Изначально крупные и стабильные, ядра постепенно уменьшаются из-за термоядерных процессов (распада сгустка под влиянием Ψ). В определённый момент нестабильность вызывает выброс фрагментов, формирующих протопланетный диск и планеты. Сейчас ядро Солнца в равновесии с Ψ, что предотвращает новые выбросы.
- Большие ядра: Высокая энергия, устойчивы к Ψ. Планетные системы формируются редко.
- Солнечный ветер: Поток энергии и продуктов распада (атомы водорода и гелия), выбрасываемый короткими нитями ядра Солнца. Взаимодействует с планетами, вызывая, например, полярные сияния на Земле.
3.2 Планеты
- Формирование: Фрагменты, выброшенные из звёздного ядра, распадаются и аккрецируют в протопланетном диске, образуя планеты, астероиды и кометы.
- Типы:
- Газовые гиганты (Юпитер, Сатурн): Массивные ядра с сильными нитями, удерживающими обширные атмосферы и кольца. Кольца Сатурна — остатки распада мелких сгустков.
- Каменные планеты (Земля, Марс): Менее энергетичные ядра с более слабыми нитями, ограничивающими удержание газовых оболочек. На Земле умеренная концентрация Ψ способствует формированию сложных молекул, на Марсе — утрате атмосферы.
- Эволюция: Поле Ψ взаимодействует с ядрами планет, определяя геологическую активность и состав атмосфер.
3.3 Солнечная система
- Солнце: Ядро в равновесии с Ψ, излучающее энергию через постепенный распад. Умеренная концентрация Ψ обеспечивает стабильность после формирования планет.
- Земля: Умеренная энергия Ψ создаёт условия для сложных молекул и жизни. Магнитное поле — результат резонанса нитей ядра.
- Астероиды и кометы: Конечные продукты распада, содержащие сгустки энергии только на атомном уровне (в ядрах атомов).
Часть 4: Макроскопический масштаб — Галактики и космология
4.1 Галактики
- Формирование: Гигантские сгустки поля Ψ в ранней Вселенной фрагментируются, образуя ядра звёзд и галактик.
- Структура:
- Спиральные рукава: Гигантские распадающиеся нити центрального сгустка.
- Бары: Асимметрия нитей массивного сгустка.
4.2 Космическая паутина
- Филаменты: Области повышенной плотности Ψ, вдоль которых формируются галактики.
- Войды: Разрежённые зоны Ψ, доминирующие в расширении.
- Скопления галактик: Узлы паутины, места слияния сгустков.
4.3 Тёмная материя
- Флуктуации поля Ψ, не локализованные в сгустках, создающие "давление" или "тягу", имитирующие гравитационные эффекты. Формируют гало вокруг галактик, удерживая звёзды на орбитах.
4.4 Тёмная энергия и расширение
- Расширение Вселенной: Постепенное "растворение" сгустков в диффузное поле Ψ, увеличивающее долю войдов.
- Тёмная энергия: Давление разрежённого поля Ψ в войдах, стремящегося к равномерному распределению энергии. Эффект ослаблен в регионах с высокой плотностью сгустков.
4.5 Космический микроволновый фон (CMB)
- CMB — эхо начальных флуктуаций Ψ при формировании первых сгустков. Распад сгустков создал волновые возмущения, растянувшиеся в низкоэнергетическое излучение.
- Анизотропии: Вариации температуры отражают неоднородности распределения сгустков. Тёплые пятна — области высокой плотности, холодные — низкой.
4.6 Гравитационные волны
- Возмущения Ψ, возникающие при резких изменениях конфигурации массивных сгустков (слияние ядер галактик, звёзд). Отсутствие горизонта событий у сгустков может вызывать отличия в сигналах, например, дополнительные низкочастотные компоненты.
Часть 5: Жизнь и биология
5.1 Жизнь как организация Ψ
Жизнь — высшая форма организации энергии поля Ψ, представляющая сложные, динамически устойчивые, самовоспроизводящиеся структуры, локализованные в атомных сгустках. Поле Ψ играет активную роль в самоорганизации, способствуя формированию и стабилизации сложных молекул.
5.2 Роль углерода Уникальная структура углерода как "кома" мелких сгустков с короткими нитями делает его идеальным для биохимии:
- Компактность позволяет создавать устойчивые, но адаптивные молекулы.
- Гибкие связи обеспечивают разнообразие структур (цепочки, кольца).
- Резонансные сети усиливают стабильность сложных молекул.
5.3 Молекулярная самоорганизация
В условиях умеренной концентрации Ψ (как на Земле) нити атомов (C, H, O, N) резонансно взаимодействуют, формируя сложные молекулы (ДНК, белки). Поле Ψ действует как "дирижёр", направляя энергию для создания устойчивых конфигураций.
5.4 Эволюция
- Флуктуации Ψ вызывают мутации, изменяя резонансные конфигурации молекул.
- Естественный отбор благоприятствует организмам, чьи структуры лучше резонируют с локальным полем Ψ, обеспечивая выживание.
Часть 6: Прикладные аспекты — Земля
6.1 Геодинамика
- Ядро Земли: Высокоэнергетический сгусток, генерирующий магнитное поле и вращение. Его нити проходят через мантию, вызывая потоки энергии, движущие тектонические плиты.
- Горячие точки (вулканы): Области активных нитей ядра, пробивающих мантию и кору.
6.2 Климат и гидросфера
- Поле Ψ влияет на распределение энергии на поверхности Земли, формируя климатические зоны.
- Потоки Ψ взаимодействуют с атомными сгустками в атмосфере и воде, создавая глобальные циркуляционные системы (ветры, течения).
6.3 Погодные явления
- Молния: Разделение зарядов в облаках создаёт градиент Ψ. Пробой воздуха формирует ионизированный канал, по которому электроны нейтрализуют потенциал, вызывая вспышку и гром.
Часть 7: Проверяемые гипотезы
7.1 Космология
- Изучение CMB на предмет следов периодических возмущений нитей (миссии LiteBIRD, Simons Observatory).
- Проверка корреляции плотности галактик и эффектов тёмной энергии (DESI, Euclid).
7.2 Астрофизика
- Анализ спектров объектов, имитирующих чёрные дыры, на отличия от стандартных моделей (Event Horizon Telescope, Chandra).
- Поиск аномалий в гравитационных волнах, связанных с отсутствием горизонта событий (LIGO, LISA).
7.3 Геология и биология
- Исследование магнитных аномалий в зонах разломов и горячих точек на следы нитей ядра.
- Анализ биомолекул в экстремальных условиях на уникальные резонансные свойства.
7.4 Микроскопический масштаб
- Спектроскопия углерода на аномалии, связанные с внутренней структурой "кома" (рентгеновская спектроскопия).
- Эксперименты с запутанными частицами на больших расстояниях для проверки связи через Ψ (Bell Test).
- Исследование туннелирования электронов в материалах (например, графене) при изменении внешнего поля Ψ.
- Анализ кинетики образования молекул в магнитных полях.
- Поиск аномалий в распадах частиц на ускорителях (LHC).
Заключение Модель поля Ψ предлагает радикально новый взгляд на природу реальности, объединяя квантовый и релятивистский миры в единую концепцию. Проверяемые гипотезы, охватывающие космологию, астрофизику, геологию и биологию, открывают путь для экспериментальной верификации модели. Математический аппарат модели пока невозможен, так как поле Ψ, сгустки и нити являются концептуальными конструкциями, не имеющими строгого формального описания в виде уравнений или измеряемых параметров, но позже постараюсь выложить отдельным постом заготовку.
UPD:
Предварительный математический фундамент Продолжение поста «Модель Вселенной на основе поля PSI» | Пикабу





