Питалово Дивайсов ™ от USB
Привет, друзья, и мой первый подписчик, привет, чуваг!
Сегодня статья о питалове ваших любимых Дивайсов ™ от USB.
Дивайс ™ - собирательное устройство, к которому делается прибамбас в статье. Может быть сделан на микроконтроллере и без.
Итак, есть у меня Дивайс ™. Был разработан на Атмел Меге 128, отлично работает. Делал я его впопыхах, и с питанием не заморачивался, тупо запитал весь Дивайс ™ от USB. Даже кнопку питания не делал, перезагрузка Дивайса™ осуществлялась перетыканием кабеля USB-B.
Но соломку подстелил – на плате Дивайса ™ были предусмотрены все необходимые пины и разведено макетное поле. Был разведен делитель на АЦП и в коде Дивайса ™ он был задействован – показывал тупо напряжение питания Дивайса ™. Это позволило сделать некоторые выводы относительно питания устройств от USB. Например, что кабели USB-A – USB-B все разные. В них используется разная толщина проводов, и часто из заявленных пяти вольт с материнской платы через плохой USB кабель до Дивайс а™ доходило всего 4.2 вольта при токе 150 миллиампер, потребляемых Дивайсом™.
Ну, этим нас не удивишь, это ожидаемые проблемы. Изначально задача была такая – запитать Дивайс ™ от литиевого АКБ, через диспетчер питания. И чтобы заряжался он от USB, даже когда выключен, и чтобы на схеме питания Дивайс а™ всегда были чистые 5 вольт, независимо от чего он питается, от USB или АКБ. Короче, чтобы схема питания работала как в мобильном телефоне.
Лирическое отступление. В мобилках с зарядкой тоже не все хорошо. Часто мобила либо сосет на зарядку жалкие 200 миллиампер и заряжается за 10 часов, либо наоборот, требует себе 1.5 ампера от БП или порта USB, и родной, хороший кабель. Если два условия не совпали – тело отказывается заряжаться. Есть у моего друга один сони эриксон такой. Хотя на пикабу подобная проблема постоянно всплывает для разных моделей ноутов и мобил, да хотя бы недавно от коллеги Гепка - http://pikabu.ru/story/odna_iz_rasprostranennyikh_prichin_po...
И отложил я схему питания на долгие 3 года. Дивайс ™ чай не ядерным реактором управляет, но мелкие глюки из за питания были. Появилось свободное время, и я решил все-таки схему питалова добить. Полез в рунет. К моему удивлению, ничего стоящего не нашел. Какие-то древние некрасивые схемы. Искал честно, часа три. Стал думать. Наша контора, где я работаю, является можно сказать экспертом по литиевым АКБ в Иркутске. Мы заказали в Китае повербанки без АКБ, чтобы собирать их у себя. И у нас есть куча плат них. ОК, подумал я, а чего я парюсь? Беру платку от повербанка, подрубаю АКБ, к выходу подключаю Дивайс ™, к входу подключаю зарядку – все работает, и я не парюсь. ФИГА С ДВА. 90 процентов моделей повербанков НЕ работают в режиме UPS – то есть сразу не могут и заряжаться и отдавать ток в нагрузку. Хотя в большинстве китайских повербанках используются специализированные китайские чипы, которые используются ТОЛЬКО в них. По приколу я соорудил схему из двух плат от повербанков, одна работала только на заряд АКБ, вторая такая же, – как STEP-UP для питания Дивайса ™. Этакий двуядерный БП. Развязал их диодами – все работает.
Но, как то это все некрасиво. Полез в англоязычный интернет, долго перебирал в Гугле комбинации английских слов, чтобы найти искомое. И наткнулся на апноут от Микрочипа, где было написано про правильное подключение питания и зарядки Дивайсов ™ от USB, назвается “MCP7383X Li-Ion System Power Path Management Reference Design”.
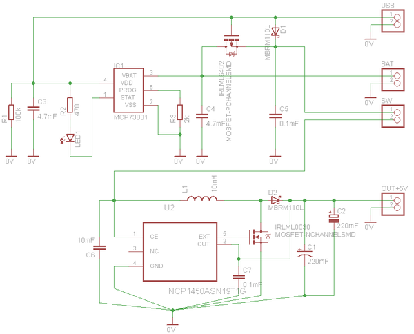
Итак, нарулил схему, нарисовал платку:
На MCP73831 сделан зарядник АКБ, на NCP1450 - STEP-UP преобразователь на 5 вольт. Q1 и D1 – диспетчер питания. Можно использовать любые P-канальные полевики напряжением открытия затвора -2 вольта. Существуют даже специальные микросхемы для этого - с P-канальным полевиком и диодом шотки внутри, например IRF7526D1. Диод D1 используйте с самым малым падением напряжения на нем, какой найдете, 100-200 милливольт.
Кстати, наши любимые цифровые приборы в режиме “Диод” показывают именно падение напряжения на диоде/переходах транзистора.
Кстати, P-канальный транзистор часто используется для защиты схемы от переплюсовки - https://hubstub.ru/circuit-design/107-zaschita-ot-perepolyus... :
Ток устройство на Дивайс ™ может выдавать до одного ампера, он, в основном , зависит от тока катушки L1, на какой ток она будет рассчитана, так и будет работать.
Конденсаторы С1 и С2 – это на самом деле один конденсатор. На плате разведены дорожки под тантал SMD или бочоночек электролит. Ставьте либо тот, либо этот. Емкость – не более 220 микрофарад, иначе NCP1450 будет неустойчиво запускаться. Эта микруха еще не выносит переплюсовки. Сразу дохнет. Осторожнее. Конденсатор C7 – керамический, без него схема будет не выдавать рабочий ток и плавать напряжением на выходе, проверено.
С плюса батареи можно снять данные о ее зарядке и подать на АЦП. Для литиевых АКБ – 3 вольта – АКБ разряжен, 4.2 вольта – АКБ полностью заряжен. Так можно контролировать и отображать заряд-разряд.
Внимание, при зарядке АКБ MCP73831 ощутимо греется. Это – норма. Через нее 400 мА бежит. Регулировка тока заряда – резистор R3. Максимальный ток – 500 мА, рабочая температура до +85С.
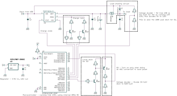
Ну и настоящим джедаям микроконтроллеров еще одна схемка - http://blog.zakkemble.co.uk/a-lithium-battery-charger-with-l... Перевел из выворотки в читаемый вид:
Здесь полный феншуй управления питанием, а не как у рукожопов от сони:
Изменение тока заряда
Диспетчер питания, с замером напряжения на входе USB
Контроль статуса заряда MCP73831, подключенный к выводу для светодиода.
Управляемый делитель на вход АЦП. На него приходит напряжение от АКБ и он может программно контроллером отключатся, чтобы продлить время работы от АКБ. Ведь через простой делитель тоже ток бежит.
В данной схеме стоит простой линейник, ибо чип работает на 2.5 вольта. Хотя ставить отключение АЦП и простой линейник на питание – хм… хотя…
В этой схеме можно пощупать USB порт за вымя, то есть проверить, какой ток он может выдать, проверяя падение напряжения на входе. И из этого делать вывод, каким током АКБ заряжать.
Так что братцы ремонтники, теперь вы знаете как это работает, а то часто в статьях про ремонт ноутбуков и телефонов часто пишут всякую дичь. Начинайте с питания.
А молодым разработчикам-схемотехникам – есть готовая схема.
Так вот, братцы. Если наткнетесь где-нибудь на более компактное решение – дайте знать. Ведь по сути ничего не мешает зарядник АКБ, step-up и диспетчер питания слить в один чип.
Забрать файлы можно с моего форума http://minilabmaster.com/smf2/index.php/topic,9485.0.html Это узкоспециализированый проект, где я сделал свой уголок :-)





