Знатокам Arduino вопрос. Зависает arduino
Друзья знатоки.
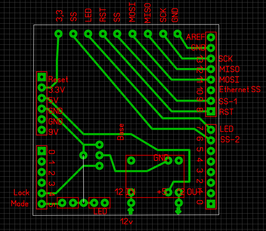
Уже год как время от времени ковыряю электронный замок на arduino
да выбор платформы не самый лучший, но были в наличии пара Arduino UNO и ещё куча всего. Заказал RFID считыватели и начал пробовать.
Вроде всё работает, но через какое-то время Arduino зависает по непонятной мне причине.
Причём обе платы.
Поставил гальванические развязки, блок питания специальный для электронных замков.
Результат всё тот же.
Куда копать ума не приложу. Всё перепробовал.
Скетч

Arduino & Pi
1.5K поста20.8K подписчиков
Правила сообщества
В нашем сообществе запрещается:
• Добавлять посты не относящиеся к тематике сообщества, либо не несущие какой-либо полезной нагрузки (флуд)
• Задавать очевидные вопросы в виде постов, не воспользовавшись перед этим поиском
• Выкладывать код прямо в посте - используйте для этого сервисы ideone.com, gist.github.com или схожие ресурсы (pastebin запрещен)
• Рассуждать на темы политики
• Нарушать установленные правила Пикабу