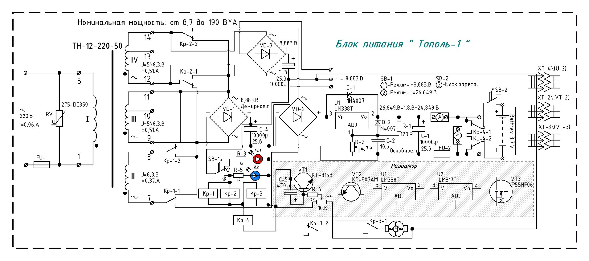
15 Capacitor470mkf Сообщество Ремонтёров Блок питания на трансформаторе ТН-12-220-50 (Накальный) для мелких приспособлений ! 7 месяцев назад За импульсники молчите, я по кайфу по хардкору. П.с. Попозже добавлю сброс кондеров при отключении питалова и индикацию Лампой ИНС-1 сетевого напряжения. [моё] Картинка с текстом Картинки Грустный юмор Ещё 0
Сообщество Ремонтёров
8.1K поста44.2K подписчика
Правила сообщества
ЕСЛИ НЕ ХОТИТЕ, ЧТОБЫ ВАС ЗАМИНУСИЛИ НЕ ПУБЛИКУЙТЕ В ЭТОМ СООБЩЕСТВЕ ПРОСЬБЫ О ПОМОЩИ В РЕМОНТЕ, ДЛЯ ЭТОГО ЕСТЬ ВТОРОЕ СООБЩЕСТВО:
Посты с просьбами о помощи в ремонте создаются в дочернем сообществе:
К публикации допускаются только тематические статьи с тегом "Ремонт техники".
В сообществе строго запрещено и карается баном всего две вещи:
1. Оскорбления.
2. Реклама.
В остальном действуют базовые правила Пикабу.