Часы на газоразрядных индикаторах ИН-14 с помощью Arduino nano.
Привет пикабу, хочу похвастаться своей поделкой и рассказать ее историю.
Часы на газоразрядных индикаторах мне показал друг Дмитрий. Около года назад он накопал в интернете их описание и заявил, что когда-нибудь обязательно соберет такие. В этот момент я понял две вещи. Было ясно как день, что собирать их в ближайшее время Дмитрий не будет. Во-вторых, невозможно придумать лучшего подарка ему на день рождения.
Вызов был принят.
После продолжительных поисков был найден ролик на youtube и статья, описывающие опыт изготовления часов с использованием ИН-12 и arduino nano. Про этот микроконтроллер я слышал и имел какое-то представление, с чем его едят. Было решено сделать аналог проекта, но только на индикаторах ИН-14 либо ИН-16 (отличаются друг от друга только размером).
Родилась концепция «бутерброда» из двух плат. На одной предполагалось разместить: лампы + подсветка + транзисторные ключи. На другой: arduino + элементы управления + преобразователь напряжения. Соединять все это решено межплатными соединителями, которые можно купить на всем известном китайском сайте. Курс был намечен.
Стал подбирать компоненты. Лампы в количестве 8 шт. благополучно были найдены у мамы на работе. Позже были найдены еще 2 шт ИН-14 и 2 шт ИН-8-2. arduino nano заказал у китайцев.
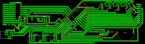
Скачал Sprint layout, взял уже существующие платы и начал переделывать под свой проект. Чтобы как-то украсить часы, решил использовать в качестве подсветки трёхцветный светодиод с общим катодом и с четырьмя выводами. Их расположение было строго определено под лампами, из-за этого пришлось сделать двухстороннюю плату.
Платы делал с помощью технологии ЛУТ (лазерно-утюжная технология подробно можно почитать в интернете). Не было особого опыта в этом деле, так что первая двухсторонняя плата получилась с 3-4 раза, использовал глянцевую бумагу плотностью 100-110. Очень хорошо отваливается после переноса. Травил платы в растворе:
• перекиси водорода 3% -150 мл
• соль -7гр
• лимонная кислота -25-35гр
Травилось за 2 раза, но это меня устраивало, про другие растворы можно почитать здесь.
После окончания травления и сверления всех отверстий, плата стала выгладить так:
Тут уже залудил немного
полностью собранная первая плата
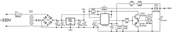
К тому времени, как я закончил с платой (это растянулось на пару месяцев), пришли arduino nano. Для того, чтобы зажечь лампу ИН-14, необходимо 150-180 Вольт, причем оптимальное значение - это 160-170В, и чем больше вольтаж, тем ярче горят. Необходимо преобразовывать 5-9 вольт в 160-170В. На хабре нашел вот такую схему.
Эту схему можно модернизировать и преобразовывать 5-9 вольт в 160в с помощью arduino. В этом (www.youtube.com/watch?v=hX9BCNe_zpY) видео достаточно подробно объясняют. Вкратце, будем использовать шим сигнал.
Собрав блок питания, начал подключать лампы - сначала по одной, чтобы проверить их работоспособность. После чего - через высоковольтный дешифратор к155ид1. В этот промежуток времени была убита arduino nano, чем я был опечален (случайно что-то замкнул на макетке, симптомы: arduino при подключение по юсби atmega начинало сильно греться, через секунд 10 невозможно было держать палец; всегда горел LedPin).
Разобравшись немного с кодом, получил первый результат:
Приступил к разработке второй платы. С первого раза не получилось расставить все по своим местам, что бы никто никому не мешал.
Были большие проблемы с кнопками и с RTC модулем. Он отказывался работать от D0 и D1, пришлось выкручиваться, используя для модуля библиотеку DS1302 (закину в архив), кнопки были добавлены тоже специфическим образом, если бы не один знакомый электронщик, то я бы не справился. С начала RTC модуль был вставлен в плату в том виде, каком он продается в Китае, позже я его разобрал и впаял в саму плату. Катушку индуктивности можно заряжать как от 9в сразу от блока питания, так и от 5в от (в плате присутствует дополнительное отверстие) меняется только частота шима в программе. Также для питания DS1302 можно питать, как от 5В, так и 3.3В. Я сделал свой выбор в пользу 3.3В. Возможно, кто-то заметит, что ноги дешифратора не совпадают с цифрами лампы - это сделано для того, чтобы не мучиться с разводкой, а просто поменять в программе цифры.
Про элементы управления. На плате расположены 4 кнопки:
1. смена вывода даты или времени;
2. +1 к нестроевому числу если зажать, то прибавлять начнет быстрей;
3. -1 к нестроевому числу если зажать, то прибавлять начнет быстрей;
4. Вход и выход в режим настройки;
2я и 3я кнопки работают только в режиме настройки. 3 переменных резистора (потенциометр) на 10К Ом - они отвечают за RGB подцветку изменения яркость светодиода от 0 до 255.
Полностью собранные часы с ножками, питается все это от блока питания 9в-1А его также можно найти на aliexpress.
Это часы, выполняющие минимальный набор функций. Показывают дату и время; имеют режим настройки даты и времени, rgb-подсветку. Можно считать, что это только прототип, который можно развивать. К примеру, добавить будильник, пищалку и еще много классных фич. Есть идея вставить Bluetooth и убрать все элементы управления с часов, но это уже другая история.
Главное, что поставленная цель достигнута. Часы подарены, друг в шоке, выражение лица – бесценно.
Спасибо что дочитали до конца. Это был мой первый пост для pikabu, сильно не ругайтесь.
П.С. Я не стал вдаваться в подробности программирования на arduino. В интернете много подробных уроков - и как поставить ide, и какие драйвера скачать, и как настроить. Не претендую на премию «на самый лучший код года», но как улучшить программу послушать не прочь, большую часть кода я прокомментировал. Из-за отсутствия рейтинга видео с работой часов выложить не смог.
И все необходимые материалы скину архивом, а именно:
• Плату в Sprint layout
• Схему в Splan
• Программу для Arduino nano
• Список необходимых элементов и ссылками.
• Библиотеку для ds1302 (в ней можно найти примеры использования)
Хочу поблагодарить людей, участвовавших в этом проекте, их помощь существенно облегчила мне задачу!!!
П.П.С вовремя создания проекта было убита одна arduino и две покалечены, будьте аккуратны.















