Накачай Стёпочкина. Путь решения одной простой, но интересной задачи
«Так… Теперь его надо утолщить». (Произносить голосом десантника.)
Приветствую! Творческий путь разный и у каждого свой. Кому-то помогают сложные программы, кто-то любит моделировать. Часто выручают простые бумага и карандаш. А вдохновить и помочь понять работу устройства могут самые неожиданные вещи. Это короткая заметка, в которой показываю свой путь решения простой, но интересной задачи и хочу поделиться вдохновением и позитивом.
Понадобилось мне в одном проекте получить две линии питания:
-15 В 200 мА;
-20 В 15 мА.
Самым интересным решением видится сделать инвертирующий преобразователь, а дополнительный выход получить с помощью зарядового насоса. Причём сделать это на одной микросхеме, а не на двух.
Мне попадалось довольно много статей про преобразователи на переключаемых конденсаторах, и везде был ключ, замыкающийся на землю, как в повышающем (boost) преобразователе:
Это сделало своё дело: мне почему-то стало казаться, что схема обязательно должна содержать именно ключ на землю.
Такое меня не очень устраивало, так как у меня уже была схема инвертирующего преобразователя для получения -15 В из +5 В. В ней нет ключа на землю, заземлена индуктивность:
Вопрос в том, получится ли добавить к ней зарядовый насос и получить дополнительный выход с более высоким напряжением? Или придётся искать другое решение? Забежим вперёд: получится.
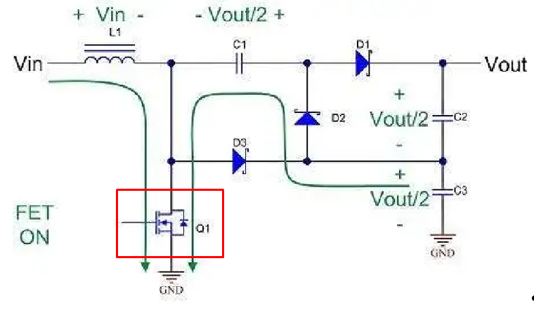
В какой-то момент, мне попалась отличная аппнота (Discrete Charge Pump Design slva398a), описывающая подобную схему:
Когда ключ замкнут, VSW = 0 В и летающий конденсатор С1 через диод D1 заряжается до VS – VD1. Когда ключ разомкнут, напряжение переключаемого узла поднимается до VS + VD, поднимая С1 (который уже заряжен до VS – VD1) ещё на VS + VD (VD – падение напряжения на диоде D). В результате накопительный конденсатор С2 заряжается до
2VS + VD – VD1 – VD2 = 2VS – VD
через диод D2 (предполагается, что VD = VD1 = VD2 и пренебрегаем потерями в диодах, в конденсаторе С1 и в токоограничивающем резисторе R1). Диод D2 проводит только когда ключ разомкнут, поэтому выходной конденсатор С2 должен обеспечить требуемый ток нагрузки в течение этого периода (off-time).
После такого ясного объяснения руки зачесались порисовать и помоделировать что-то похожее, но более подходящее для нашего случая.
Пробуем по аналогии:
Опа! В узле Vdd есть повышенное напряжение. Остаётся сливать его через клапан в какую-то ёмкость.
Позже я понял, что всё что нужно у нас есть: и узел Vsw с импульсами напряжения, и летающий черпак конденсатор, и бадья. Всё как в типичном зарядовом насосе.
Конечно, не стоит забывать про обычную бумагу и ручку. На бумаге пишется свободно и думается хорошо.
Эти черновые и хаотичные наброски делались параллельно с моделированием. То, что было ошибочно представлено или не замечено на бумаге, прояснило моделирование.
Мне эта схема видится так:
Когда крышка S1 кастрюли V2 открыта, ложка С2 заряжается кашей десантной через десантника D2.
При закрытии кастрюли ложка с кашей поднимается над уровнем земли и с помощью десантника D3 разряжается в Стёпочкина:
Стараниями товарищей Стёпочкин «становится человеком» и может выполнять полезную работу…
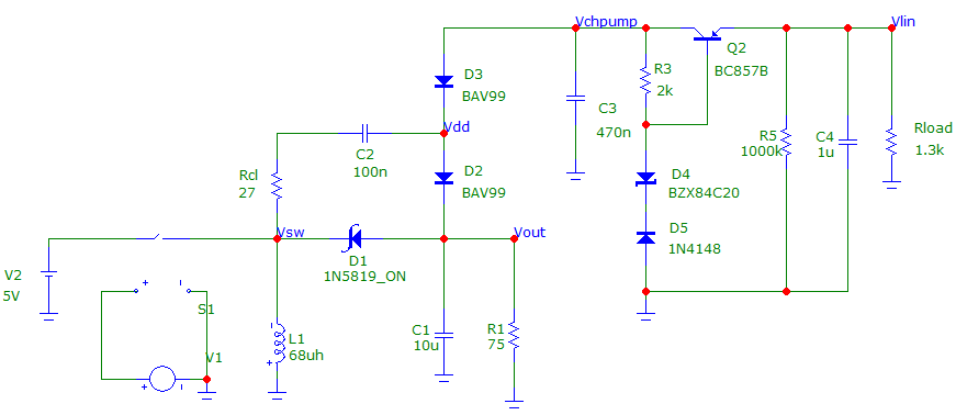
Добавим деталей в схему, уточним номиналы:
Резистор Rcl ограничивает поток каши, а то бывает и такое:
Без этого резистора будут значительные броски тока:
С помощью линейного стабилизатора на выходе напряжение понижается до нужных -20 В.
И вот у нас уже практически готовое устройство – можно собирать прототип. Чем мы и займёмся. Надеюсь, дымок не пойдёт и схема взлетит.
Думаю, такая схема не новая, но мне она не попадалась и она новая для меня. Моделирование помогло легко и быстро проверить идеи, а Стёпочкин – лучше понять схему и вдохновиться. Моделируйте, творите и не забывайте про детство бумагу и простой карандаш. До новых встреч!
З.Ы. Сколько Стёпочкина не корми, он всё равно в лес смотрит вверх летит. И всё таки летать вверх – это круто!
Подпишись на наш блог, чтобы не пропустить новые интересные посты!



















TECHNO BROTHER
2.1K поста13.7K подписчика
Правила сообщества
1-Мы А-политическое сообщество. 2-Запрещено оскорбление: Администрации Пикабу, сообщества, участников сообщества а также родных, близких выше указанных.
3-Категорически запрещается разжигание межнациональной розни или действий, направленных на возбуждение национальной, расовой вражды, унижение национального достоинства, а также высказывания о превосходстве либо неполноценности пользователей по признаку их отношения к национальной принадлежности или политических взглядов. Мат - Нежелателен. Учитесь выражать мысли без матерщины