Доработка Xl4015e1 для авторегулировки выходного напряжения
Добрый день. Прошу подсказки специалистов.
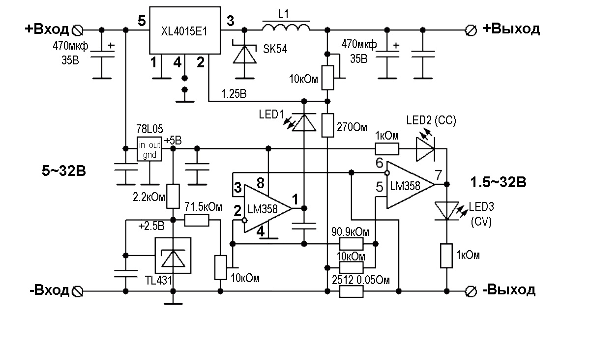
Имеется такой стабилизатор
Нужно доработать платку так, чтобы выходное напряжение увеличивалось при увеличении температуры. То есть нужно впаять термистор.
Схемка примерно такая, куда впаять термистор? Подстроечный резистор увеличивает сопротивление-увеличивается напряжение на выходе.
Upd: поставил термистор 1 кОм вместо опорного резистора 270 Ом, всё заработало как надо. Конечно лучше запараллелить, но пока так.


Сообщество Ремонтёров - Помощь
11.3K поста14.7K подписчика
Правила сообщества
Посты с процессом ремонта создавайте в родительском сообществе pikabu.ru/community/remont.
В этом сообществе, можно выкладывать посты с просьбами о помощи в ремонте электро-техники. Цифровой, бытовой и т.п., а про ремонт картин, квартир, ванн и унитазов, писать в других сообществах :)
Требования к оформлению постов:
1. Максимально полное наименование устройства.
2. Какие условия привели к поломке, если таковые известны.
3. Что уже делали с устройством.
4. Какое имеется оборудование.
5. Ну и соответственно, уровень знаний.